以下文章来源于城市规划 ,作者点击关注 >

城市规划.
《城市规划》创刊于1977年,是由中国城市规划学会主办的科技期刊,是国家中文核心期刊、中国科技核心期刊、中国人文社会科学核心期刊、百强科技期刊、精品科技期刊等。

点击关注,了解更多行业资讯

导 读
文章在总结早期都市圈规划实践和借鉴区域协同治理国际经验基础上,基于区域治理体系重构的制度场域视角,探讨新时期都市圈的规划与治理问题。
内容来源:《城市规划》2024年第2期,第12-19页
原标题:《区域协同治理与契约协同型规划——都市圈治理体系重构与规划理念变革》
作者:
卢庆强,清华同衡规划设计研究院院长助理、副总规划师,总体发展研究和规划分院院长,清华大学中国新型城镇化研究院城市群与都市圈分中心主任,正高级工程师
龙茂乾,清华同衡规划设计研究院总体五所(战略所)规划师,本文通信作者
欧阳鹏,清华同衡规划设计研究院总体发展研究和规划分院总工程师,正高级工程师
扈茗,清华同衡规划设计研究院总体五所(战略所)所长,高级工程师
一、研究背景
规划实践与理论探索的良性互动是我国都市圈建设的显著特点。本世纪初,都市圈规划实施出现一轮小高峰,对都市圈建设起到积极促进作用,但也暴露出一定的局限性。在总结规划实践基础上,学术界涌现出一批成果,较为深入地研究了都市圈的概念和特征、形成与发展原理、规划编制方法和重点等问题,促进了规划实践和理论创新。
党的十八大以来,区域协调发展被摆在更加重要的位置,2019年初《国家发展改革委关于培育发展现代化都市圈的指导意见》的出台,标志着都市圈建设进入国家整体战略部署的新发展阶段。之后,都市圈规划建设进入加速期,多个都市圈发展规划相继出台实施。以都市圈为单元统筹中心城市与周边地区的同城发展与协同治理,逐渐成为中央与地方、政府与市场的共识与突破口,成为“十四五”乃至更长时期的中心城市发展与区域治理的重点。
自2018年起,清华同衡团队先后参与都市圈战略研究、都市圈规划编制指南研究等,承担福州、成都、郑州、南宁等都市圈发展规划编制工作,在规划实践中持续思考都市圈治理和规划变革等理论问题。基于都市圈国家政策决策支持、都市圈规划编制与实施跟踪,总结早期都市圈规划实施面临的问题,从区域治理体系重构的制度场域视角,探讨都市圈规划理念转型问题,以期为当前和今后一个时期都市圈规划编制与实施治理等工作提供启发。
二、早期都市圈规划实践的再思考
2.1 早期都市圈规划实践回顾早期都市圈规划在技术方法、协调重点、组织模式等方面开展了宝贵的探索。从规划内容来看,规划成果遵循“问题—目标—战略—策略”框架结构,普遍重视空间和设施布局引导,蓝图式特征明显。从规划治理体系来看,缺少都市圈层面的协调决策机构,部分通过举办论坛、市长峰会、党政联席会议,以及建立城市发展联盟等形式推动规划实施,协调治理模式相对松散、缺乏约束力。从实施效果来看,由于城市间行政分割严重,都市圈层面缺乏协调机制和实施体系,规划举措落实力度不足、实施效果不佳。
2.2 有限协商型规划及其治理场域偏离
早期都市圈规划是有限协商型规划,其服务的治理场域是强大的行政区经济与垂直治理层级,而对于横向同级主体而言更多的是在非主体意识下的被动行为,其外在表现则为松散型的区域发展联盟。早期都市圈规划与实施,实质上是治理场域发生偏离,导致了规划编制及实施的局限性,主要表现为三方面。
一是规划主体偏离:上级主导、各城市配合,各主体缺乏有效协作。省级政府通过行政手段发起的城市合作和城市协调规划,更多反映的是上级政府意志,而非都市圈内城市间自发合作共识;都市圈规划编制完成后,由地方政府按照各自的权限实施,缺少实质性共识的规划不可避免地遭遇实施难题。
二是规划内容偏离:以技术方案为主,理想蓝图多,具体任务路径少。规划内容主要聚焦目标、空间布局、功能及策略等,对常态化协同机制和行动项目关注不够,对规划实施的政策保障考虑不足,缺乏实操性,规划内容没有分解任务落实成具体项目。
三是规划实施偏离:协同实施、激励约束、实施监测机制等治理手段缺失。缺乏长期、有效、落地的协调平台或机构,地方政府难以扭转各自为政、本地利益最大化的发展思路,延续原有的利益博弈路径;相关激励机制欠缺和政府间合作缺乏约束,监测评估手段与机制缺乏。
三、区域协同治理视角下的都市圈治理体系重构我国都市圈治理应在主体、形式、重点等方面进行体系化重构,实现区域协同治理。
3.1 区域协同治理的国际经验
一是将规划作为达成共识、建立规则的重要手段。国外将区域规划视为“地区共同规划”,不仅由多层级政府充分协商达成共识,而且作为凝聚各级政府、民间组织及其他多元利益主体共识的重要工具。
二是将增进区域公共利益、促进共同发展作为价值导向。普遍以提升整体福利和可持续发展作为共同目标,聚焦跨区域的交通、生态、基础设施、产业等重点领域,明确规划目标、具体策略和协同机制。
三是建立规划的组织实施机构和协同实施机制。都市圈建设是一项长期系统工程,需要与已有的行政管理体制配套衔接才能持续有效推进。国外都市圈普遍注重规划的可实施性,建立规划实施评估监测机制。
3.2 区域协同治理模式与体系重构
早期都市圈形成的是区域联盟型协调治理模式,各城市合作组织机构松散、协调机制不足、缺乏约束力,在统筹规划实施、利益协调、部署行动、监督约束等方面难以有效作为。新时期我国都市圈建设、发展与治理,需要遵循中国式现代化道路与区域协同治理模式,完善跨区域协调机制,实现多元主体协同共治,推动都市圈治理体系从区域联盟治理走向区域协同治理。
区域协同治理,是指依托明确的区域协同机构,通过都市圈规划及其实施政策工具等治理手段,各参与主体平等协商、凝聚区域协同共识、共同制定行动纲领,聚焦交通联通、产业分工、生态保护、公共服务、体制机制等重要领域,破解突出矛盾问题,完善协同实施机制,实现都市圈区域的整体性发展、高质量发展和同城化发展。

区域协同治理与区域联盟治理的差异比较
资料来源:本文表格均为笔者自制。
四、契约协同型规划与都市圈规划理念变革
从早期的有限协商型规划,转向新时期的契约协同型规划,使都市圈规划成为推动多级政府凝聚共识的手段,达成具备契约性质的规划行动方案,并通过相应的政策工具与履约实施保障,实现现代化都市圈的建设目标。
4.1 契约协同型规划的理念变革区域协同治理体系下的都市圈规划,其实质是在垂直治理层级强管控的逻辑之外,通过横向同级治理主体达成契约式的协同型规划,其运行逻辑的重点是形成“许可—契约”相对均衡的治理模式和规划协同。新时期的都市圈规划,应从规划定位、规划主体、规划重点和规划实施4个方面加以变革,以适应现代化都市圈建设和区域协同治理的需要。

契约协同型规划与有限协商型规划差异比较
4.2 规划定位:达成共同行动纲领与合作规则的契约型规划
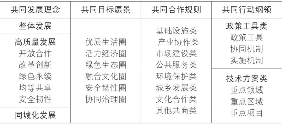
都市圈规划是各主体达成共识的共同行动纲领与合作规则,是以体制机制和政策创新为核心的区域协同型、契约型政策工具。通过规划编制与实施的工作闭环,凝聚区域发展整体共识,制定共同目标愿景、行为规则和行动纲领,以促进区域同城化、高质量发展。

都市圈发展理念、目标愿景、合作规则和行动纲领
4.3 规划主体:多级政府的区域发展利益共同体建立健全省级统筹、中心城市牵头、周边城市协同的规划编制和实施机制,构建合作协商、利益协调、政策协同、多元协作的体制机制,形成区域发展利益共同体。省级政府统筹指导,中心城市牵头负责,联合周边城市共同研究确定都市圈发展目标、路径和举措,作为整体发展共识和共同行动纲领。同时,积极凝聚多方智慧和规划实施合力。
4.4 规划重点:同城化发展、高质量发展的政策工具
都市圈规划重点,一方面是解决中心城市及周边城市日常生产生活紧密联系区域的同城化发展问题,另一方面是共同谋划区域整体高质量发展的制度创新、合作创新的政策机制,聚焦重点协同领域,推进都市圈区域交通同网、产业同链、生态同保、污染同治、服务同享。
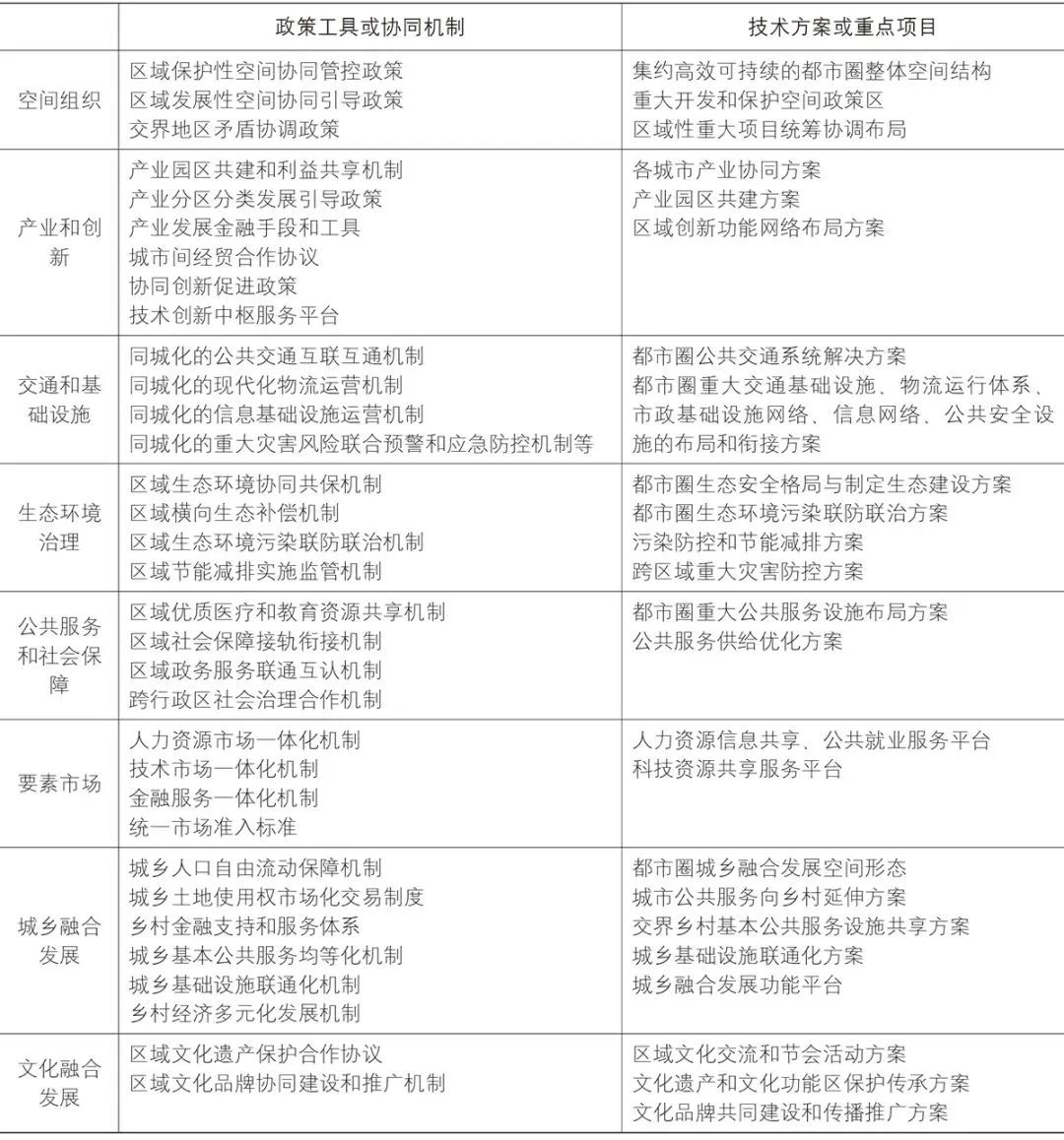
新时期都市圈规划是重要区域政策工具,应将谋划都市圈整体发展、同城化发展和现代治理的政策工具和机制作为核心内容。因此,都市圈规划内容应包括规划政策工具和技术方案两部分,其中政策工具是为实现协同规划目标所谋划的各类政策机制和制度安排,技术方案是各重点领域规划技术协同要点,侧重具体规划方案和行动流程的设计,前者是后者有效实施的制度保障。

都市圈规划主要政策工具集与重点技术方案
4.5 规划实施:常设执行机构与实施配套机制一是构建协同实施执行机制,明确各级政府牵头部门和部门责任分工,因地制宜构建“决策—协调—执行”上下贯通的推进体系。二是设立常设协同治理执行机构,推动重大问题、政策和项目的协商讨论和决策,形成动态实施工作闭环。三是建立健全激励约束机制,完善都市圈内城市官员考核体系,实现责、权、利的统一。四是建立健全监测评估和动态调整机制。
原标题:《同衡学术 | 新时期都市圈的规划与治理》