原创 贾瑜,王炜 物理与工程
引言
2023年8月教育部高等学校大学物理课程教学指导委员会编制了《理工科类大学物理课程教学基本要求》(以下简称《基本要求》),由高等教育出版社出版发行。2023版《基本要求》是在2010版《基本要求》的基础上完善和补充而成的,由教育部大学物理教学指导委员会理工工作委员会负责修订完善理论部分的内容,由大学物理教学指导委员会实验工作委员会负责修订完善实验部分的内容。《物理与工程》网络首发了贾瑜、王炜的署名文章《2023 版〈理工科类大学物理课程教学基本要求〉内容细化修订解读》(点击文末“阅读原文”)。
摘要
本文介绍了对2010版《理工科类大学物理课程教学基本要求》修订的意义和过程,并对2023版《理工科类大学物理课程教学基本要求》中修订内容进行了解读。
关键词大学物理;基本要求;细化修订;专业衔接;课程思政
Abstract In this article, we first introduce the significance and process of revising the 2010 edition of “the Basic Requirements for Teaching Physics Courses in Science and Engineering Universities”, and then we have interpreted the revised content of “the 2023 edition of the Basic Requirements for Teaching Physics Courses in Science and Engineering Universities”.
Key wordsuniversity physics;general requirements;refinement and revision;course connection;course ideological and political education
1 基本要求修订的背景和意义
《理工科类大学物理课程教学基本要求》(以下简称《基本要求》)作为高等学校大学物理课程制定相应课程的教学计划和教学大纲、编写课程教材和进行教学质量评估的基本依据,在规范我国理工科大学物理的课程教学、提高大学物理课程教学质量和加强大学物理师资队伍建设等方面起到了纲领性的指导作用,被称为我国大学物理课程教学的白皮书。
2010版《基本要求》的编写是历经之前教育部高等学校物理与天文学教学指导委员会基础物理课程教学指导分委员会几届委员们的努力,在充分考虑我国基础物理教育的实际和需求的基础上完成的[1]。自出版后十多年中, 我国高等教育发生了巨大的发展变化。主要体现在:一方面是为应对新时代各方面的需求、服务国家战略、适应当今世界科技的发展和面向未来科技发展的挑战,如“新工科建设”重大需求,近期我国提出要加快量子科技发展,加强量子科技发展战略谋划和系统布局,并以此作为我国科技发展的一个主要战略部署。另一方面,随着新修订的普通高中课程标准和“3+1+2”新高考模式在全国的实施,我国中学物理课程教学内容也得到相应的进一步加强。这在某种意义上对作为理工科重要的基础大学物理课程教学提出了更高层次的要求。为适应这一形势发展需要,进一步推动高等学校大学物理课程的教学质量的提高,教育部高等学校大学物理课程教学指导委员会决定对《基本要求》进行完善和补充,由教育部大学物理教学指导委员会理工工作委员会负责修订完善理论部分的内容,由大学物理教学指导委员会实验工作委员会负责修订完善实验部分的内容。本文主要介绍理论部分的内容修订情况,并对相关修订内容进行解读。
教育部大学物理教学指导委员会理工委员会在汉中召开的理工委员会2021年度工作会议上启动了对《基本要求》的完善和补充工作,会上讨论了对《基本要求》的修订和细化方案。会议强调对《基本要求》的完善和补充首先要做到调研充分,做到充分调研大学物理国际发展情况,充分调研和掌握我国大学物理的教学实际,确保新修订完善的《基本要求》在内容上体现新工科建设的需求,使基本要求在一个较长的时期内都具有时效性;其次是要使修订的《基本要求》具有广泛的操作性,对每个条目的修订意见一定是来自每位教指委委员、地区工作委员会的委员和广大的一线教师。在多次征求意见的基础上,历经两年的讨论形成的修订完善稿由理工委员会提交本届教指委,并于2023年4月在海南召开的教指委第一次工作会议上通过[2]。
2 基本要求修订的指导思想
理工委员会在充分调研国际大学物理课程的教学进展和国内的教学实际的基础上,提出了“两个保持、优化经典、强化现代、专业衔接、课程思政”的20字修订原则。“两个保持”是保持2010版《基本要求》内容深度和逻辑体系完整性不变;保持2010版《基本要求》总学时不变。在此前提下,对2010版《基本要求》适当优化经典物理内容,加强现代物理内容的教学要求;根据不同专业对大学物理课程的教学需求,通过增设专题模块和专业课程教学开展对接;充分发挥大学物理课程在课程思政中的优势,探索大学物理课程思政教学,加强大学物理课程思政案例建设。
2010版《基本要求》规定的大学物理课程的教学内容分为A、B两类,其中A类属于必须学习的内容,B类则是在教学实施过程中可以根据教学情况进行取舍的内容。A类内容的学时要求是128个学时,这是目前我国大学物理课程的基本学时,也是保证学生了解和掌握基础物理内容的最低学时要求,是保证大学物理教学质量的根本,是需要保持的。在此基础上,鼓励高校教师在课时允许的基础上,教授B类内容(44学时)。关于大学物理课程体系,目前的课程的逻辑体系是按照力、热、电、光、原子来展开的,尽管目前国际上有些国家对大学物理课程体系进行了一些改革,但目前这一课程逻辑体系是符合我们国家大学物理课程的教学实际的,这也是在此次修订完善过程中所必须保持的。
“优化经典”是本次修订和完善工作的重点内容之一,我们注重从以下几种情况考虑对经典内容进行优化:(1)将原2010版《基本要求》中一部分经典物理课程中过于简单的知识点,特别是力学、电学、光学部分中和高中物理新课程标准有重复的一些内容(如牛顿运动定律、几何光学等)进行适当的删减。(2)对于原2010版《基本要求》中,一线教师普遍反映的与课程教学前后关联性不强,同时在删去后也不影响课程内容和体系的完整性以及后续课程学习的知识点条目,我们将其作为可以删减的内容。(3)原2010版《基本要求》的一些知识点,在一线教学过程中发现其教学内容本身就很少,但究其内容本身不足以作为一个条目列出,这次修订完善过程中我们也对这类条目进行了合并优化。(4)在优化删减的同时,我们也特别注意对2010版原《基本要求》中的一些条目进行完善补充。主要包括:一线教师反映的不够完善、教学过程中需要补充一些内容才能达到好的教学效果的条目;根据目前物理学的发展,需要加入一些新的概念或者新的理论的条目。(5)根据大学物理课程教学的现代化发展需要和相关专业的发展趋势和需求,增加一些相关必要知识点条目。
“强化现代” 也是此次修订的一个重要内容,原2010版《基本要求》经过十多年的教学实施,特别是我国高等学校各个层次大学物理教学改革的拓展,经历了我国高等教育从精英化教育到大众化的发展。就大学物理课程教学改革而言,在总结所取得成果的同时,物理教学也面临一些问题。突出的是大学物理课程教学常被学生认为和高中课程多有重复,难以引起兴趣;经典内容相对陈旧,现代物理内容的教学不能实现真正落地而常被忽略,导致其他专业认为物理的基础性作用不强;因此,大学物理课程在一些院校常常面临被砍学时的压力。这些问题都表明基础物理教学改革必须从基础物理教学内容的现代化做起,这也是提高大学物理课程教学质量的必由之路。基础物理教学内容的现代化具体来讲是实现量子力学有关理论教学的落地。量子力学是描述微观粒子运动规律的理论,在新工科专业教学体系中起着基础性、先导性的作用。然而,在教学实施中,目前多数工科专业的量子力学课程存在学时数少、甚至是零学时,走过场的现象。正如赵凯华先生所说,“基础物理内容的现代化不能只是流于新闻式的报道,而要讲出其中的物理内涵,突出近代物理的原理的讲解”[3]。我们注意到,随着新工科建设的不断推进,一些高校(如上海交通大学)也在工科物理教学中增加了量子力学的教学内容。
“专业衔接”是本次修订的一项新的举措,也是应对我国新工科发展对大学物理课程所提出的新的需要所进行的新尝试之一。在这方面的修订完善中,充分借鉴了教指委王青教授主持的“近代物理和高新技术物理进展与新工科建设”和王炜教授主持的“新工科重要的基础课程,大学物理课程体系的构建”等两个国家级新工科研究与实践项目的成果,以及大学物理课程教学委员会支持的研究项目成果。本次修订把原2010版《基本要求》中的“现代科学与高新技术的物理基础专题”模块拓展为专业衔接模块。提出针对不同专业方向,有针对性地组织专题模块进行教学,体现大学物理课程在某一学科专业领域的基础作用及其应用,实现大学物理课程教学和专业课程教学的有效衔接,同时为大学物理课程教学和学生后续专业课程教学留出接口和出口。作为有益的尝试,根据我国教学的实际情况和教学研究成果,我们在讨论中拟设置包含综合大学、理工类大学、工科类大学、军事院校等约十个专业模块的衔接模块。考虑到可操作性,鼓励高等学校物理教师在实际的教学中结合自己的教学实际构建自己特色的模块教学,本次的修订细化给出理科类和工科类两类专业的衔接模块教学建议:(1)理学和师范类专业大学物理课程衔接模块的内容选择应突出大学物理课程在这些理学学科中的基础作用,模块内容可以涉及相关物理内容在这些学科中基础作用的具体和深刻例证,注重拓展物理知识面及其应用,还应注重介绍理学类专业后续学习所需要的物理学最新发展的新概念、新原理、新方法以及物理学在相关技术中的应用。如数学专业可以介绍物理学中的几何相位、混沌与孤子理论以及复杂系统的物理特性等;化学类专业可以介绍分子光谱理论、耗散结构理论、纳米系统物理特性、分子模拟与计算等。(2)工科类专业的模块内容选择应以物理学在这些相关专业学科的重要应用和物理学推动其学科发展与技术进步为主。如机械类与智能制造、机器人和人工智能控制等密切相关,涉及机械运动、各类力学相互作用、材料和摩擦特性、光学与光电子学、电磁响应、智能控制等方面,可根据具体的专业方向增加这方面的知识内容的讲授。能源材料类包括原子核能、太阳能、锂电池、生物能源和材料等,均涉及大学物理课程的基本内容,课程讲授可结合具体专业增加核能的利用和核聚变能的进展,半导体光伏材料和太阳能电池、锂离子电池、生物能源等能源的产生、储存与传输等相关物理知识和内容。电子信息类可选择增加超导体、半导体、量子信息、量子计算、太赫兹电磁波、毫米波发射及其特点、红外辐射与探测、核磁共振与超声等方面的知识和应用。航空航天类可选择以激光雷达、卫星定位、火箭、载人航天和深空探测等技术中的物理知识作为专题展开。
为了更加灵活地开展这部分的教学,使这部分的教学能够彰显出大学物理课程教学的特色,细化的《基本要求》特别指出“鼓励专业特色院校可根据各自的专业特色构建自己特色的教学衔接模块”。对于衔接模块教学内容建议每个模块知识点的教学按照基本原理、知识拓展、技术应用、最新进展等编写相互关联的5个知识点内容。教学学时建议在8~16个学时左右,教学方式可以灵活多样,可以采用课堂教学、案例教学和学术讲座等形式。希望通过开展模块的教学既能反映当代物理发展的前沿,也能服务于课程专业的需求,从而大大提高大学物理课程的教学质量。
“课程思政”是新时代加强高校人才培养的新要求、新举措。随着课程思政逐步在高等学校推行和实施,强调以立德树人为目标,以“全员、全程、全方位”育人为引领,推进各类专业课程与思想政治理论课同向同行。大学物理课程具有丰富的思政教育资源,大学物理课程在培养学生的科学素养方面,有其他课程不可替代的作用。大学物理的课程思政教学能使学生了解物理学与科技进步、社会发展之间的关系,了解物理科学的思想体系和物理学的科学文化,培养学生的科学观察和批判性思维,培养学生创新意识,激发学生的探索精神,培养学生独立思考和动手实践能力等。培养与熏陶学生的科学精神、科学态度、科学素养、科学审美及科学情操。
这次《基本要求》完善修订中对探索大学物理课程思政方面的教学目的、教学内容和教学方法等提出了原则要求和建议:(1)坚持“立德树人”,树立“价值塑造、能力培养、知识传授”三位一体的教育理念,准确把握课程思政建设的内涵和思维方式,增强课程思政的针对性、时代性和实效性,实现教书与育人和谐统一。(2)结合大学物理课程的学科内涵和特点,发掘物理学发展过程中科学创新思想、方法和精神、相关科技进步、科学家工匠精神以及中国元素等课程思政内容融入教学,提升大学物理课程教学质量,实现价值引领、知识传授和能力培养相统一的育人目标。(3)探索和创新大学物理课程思政育人模式和方式方法,实现科学知识、科学思维、科学素养、科学作风培育与人文价值、科学精神、社会责任有机结合。进一步促进学生成就卓越的学业,奠定辉煌职业生涯的基础。
3 《 基本要求》主要完善和修订内容解读
按照上述原则,理工委员会采用问卷调查的方式,广泛征求本届教指委委员、 地区工作委员会委员、专业委员会委员以及部分一线教师的意见,并整理反馈意见,提交理工委员会委员们讨论,而后再次反馈给征求意见的委员和老师进一步征求他们对修改的意见。可以说,所有的修改条目都是来自于委员和一线教师们的讨论和智慧。图1是此次修订条目对比情况,可以看出此次修订在一定程度上实现了优化经典、加强现代的目的。下面就具体的修订内容解读如下。

此次修订中力、热、光、电、原子(量子)中共删除条目17个。例如,在力学教学内容中,删除了“理想液体的性质、伯努利方程”条目,主要的考虑是该知识点属于流体力学的内容,与前后所讲的质点运动、刚体运动内容关联性不大,也非所有工科专业所必须学习的内容。但考虑到对像船舶工程、航空、航海或者气象专业该部分是十分必要的,建议在对这些相关专业进行课程教学时,可以将这部分内容整合在专业衔接模块里教学,这样不仅可以满足学生对这部分知识的需要,而且可以把知识点讲透、讲明白。在波动学部分,删除了“惠更斯原理、波的衍射”条目,主要是考虑该知识点内容一是和后面光学中的“惠更斯菲涅耳原理”在内容原理上是重复的,在光学教学中这部分内容需要更为详细的讨论,而“波的衍射”内容在高中教学中已有很多的介绍,这里在教学深度上也没有办法加强,仍是停留在基本概念的教学上面。在热学部分,删除了“多方过程”条目,主要是考虑学生学习了理想气体的等温、等压、等热、绝热等基本过程后,对热力学规律的内容讲解也是基于这些基本过程,虽然多方过程和实际的热力学过程有联系,但这部分内容的教学也很难实现好的教学效果,与后续的教学关联性不强,我们建议如果专业需要,可以整合到专业衔接模块进行教学。在电磁学中,删除了“边界条件”条目,也是基于该内容和后续部分的教学衔接性不高,同时对于非物理专业的学生来说,该知识点要求相对过深。删除的“交流电:简单交流电路的解法,交流电的功率,三相交流电”“暂态过程、谐振电路”两个条目,主要是考虑到这些内容在高中教学中已经涉及,而且是高考的主要内容之一,其深度也达到了相应的深度,如果需要进一步提升,可以把这部分内容整合到衔接模块教学中。此外,我们将“超导体的电磁性质”这个条目移至固体物理模块教学内容中,在电磁学模块的教学中,学生对超导的性质不了解,其讲授也只能停留在概念的介绍方面,同时和电磁学的其他内容没有太大的关联。在光学教学内容中,首先,考虑到由于目前中学新课标对几何光学内容有了很大的加强,《基本要求》所规定的几何光学内容从深度方面都没有超出中学的要求范围;再者,在目前我国大学物理教学的实践过程中,不少高校都没有针对这部分内容开展实际教学,所以此次修订细化过程中,将该部分的一些和高中重复的基本内容删除。在光学部分中,还删除了“全息照相”和“光与物质的相互作用”两个知识点;“全息照相”从根本上是信息光学的内容,讲好该知识点的前提是傅立叶光学,《基本要求》本身没有要求讲傅立叶光学,对这部分的教学如果有需要,可以整合到衔接模块的教学中,在那里可以得到系统的加强。“光与物质的相互作用”实质上可以认为是量子力学的教学内容,这部分内容可以作为量子物理基础内容单独介绍。在相对论和天体物理学的教学内容中,我们删去了“电磁场的相对性”知识点,主要考虑到该知识点和前后内容的关联不大,对非物理专业的大学生来说较难讲清楚。在分子与固体模块中,删除了“化学键:离子键、共价键”条目,这是考虑到这些内容和高中化学重复,高中已经深入讨论过这些问题。综上所述,所删除的10多个条目在征求意见中(含A、B两类要求),得到了大家的广泛支持,这样就节省出一部分用于加强近代物理课程的含量。
表1是根据2010版《基本要求》实施的情况和一线教师的反映,对个别条目合并的情况。第一,针对个别知识点所涵盖的教学内容较少,且在高中阶段学生已经接触过的一些条目进行了合并,这样更方便于今后的教材建设和在实际课堂中组织有效的教学。如,“简谐运动的动力学方程”和“简谐运动的能量”两个条目,建立简谐振动动力学方程虽在高中教学中未做要求,但对学生来说,这部分十分容易,且高中生对振动的能量以及动能势能的转换非常熟悉;这样在组织课堂教学时,这两个知识点的教学内容相对就非常少,合并成一个知识点是比较合理的。第二,热学中“平衡态、态参量、热力学第零定律”和“理想气体物态方程”两个知识点和高中的教学内容高度重合,难度不大,但作为热力学的主要概念,将其合并成一个知识点,既避免了和高中的重复,又利于组织课堂教学。第三,光学中将“薄透镜”“显微镜、望远镜、照相机”等光学器件整合成“重要的几何光学器件和应用”条目,主要是考虑如“望远镜、照相机”这些内容仅在一些特定专业需要作详细介绍,而一些新的光学器件可能在教学中更需要做介绍,所以修订后的该条目使一些教师既可以讲这些传统的光学器件,也可以根据教学需求介绍新的光学器件,突出几何光学器件教学的先进性。第四,“黑体辐射、光电效应、康普顿散射”和“戴维孙革末实验、德布罗意的物质波假设”两个知识点,这些实验在量子力学发展中起到了决定性作用,但考虑到量子力学的描述主要是讨论微观粒子的“波粒二象性”,这些内容在中学阶段已经有详细的介绍;特别是光电效应现象,中学已经有较深入的学习,而量子力学则是强调粒子的波动性,讨论其与波粒二象性和德布罗意物质波的实验是必要的,从而直接过渡到波函数和统计诠释。故将其修订为“德布罗意的物质波假设和实验证明”,知识点内容服务于突出介绍量子力学基本原理。

表2是完善条目汇总表,这部分条目主要是考虑原来的条目在内容上不够完善,在教学中需要加入一些相关的内容,使得这部分的知识点在教学实施中可以充分地给学生讲懂,讲透。主要考虑如下三种情况:一是完善条目概念和逻辑的完整性,如将“非惯性系和惯性力”修订为“伽利略变换、非惯性系和惯性力”,原2010版《基本要求》对伽利略变换没有明确要求,此次增加“伽利略变换”以突出其在讨论惯性力和非惯性力中的基础作用。在热学知识模块中,将“范德瓦尔斯方程”修订为“分子力、范德瓦尔斯方程”,以突出通过介绍分子力的势能曲线,介绍伦纳德琼斯势等来说明分子力是范德瓦尔斯方程修订的理论依据。再如,电学知识点中将“电容”修订为“电容和电场的能量”;光学知识模块中将“光程、光程差”修订为“光程、光程差、费马原理”;在量子物理基础模块中将“波函数及其概率解释” 修订为“波函数、波函数的归一化及其概率解释”,强调对波函数的归一化作用;将分子与固体模块中的“能带、导体和绝缘体”修订为“能带、导体、半导体和绝缘体”。修订后的条目在内容和逻辑上更加完整。二是强化一些物理概念和原理的具体应用,如将“迈克耳孙干涉仪”修订为“迈克耳孙干涉仪及其应用”,“分子的振动与转动”修订为“分子的振动与转动及其分子光谱”等;在介绍完分子的振动和转动后,突出光谱分析在实际生活中的应用等,这些修订给学生的专业学习留下了出口。三是完善一些在课程教学中必需的物理基础知识点,如将“夫琅禾费单缝衍射”修订完善为“夫琅禾费单缝衍射和夫琅禾费圆孔衍射”,因为“夫琅禾费圆孔衍射”是后面讲解光学仪器分辨本领的基础,如果此部分内容不介绍的话,在讨论光学分辨率的概念时将会遇到困难。总之,对这些条目完善后,使得《基本要求》在内容和逻辑上更加完整,有利于教材建设和课堂教学组织。

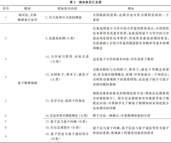
表3是此次修订完善过程中增加条目的汇总表,该部分是此次修订完善的重点之一,把经典物理优化后所节省出的学时加在近代物理(量子力学的基本原理)内容上面,力求能够对量子力学基本理论的主要内容有一个较为完整的学习,达到基本理解量子力学理论的初步水平,从而改变原《基本要求》对量子力学仍停留在概念的讲解层次上的状况。在开始确定这部分的内容之前,我们首先对原《基本要求》中的现代物理部分进行了优化。如优化了原《基本要求》的知识点“夫兰克-赫兹实验、原子里德堡态、对应原理”“泡利原理、原子的壳层结构、元素周期表” “碱金属原子、交换对称性、激光、激光冷却与原子囚禁”。一是这部分内容比较凌乱,课堂教学无法做深入介绍;其次,这些知识点内容之间缺乏相关性。如,夫兰克赫兹实验主要是作为玻尔的氢原子模型的一个验证,原子的里德堡态与后续的学习关系不大;对应原理在没有讨论量子力学结果时也无从谈起。“碱金属原子、交换对称性、激光、激光冷却与原子囚禁”条目,涉及多个重要的课题方向,无法组织教学。我们把这些相关的内容优化到相应的条目中。具体而言,对这部分的修订细化体现在两个方面。一是在内容方面,原《基本要求》中这部分内容虽然也含有10个A类知识点,4个B类知识点,但从教学要求上限于理解量子力学的基本概念和了解量子力学的发展和量子力学的建立过程,没有建立起量子力学的基本理论体系。这次修订完善在内容上建立起初步的量子力学基本内容体系,包含“德布罗意物质波假设和实验证明”“玻尔氢原子模型,夫兰克赫兹实验”“波函数、波函数归一化及其概率解释”“不确定关系”“薛定谔方程”“一维无限深势阱”“一维谐振子”“一维势垒、隧道效应、电子扫描隧道显微镜” “态叠加原理”“力学量与算符、对易关系”“ 氢原子的能量和角动量量子化”“电子自旋:施特恩盖拉赫实验” “泡利原理,原子的壳层结构”“全同粒子,费米子,玻色子”“定态非简并微扰理论”等15个A类基本要求的内容,以及“变分方法、氦原子的基态”“量子态与量子纠缠”“贝尔定理简介”“量子信息与量子通信简介”等4个B类要求的内容。单从知识点的数量上看,这部分内容中A类知识点的条目增加的并不算多,但此次修订在内容的深度和广度方面有了质的变化。二是在课堂教学要求上,《基本要求》对此类内容不再限于对基本概念或者基本规律的介绍上面,而是要求能够系统地讲授量子力学的基本概念和基本理论。通过这些内容的讲授,使学生能够初步了解量子力学的基本理论和基本方法(包括微扰理论),达到能够利用量子力学的一些基本原理来解释实验现象并利用量子力学解决问题,从而真正实现现代物理(量子力学基本理论)的教学落地,更好地满足新工科建设对大学物理基础的需求。

4 基本要求修订的特色和大学物理课程建设
此次《基本要求》修订的主要特色是加强了量子力学内容的教学,使大学物理课程中量子力学的教学能够初步成体系,为未来新工科建设提供重要的基础支撑。当然,结合目前我国大学物理课程的教学现状,大学工科物理量子力学的内容如何讲、讲到何种层次,这本身将是大学物理课程教学的一个主要的问题,也是各个层次的高等院校所需要研究的问题。首先,从量子力学课程教学本身来讲,讲授这部分课程对大学生数学基础有较高的要求,比如求解微分方程和一些特殊的函数问题;其次,在量子力学教学内容方面,由于量子力学比较抽象,工科学生的理解可能会存在一些困难,这对老师都提出了更高的要求。但正是这样,才能从根本上提高大学物理课程的教学质量和水准,相信这是一个劝说的过程,更是一个实践的过程,需要大学一线教师在教学过程中根据实际情况通过努力来实现。当然,在起步阶段,并不能一蹶而就,主讲的老师可根据学生的专业属性和课时安排,适当调整部分内容,以配合学生的物理科学概念和内涵的需求。相信经过不断的努力,能够实现工科学生量子力学部分课程教学的落地。
《基本要求》是对理工科类本科各专业的物理基础课程教学的最低要求, 低于这个要求就不能称为合格的本科教育。但鉴于各高等学校多层次办学的实际情况,在《基本要求》中已设定了A、B两类教学的活动空间,供各高等学校、各专业根据具体情况在教学实践中灵活选择。为了保证《基本要求》的顺利实施,本次修订细化明确了“本基本要求建议的学时可作为高等学校相关学科专业评估的参考依据”的建议,以配合高校专业的评估。
为了进一步推动大学物理课程教学和一流课程的建设,本次修订完善中突出和强调课程特色的建设,提出开设专业衔接模块建设,鼓励高校根据自己的专业特色构建专业衔接模块;同时,强调教师在具体教学中可以根据授课对象和专业,适当调整《基本要求》部分条目的次序和内容偏重。在教材建设中,鼓励在考虑各部分内容之间的相互联系和有机衔接的情况下,教材编写可以对《基本要求》中的章节顺序作适当调整,以鼓励构建具有特色的一流大学物理教材。
致谢:教育部高等学校大学物理课程教学指导委员会的委员参加了《基本要求》修订、完善工作的整个过程。他们是(以姓氏笔画为序排名):王青、王明吉、王炜、韦相忠、邓文基、曲亮生、朱建华、刘书华、刘协权、刘建强、羊亚平、孙茂珠、李乐霞、李雪春、李焱、杨晓荣、吴平、何志巍、宋峰、张萍、张增明、陆培民、项林川、赵建军、赵福利、胡玉才、胡其图、施大宁、施建青、宫爱玲、贾瑜、徐平、徐忠锋、徐富新、高丽丽、唐延林、盛正卯、蒋最敏、韩忠、童红、颜晓红、潘小青、霍雷、戴剑锋、魏斌。《基本要求》修订完善工作由理工委员会负责完成,姓名在此不一一列举。课程思政的教学建议指南由大学物理教学指导委员会课程思政工作委员会王小力老师团队负责完成。高等教育出版社缪可可、程福平、马天魁,《物理与工程》编辑部钱飒飒、刘洋编辑等在意见汇总过程中做了大量工作。在修订过程中,大学物理课程教学指导委员会中南地区工作委员会、东北地区工作委员会的委员们也分别提出了一些宝贵的建议,在此一致并谢。
参考文献
[1]教育部高等学校物理学与天文教学指导委员会物理基础课程指导分委员会编制. 理工科类大学物理课程教学基本要求理工科类大学物理实验课程教学基本要求(2010年版)[M]. 北京:高等教育出版社,2010.
[2]教育部高等学校大学物理课程教学指导委员会编制. 理工科类大学物理课程教学基本要求理工科类大学物理实验课程教学基本要求(2023年版)[M]. 北京:高等教育出版社,2023.
[3]赵凯华. 对当前大学物理教学改革的几点看法——在中国物理学会教学指导委员会第七届第一次全体会议上的报告[J]. 大学物理,2000,19(2):1-5.
作者简介: 贾瑜,男,郑州大学教授,主要从事凝聚态物理和量子力学教学研究,jiayu@zzu.edu.cn;王炜,男,南京大学教授,主要从事凝聚态物理与生物学交叉课题研究和相关课程教学,wangwei@nju.edu.cn。
引文格式: 贾瑜,王炜. 2023版《理工科类大学物理课程教学基本要求》内容细化修订解读[J]. 物理与工程,2024,34(1):网络首发.
Cite this article: JIA Y, WANG W. The interpretation of The 2023 edition of the basic requirements for teaching physics courses in science and engineering universities[J]. Physics and Engineering, 2024, 34(1):online first. (in Chinese)
END

更多精彩文章请点击下面“蓝字”标题查看:
CALL FOR PAPERS|《物理与工程》征稿量子世纪年首届全国物理基础课程青年教师讲课比赛论坛暨物理青年教师哈尔滨冬令营成功举办中国大学物理教育MOOC联盟2023年工作会议(扩大)暨典型案例交流会 会议纪要2023年全国高等学校物理基础课程教育学术研讨会 会议纪要2023 年全国高等学校物理基础课程青年教师讲课比赛在喀什大学举办全国大学物理实验教学对口支援(智力援疆)研讨会在新疆师范大学举办王青教授:理解王中林院士“拓展的麦克斯韦方程组”“碰瓷”麦克斯韦:伽利略协变和洛伦兹协变电磁场论趣谈热点:运动介质洛伦兹协变电磁理论2021年《物理与工程》优秀论文、优秀审稿专家、优秀青年学者名单王青教授:源自苏格拉底的问题驱动式教育——在互动中共同学习和成长读后感:教育中的现实和远方王青教授:昨晚(6月9日),清华电动力学期末考试朱邦芬院士:“减负”误区及我国科学教育面临的挑战《物理与工程》2023年第2期目录乐永康:新冠肺炎疫情防控下美国物理实验教学及中美情况对比顾牡:对于重新制定的《非物理类理工学科大学物理课程教学基本要求》的认识和体会朱邦芬院士:从基础科学班到清华学堂物理班朱邦芬院士:对培养一流拔尖创新人才的思考李学潜教授:物理是一种文化李学潜教授:如何帮助物理系学生迈过从高三到大一这个坎穆良柱:物理课程思政教育的核心是科学认知能力培养穆良柱:什么是物理及物理文化?穆良柱:什么是ETA物理认知模型穆良柱:什么是ETA物理教学法吴国祯教授:我的国外研究生经历印象——应清华大学物理系“基科班20年·学堂班10年纪念活动”而写
陈佳洱,赵凯华,王殖东:面向21世纪,急待重建我国的工科物理教育王亚愚教授:清华物理系本科人才培养理念与实践葛惟昆教授:关于中外人才培养的几点思考安宇教授:为什么传统的课堂讲授模式需要改变安宇教授:其实教学就是积累的过程刘玉鑫教授:关于本科生物理基础课程教学和教材编著的一些思考沈乾若:重创理科教育的美加课程改革Henderson C:美国研究基金支持下的物理教育研究及其对高等物理教育的影响《物理与工程》期刊是专注于物理教育教学研究的学术期刊,是中国科技核心期刊,1981年创刊,欢迎踊跃投稿,期刊投审稿采编平台:
http://gkwl.cbpt.cnki.net
欢迎关注
《物理与工程》微信公众号
继续滑动看下一个
2023版《理工科类大学物理课程教学基本要求》内容细化修订解读原创 贾瑜,王炜 物理与工程 轻触阅读原文

物理与工程 赞 分享 在看 写留言 向上滑动看下一个
原标题:《2023版《理工科类大学物理课程教学基本要求》内容细化修订解读》