为进一步提升我市残疾人社区康园中心
规范化、专业化服务水平,
调动基层残联积极性,
激励承接康园服务的机构和工作人员
相互借鉴学习、发扬优势、
深度发掘和整合资源,
近日市残联举办了
珠海市第二届社区康园中心
优秀服务成果展示会,
共有7个“优秀社区康园中心”、
9名“优秀康园中心工作者”、
12个“优秀服务案例”脱颖而出,
接下来的一段时间,
我们将会逐一展示优秀案例,
让我们一同来借鉴学习吧~
“点燃希望,职面未来”
前台接待员职业训练
作者:白蕉镇社区康园中心 罗俊 李嘉欣
市实务督导及编辑:陈趣晶
一、服务背景及需求分析
(一)服务背景
中心现有学员16名,肢体残疾3人、精神残疾7人、智力残疾6人。
通过社工前期的入户走访、开展需求调查发现,中心学员们精神面貌较好,能积极参加训练,能懂得基本的礼仪和沟通技巧,有的学员记忆力比较好,有的学员书写较为工整。但由于自身障碍,学员在交往中存在许多不便,同时社会中存有偏见,导致他们在学习、生活和就业等方面遇到诸多困难,社会大众和学员本身都有“残疾人难以工作”的刻板印象,很大程度上阻碍学员自我潜能的发掘和就业机会的获取。另外,白蕉镇康园中心的场地设有前台,需要前台值班,市残联督导建议利用好康园本身资源,同时也能给予学员锻炼机会。
面对这一情况,社工以社会学习理论和优势视角理论为指导,运用团体工作方法,开展前台接待员职业训练,提高学员的职业能力,提升自信,缓解其消极心理,也能在实践中,得到来访者的尊重和肯定,从而提升其自我价值。
(二)需求分析
1.缓解学员的消极心理
学员基本每天都是康园和家里两点一线,缺乏社会实践和社会交往经验,外出实践时难免会产生紧张和害怕的心理,再加上学员自身的缺陷,与人交往中存在许多不便,同时社会上一些人对残疾人存有偏见,导致他们在学习、生活和就业等方面遇到诸多困难,甚至遭到厌弃或歧视。学员们也容易产生逃避情绪、自我限定等负面心理。因此,在前台接待员职业训练的设计中,社工将运用引导、示范、赞美、肯定的方法,配合开展个别化的心理疏导,缓解学员的消极心理。
2.实现自我价值
我们每个人都是社会大家庭的一份子,拥有着各自不同的能力和潜力,具有基本的正常工作的需要和尊重与被尊重的需要,更有实现自我价值的需要,康园学员们亦是如此。经过培训,学员们能力得到提升,并能在日常工作中实践。学员做好前台接待工作,得到来访人员的尊重和肯定,从而实现自我价值。
二、理论依据
(一)社会学习理论
班杜拉认为社会行为的习得主要是通过观察、模仿现实生活中重要人物的行为来完成的。任何有机体观察学习的过程都是在个体、环境和行为三者相互作用下发生的。
按照班杜拉的理解,对于有机体行为的强化方式有三种:一是直接强化,二是替代强化,三是自我强化。其中,自我强化指人们根据社会对他所传递的行为判断标准,结合个人的理解对自己的行为表现进行正或负的强化。学员在社工的直接强化(正向教学)以及在服务过程中给予的支持和肯定,使学员获得积极向上的行为引导和鼓励,让其肯定自己的能力,自我强化,树立自信心。
(二)“优势视角”理论
“优势视角”是一种关注人的内在力量和优势资源的视角,意味着应当把人们及其环境中的优势和资源作为社会工作助人过程中所关注的焦点,而非关注其问题和病理。
社工通过发掘学员自身优势,协助其能够乐观应对生活中的挑战。在服务的过程中,社工不断鼓励学员发现自己的优势,肯定自己的能力,提升其自我效能感,提高人际交往能力。
学员虽无职业技能,但有上进心,主动性与接受能力较强。社工从学员的优势出发,通过引导学习,激发学员自身潜能与优势,使其学习和强化前台接待相关知识,树立自信心,提高就业能力,促进就业。
三、服务目标及服务计划
(一)总目标
通过前台接待员职业培训,让学员掌握前台接待员服务的基本流程、基本理念和职业道德,提高学员的职业能力,以增强学员的抗逆力和社会适应力,从而使学员更好地适应就业环境,在工作岗位上体现人生价值。
(二)分目标
1.使60%的学员能够清楚了解前台接待员具体的工作内容、有什么工作职能、所需什么样的工作能力;
2.使50%的学员能够基本掌握至少2种前台接待工作的知识或技巧;
3.使50%的学员在考核时能够通过社工要求的前台工作场景实操。
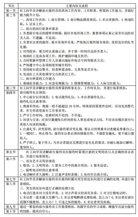
(三)服务计划

四、服务实施过程
(一)理论知识及能力提升
社工首先通过2节理论知识课程让学员了解前台接待的具体工作内容、工作职责、所需的工作能力,并与学员共同做好能力提升计划。在培训过程中,社工与学员们共同回顾前台接待的理论知识,通过问答以及重复倾听其他学员的回答等方式加深印象。
(二)专题训练
通过6节专题课程培训,让学员分节学习前台接待员所需的形象礼仪、文明用语以及突发情况的正确处理方法。社工带领学员通过场景模拟的方式巩固前台接待技巧学习效果,借助社工现场示范,学员相互练习并分享学习经验。
(三)场景模拟
最后2节课程,社工让学员进行分组,在中心前台通过角色扮演的形式,按照前8节所学的一整套接待流程进行情景模拟和实操演练。在模拟演练的过程中,未参与模拟的学员可在一旁观摩学习。在最后的模拟测试中,共有8名学员通过社工的考核。
五、目标完成情况
(一)前期培训
社工引导学员共同回顾培训知识,并通过知识问答、实操体验和分享的方式进行阶段性评估,66.67%的学员能够清楚了解前台接待员需要了解的工作内容、工作职责及所需的工作能力等理论知识和能力。
(二)中期培训
经过6节的专题课程培训,借助场景模拟的方式巩固学习成果并进行阶段性评估,53.3%的学员基本掌握前台接待员所需的形象礼仪、文明用语以及突发情况的正确处理方法。
(三)后期实践
前台接待场景模拟体验,53.3%的学员通过社工考核标准。其中有4名学员开始在中心前台轮流进行值班,并有3名学员能够结合所学技能,走出康园中心,在白蕉镇居家养老综合服务中心开展前台接待志愿服务,在岗位上实践,体现人生价值。
六、专业反思
学员们通过理论知识培训、现场模拟以及外出实践,学习了前台接待员这一职业技能,也提高其自信心,并形成“家庭—朋辈群体—社区”社会支持系统,促进学员们的社会融合。
(一)学员家属评价
社工通过电话访问、面谈等方式了解学员家属对学员培训后的评价,每位家属都表示学员在不同程度上有所进步,有的是形象礼仪上提升,有的是文明用语改善,有的会主动打招呼等等。学员小彬爸爸表示:“经过这段时间的培训学习,小彬更加注重自己的形象礼仪,也比之前更注意使用文明用语”。
(二)学员自我评价
培训结束后,社工通过面谈的方式了解学员们的学习感受和自我评价,学员们纷纷表示本次培训学习到职业技能的同时,自信心也得到增强。学员小华表示:“我原本以为前台接待只是简单的接待来访者,经过这一次培训才知道,原来前台接待还需要学习礼仪、正确的语言表达、突发情况处理这类知识。”学员小明表示:“经过场景模拟以及真正的实操体验,让我感觉自己更加有价值感,有理论知识的支撑,在服务的过程中,也变得更加有信心。”
(三)合作方等相关人员评价
社工积极链接社区资源,让已经学习到系列知识和技能,并进行了现场模拟的学员们带着所学知识、技能以及自信心走出康园,走进社区——白蕉镇居家养老综合服务中心开展前台接待志愿服务。居家养老综合服务中心相关工作人员对学员们的前台接待服务表示满意,接受服务的居民也向养老社工反馈,感受到学员们的热情接待及服务的专业。
七、专业反思
(一)真诚服务,推动学员发展
在培训过程中,社工保持尊重、真诚、耐心的态度,通过鼓励、建议的方式提供支持和指导性服务,从而推动学员积极参与训练,学习知识和技能。
(二)优势视角看待,促进学员改变
社工运用优势视角理论,引导学员挖掘自身的优势和自信心,让其从被动接受服务转变为主动服务他人。经过接受前台接待员职业培训,学员们融入社会集体,将知识运用到实际中,而社工在此过程中实现专业价值。
(三)提升资源链接能力,帮助学员成长
经过系列培训以及现场模拟,以及在朋辈群体的支持下,学员掌握了基本的前台接待服务能力。然而,学员有技能却缺乏展示和实践的机会,社工应多渠道链接社区资源,为学员提供实操机会,让学员走出中心,参与更多实践和志愿服务。
评选理由
该服务能利用便利的资源,对学员进行社交礼仪训练,注重理论和实操,学以致用,回馈社区。有一定可复制性,助力残障学员实现服务梦想。

形象礼仪课程培训

学员模拟前台接待
原标题:《珠海市社区康园中心优秀服务案例展示(四)》