便民答“复”
如何申请行政复议
我们需要了解的这些事情!
2023年9月1日,十四届全国人大常委会第五次会议通过了新修订的《中华人民共和国行政复议法》,该法将于2024年1月1日正式实施。行政复议是公民、法人或者其他组织通过行政救济途径解决行政争议的一种方式,具有快捷、便民等特点。
哪些情形可以申请行政复议?
公民、法人或者其他组织不服行政机关作出的行政行为,包括行政处罚、行政强制、行政强制执行、行政许可、征收征用、工伤认定、排除或者限制竞争、行政机关不作为、政府信息公开等十五类情形,都可以申请行政复议。
*《行政复议法》第十一条 有下列情形之一的,公民、法人或者其他组织可以依照本法申请行政复议:
(一)对行政机关作出的行政处罚决定不服;
(二)对行政机关作出的行政强制措施、行政强制执行决定不服;
(三)申请行政许可,行政机关拒绝或者在法定期限内不予答复,或者对行政机关作出的有关行政许可的其他决定不服;
(四)对行政机关作出的确认自然资源的所有权或者使用权的决定不服;
(五)对行政机关作出的征收征用决定及其补偿决定不服;
(六)对行政机关作出的赔偿决定或者不予赔偿决定不服;
(七)对行政机关作出的不予受理工伤认定申请的决定或者工伤认定结论不服;
(八)认为行政机关侵犯其经营自主权或者农村土地承包经营权、农村土地经营权;
(九)认为行政机关滥用行政权力排除或者限制竞争;
(十)认为行政机关违法集资、摊派费用或者违法要求履行其他义务;
(十一)申请行政机关履行保护人身权利、财产权利、受教育权利等合法权益的法定职责,行政机关拒绝履行、未依法履行或者不予答复;
(十二)申请行政机关依法给付抚恤金、社会保险待遇或者最低生活保障等社会保障,行政机关没有依法给付;
(十三)认为行政机关不依法订立、不依法履行、未按照约定履行或者违法变更、解除政府特许经营协议、土地房屋征收补偿协议等行政协议;
(十四)认为行政机关在政府信息公开工作中侵犯其合法权益;
(十五)认为行政机关的其他行政行为侵犯其合法权益。

复议前置范围:当场处罚、认为行政机关未履行法定职责、申请政府信息公开但行政机关不予公开等情形,应先申请行政复议。
申请行政复议的方式有哪些?
方式一:现场申请
申请人请将行政复议申请材料带至行政复议接待窗口提交。
方式二:邮寄申请
申请人可以将行政复议申请材料邮寄至相应的行政复议机构,请在信封上注明“行政复议申请”,建议使用中国邮政EMS或者挂号信邮寄。
方式三:网上申请
申请人可以通过电脑端、微信公众号端、小程序端等多个申请端口进行网上申请行政复议。

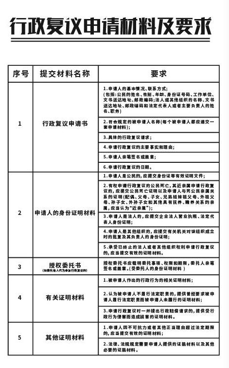
申请行政复议需要哪些材料?
个人提出行政复议申请的,需要提交有手写签名和落款的行政复议申请书、行政机关作出具体行政行为的证明材料、申请人本人身份证正反面复印件等。
如果是年迈的老人或者有读写障碍的人士不会写复议申请,可以请亲属代为书写复议申请材料,如亲属代为提出复议申请,需要准备好授权委托书。
申请人申请行政复议,可以书面申请,也可以口头申请;口头申请的,行政复议机关应当当场记录申请人的基本情况、行政复议请求、申请行政复议的主要事实、理由和时间。

可以向哪个行政复议机关申请行政复议?
除实行垂直领导的行政机关、税务和国家安全机关,市、区两级人民政府负责由本级人民政府统一管辖以本级人民政府派出机关、本级人民政府部门及其派出机构、下一级人民政府以及有关法律、法规授权的组织为被申请人的行政复议案件。对履行行政复议机构职责的地方人民政府司法行政部门的行政行为不服的,可以向本级人民政府申请政府复议,也可以向上一级司法行政部门申请行政复议。
原标题:《【便民答“复”】如何申请行政复议,我们需要了解的这些事情!》