11月27日,甘肃省教育考试院发布的《关于做好2024年甘肃省普通高等学校艺术类专业考试招生工作的通知》,对2024年甘肃省艺术类专业考试招生批次及志愿设置、志愿填报、录取等作出明确规定。
2024年甘肃省艺术统考采用网上报名、网上缴费、网上考务安排、网上打印准考证。网上报名时间为12月1日8:00至12月5日18:00。考生须在规定时间内登录甘肃省教育考试院网站(https://www.ganseea.cn)按要求报名并在线缴费。报名时间截止后不再安排补报。
播音与主持类、表(导)演类(戏剧影视表演、戏剧影视导演)面试采用“考评分离”方式组织,其余统考专业类别面试均采用现场打分方式组织。
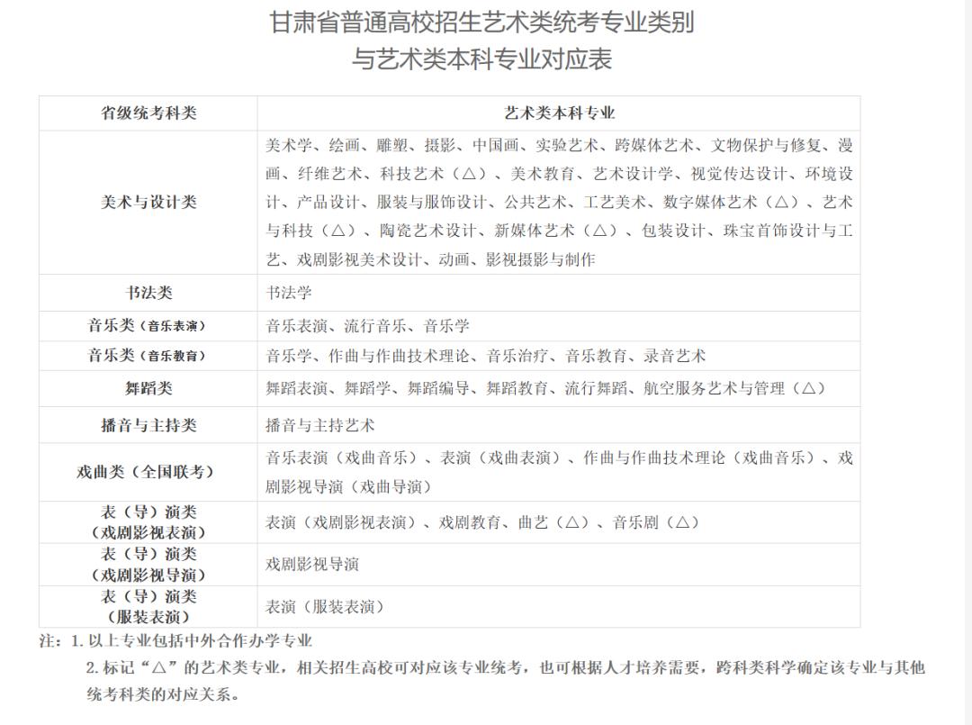
考生应根据自身特长及我省统考覆盖的高校艺术类专业,参照高校艺术类专业考试录取要求选择相应的统考专业类别,考生统考合格后方可参加相应专业校考。
经批准可以组织校考的院校可使用我省统考成绩,也可在统考合格的考生中组织校考,其余省内外院校的本科、高职(专科)艺术类专业均应使用我省统考成绩。
省教育考试院将在各类别考试、评卷、成绩校对等工作完成后陆续开通考生统考成绩网上查询功能,查询网址为https://www.ganseea.cn。
●招生批次及志愿设置
1. 艺术类专业批次设置
甘肃省普通高校艺术类专业招生设置本科提前批、本科批和高职(专科)批。
艺术类本科提前批安排学校为经批准可以组织校考并使用校考成绩录取的本科高校和使用统考成绩但不设分省计划的本科高校。
艺术类本科批安排学校为除艺术类本科提前批外省内外使用我省艺术类专业统考成绩录取的本科高校。
艺术类高职(专科)批为使用我省统考成绩的省内外艺术高职(专科)批高校。
2. 艺术类专业志愿设置
艺术类本科提前批设置1个院校志愿,每个院校志愿设6个专业及1个专业服从调剂选项。
艺术类本科批、高职(专科)批实行平行志愿,设置30个“院校专业组”志愿,每个“院校专业组”志愿设6个专业及1个专业服从调剂选项。
●志愿填报
1. 艺术类志愿填报
志愿填报分两段进行,第一阶段为艺术类本科提前批、本科批院校及专业志愿填报(以下简称“原始志愿”);第二阶段为艺术类高职(专科)批院校及专业志愿填报(以下简称“原始志愿”);志愿填报时间另行通知。
2. 征集志愿
艺术类各批次均实行征集志愿,其中艺术类本科提前批征集志愿1次,艺术类本科批、高职(专科)批征集2次,征集志愿的志愿设置与原始志愿相同。征集志愿结束后,原始志愿作废,按照最新征集志愿投档。
艺术类本科提前批、本科批征集文化课成绩和专业考试成绩“双上线”且未被录取的考生,其中校考专业为报考院校专业考试成绩合格、文化课成绩上线且未被录取的考生;艺术类高职(专科)批征集文化课成绩和专业考试成绩双上线且未被录取的考生。
3. 其他要求
艺术类考生在填报志愿时,既可填报艺术类院校及专业,也可填报普通类院校及专业,但同时录取的批次只能选定一类填报,即艺术类本科各批次和普通类本科提前批只能选定一类填报;艺术类高职(专科)批和普通类高职(专科)提前批只能选定一类填报;艺术类本科各批次和普通类本科批、艺术类高职(专科)批和普通类高职(专科)批可以兼报。
参加艺术类专业统考的考生,既可以填报使用相应专业统考成绩的院校及专业,也可以填报校考合格的院校及专业。
●录取
甘肃省艺术类专业录取工作实行“院校负责,招办监督”的录取原则。
(一)录取分数线确定
1. 使用艺术类校考成绩的院校本科专业
(1)文化课分数线。依据艺术类专业招生计划,参考普通类分数线划定,原则上不低于普通类本科批次录取控制分数线。对于在相关专业领域具有突出才能和表现的考生,高校可探索制定高考文化课成绩破格录取办法。破格录取办法须经学校党委常委会审议并报所在地省级教育行政部门备案,提前在学校考试招生办法中向社会公布。破格录取考生名单须经学校招生工作领导小组审议并报生源所在地省级招委会核准后在学校招生网站公示。
(2)专业课分数线。由招生学校依据本校招生章程确定。
2. 使用我省艺术类统考成绩的院校及专业
使用我省艺术类统考成绩的艺术类专业分类别、分批次划定文化课和专业课分数线。
(1)文化课分数线。依据艺术类专业招生计划,参考普通类分数线的比例,分类别、分批次划定。其中播音与主持类本科专业文化课最低录取控制分数线不低于普通类本科批次最低录取控制分数线,其他专业类别本科文化课最低录取控制分数线原则上不低于普通类本科批次最低录取控制分数线的75%,舞蹈类专业、表(导)演类的表演专业、音乐类的音乐表演专业当生源不足时适当降低文化课成绩要求;艺术类高职(专科)批次文化课最低录取控制分数线不低于普通高职(专科)批次文化课录取最低控制分数线。
(2)专业课分数线。依据艺术类专业招生计划,分类别、分批次划定。
3. 使用戏曲类联考成绩的院校及专业
(1)文化课分数线。依据戏曲类专业招生计划,参考普通类分数线的比例,分类别、分批次划定。
(2)专业课分数线。由招生学校依据本校招生章程确定。
(二)平行志愿投档规则
艺术类本科批、高职(专科)批的统考专业类别,按照“分数优先,遵循志愿,一轮投档”的原则投档,即由高考文化课成绩和专业考试成绩按照一定比例折算后生成排序成绩,按排序成绩分类别从高分到低分排定位次,然后按位次优先的原则,根据考生平行志愿的自然顺序从前到后进行检索,一经检索到计划未满额的学校,即向该校投档。
艺术类考生在参加艺术类专业投档时,不享受其他照顾性政策。(记者 武永明)


原标题:《@甘肃艺考生,2024年普通高校艺术类专业考试招生政策看这里!》