近日
《2023年全国千强镇发展报告》
正式发布
费县探沂镇
入选全国千强镇
位列第143位

镇域是县域经济发展的基础单元。镇区则是城市与乡村连接的纽带,是促进城乡融合发展、实现共同富裕的重要节点。新时代推进镇域高质量发展,对于缩小城乡差距、区域差距、收入差距,进而实现全体人民共同富裕具有重要意义。中国中小城市发展指数研究课题组和国信中小城市指数研究院系统构建了建制镇综合实力指数评价体系,以期通过发挥指标体系的引导功能,更好引导镇域走好新时代强镇富民之路。
此次报告由中国中小城市发展指数研究课题组和国信中小城市指数研究院发布。报告的研究对象为具备中小城市特征的建制镇镇区,2023年全国千强镇评选侧重于综合实力评价,入选类别既包括工业强镇,也包括一些特色农业强镇和受都市圈辐射带动起来的科技强镇等。
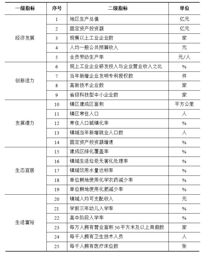
评价体系为全国建制镇综合实力指数,下设经济发展、创新活力、发展潜力、生态宜居、生活富裕5个一级指标、25个二级指标。

千强镇是镇域经济发展的主力军,是镇域高质量发展的楷模和引领者。《中国县域统计年鉴2022(乡镇卷)》数据显示,2021年全国千强镇行政区域面积达到11.65万平方公里,占全国国土面积(不含港澳台,下同)的1.23%;户籍人口超7000万人,占全国的比重为4.98%;规上企业合计达81757家,占全国的比重为18.52%,高出户籍人口占比13.54个百分点。
2023年全国综合实力千强镇
(部分)

探沂镇
入选全国千强镇的秘诀在哪?
一起来看

NEWS
费县探沂镇
IN FEI XIAN
费县探沂镇地处“中国物流之都”临沂市与费县城区连接处,总面积168平方公里,现有60个行政村,2个城市社区,户籍人口12万,外来务工人员12万,是首批中国特色小镇、全国重点镇、国家火炬木基复合材料特色产业基地、国家林产工业科技示范园区的核心区、山东省经济发达镇行政管理体制改革镇、省级中等城市试点、省木业产业基地、省级文明村镇。

2020年获得中国特色小城镇品牌传播百强榜中位列全国第11名,全省第1名。2021年,上榜中国镇域高质量发展500强第168位,位列全国千强镇第153位。2022年,探沂镇围绕“产城融合、产教融合、职住平衡”,全力争创“鲁南第一镇”,实现税收20.23亿元、增长15.8%,一般公共预算收入11.52亿元、增长15.1%;位列全国综合实力千强镇第150位,较2021年上升3个位次;获评山东省“十四五”时期第二批社会科学普及示范单位,临沂市工业、宜居、科创、开放四类“十强乡镇”。
原标题:《全国千强镇,费县这个镇入选!》