
新国标电动自行车登记上牌需要哪些材料?
电动自行车上牌需要携带的材料包括:
1、车辆所有人的身份证明;
2、车辆出厂合格证明或者车辆进口凭证;
3、购车发票等来历证明;
4、交验电动自行车。
电动自行车登记上牌收费吗?
电动自行车登记上牌不收取任何费用。
如何进行电动自行车登记上牌?
已购买的电动自行车,电动自行车所有人可以到电动自行车登记上牌点,现场提交材料,交验车辆。受理、采集信息。工作人员对符合规定的车辆当场发放号牌,完成登记。
Q:
两年前买的电动车,找不到合格证和收据了,怎么上牌?
A:
按照规定,如果你购买的是符合新国标且获得3C认证证书的电动自行车,车辆所有人办理注册登记手续时,必须有正规的发票、合格证,并在指定的网点领取、安装全省统一制式的新电动自行车号牌。如果确实丢失的话,需要想办法补办这些证件,然后才可以登记上牌。
Q:
驾驶电动摩托车是否需要考驾驶证?在哪里可以考D证、F证?
A:
驾驶电动摩托车上路行驶,和驾驶燃油摩托车一样,都需要登记上牌,驾驶人需要持摩托车驾驶证。想要考取摩托车驾驶证的市民,可以到徐州市车管所考试股报名申请考试,徐州市车管所考试股地址在泉山区祥湖路2号。
Q:
原来家中购买的电动自行车,已经老旧无法使用,不能再骑了,怎么注销?
A:
如果居民家中是原来的非国标的电动自行车,已经无法继续使用的话,就让它自然淘汰吧,不需要办理注销手续。
Q:
电动摩托车上牌有哪些流程,需要到哪里上牌?
A:
徐州市区的永宁机动车登记服务站、香山汽车城铭鼎机动车登记服务站、徐州腾飞机动车登记服务站,可以为电动摩托车上牌。各县(市、区)的车管所同样可以为电动摩托车上牌。上牌时,车主需要带着自己的身份证、车辆发票、合格证,以及车辆交强险保单。
Q:
如果想换一辆新电动车,是继续用原来老的电动车牌照,还是需要重新办理一个新牌照?
A:
因为电动车上牌登记信息时,需要登记电动车电机的号码,每台电机号码都不同,因此,需要重新办理新牌照。
另外,在道路上驾驶
自行车、三轮车、电动自行车
应当遵守下列规定:
1、驾驶自行车必须年满12周岁。
2、驾驶电动自行车必须年满16周岁。
3、不得醉酒驾驶非机动车。
4、转弯前应当减速慢行,伸手示意,不得突然猛拐,超越前车时不得妨碍被超越的车辆行驶。
5、不得牵引、攀扶车辆或者被其他车辆牵引,不得双手离把或者手中持物。
6、不得扶身并行、互相追逐或者曲折竞驶。
7、不得在道路上骑独轮自行车或者2人以上骑行的自行车。
8、自行车、三轮车不得加装动力装置。
9、不得在道路上学习驾驶非机动车。
10、骑乘电动自行车都要戴安全头盔。
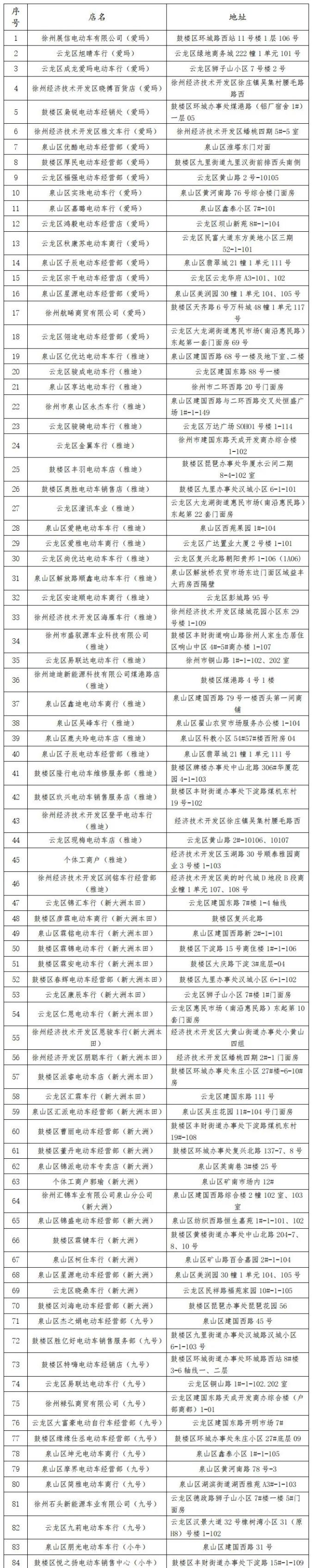
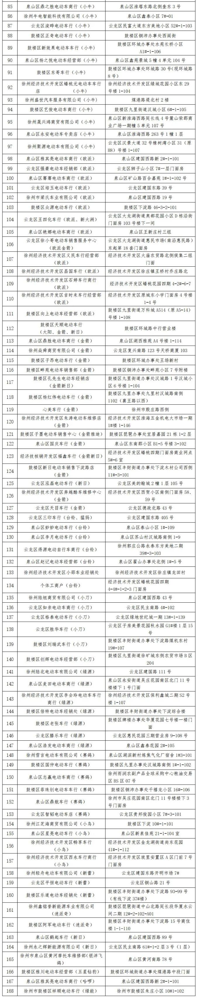
徐州现有电动自行车
上牌网点和地址
(点击查看大图)


原标题:《重要提醒!事关电动车上牌、考证!》