9月1日晚,重庆市住房城乡建委发布了新政策,进一步支持刚性和改善性购房需求。具体政策如下:
一、延续实施支持居民换购住房个人所得税政策
自2024年1月1日至2025年12月31日,对出售自有住房并在现住房出售后1年内在市场重新购买住房的纳税人,对其出售现住房已缴纳的个人所得税予以退税优惠。
二、优化新购住房再交易管理
将中心城区范围内新购的住房由“须取得不动产权证满2年后才能上市交易”调整为“取得房屋买卖合同备案证明满2年,且取得不动产权证后才能上市交易”。
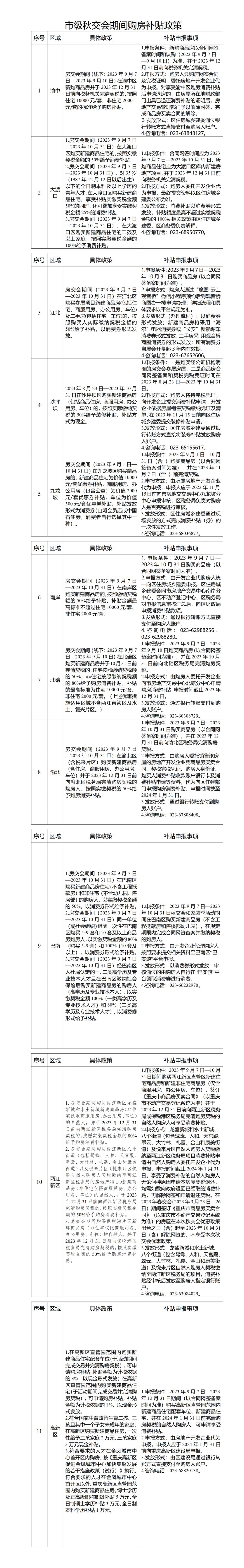
三、实施市级秋交会期间购房补贴政策
2023年市级秋交会期间,在中心城区购买房屋的,给予一定的购房补贴。购房补贴政策(附后)由各区政府(管委会)根据实际情况制定和执行。
四、优化个人住房套数认定标准
居民家庭(包括借款人、配偶及未成年子女)申请贷款购买商品住房时,家庭成员在当地名下无成套住房的,不论是否已利用贷款购买过住房,银行业金融机构均按首套住房执行住房信贷政策。
五、调整优化差别化住房信贷政策
对于贷款购买商品住房的居民家庭,首套住房商业性个人住房贷款最低首付款比例为不低于20%,二套住房商业性个人住房贷款最低首付款比例为不低于30%。首套住房商业性个人住房贷款利率政策下限按现行规定执行,二套住房商业性个人住房贷款利率政策下限调整为不低于相应期限贷款市场报价利率加20个基点。
对拥有二套及以上住房并已结清相应购房贷款的家庭,又申请贷款购买住房,银行业金融机构应根据借款人偿付能力、信用状况等因素审慎把握并具体确定首付款比例和贷款利率水平,但不得低于二套房最低首付比例和最低利率水平。
重庆购房新政有这些重大变化!
如何办理看这里
9月1日晚,重庆市住房城乡建委发布了《关于进一步支持刚性和改善性购房需求的通知》,新旧政策有何不同?该如何办理?对于居民的疑问,相关负责人进行了解读。
问:实施支持居民换购住房个人所得税政策与原政策有何不同?如何办理?
答:2022年9月30日,财政部、税务总局联合发布公告(2022年第30号),明确在2022年10月1日至2023年12月31日期间,纳税人出售自有住房并在现住房出售后1年内,在同一城市重新购买住房的,可按规定申请退还其出售现住房已缴纳的个人所得税。今年8月25日,财政部、税务总局、住房城乡建设部再次联合发布公告(2023年第28号),明确自2024年1月1日至2025年12月31日,对出售自有住房并在现住房出售后1年内在市场重新购买住房的纳税人,对其出售现住房已缴纳的个人所得税予以退税优惠。新政策是对原政策的延续实施。
按照公告要求,符合退税优惠政策条件的纳税人应向主管税务机关提供合法、有效的售房、购房合同和主管税务机关要求提供的其他有关材料,经主管税务机关审核后办理退税。
本条政策由市财政局、市住房城乡建委负责解释和执行。
问:新购住房再交易管理政策有什么调整变化?
答:为更好适应当前房地产市场形势,我市在坚持“新房新政策、老房老政策”的原则下,对新购住房再交易管理政策进行了优化调整:一是原有已纳入限售范围的住房,统一按原政策执行,限售期满后予以解除;二是本《通知》印发执行后,在中心城区新购的新建商品住房和二手住房,由“须取得不动产权证满2年后才能上市交易”调整为“取得房屋买卖合同备案证明满2年,且取得不动产权证后才能上市交易”。
本条政策由市住房城乡建委负责解释和执行。
问:2023年市级秋交会期间购房有哪些优惠政策?
答:2023年市级秋交会期间,在中心城区购买房屋的,由房屋所在地区政府(管委会)给予一定的购房补贴。主要有:一是契税返还,一般为50%、最高可达100%;二是现金补贴,住宅为10000元/套、非住房为2000元/套;三是对人才和多孩家庭提高补贴标准。
本条具体政策由中心城区各区政府(管委会)负责解释和执行。
问:个人住房套数认定标准有哪些新调整?
答:按照住房城乡建设部、中国人民银行、金融监管总局关于“认房不认贷”政策规定,对居民家庭(包括借款人、配偶及未成年子女)在我市申请贷款购买商品住房时,家庭成员在当地名下无成套住房的,不论是否已利用贷款购买过住房,银行业金融机构均按首套住房执行住房信贷政策。
本条政策由市住房城乡建委、中国人民银行重庆市分行、国家金融监督管理总局重庆监管局负责解释和执行。
问:如何执行差别化住房信贷政策?
答:按照今年8月31日《中国人民银行 金融监管总局关于调整优化差别化住房信贷政策的通知》要求,调整首套和二套住房商业性个人住房贷款最低首付款比例和利率下限。对于贷款购买商品住房的居民家庭,首套住房商业性个人住房贷款最低首付款比例由30%调整为不低于20%,二套住房商业性个人住房贷款最低首付款比例由40%调整为不低于30%。首套住房商业性个人住房贷款利率政策下限按现行规定执行,即不低于相应期限贷款市场报价利率减20个基点;二套住房商业性个人住房贷款利率政策下限由不低于相应期限贷款市场报价利率加60个基点调整为不低于相应期限贷款市场报价利率加20个基点。
对拥有2套及以上住房并已结清相应购房贷款的家庭,又申请贷款购买住房的,银行业金融机构应根据借款人偿付能力、信用状况等因素审慎把握并具体确定首付款比例和贷款利率水平,但不得低于二套房最低首付比例和最低利率水平。
本条政策由中国人民银行重庆市分行负责解释和执行。
购房看过来!
2023年重庆市级秋交会购房补贴政策来了
9月1日晚,重庆市住房城乡建委发布了2023年重庆市级秋交会购房补贴政策,具体如下:
(点击图片可放大)

原标题:《重庆官宣:认房不认贷,二手房交易、购房首付比例有调整》