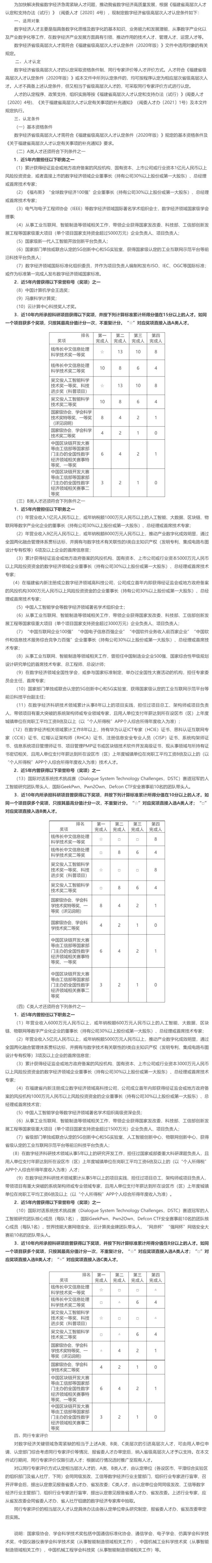
2023年7月25日,福建省人力资源和社会保障厅发布《关于印发
<数字经济省级高层次人才认定条件(试行)>等文件的通知》,事关数字经济等省级高层次人才认定。数字经济省级高层次人才认定条件(试行)>数字经济省级高层次人才认定条件(试行)
(点击查看大图)

原标题:《福建省数字经济省级高层次人才认定条件发布》
媒体:澎湃福州 2023-07-27 18:02
2023年7月25日,福建省人力资源和社会保障厅发布《关于印发
<数字经济省级高层次人才认定条件(试行)>等文件的通知》,事关数字经济等省级高层次人才认定。数字经济省级高层次人才认定条件(试行)>数字经济省级高层次人才认定条件(试行)
(点击查看大图)

原标题:《福建省数字经济省级高层次人才认定条件发布》