7月14日
我市2023年中考录取学校
开放查询
▽
速查!中考录取结果!而自昨天起
多所高中也陆续发布了
新生入学须知信息

淮北一中关于2023级新生
入学登记的通知
各位淮北一中2023级新生家长:
你们好!祝贺您的孩子成为淮北一中2023级新生!
为便于新生报到登记,加强家校联系,请所有被淮北一中录取的2023级高一年级新生在报到前,新生家长务必用“钉钉”APP扫描下方二维码,如实填写“淮北一中2023级新生入学登记”的各个项目信息(只需一位家长填写),填报截至时间为2023年7月16日20:00。
注意:请提交前仔细确认所填信息,一经提交,不能修改。

淮北市第一中学
2023年7月14日

淮北市实验高级中学2023级
高一新生须知
请同学们认真阅读每一份材料,做好报到前的各项准备工作。随录取通知书一同发放的材料有:录取通知书、新生须知、国家助学金资助政策说明、选拔考试说明。
一、根据通知书里的报到时间安排,学生本人到东三教学楼一楼或东三教学楼二楼有序排队报到。
二、报到时上缴身份证复印件、户口本首页及本人信息页复印件,并把联系电话填写在身份证复印件上(没有带上述材料的学生不予报到)。
三、报到时确定是否住校信息。住宿分全休和午休,申请午休同学家庭住址须在南湖路以东、人民路以北、濉溪路以西、沱河路以南区域。学校不统一订购宿舍生活用品,请家长为孩子准备凉席、床单、被套、枕套、席子、蚊帐、暖水瓶、脸盆、水杯等。床铺尺寸1900×900mm,建议床单尺寸为2100×1100mm,床单、被罩色调为浅色。
四、请认真阅读国家助学金资助政策说明材料。凡符合国家免学费政策的学生,开学后由学校资助中心审核确认。
五、学费、代管费、住校费、书费等在开学后缴费。
六、有意向参加选拔考试的学生,带两张近期免冠二寸照片,报到时现场办理准考证。
七、报到时,学生在登记住校、登记联系电话并办理选拔性考试准考证后,直接到材料发放处领取初高中衔接学习内容、军训通知、体检表等相关材料,完成注册报到手续。
八、未尽事宜,请关注学校网站(http://hbsg.hbjy.net)或学校公众号。
淮北市实验高级中学选拔考试说明
经学校研究决定,我校录取的2023级高一新生,所有中考成绩达到不同类别班级招生承诺线的学生,均可直接进入相应班级学习。同时,学校将组织选拔考试,根据分层管理、因材施教的原则,达到实验班承诺线的学生可报考“双一流班”,其他学生可报考实验班。报到时,现场自愿办理准考证(携带2张二寸照片),具体说明如下:
1.考试时间与分值

2.考试相关说明
(1)已参加我校自主招生考试且名次在第21至100名的学生,有参加我校“双一流”班、实验班任何一个层级选拔考试资格。
(2)7月27日上午7:30前, 参加选拔考试的考生从学校东门进入学校,到指定考场准备考试;为确保考试秩序,谢绝家长进入校园。
(3)考生本人需带身份证(或毕业证)和本次考试准考证,方能参加考试。
(4)选拔考试考生需携带2B铅笔,黑色字迹的签字笔,直尺、三角板、量角器、圆规及无封套橡皮等考试用品参加考试,语文学科考试禁带字典;考试统一发放草稿纸,考生无需自带稿纸;除此之外其他用品禁止带入考场,特别是禁带手机等通讯设备,若携带必须关机交给监考教师。
(5)考试期间若发现学生带手机等违纪情况,一律按实验高中考试违纪处理办法处理,并记入学生个人档案。
(6)考试当天中午不回家的考生,自行就餐,午饭后到东二阶梯教室休息。
(7)7月30日上午公布选拔考试成绩,输入选拔考试准考证号、姓名查询成绩。
选拔考试成绩查询网址: https://205041.yichafen.com
微信识别二维码查询:
关于2023级高一新生入学登记的说明
为做好2023级高一新生报到信息登记工作,我校使用钉钉APP制作了高一新生入学信息登记表,请所有被实验高中录取的2023级高一新生在报到前,家长务必用“钉钉”扫描下方二维码,如实填写2023级新生入学登记表的各项信息(每名新生只填写一次),一经提交,不能修改。填报截至时间为2023年7月17日12:00。
淮北市实验高级中学
2023年7月14日

濉溪县第二中学2023级
高一新生初选报到须知
祝贺你被录取为我校高一年级新生,为方便你到校办理入学注册手续,特提醒注意以下几点:
一
报到时间:
按照《初选通知书》上通知的时间按时报到。按照片区,分为7月20日、21日两天。请注意自己的报到时间,不要错过。
二
报到地点:
所有2023级高一新生,在报到当天,从东门进入。报到地点在室内体育馆。所有高一新生不得进入教学区。
三
具体流程:
1、扫码缴费:
按照濉溪二中微信公众号上公布的和发放到手的缴费流程、缴费码(缴费码随后公布),提前完成缴费。也可现场扫码缴费。请各位家长到展板区查看学生的缴费“识别码”(展板按初中毕业的学校分类,请找到对应的学校,即可快速查找到自己子(女)的缴费“识别码”),进行扫码缴费(缴费流程附后)。
2、登记查验:
考生本人携带《初选通知书》和中考准考证,到报到登记处登记。出示缴费凭证或截图,查验是否缴费。如考生本人不能到场,需说明具体情况,由家长代为报名。发放正式录取通知书。
3、领取材料:
凭缴费凭据(缴费截图)到对应窗口领取以下材料:
1、《濉溪二中2023级高一新生入学须知》《濉溪二中学生学习日常行为规范》等材料;
2、领取《初高中衔接教材》;
3、领取濉溪二中学生资助管理中心关于学生资助的相关宣传材料。
四
报名结束:
完成以上流程,新生报到结束,方可离校返家。
特别提醒:请建档立卡、农村低保、残疾、特困供养四大类学生务必到濉溪二中高一新生资助政策宣传处登记个人信息。
五
缴费流程 :
1、查看学生的缴费“识别码”并核准牢记“识别码”。
2、手机扫描下列缴费二维码:
选择“公共支付”—在“缴款识别码”处输入学生缴费“识别码”(如果缴费识别码最后一位是X,一定要大写)— 核对学生姓名无误后确认支付— 缴费成功。

淮北市天一中学2023级
高一新生报到须知
各位家长:
你们好!
首先祝贺您的孩子成为淮北市天一中学2023级新生!
我校定于2023年7月20日进行高一新生现场报到,为确保同学们顺利报到注册,请各位家长务必认真阅读本须知并按照要求办理相关手续。
一、报到时间及地点
1、报到时间:2023年7月20日(星期四)全天(上午8:00-11:30;下午2:30-5:30)
2、报到地点:S楼一楼 (按照导引牌寻找)
二、报到注册流程
1、按照三区一县区域报到。
2、准备报到所需的各项材料(录取通知书、中考准考证、分数条)
3、填写高一新生报到注册登记表(含姓名、性别、毕业学校、中考分数、户籍所在地、身份证号、是否住宿(全住宿、半住宿)、联系方式)
4、现场领取《天一中学2023级高一暑期生活学习指南》、《天一中学分层教学选拔考试须知》、《天一中学学生手册》、《国家助学金资助政策》。
5、完成新生报到注册。
三、注意事项
1、学生亲自到场,一位家人陪同,学生不到视为注册不成功。
2、7月23日学校将报到结果上报至教育局,7月23日前未报到者,视为自动放弃入学资格。
3、开学前将组织分层教学选拔考试,请家长朋友们跟孩子们一起,合理规划暑期学习和生活,利用好升学e网通平台资源和其他学习资源,为分层教学选拔考试做好准备。
4、新生报到时须做到不烫发、不染发、不留怪异发式、不佩戴首饰、穿着得体大方,对于仪容仪表不合格同学,延迟注册。
5、严禁携带手机、充电宝、电子书阅读器等电子产品入校。
6、报到时,需要现场测量同学们身高、体重,统一定制校服(请同学们本人一定要到报到现场)。
7、学费、住宿费等费用等正式开学以后再缴费。
温馨提醒:
家长报到前,请关注淮北市天一中学微信公众号,及时获悉学校各项工作安排和入学通知。
淮北市天一中学
2023年7月14日

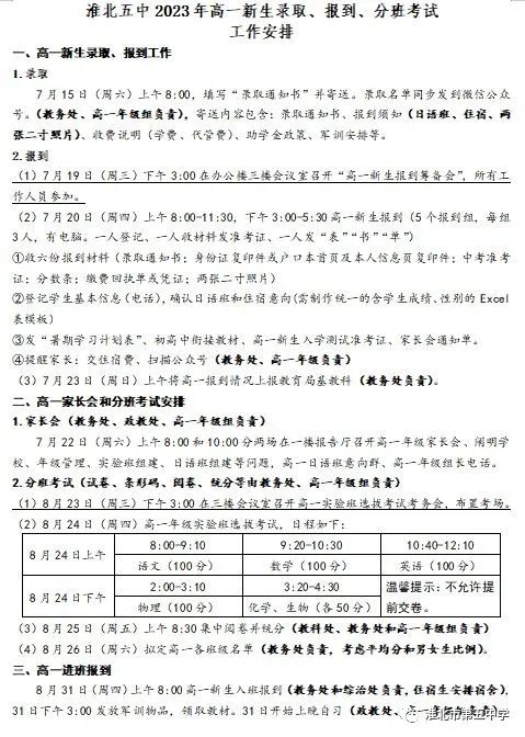
淮北市第五中学2023新高一
录取查询及报到等工作的安排
点击图片放大查看


来源:淮北一中、淮北市实验高级中学、濉溪县第二中学、淮北市天一中学、淮北市第五中学
原标题:《淮北一中、实验高级中学、濉溪二中等,接连发布!》