以下文章来源于城市与区域治理研究院 ,作者城市研究院
城市与区域治理研究院.
中国房地产报旗下专业研究机构,研究内容涵盖城市和区域发展,城市更新,房地产政策和市场分析,房地产上市公司研究,商业地产、物业管理、养老地产等细分市场研究,致力于为城市发展和房地产行业提供有价值、有深度的专业研究。


杨丰羽 牟政翰 柴铎
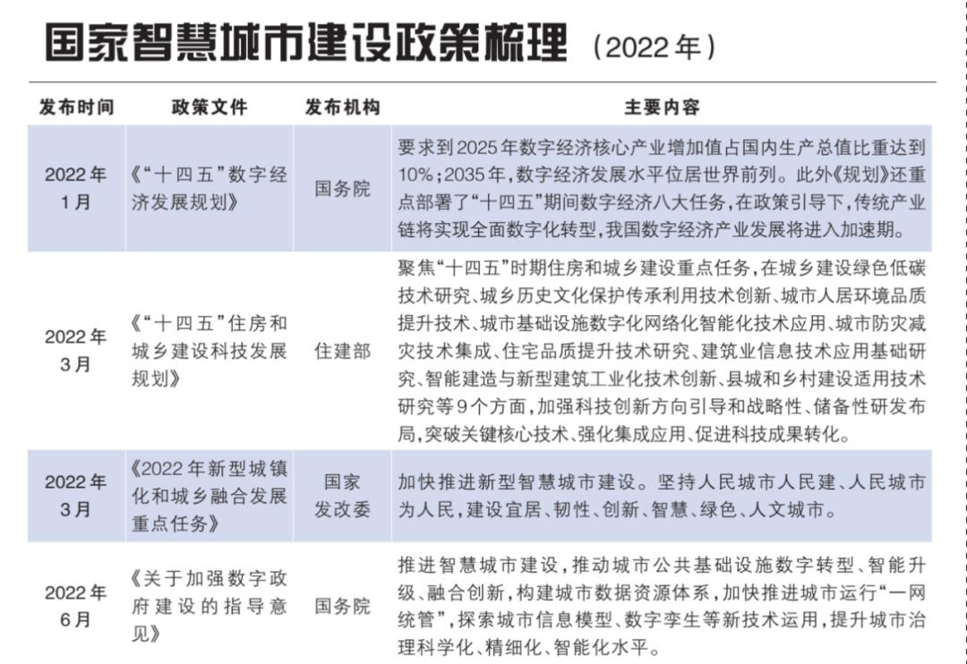
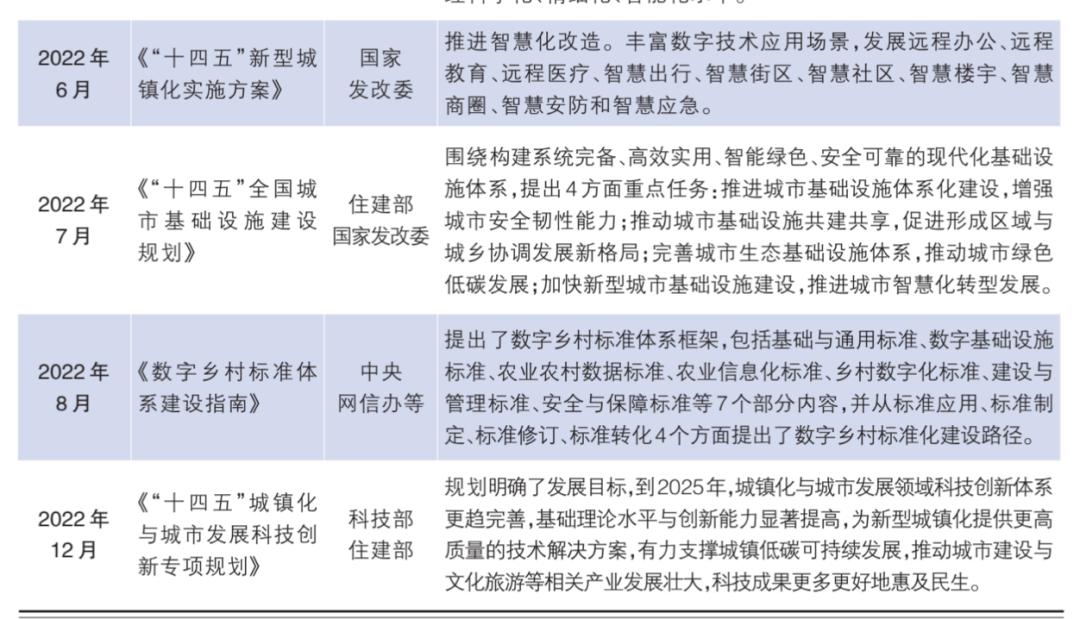
2022年,国家陆续出台《“十四五”数字经济发展规划》《“十四五”住房和城乡建设科技发展规划》《关于加强数字政府建设的指导意见》等政策,明确了智慧城市作为我国城镇化发展和实现城市可持续化发展方案的战略地位,以及“推进智慧城市建设”的任务,智慧城市进入加速发展阶段。
智慧城市建设的政策文件内容涉及从总体架构到具体应用等角度,内容中“加快”和“促进”是出现频度较高的关键词。随着智慧城市参考指标体系的构建完善,政府对于智慧城市建设的细化指导意见也将陆续出台,智慧城市建设的“政策光环”仍将延续。
一、智慧城市建设的顶层设计
结合房地产企业在智慧城市建设中的数字化转型背景,对国家层面的智慧城市建设相关政策从智慧社区、智慧物业、智慧建造三方面展开。
(一)智慧社区
随着物联网、云计算、大数据等数字技术的深化应用,智慧社区成为落实智慧城市建设的一大应用场景。《“十四五”数字经济发展规划》鼓励建设智慧社区和智慧服务生活圈,明确提出“加快推进智慧社区建设。充分依托已有资源,推动建设集约化、联网规范化、应用智能化、资源社会化,实现系统集成、数据共享和业务协同,更好提供政务、商超、家政、托育、养老、物业等社区服务资源,扩大感知智能技术应用,推动社区服务智能化,提升城乡社区服务效能”。
陆续出台的各类政策不断引导智慧社区建设,2014年住建部发布《智慧社区建设指南(试行)》,明确智慧社区的指导思想和发展目标、评价指标体系、总体架构与支撑平台、基础设施与建筑环境、社区治理与公共服务、小区管理服务、便民服务、主题社区、建设运营模式、保障体系建设等。
国家层面政策逐渐向智慧社区建设聚焦,2016年民政部发布《全国民政标准化“十三五”发展规划》,国务院发布《“十三五”国家信息化规划》对智慧社区的引导重点仍落在标准制定与创新治理方面。
自2017年国务院发布《关于加强和完善城乡社区治理的意见》起,智慧社区建设更加注重新型技术的应用,强调智慧社区的信息化智能化。
2021年国务院发布《“十四五”城乡社区服务体系建设规划》,智慧社区的数字化、智能化进程加快,不断丰富智慧社区的应用场景、覆盖领域及范围。
(二)智慧物业
随着国家层面不断对智慧社区进行聚焦,智慧物业成为智慧社区建设的重要环节和标准之一的同时,也成为众多房地产企业和传统物业企业关注的焦点。
为推进智慧社区建设,智慧物业的建设重点落在建立智慧物业管理服务平台。2021年1月,住建部等10部门联合印发的《加强和改进住宅物业管理工作的通知》明确提出加强智慧物业管理服务能力建设,建设服务平台、提升服务水平。这一《通知》被业内普遍认为,国家从政策层面强调推进物业服务的数字化进程,提升物业行业整体转型升级脚步进一步加快。
2022年5月,民政部等九部门印发《关于深入推进智慧社区建设的意见》,提出“推进智慧社区综合信息平台与城市运行管理服务平台、智慧物业管理服务平台、智能家庭终端互联互通和融合应用,提供一体化管理和服务”是智慧社区建设的重点任务之一。同年10月,住建部办公厅、民政部办公厅发布《关于开展完整社区建设试点工作的通知》,明确指出,引入物联网、云计算、大数据、区块链和人工智能等技术,建设智慧物业管理服务平台,促进线上线下服务融合发展。这一《通知》也是国家层面对智慧物业打造进一步深化。
物联网技术的更新进步、基础设施不断完善,智慧社区的不断覆盖,都为智慧物业的兴起打下基础,智慧物业的发展成了大势所趋。
(三)智能建造
智能建造由“数字建造”衍化而来,依托于数字化和智能化技术的发展,指在建造过程中充分利用智能技术和相关技术,通过应用智能化系统,提高建造过程的智能化水平,减少对人的依赖,达到安全建造的目的,提高建筑的性价比和可靠性。智能建造不是一个面向单一生产环节的技术,而是一个高度集成多个环节的建造系统,即融合了设计、生产、物流和施工等关键环节。其发展是一项涉及建筑行业所有产业、所有企业、项目、所有阶段、所有人员、以及各类新信息技术集成和应用的系统性工程。国家层面也在不断出台相关技术政策,引导行业的方向发展和应用。
国家层面第一个关于智能建造的专项政策是由住建部等十三部委在2020年7月联合发布的《关于推动智能建造与建筑工业化协同发展的指导意见》(建市〔2020〕60号)。工信部于2020年8月印发《关于加快新型建筑工业化发展的若干意见》,2021年3月印发《物联网新型基础设施建设三年行动计划(2021-2023)》都强调了传感器网络、低功耗广域网、5G、边缘计算、射频识别(RFID) 及二维码识别等物联网技术在智慧建造中应用。2021年10月国务院发布《关于推动城乡建设绿色发展的意见》,进一步推动智能建造和建筑工业化协同发展,自此智能建造与建筑工业化协同发展进程加快,与信息产业等业态加速融合。
2022年11月住房和城乡建设部为贯彻落实党中央、国务院决策部署,大力发展智能建造,以科技创新推动建筑业转型发展,住建部将北京市等24个城市列为智能建造试点城市,充分发挥建筑业和先进制造业发展优势,智能建造发展如火如荼。
二、主要省市智慧城市建设政策要点
北京市推出了多项智慧城市建设政策,在智慧城市建设过程中注重推动数字经济和人工智能产业的发展,并强调了包括智能建筑、智慧交通在内的领域发展。同时,北京市政府也鼓励企业在科技创新和技术转化方面发挥重要作用。
上海市政府在推动智慧城市建设方面注重打造数字经济和5G产业发展,同时也关注智慧社区、智慧医疗等领域的发展,致力于提高公共服务的质量和效率。同时,上海市政府也鼓励市场化发展和企业创新,推动智慧城市建设不断取得新突破。
浙江省政府在推动智慧城市建设方面,注重数字化转型和人工智能技术应用,聚焦智慧医疗、智慧旅游、智慧交通等领域的发展,同时也鼓励市场化、企业创新的方式推动智慧城市建设。
江苏省政府大力推进智慧城市建设,以智慧医疗、智慧交通、智慧旅游等领域为重点,强调了数字化转型和产城融合等方面的发展。同时,江苏省政府也注重推动产业发展与市场化发展相结合,推动智慧城市建设从理念走向实践。
广东省政府在智慧城市建设方面,注重数字化转型和以人为本的发展,以数字政务服务、智慧教育、智慧医疗和智慧交通等领域为重点,实现政府服务升级和公共服务智慧化。
在发展重点上,北京市和上海市重点布局人工智能、物联网、5G及其应用,其中上海市侧重推进5G技术应用、打造智慧社区,北京市则加强物联网建设和智慧公共服务建设等;浙江和江苏两省注重数字经济和智慧城市建设的结合,其中浙江省提出全面建设“数字浙江”,加强城市数字化转型及城市服务的智慧化,杭州市通过大力发展城市大脑,促进城市治理、智慧交通、智慧旅游和智慧健康等方面的发展。
江苏省则主要关注智慧交通、智慧医疗、智慧旅游和智慧安防等多个领域;广东省则注重数字化、智慧化发展,提出构建“数字广东”“智慧生活圈”“智慧产业圈”“智慧提升圈”等四个方面的目标和重点任务,同时推动政务服务数字化转型、智慧教育和智慧城市建设等。
在推进方式上,北京市和上海市推进智慧城市建设主要通过政府引导和市场化方式相结合,注重市场主体的积极参与,推行PPP模式加大投资和合作力度;浙江和江苏两省注重政府行动,推进智慧城市建设主要通过政府财政投入、交通等基础设施建设和人才引进等方式;广东省则明确提出市场化、企业发展的推动方式。并注重创新社会治理方式,加快信息化创新和平台建设。
在发展战略上,北京市和上海市强调以人为本、以服务为中心,重视公共服务和信息资源共享,推动智慧城市和城市治理的融合;浙江和江苏两省注重产城融合,加强数字经济和实体经济的融合发展,提升城市效率和质量;广东省则在发展战略中强调数字化和智慧化的发展,将智慧城市和数字广东紧密结合,着力打造数字提升、智慧赋能的新型城市。
三、建筑智能化政策要点
(一)国家层面
2010年以来,国务院、住建部、国家发改委等陆续出台建筑智能化相关政策,主要政策内容围绕加快智慧城市建设、建筑节能、推动物联网技术在节能减排和智能建筑中的应用等领域。在建筑领域,数字建筑成为建筑业转型发展的重要方向。


我国在建筑智能化方面的政策重点一直落在推进物联网等新兴技术在智能建筑行业的应用。近年来,智能建筑呈现由机电管理逐渐向数字化、网络化发展的趋势。2010年起,我国即出台了推进新一代信息技术在智能建筑行业应用的政策,有助于提升建筑行业智能化应用水平。
从十九大开始,为响应高质量发展的目标,住建部在《2016-2020建筑业信息化发展纲要》中首次提出了建筑行业向“智慧建造”和“智慧企业”的方向发展。“十三五”以来,国家层面出台一系列政策推动建筑业信息化转型,密切协同推进新一代信息技术与建筑行业深度融合,聚焦BIM等建筑业技术创新和应用落地。
2021年党的十九届五中全会通过《“十四五”规划和2035年远景目标纲要》,《纲要》提出建筑行业智能化发展直接相关的目标包括:推进市政公用设施、建筑等物联网应用和智能化改造;推行城市楼宇、公共空间、地下管网等“一张图”数字化管理和城市运行一网统管。对智能建筑行业发展起到推动作用的目标为在智慧社区领域与智慧家居领域,营造良好数字生态,社区与家庭的数字化转型可为建筑的智能化管理提供数据支持。2022年1月,住建部发布《“十四五”建筑业发展规划》,明确指出,建筑业在与先进制造业、新一代信息技术融合发展方面有着巨大的潜力和发展空间,需要加快建筑业转型升级。
(二)地方层面
自2012年起,各省各地开始出台有关建筑智能化相关政策,大部分是围绕建筑智能化、绿色智能建筑,还有一部分地区注重建筑业与信息化的融合。
北京市在建筑智能化方面,主要推出了《北京市绿色建筑技术推广应用行动计划(2017~2020年)》《北京市推进数字经济发展三年行动计划(2018~2020年)》等一系列政策文件和条例。这些政策主要着重于加强建筑节能、绿色环保、智慧化建设等方面的宣传与推广,推广高效节能建筑及配套设施技术,提高绿色建筑和智能化建筑普及率以及引导建筑行业智能化升级。
上海市在建筑智能化方面,出台了《上海市智慧城市总体规划(2016~2020年)》等一系列政策文件和条例。这些政策主要着重于促进数字化城市建设和智慧城市建设,推进智慧建筑的发展,加强建筑物智能化的应用和技术创新,推广智能建筑节能管理系统以及积极推进智慧型物业管理模式,促进智能建筑、信息化建筑业的创新发展。
浙江省在建筑智能化方面,出台了《杭州市智慧城市发展规划(2016~2025年)》《浙江省建筑智能化应用发展规划(2019~2022年)》等一系列政策文件和条例。这些政策主要着重于提高建筑物智能化程度,推动智能建筑节能管理系统的建设和应用,建设物联网平台,积极推进传统建筑和现代建筑智能保护管理体系体角标准化,促进智慧建筑规范开发。
江苏省在建筑智能化方面,出台了《江苏省绿色建筑建设三年行动计划(2017~2019年)》《江苏省制造业“十三五”智能化发展规划》等一系列政策文件和条例。这些政策主要着重于促进绿色建筑、智能建筑建设和推进数字化、智慧化等方面的发展,提高建筑智能化水平,通过绿色建筑、智能建筑等提升建筑物的整体能源效率。
广东省在建筑智能化方面,出台了《广东省建筑“十三五”智能化规划》、《广东省智能制造发展规划(2017~2025年)》《广东省绿色建筑三年行动计划(2018~2020年)》等一系列政策文件和条例。这些政策主要着重于提高建筑和基础设施智能化程度,推动建筑物网格化管理、建筑物信息化和智能化升级,通过绿色建筑、智能建筑等提升建筑物的整体能源效率,促进智慧建筑规范开发。
(三)重点省市建筑智能化政策对比分析
从政策实施来看,这些地区主要采取的措施都很相似,都是注重在绿色建筑、智能建筑等方面,通过技术创新和应用提高建筑物的能源效率、智能化程度、绿色环保水平。具体来说,五个地区的政策重点和措施有以下几个方面区别:
绿色建筑和智能化建设的推广力度不同。北京市、江苏省、广东省更注重绿色建筑和智能化建设的推广和普及,鼓励广大建筑业者采用高效节能建筑及配套设施等技术实现建筑物节能减排,对推广绿色建筑或智能建筑给予优惠政策支持。而上海市、浙江省更注重智慧建筑的互联互通,通过引导建筑行业数字化和智慧化等方面的发展,提高建筑物智能化程度。
基础设施建设的推进不同。五个地区均积极推动基础设施建设,但重点不尽相同。广东省重点推动智慧城市和物联网建设,强调建筑物的网格化管理和信息化智能化升级。上海市重点推动数字化城市和智慧建筑的发展,建设大型物联网,提高建筑物的智能化接入和互联互通能力。
数字经济的发展程度不同。广东省、江苏省、浙江省更注重数字经济的发展,并在政策实施上加强建筑智能化应用和技术创新。而北京市、上海市对数字经济的发展并不像其他三个省份那样关注,更侧重于智能化建设和绿色建筑等领域的发展。
政策实现的重点和措施有所差异。五个省市在政策实现上总体具有相似性,但各自根据实际情况选择了不同的重点和措施。例如,广东省更强调推动智慧城市建设,加强建筑物智能化建设和基础设施建设的互动作用;江苏省注重数字化和智慧化领域的发展,强调数字化和智能化建设更多地体现在实际应用和推广方面。
原标题:《智慧城市发展与房地产数字化转型的顶层设计丨智库》