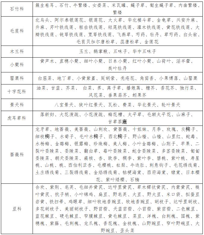
接省住建厅最新通知,按照总书记最新批示精神和住建部有关要求,国家园林县城复查相关市县需制定本地城市园林绿化乡土植物(木本、草本)名录,现予公示。
洪洞县园林事业发展中心
2023年6月25日





原标题:《洪洞县园林事业发展中心关于洪洞县园林绿化乡土植物(木本、草本)名录的公示》
媒体:洪洞融媒 2023-06-25 20:43
接省住建厅最新通知,按照总书记最新批示精神和住建部有关要求,国家园林县城复查相关市县需制定本地城市园林绿化乡土植物(木本、草本)名录,现予公示。
洪洞县园林事业发展中心
2023年6月25日





原标题:《洪洞县园林事业发展中心关于洪洞县园林绿化乡土植物(木本、草本)名录的公示》