每年5月第四周为
全国城市生活垃圾分类宣传周
5月22日至28日
首届全国城市生活垃圾分类宣传周
来临了


垃圾分类一小步,低碳生活一大步!
让垃圾分类,成为新时尚!
垃圾扔前分一分,绿色生活一百分!
垃圾分类的小知识你了解多少?
让我们一起来学习一下吧!
一、生活垃圾“四分类”标志
可回收物投放容器一般采用蓝色;
有害垃圾投放容器一般采用红色;
厨余垃圾投放容器一般采用绿色;
其他垃圾投放容器一般采用橘黄色。
生活垃圾分类投放容器的配色宜与标志配色保持一致,利于知晓垃圾分类,提高分类垃圾辨识度、促进分类垃圾投放准确率。

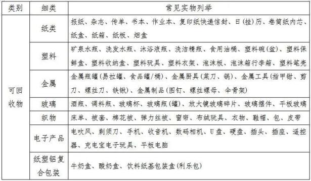
1.可回收物:
可回收物是指适宜回收利用的生活垃圾,包括纸类、塑料、金属、玻璃、织物等。
可回收物进行分类投放时,应保持清洁干燥,避免污染;废纸应保持平整,纸箱应拆开后压扁投放;瓶罐类包装物应清空内容物,清洁后压扁投放;废玻璃制品和废旧电器电子产品应轻投轻放;有尖锐边角的应包裹后投放。

有害垃圾是指对人体健康或者自然环境造成直接或者潜在危害的生活垃圾,包括废灯管、废电池、废药品、废温度计、废杀虫剂和消毒剂、废油漆及其包装物等。
有害垃圾分类投放时,应注意轻投轻放;易破碎的应连带包装或包裹后投放;易挥发的应密封后投放。

厨余垃圾是指易腐烂的、含有机质的生活垃圾,包括居民家庭日常生活过程中产生的家庭厨余垃圾,相关企业和公共机构在食品加工、饮食服务、单位供餐等活动中产生的餐厨垃圾。
厨余垃圾应从产生时就应与其他品种垃圾分开收集,投放前尽量沥干水分;装厨余垃圾的塑料袋,应去除并投入其他垃圾收集容器,并保持周边环境整洁。

其他垃圾是指除有害垃圾、可回收物、厨余垃圾以外的生活垃圾。
其他垃圾应投入其他垃圾投放容器,投放前尽量沥干水分;成分复杂难于辨别的生活垃圾可投入其他垃圾收集容器,并保持周边环境整洁。





原标题:《全国城市生活垃圾分类宣传周|让垃圾分类成为新时尚》