五一假期过后,喉咙不舒服的人多了起来。

#全国都在咽喉炎吗#
一度登上热搜
引发很多人的关注和讨论

“二阳”冲上微博热搜

如何区分呢?
嗓子痛如何缓解?
什么情况下要就医?
来听听医生怎么说↓
为什么近期咽喉炎频发?
是否与新冠感染有关?
浙江省人民医院感染科主任潘红英表示,临床中发现,二次感染新冠的患者,普遍症状较轻,出现明显咽喉痛的情况较少。若患者没有出现发烧,说明是无症状或轻症,那么也就同样不可能出现咽喉痛。
感染病科专家解读称,现阶段我国大部分人都接种过新冠疫苗,且经历过2022年底国内各地一波感染高峰,人们体内仍有新冠抗体。
专家强调,出现咽喉痛,不要过于焦虑擅自套症状。
若同时出现发烧、咳嗽,怀疑是新冠感染,可以自己进行新冠抗原检测。
若检测结果为阳性,应注意自我隔离,前往发热门诊就诊。
若检测结果为阴性,但咽痛明显、无法自行缓解,也要到医院耳鼻喉科检查,排除其他病菌感染等问题。
专家介绍,咽炎又分急性咽炎和慢性咽炎。急性咽炎由病毒和细菌感染引起,通常表现为上呼吸道症状,咽干、咽痛、咽痒、说话声音嘶哑;慢性咽炎则表现为咽喉异物感、吞咽困难。
为何五一假期过后
很多人出现了咽喉炎的症状?
对此疾控专家表示,假期出行归来,不少人会觉得疲劳。过度劳累导致身体抵抗力下降,给了环境中的病毒、细菌、病原体可乘之机。而咽部则是人体呼吸道的第一道关卡,可能引起咽部炎症,出现咽喉疼痛的症状。

专家介绍,一般情况下,出现急性咽炎导致的咽喉疼痛,可口服解热、镇痛的药物,注意日常护嗓。抵抗力较强的患者2~4天能自行缓解。若炎症较严重,可能需要1周或更长时间恢复。需就医检查,遵医嘱服用抗菌药物等进行治疗。
此外,日常中可以通过下面6个方法,缓解嗓子疼,保护咽喉。
这6个方法
可有效缓解嗓子痛
很多咽喉炎的患者,嗓子痛得比较严重,咽一口口水都疼得受不了,有没有什么方法能缓解呢?
1、口服止痛药
口服止痛药对减轻成人急性咽喉炎的疼痛非常有效,其中对乙酰氨基酚和布洛芬是最常使用,安全性最高的止痛药。
药物通常在1~2小时内起效,除缓解咽痛症状,还可缓解咽痛可能伴随的症状,如发热或头痛。

一定要按说明书推荐的用量进行服用。即使有多个症状,也不要自行加量,尤其是小朋友用药的时候。
避免跟其他感冒药一起服用,尤其是复方感冒药。很多复方感冒药中也含有对乙酰氨基酚或布洛芬,混用很容易导致药物过量;
对于肾功能障碍或肝功能障碍等人群,要在医生指导下使用。
2、吃点冰的东西
冰块、冷冻冰棒、冰淇淋、冷冻酸奶等非常冷的食物具有麻木作用,可暂时减轻或缓解吞咽疼痛。
如果嗓子特别疼,可以尝试把冰块或冰棒含在嘴里,这样持续的时间能更长一些。注意摄入常温液体或冷饮可能无效,一定要冰的食物。

与刺激性食物与常温液体相比,嗓子疼的人更容易耐受温热的液体和食物,比如温水、茶、鸡汤、粥等。
注意,是温热,不是烫,过烫的食物或液体可能烫伤我们的咽喉,加剧疼痛。
4、吃点润嗓子的食物
蜂蜜、硬糖在一定程度上也可缓解嗓子疼,尤其是含有薄荷成分的润喉糖。
目前市面上常见的润喉糖通常都含有薄荷成分,具有麻醉作用,吃下去后感觉凉凉的,能让人暂时忘记嗓子的疼痛。
但注意,这种薄荷糖 6 岁以下儿童慎重,可能对神经有抑制作用。

美国疾控中心(CDC)和英国国民保健署(NHS)等机构都建议嗓子痛的患者多喝水,多喝水有益于疾病的恢复。
选择常温水、冷水、温水都可以,只要避免过烫即可。
6、改善空气湿度,避免空气污染
空气太干、空气污染会加剧嗓子疼,可以通过加湿器改善环境湿度,有助于缓解嗓子疼症状。使用加湿器时,尽量选择纯净水或煮开放凉的水,或选择有除菌功能的加湿器。每次使用加湿器后,按照说明书做好清洁。此外,还要注意远离二手烟,避免暴露于烟草烟雾,防止烟雾刺激加重咽痛。
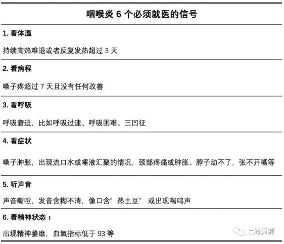
需要提醒的是,如果出现以下6种情况,一定要及时就医:

资料 / 南都健闻 苏州健康 北京日报 科普中国
转载请注明来自上海黄浦官方微信

原标题:《全国都在咽喉炎?是“二阳”了吗?教你6招缓解嗓子不适》