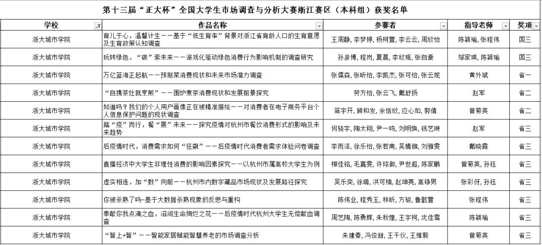
4月22日,由中国商业统计学会主办的“正大杯”第十三届全国大学生市场调查与分析大赛浙江省赛区决赛(本科组)在浙江工商大学落下帷幕。经过激烈角逐,学校共有12支队伍获奖,其中国家三等奖2项,获省级一等奖1项,获省级二等奖2项,获省级三等奖7项。



全国大学生市场调查与分析大赛创办于2010年,连续五年入选《全国普通高校学科竞赛榜单》,是全国一流的公益性专业品牌赛事,也是学术引领、政府支持、企业认可、海峡两岸暨港澳高度联动的多方协同育人平台。我校自2020年第一次参加全国大学生市场调查与分析大赛以来,坚持以大赛为依托,以赛促学、以赛促教、以赛促改、以赛促创,促进教育链、人才链、产业链的有机衔接,不断提高学校人才培养的质量和水平。
学校高度重视学生科研能力培养,以学科竞赛为抓手,以“面向全体学生、结合专业教育、融入人才培养全过程”为理念,构建国家、省、校、院四级创新创业训练体系,强化学生实践应用能力。本次比赛,充分展现了城院学生的组织策划、调查实施、数据处理与分析等专业实战能力,进一步提升了学生的社会责任感、服务意识、市场敏锐度和团队协作精神。
来源 / 商学院
原标题:《国家级奖项+2!省级奖项+10!》