今天是太空与您相伴的【第1794期】
国 内 航 天
小行星监测预警研究正在进行中
为落实国家航天局有关工作部署,进一步加快建立完善小行星监测预警系统,近日,国家国防科工局重大专项工程中心前往中国航天科技集团有限公司五院总体设计部、北京理工大学宇航学院和中国科学院国家空间科学中心等单位进行交流座谈。
五院总体设计部等单位围绕小行星监测预警、轨道优化、在轨处置、基础设施建设和运行等方面,介绍了工作进展,并就小行星领域研究基础、科研项目与成果、后续工作安排等方面进行交流。
各单位均表示,将发挥学科优势、配合国家航天局工作部署,积极推动我国小行星领域的研究工作。

地月空间对地数传技术接收与测控系统改造项目,未来将支持地月空间DRO探索研究
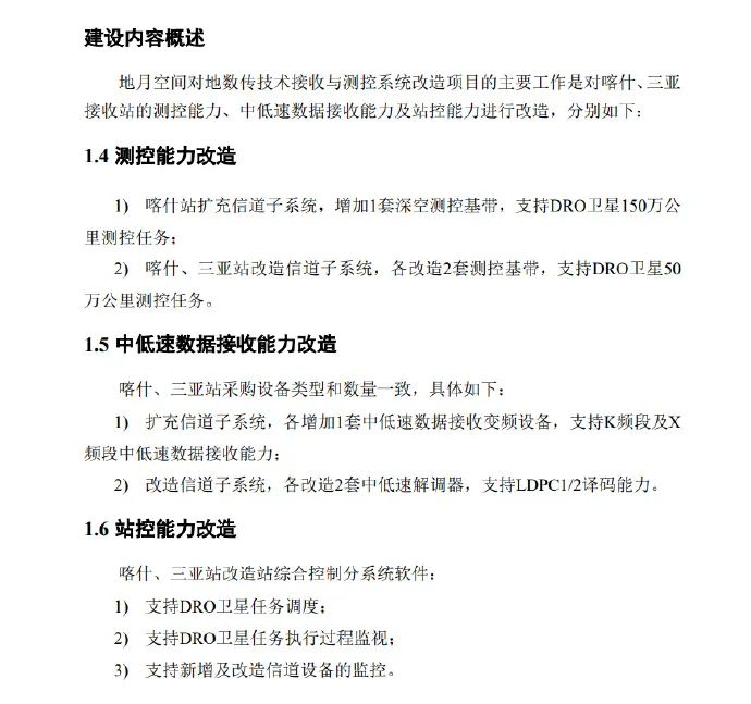
根据中科院地月空间对地数传技术接收与测控系统改造项目中标公告显示,改造项目主要对喀什、三亚接收站的测控能力、中低速数据接收能力及站控能力进行改造,分别如下:
喀什站扩充信道子系统,增加1套深空测控基带,支持DRO卫星150万公里测控任务。
地月空间DRO探索研究项目计划研制并发射三颗小卫星,在地月空间构建三星实验型星座,探索DRO独特性质和应用价值,验证地月空间自主巡航能力,同时实施伽马射线探测。
地月空间DRO的战略意义、独特性质和应用价值。DRO受到同等量级地月引力,呈现显著的非开普勒轨道特性,是地月空间“高地”上的关键轨道,俯瞰地月,扼守地月通道,是连接地球、月球、拉格朗日点、深空的十字路口。DRO具有“低能入轨、长期稳定、全域可达”等独特性质,是开展空间科学研究的新空域、部署空间应用基础设施的新高地、补给服务空间飞行器的新基地以及支持载人深空探索的新起点。

原标题:《小行星监测预警研究正在进行中『航天视窗』(446)》