原创 苏格拉底的下午茶 医学界风湿免疫频道
*仅供医学专业人士阅读参考
AAV是一种全身多器官、多系统累及的全身坏死性小血管炎
近期在Rheumatology上发表了关于ANCA相关性血管炎(AAV)诊断和治疗的临床实践综述,我们一起看看都有哪些干货吧~

图1:该综述截图
AAV的表现
AAV是一组以血清中能够检测到ANCA为最突出特点的系统性小血管炎,主要累及小血管。以小血管全层炎症、坏死、伴或不伴肉芽肿形成为病理特点。
常见的症状可表现为发热、关节痛、肌痛、乏力、体重下降等,当累及肺脏、肾脏、胃肠道、神经系统、五官时会出现相应的临床表现。全身的肌肉骨骼症状虽然没有特异性,但很常见;也可单独或联合出现以下临床表现:慢性复发性鼻窦炎伴有鼻部结痂、空洞的肺结节、快速进展的坏死性寡免疫复合物性肾小球肾炎、多发性单神经病变、心包炎或心肌炎及明显的紫癜,而同时出现呼吸和肾功能衰竭称为“肺肾综合征”,是AAV的急重症表现。
总的来说,多器官、系统同时累及,并有明显的炎症反应往往是诊断AAV的关键线索所在。
如何诊断?
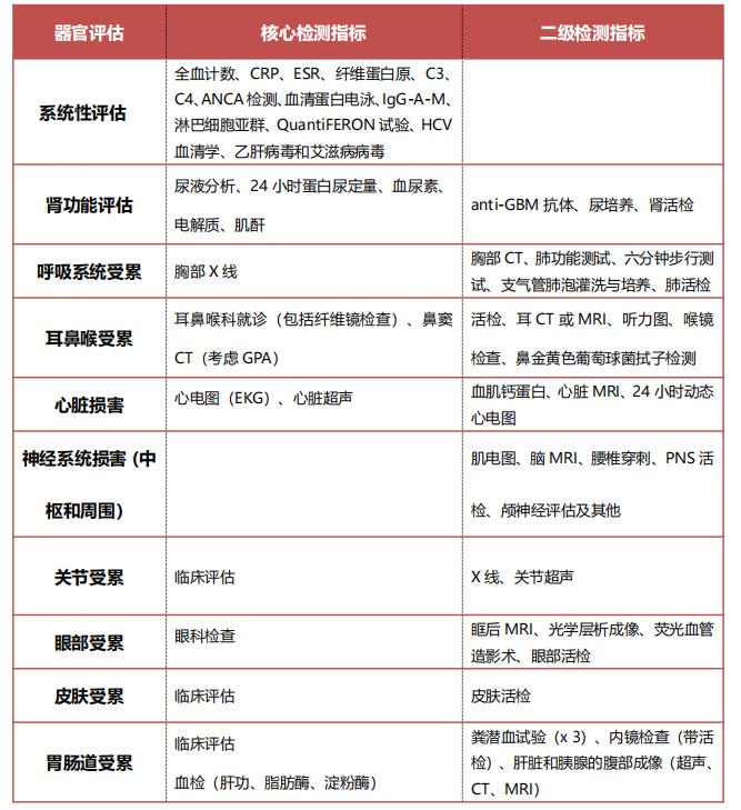
1、患者评估和诊断评估
当怀疑诊断AAV时,应进行全面的临床评估,评估可能涉及的所有器官是否受累及(见表1)。
表1:患者评估和诊断评估

进行常规的抽血检测,若出现持续的血红蛋白水平下降应高度怀疑肺泡出血。
尿液分析在寻找血尿、蛋白尿以及尿培养以排除感染方面是必不可少的,而检测蛋白尿是否存在需要用量化尿蛋白/肌酐比值进行评估。
所有患者均行胸部X线检查,当怀疑呼吸受累(如肺泡炎、肺浸润或结节)时,应及时进行胸部CT检查。
当怀疑耳鼻喉(ENT)受累时,必须进行鼻窦CT检查,并且由耳鼻喉专家进行评估(包括鼻和喉纤维镜检查等)。
当怀疑周围神经受累时行肌电图检查。
总之,建议根据所累及的器官系统进行多学科的专科检查。
2、ANCA筛查的价值
强烈建议筛查ANCA,蛋白酶3(PR3)-ANCA和髓过氧化物酶(MPO)-ANCA检测具有高度特异性。
在评估ANCA价值的Meta分析中,抗PR3抗体的敏感性为80%,特异性为93%,而抗MPO抗体敏感性为58%,特异性为96%,ANCA特异性在肉芽肿性血管炎(GPA)和显微镜下多血管炎(MPA)中有所不同,GPA中PR3-ANCA阳性占78%-87%,MPA中MPO-ANCA阳性占61%-100%。
在大约10%的GPA和MPA患者血中未测到ANCA,提醒我们在考虑AAV的诊断时可能有其他生物标记物还未发现。
另除AAV外,一些感染、其他自身免疫性疾病及其他血管炎的患者中也偶尔会发现ANCA。
3、什么时候进行活组织检查
对肾、肺、鼻、神经和肌肉组织的活检可以对疾病的诊断及鉴别诊断提供可靠的证据。
病理的诊断率可能因活检部位不同而有显著差异,如肾活检具有较高的诊断率,而鼻旁窦活检常提示为非特异性炎症。
尽管活检是金标准且强烈推荐,但在临床实践中,当临床表现和ANCA检测一致时,可免行活检。在最新的2022美国风湿病学会( ACR)和欧洲抗风湿病联盟(EULAR)分类标准中,当排除了其他模拟血管炎的疾病而诊断为血管炎时,活检不是强制性标准。
总之,对于怀疑活动性疾病的患者,应始终考虑进行活检(特别是肾活检)来进行评估病情。
4、MPA和GPA的分类标准
目前还没有AAV的诊断标准,因此临床表现以及组织学和实验室数据对于诊断至关重要。

图2:2022ACR/EULAR更新的GPA分类标准

图3:2022ACR/EULAR更新的MPA分类标准
得分总和≥5分可诊断GPA或MPA。
治 疗
1、糖皮质激素
当怀疑诊断AAV时,应开始使用GC,初始计量是每天1mg/kg泼尼松(或等效物),或者每天500-1000mg的甲强龙静脉滴注3-5天。
PEXIVAS研究表明,对于最初接受甲强龙冲击治疗的重症患者,GC减量比传统方案减量更快,即在开始治疗后7周内泼尼松达到每天20mg和19周内减量到每天5mg,与标准剂量一样安全有效,研究表明1年内发生严重感染的风险较低。
LOVAS研究表明,初始以0.5mg/kg/天的GC来诱导(无生命/严重器官受累)AAV缓解,正如RITAZAREM研究显示那样,随访期间低丙种球蛋白血症(IgG<5g/L)的发生率减半。
文中提到在诱导缓解后,GC应该逐步减量,并可能在确诊后的第一年内逐步停药。目前还没有高质量的证据支持AAV缓解需维持使用GC的最佳剂量和持续时间,因此GC治疗还是应该个体化。
2、诱导缓解的免疫抑制药物
①重症AAV
• GC联合环磷酰胺(CTX)或利妥昔单抗是目前诱导严重疾病缓解的标准方案,尽管越来越多的证据表明,在一些亚组患者中,如PR3-ANCA阳性和疾病复发患者,为保持生育能力,利妥昔单抗相比CTX更好。
CTX可以通过静脉或口服方式给药,在肾功能不全的老年患者应减少用量。根据欧洲使用最多的CYCLOPS方案选择15mg/kg剂量,与每日口服方案(2mg/kg/d)相比,累积使用CTX的量可减少50%,缓解率相似,而终末期肾病、不良事件或生存期降低无增加,但长期来看疾病复发风险有所增加。
两种方案通常在达到缓解后3-6个月停药,随后开始维持治疗。
利妥昔单抗(每周375mg/m2,总共四次给药或间隔2周使用两次1000mg的给药方式)在诱导缓解方面不逊于CTX,且在PR3-ANCA阳性或复发患者中更有优势。
在肾小球滤过率低(<20 ml/min/1.73m2)的患者中使用CTX与利妥昔单抗对比研究的证据很少,根据2021年KDIGO指南的建议,除了第1次和第3次静脉使用15mg/kg CTX外,此类患者还可以选择连续4周使用375mg/m2的利妥昔单抗联合CTX的方案。然而,这种联合用药可能会带来额外的感染风险,而最近的一项回顾性研究显示,eGFR<30ml/min/1.73m2的患者单用利妥昔单抗在诱导缓解方面可能与CTX同样有效。
在所有患者中,应在最后一次CTX使用后至少3个月内口服复方磺胺甲恶唑预防肺孢子虫肺炎(若不耐受/过敏的情况下使用阿托伐醌或戊脒气雾剂),直至利妥昔单抗治疗后B细胞重建起来。
②非重症AAV
对于非严重的疾病诱导缓解,与常规免疫抑制剂相比,利妥昔单抗的疗效更好,而当不能使用利妥昔单抗或CTX时,MTX和MMF可作为替代品。研究表明,MTX和MMF这两种药物在6个月的缓解率方面不逊于CTX,但随访期间的复发率相比CTX有增加,尤其是PR3-ANCA阳性患者。
3、维持缓解的免疫抑制药物
在用CTX或利妥昔单抗与低剂量GC联合诱导治疗后,利妥昔单抗(每6个月500 mg)在GPA和MPA的维持缓解方面均优于硫唑嘌呤(AZA)。且已证实在复发患者中,利妥昔单抗(每4个月1次的1000mg)的维持治疗是安全有效的。对于利妥昔单抗禁忌证患者,可以考虑使用AZA或MTX进行替代治疗。
另一方面,利妥昔单抗的使用可能导致低丙种球蛋白血症和感染风险增加,故建议使用低剂量的利妥昔单抗来维持缓解,临床实践中,不仅要考虑到药物安全性,还要考虑疾病复发的风险。
AZA(2mg/kg/天)和MTX(0.3mg/kg增加至最大25mg/周)的剂量对AAV维持缓解具有相似的疗效,是维持缓解的二线药物。对于肾功能受损(即eGFR<45ml/min)的患者应避免使用MTX。
目前EULAR建议维持治疗至少2年,而最近使用利妥昔单抗或AZA方案的研究表明免疫抑制治疗超过2年可降低疾病复发率。
4、血浆置换和补体C5受体抑制剂
PEXIVAS研究表明,常规使用血浆置换治疗伴有肾小球肾炎(eGFR<50ml/min/1.73m2)或肺泡出血的严重GPA/MPA患者并无获益。这一结果与之前的MEPEX1研究相反,这可能是由于后者的纳入标准更严格[需要肌酐(>5.8mg/dl)和活检证实的肾小球肾炎]。PEXIVAS研究的亚组分析表明,血浆置换在这些亚组患者中也并未明显获益。
最近发表的Meta分析表明,若以较高的感染率为代价,严重肾脏疾病患者在12个月时行血浆置换可能对肾脏预后有益。
因此,即使患有严重的肾病,血浆置换的使用仍然存在很大争议,且不作为常规推荐治疗方案。
值得注意的是,国际指南对AAV血浆置换的立场有很大不同,KDIGO联盟建议需要透析或肌酐快速增加>500µmol/l (>5.8 mg/dl)的患者进行血浆置换,或有严重低氧血症肺泡出血的患者进行血浆置换,而2021 ACR指南建议在活动性AAV肾小球肾炎或肺泡出血患者都不建议常规使用血浆置换。EULAR 2022建议肌酐迅速增加>300μmol/l的患者可考虑血浆置换,但没有证据表明常规使用血浆置换可以治疗肺泡出血。
最近,除了CTX或利妥昔单抗之外,口服补体因子C5受体抑制剂avacopan已被批准和许可用于对严重AAV的诱导缓解和维持治疗,目的是代替或限制GC的用量。
那么到底哪些患者将从这种新治疗中获益最多,特别是考虑到药物的成本问题,仍然值得探讨。
根据对其作用机制的研究,avacopan似乎对患有严重肾脏疾病、肺泡出血的患者,以及包括老年人在内的GC诱导的共病风险较高的患者最有用。
总结
当患者被高度怀疑为AAV时,需要进一步的行ANCA检测,并且对所有器官进行评估,必要时行组织活检明确诊断。
临床治疗策略应根据AAV的严重程度、年龄、体重、合并症和预后而变化。
最近的研究支持利妥昔单抗作为诱导和维持缓解的优选。
此外,与常规方案相比,少量GC在诱导缓解方面同样有效且更安全。
没有充分的证据支持可以常规使用血浆置换进行治疗。
参考文献:
Baptiste Chevet, Divi Cornec, Marta Casal Moura, Emilie Cornec-Le Gall, Diagnosing and treating ANCA-associated vasculitis: an updated review for clinical practice.[J] Rheumatology.
本文首发丨医学界风湿免疫频道
本文作者丨苏格拉底的下午茶
本文审核丨陈新鹏 副主任医师
责任编辑丨卡带
版权申明
本文原创,如需转载请联系授权
- End -