11月10日起
桂城街道、狮山镇、丹灶镇
这些道路停车泊位
实施试运行收费
为有效盘活社会公共停车资源,提高市政道路停车泊位的利用率和周转率,缓解停车难等日益突出的民生问题,南海区统筹开展城市智慧停车项目。
狮山镇已完成第一批共计1440个市政道路停车泊位的智能化改造及调试工作,其中二类收费路段11条,三类路段13条,2022年11月10日—12月31日实施试运行收费;



丹灶镇已完成第一批共计806个市政道路停车泊位的智能化改造及调试工作,其中二类收费路段7条,三类路段5条,2022年11月10日—12月31日实施试运行收费;


桂城街道已完成第一批共计920个市政道路停车泊位的智能化改造及调试工作,其中二类收费路段13条,2022年11月11日—12月31日实施试运行收费。



后续的市政道路停车泊位也将陆续有序开展智能化改造,完成调试工作后投入试运行。南海区城市智慧停车项目将于2023年1月1日起全面实施收费运营。
热点问题“十问十答”
近期也有不少市民
向我们留言询问
关于智慧停车的各种问题
最全回应来啦
Q
收费依据及标准是什么?
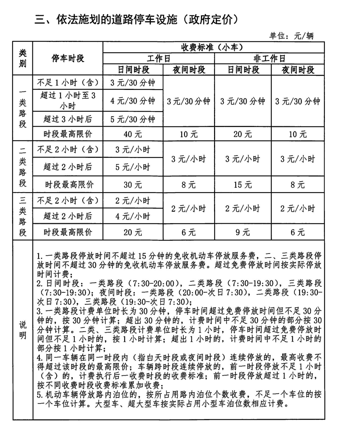
A: 2022年11月1日至12月31日为试运行收费阶段,从2023年1月1日起,全面实行有序停车、有偿收费。严格按照《佛山市南海区发展和改革局 佛山市南海区交通运输局关于印发政府定价、政府指导价管理的机动车停放设施服务收费标准(2022年版)的通知》中制定的收费标准执行。

Q
泊位是否可以月租?
A: 2022年11月1日至12月31日为试运行收费阶段,试运行收费期间,暂不开通办理月租业务,市民可通过关注“南海智泊”微信公众号领取停车优惠券全额抵扣试运营收费期间的停车费。2023年1月1日全面实行有序停车、有偿收费后,了解最新资讯和更多优惠,或可致电客服咨询,咨询热线:4009313660。
Q
如何缴费?
A: 目前推行线上缴费,市民可通过以下渠道进行缴费:1.扫一扫《温馨提示》宣传单张或缴费小票上的二维码,进行自助查询和缴费;2.关注“南海智泊”微信公众号,查看您的订单,进行订单支付;3.如车辆仍在车位上,可扫一扫所属车位编号旁的二维码缴费。如需帮助,可致电客服热线:4009313660。
Q
不知道要收费?
A: 2022年11月1日起,市政道路均陆续进入试运行收费阶段。在各路段投运前,官方公众号、电台、电视台等多种媒体渠道已经发布试运行收费的相关信息,同时工作人员在各路段派发传单,道路两侧设置多个印有“南海智泊”的蓝色收费公示牌,市民可留意路段收费牌,了解当前路段的收费标准。
Q
没有看到收费牌?
A: 道路两侧设置多个印有“南海智泊”的蓝色收费公示牌,市民可留意路段收费牌,了解当前路段的收费标准。也可关注“南海智泊”微信公众号进一步了解详细信息。
Q
路边大量违停造成路段堵塞,停车收费公司如何管理?
A: 对于市民反映的某些路段停车不规范的情况,从11月1日试运行开始,运营公司每周安排工作人员对停车不规范、占用车位进行劝说和引导,并将情况反馈相关部门,配合相关部门不定期开展整治工作。欢迎市民的监督和反馈。
Q
遇到其他车辆违停,无法驶离车位应该怎么办?
A: 对于市民反映某些路段停车不规范,从11月1日试运行开始,每周安排工作人员对停车不规范、占用车位等情况进行劝说和引导,并收集违停证据上报有关部门。欢迎市民的监督和反馈。如遇车辆无法离场,市民可致电114、110或12123等多途径协助移车。
Q
是否存在乱收费、多收费?
A: 对于市民反映的个别路段乱收费、多收费的情况,运营公司将根据《佛山市南海区发展和改革局 佛山市南海区交通运输局关于印发政府定价、政府指导价管理的机动车停放设施服务收费标准(2022年版)的通知》文件的收费标准进行核实。欢迎市民的监督和反馈。
Q
某些路段(未划设车位或车位未智能化改造)什么时候开始收费?
A: 对于市民反映的关于某些路段(尚未划设车位或车位未进行智能化改造),是属于后续规划收费路段或第二批实施收费路段。该区域路段计划于12月上旬至12月中旬实施试运营收费,具体时间以微信公众号“南海智泊”发布为准。
Q
关于同一区域中A路段收费、B路段不收费
A: 出现市民反映的关于同一区域中A路段收费、B路段不收费的情况,是由于市政道路停车泊位收费,按照分区域、分批次来实施。市民可密切留意微信公众号“南海智泊”了解停车最新资讯。
来源:南海智泊