收录于合集 #优秀案例 215个
本项目围绕“如何设计保温性能好的保温箱”开展。学生首先通过科学实验来探究“不同的材料的保温性能”,再通过工程设计与技术制作,完成保温箱的原型制作,并通过测试与重新设计,改进保温箱,最后定型评价。

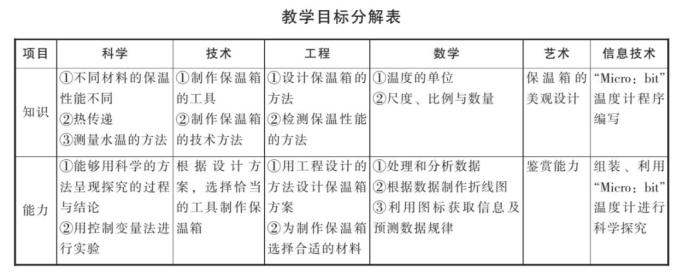
教学目标
“设计制作保温箱”的教学目标是让学生通过做中学,学会应用跨学科的知识和方法,并以此培养科学探究能力、创新能力、工程思维和计算思维。项目教学目标分解如教学目标分解表所示。

教学活动实践
“设计制作保温箱” 项目的实践活动主要分成以下四部分。
1. 创设真实情境, 提出问题
学生在真实情景中的问题驱动下进入项目学习。教师展示外卖骑手的相关资料,创设情境使学生关注“外卖箱”,并提出问题“外卖箱里食物的温度是怎样发生变化的”,然后教授“热传递”的科学知识 (教材上的知识点);再介绍市场上保温箱的结构和材料,最后提出问题,进入项目式的主题学习:“一个好的保温箱有什么特点”“如果让你设计一个保温箱,你要采用什么结构和材料”。
2. 科学探究与数学应用活动
通过科学探究方法和数学方法寻求“不同材料的保温性能有什么不同”这个问题的答案。学生针对这个问题,根据自己的经验,作出假设,选取实验所需材料,然后小组讨论如何用控制变量法来设计对比实验方案。小组长汇报实验方案,大家点评,找出亮点,对不恰当的地方提出修改意见,最终确定实验方案。
每个小组使用“Micro:bit”和温度传感器进行编程设计个性化防水温度计,然后用该温度计进行科学探究实验。学生用数据图表记录数据,并生成折线图来呈现数据,再分析实验数据,得出结论,判断结论与假设是否一致。
3. 工程规划与技术制作活动
明确学生任务 “设计并制作一个保温性能好的保温箱”。学生通过工程设计并动手制作,完成制品, 通过做中学,提升创新实践的能力。首先,小组讨论 “如果让你们小组设计一个保温箱,你希望它有什么优点”“如果让你们小组设计一个保温箱,你希望采用什么结构和材料 (里和外都描述清楚),理由是什么”等问题。然后完成设计方案。注意根据设计方案,在成本范围内选择合适的材料。
学生根据自己小组的设计方案,利用已选的材料和工具,协作完成保温箱原型的制作。接着进行原型测试,分析测试结果,并讨论出产品的优点与不足,修改设计方案。学生根据修改后的设计方案对保温箱原型进行修改,修改后再次进行测试,最后定型。
4. 知识拓展与创意设计活动
在这个活动环节,可以让学生走进社会,把知识与社会生活联系起来,如采访外卖骑手和用户,了解保温箱的用途和需求;参观保温箱制造厂,了解保温箱的制作流程和工艺。还可以根据需要,请学生发散思维,在自己小组的保温箱基础上改进,设计一个富有创意或多功能的保温箱,如加上定时提醒功能。
学习评价的设计
设计评价量表,横向对比实验班和对照班学生的思维和能力的变化。针对实验班的学生,还要设计主题相关基础知识测验试卷、PMIQ学习反思表、学习任务完成能力多元评价表。
有的教师在实践STEM项目时,会因为过于关注技术制作和创意设计,而忽视了科学基础知识的学习。所以要设计一个主题相关的基础知识测验试卷来检测学生对科学知识的掌握程度。PMIQ学习反思表可以帮助学生更好地反思自己的学习状况,已学懂的知识、没学懂的知识、还想继续关注的知识、仍存在疑问的知识。学习任务完成能力多元评价表是对学生在这个项目实践过程中表现的评价,其更关注学生的学习过程。
经过课程开发实践,笔者初步得出以下结论:
第一,开发基于教材的STEM项目,可让教师在自己的日常教学中使用STEM课程的理念与方法,利于STEM教育在一线教育中真正普及。
第二,改编成基于问题的项目式学习可以让科学课变得更加有趣、高效。将内容整合成项目教学后,学生的学习目标非常明确,他们的学习动机也会增强;同时知识的联系紧密性更强,更有利于学生建立知识体系。
第三,技术与工程设计思想的融入,用书本的知识来解决现实中的问题可以加深学生对知识的理解和应用,提高了课堂所学内容在现实生活中的实用性。
第四,学生有更大的展示空间,发挥自己的创意。学生的创新思维、工程思维、计算思维、解决问题的能力和动手实践能力都得到了更多方位的锻炼。
文章来源:中国知网
文章原名:《基于小学科学教材的STEM项目开发与实践——以“设计制作保温箱”为例》
作者:张硕司 华南师范大学附属小学
转自:STEAM教师
(声明:除21CN青少年科创家原创文章外,21CN青少年科创家分享和转载的文章皆为促进STEAM科创教育在中国的传播,仅做学习交流,非商业用途,都会注明来源,如文章、照片的原作者有异议,请联系小编微信:mysteam123,快速处理或删除,谢谢支持。)
原标题:《优秀STEAM案例 | 设计制作保温箱》