原创 赵喜同学 XI区 收录于合集#诊断 7 个 #心血管 93 个
缺血性心脏病(IHD)仍然是全球死亡和残疾的主要原因之一。心绞痛是IHD最常见的症状,心绞痛的调查和治疗通常集中于血流限制性心外膜冠状动脉疾病(CAD)的检查和治疗。然而,大多数有创冠状动脉造影的目的是研究稳定型心绞痛症状的患者没有阻塞性CAD。多项研究表明,这些患者中有很大一部分患有冠状动脉微血管功能障碍(CMD)。然而,这种情况很少被诊断出来,这些患者的后续治疗并不确定且各不相同。CMD不是良性的,它与主要不良心血管事件风险增加、持续性心绞痛症状、生活质量受损、以及由于反复住院和重复有创血管造影而导致的大量卫生资源利用相关。最近的研究强调了建立准确诊断的重要性,并证明分层医疗治疗可显著和持续改善心绞痛症状和生活质量。
定 义
Camici和Crea将1型CMD定义为无阻塞性CAD和心肌疾病时的冠状微血管功能障碍(MVA)(表1)。2型CMD与心肌病相关,3型CMD发生于梗阻性CAD,4型CMD为医源性。由于对微血管性心绞痛和血管痉挛性心绞痛定义的信息空白,冠状动脉血管运动障碍国际研究小组(COVADIS)为这些疾病的诊断制定了标准化的诊断标准。
诊断标准要求:
(1)心肌缺血症状;
(2) 无阻塞性CAD;
(3)心肌缺血的客观证据;
(4)冠状动脉微血管功能受损的证据(表2)。
他们将“明确MVA”定义为所有四个标准的存在。然而,除了(3)或(4)之外,如果存在标准(1)和(2),则诊断为“疑似MVA”。因此,诊断CMD的基石是使用诊断检查来具体评估冠状动脉微血管功能。

表1 冠状动脉微血管功能障碍的临床分型

表2 怀疑微血管心绞痛的COVADIS临床标准
CMD评估的冠状动脉微血管功能选项包括有创和无创技术,各有优势和局限性。当代指南建议,测试选择应以当地可用性和专业知识为指导。
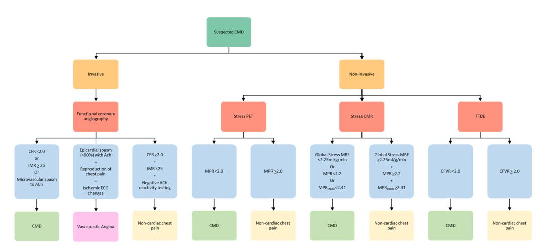
以下总结了用于诊断CMD的技术,以及用于调查疑似CMD患者的参考方法(图1)。

图1 调查疑似CMD患者的方法。
有创技术
冠状动脉造影与冠状动脉血管功能辅助测试的结合被称为“功能性冠状动脉造影”。冠状动脉微血管功能的有创评估的一个关键属性是测试内皮依赖性和非依赖性途径的能力,这在无创方法中尚不可用。新方法,如介入诊断程序(IDP),将使用导丝传感器直接测量微血管功能与药物冠状动脉反应性测试(如乙酰胆碱,ACh)结合起来。
2019年ESC CCS指南和2021 ACC/AHA胸痛评估和诊断指南都对非阻塞性CAD和持续胸痛症状患者使用基于导丝的冠状动脉血流储备(CFR)和/或微血管阻力测量给出了IIa建议("应考虑")(参见:)。同样,冠状动脉内ACh测试可用于评估内皮依赖性冠状动脉微血管痉挛,ACC/AHA指南(IIa建议)和ESC指南(IIb建议)都支持这些试验建议,冠状动脉微血管心绞痛(CorMicA)分层药物治疗的随机对照试验结果为基础。这些试验建议得到了CorMicA结果的支持。
冠状动脉血流储备
CFR反映了冠状动脉微循环的血管舒张能力。通过计算最大充血血流量(通常由静脉内输注血管扩张剂如腺苷诱导)与静息血流量的比率来评估。CFR测量通过心外膜冠状动脉和冠状动脉微循环的流量。然而,在没有阻塞性心外膜疾病的情况下,CFR可以用作CMD的标志物。
CFR可以通过使用压力-温度传感器导丝的热稀释技术来测量,该导丝通过使用盐水推注间接估计CFR,通过将静息平均通过时间除以充血平均通过时间。CFR也可以使用由流速除以静止流速表示的多普勒血流导丝来测量。在没有阻塞性CAD的情况下,CFR>2.5被认为是正常,CFR<2.0是异常。受损的CFR支持功能性血管舒缩障碍,即功能性微血管性心绞痛。
微血管阻力测量
CMD也可能是由微血管阻力增加引起,它是结构性血管运动障碍的基础,即结构性微血管心绞痛。可以使用导丝传感器和冠状动脉热稀释在一个或多个冠状动脉区域中测量微血管阻力,包括使用静脉内腺苷或连续冠状动脉内输注盐水。这可以通过结合压力和流量来测量。与CFR不同,这与心外膜血管功能无关,并且特定于微循环。另一个好处是微血管阻力的测量与静息冠状动脉血流无关。
使用手动生理盐水推注热稀释技术测量微血管阻力指数(IMR),并计算为最大充血时远端冠状动脉压与充血平均通过时间的乘积。IMR>25异常,与CMD诊断一致。或者,可以使用基于超声多普勒的技术测量充血性心肌速度阻力(HMR)。这是通过将冠状动脉内压力除以充血流速来计算。研究表明HMR>2.5 mmHg·cm−1·s−1与CMD一致,但是,对此截止点的共识较少,需进一步验证。
冠状动脉阻力储备比(RRR,使用盐水推注热稀释获得)和相关的心肌阻力储备(MRR,使用连续热稀释法获得),反映微血管阻力。MRR来源于CFR除以针对驱动压力校正的血流储备分数(FFR)。
TIMI血流帧数计数
TIMI帧数提供了评估微血管阻力的半定量方法。在没有阻塞性CAD的情况下,校正后的TIMI帧数>27(以30帧/s采集的图像) 表明由于静息血流受损(冠状动脉慢血流现象),建议为MVA。虽然这种技术成本低且易于执行,但它不如其他侵入性技术敏感。
药理学冠状动脉内反应性测试
冠状动脉血管运动张力是由内皮细胞介导的血管舒张和由血管平滑肌细胞(VSMC)介导的收缩功能。血管活性物质的血管舒缩作用是内皮和非内皮反应的函数。主要对内皮产生作用的血管活性物质包括ACh,麦角新碱和P物质。然而,它们的作用是剂量依赖性的。ACh临床实践中使用最广泛,可用于评估内皮功能(低剂量,<1μg剂量的ACh),微血管痉挛(引起MVA)(1-50μg剂量的ACh),以及心外膜血管痉挛(引起血管痉挛性心绞痛)(>50-150μg剂量的ACh)。从业者之间的药理学方案有所不同,但总体目标是相同的。这是通过以增加的剂量短暂输注ACh并评估反应来实现。在健康个体中,ACh刺激内皮细胞释放一氧化氮,导致血管平滑肌舒张。然而,在MVA患者中,它会引起冠状动脉微血管痉挛,定义为症状的再现,缺血性心电图转变,但没有心外膜痉挛的血管造影证据。
非侵入性技术
有多种评估CMD的非侵入性方法,这些方法的准确性和可用性的进步现已反映在当代指南中。2021年ACC/AHA胸痛评估和诊断指南对稳定期胸痛和疑似INOCA患者的CMD诊断,推荐使用MBFR的负荷PET或负荷CMR,推荐使用MBVR的负荷超声心动图,推荐级别IIb。
PET
使用负荷/静息PET的心肌灌注成像是用于全面检测CMD的最完善的非侵入性方法。因此,它是目前使用最广泛的非侵入性方法,并被公认为金标准。PET使用放射性示踪剂(例如82Rb,13N-氨,15O-H2O)和动态首过血管扩张剂负荷,然后静息成像以量化负荷(最大充血)时的绝对心肌血流量(MBF)并以mL· g−1·min−1表示。后处理软件可以准确测量区域和整体的负荷及静息MBF。
然后这些测量允许计算心肌灌注储备(MPR),定义为负荷MBF与静息MBF的比率。在没有阻塞性CAD的情况下,MPR<2.0被广泛接受为CMD的诊断阈值。MPR已被证明是主要心血管事件的独立预测因子。此外,使用MPR可改善疑似CMD患者的危险分层。
通过PET测量的MBF和MPR已经在几项研究中针对侵入性测量进行了验证,并且已经显示出准确且可重复的。PET优于其他诊断方法的优势在于它可以全面评估所有冠状动脉区域的微血管功能。这一点特别重要,因为认识到CMD通常在心肌上不均匀分布,并且如果仅评估一个冠状动脉区域(例如,通过单个冠状动脉的侵入性血管造影评估),则可能漏诊。此外,PET涉及相对较低的辐射剂量。这可以通过使用高灵敏度3D PET扫描仪进一步减少,同时仍然允许准确的MBF定量。
PET在许多医疗保健系统中广泛使用,特别是在北美和欧洲的一些地区。在其他地方,与CMR的情况相同,PET的部分原因是成本和物流原因。此外,通过冠状动脉造影促进CMD的心肌灌注扫描(PET或CMR)的解释,以在可以诊断CMD之前阐明CAD的存在,分布和严重性。PET成像提供的空间分辨率略低于CMR(PET的典型空间分辨率=5-7 mm,CMR=1.5×1.5×10 mm3)。
CMR
使用心血管磁共振(CMR)对MBF进行动态首过成像已经很好地用于评估疑似阻塞性CAD。然而,最近负荷灌注CMR越来越多地用于评估CMD。
从历史上看,这种技术涉及负荷/静息CMR灌注扫描的半定量视觉解释。动态首过血管扩张剂负荷成像之后是静息灌注成像,以计算与CFR相关的半定量MPR指数(MPRI)。这种定性方法对CMD患者在非梗阻性CAD患者中具有一定的诊断和预后价值。然而,这种方法在诊断准确性方面存在固有的局限性,主要是由于与静息流量相关的MPRI变化。
最近,CMR的心肌灌注全自动,像素级定量绘图取得了重大进展(图2和和3)。由Kellman和他的同事开发的这种方法自动生成MBF(mL·min−1·g−1)的像素编码映射在血管扩张(充血)负荷和静息状态下获得。因此可以以与PET类似的方式计算MPR。这种方法已经针对冠状动脉功能和PET的侵入性测量进行了验证。此外,已经表明,使用这种方法测量的MBF和MPR是不良心血管预后的强有力的独立预测因子。

图2 66岁女性,因胸痛被转到心脏科门诊,进行多模式检查。A运动心电图试验没有结果,伴有轻微的ST段抬高,无症状。B侵入性冠状动脉造影显示平滑无阻塞的冠状动脉。C 1.5 T的负荷/静息灌注CMR加上心肌血流的inline像素映射显示正常心肌灌注,负荷MBF正常(全局负荷MBF=3.40 mL·min−1·g−1) 和MPR正常(全局MPR=3.47)。最终诊断为非心源性胸痛。

图3 70岁女性,因胸痛而反复住院,性别特异性高敏感性肌钙蛋白I浓度(<16 ng·L)正常,进行多模式检查。A运动心电图试验显示广泛水平ST段压低,缺血呈强阳性。B侵入性冠状动脉造影仅显示轻微动脉粥样硬化斑块,无梗阻性CAD。C负荷/静息灌注CMR成像结合心肌血流的inline像素映射显示周围心内膜下灌注缺损,负荷MBF减低(全局负荷MBF=1.80 mL·min−1·g−1),以及MPR较低(全局MPR=1.67)。这些发现可诊断CMD。最终诊断为微血管性心绞痛。
MBF可以在全心水平(所有节段)或节段水平(16或32节段)考虑,之前的研究已经确定全心充血血流量为2.25 mL·min−1·g−1的临界值。由于微循环具有心内膜下分布,微血管功能障碍可能在空间上局限于相对于心外膜下的低灌注的“亚节段”分布。阈值2.25 mL·min−1·g−1可应用于心内膜下段。心肌灌注比(MPR)表示在负荷检查期间实现的充血血流与静息血流的比率。MPR也可以专门针对心内膜下层(MPRENDO)计算(定义为:充血MPRENDO/静息MPRENDO)。2.41的MPRENDO已被确定为微血管功能障碍的特定临界值。平均静息血流量约为0.6-0.8 mL·min−1·g−1。然而,组织中静息血流量可能在成年人群中有所不同,尤其是女性和糖尿病患者,其静息血流量通常>1.0 mL·min−1·g−1。在这些患者中,MPR可能错误地低估。MPR阈值为2.2已被提议作为微血管功能障碍的临界值。
其他使用负荷CMR检测CMD的方法也正在开发中。腺苷负荷CMR T1定位有可能检测无梗阻性CAD的2型糖尿病患者的微血管功能障碍,并有可能区分心外膜和微血管冠状动脉疾病。这种方法具有不需要钆造影剂的附加优点,因此适用于严重肾功能损害的患者(负荷灌注CMR通常是这类人群的禁忌症)。
CMR的一个主要优点是它可以评估心脏结构、功能和瘢痕组织的组织特性,炎症和细胞外容积(ECV),同时评估CMD。没有暴露于电离辐射,并且同时评估所有冠状动脉区域,就像PET一样。然而,CMR确实具有一些局限性,特别是相对较高的成本和不合格的患者人群,例如严重的肾病,幽闭恐惧症,植入装置等。虽然CMR通常比PET更容易获得,但用于量化MBF的软件并非普遍可用。
心脏CT
CT冠状动脉造影已经很好地建立用于评估CAD的解剖学评估。然而,使用CT进行功能评估也取得了进展。心肌首过动态CT允许半定量评估MBF和MPR。然而,很少有研究调查其检测CMD的能力,并且尚未得到验证。CT的主要优点是能够在一次成像检查中结合解剖和功能成像,减少了额外检查的需要。然而,CT存在电离辐射和造影剂肾病的风险。此外,由于造影剂的血管扩张特性,碘基造影剂可能高估MBF。
超声心动图
左前降支(LAD)冠状动脉的经胸多普勒超声心动图(TTDE)可用于计算冠状动脉血流速度比(CFVR)。这是通过静息和负荷(由腺苷,双嘧达莫或瑞加德松诱导)动脉中舒张峰值流量的比率来计算。在没有阻塞性心外膜CAD的情况下,CFVR可作为冠状动脉微血管功能的量度。关于确切的阈值缺乏共识,但是CFRV≤ 2.0-2.5被认为与CMD一致。
与其他成像模式相比,TTDE相对便宜,易于获得,并且不涉及辐射暴露。但是,限制包括操作员的依赖性以及对广泛培训的需求。所有形式的经胸超声都会遇到与患者有关的技术问题(例如,声窗缺乏)。此外,TTDE主要限于评估LAD区域,因此无法解释异质性微血管功能障碍。使用静脉注射微泡评估MPR的心肌造影超声心动图已经针对PET进行了验证,然而,它在临床实践中很少使用。
单光子发射计算机断层扫描
单光子发射计算机断层扫描(SPECT)使用γ射线测量MBF和MFR。直到最近,SPECT用于检测CMD的用途在很大程度上受到所用放射性示踪剂的药代动力学的限制。然而,使用碲锌镉(CZT)探测器进行SPECT的进展现在允许定量MBF和MFR,研究表明PET和CZT SPECT之间存在合理的相关性。
流行病学
流行
CMD可能发生在有或没有冠心病和/或心肌疾病的情况下(表1)。大多数参与无创CT冠状动脉造影(CTA)或侵入性冠状动脉造影检查心绞痛的患者没有阻塞性CAD。这些患者中有许多可能患有潜在的CMD。然而,以可靠的准确性和精确度确定患病率一直是一个挑战。原因包括缺乏特定的非侵入性检查,诊断方法之间的方法学差异,用于定义CMD的诊断阈值的变化,选定的人群和样本量。
检查胸痛和非梗阻性CAD患者CMD患病率的最大研究之一是使用侵入性冠状动脉功能检查(包括ACh反应性检测)来诊断1439例患者的CMD。他们发现超过三分之二的患者患有某种形式的CMD(1171/1439)。这些发现与之前的一项较小规模的研究一致,其中心绞痛和非梗阻性CAD患者的评估方式相同。
WISE研究发现,74/189(39%)胸痛但冠状动脉正常的女性CFR异常与CMD一致。使用非侵入性诊断方法已经证明了类似的结果。在对1218例心绞痛患者进行的一项大型研究中,没有CAD病史,也没有静息/负荷PET心肌灌注显像的CAD视觉证据,PET用于量化CFR以研究CMD的存在(CFR<2.0为异常)。他们发现CMD高度流行,CFR<2.0的患者为641/1218(53%),与CMD一致。
然而,在iPOWER研究中发现较低的患病率,其中241/963(26%)胸痛但血管造影无梗阻性CAD,经胸多普勒超声测量时CFRV明显受损,与CMD一致。这一发现可能与超声心动图的使用有关(并且与CMD的测试敏感性降低有关)。
最近一项系统评价调查了无梗阻性CAD的稳定型心绞痛患者微血管性心绞痛的患病率,根据COVADIS标准在不同环境中定义了MVA。他们发现使用非侵入性缺血检测疑似MVA的中位患病率为43%,使用MVA特定方式的疑似MVA患病率为28%,明确MVA患病率为30%。
CorCTCA研究是一项多中心队列研究和分层药物试验,将前瞻性地描述250例已知或疑似心绞痛和无阻塞性冠状动脉的患者(由冠脉CTA定义)的疾病内型(Endotype)的流行情况。嵌套的随机对照试验将评估与标准冠状动脉CTA指导的管理相比,披露内型是否会改善健康和经济成果。
性别
大多数有心绞痛症状且无阻塞性冠状动脉的人是女性。尽管阻塞性CAD患病率较低,但与男性相比,女性ST段抬高性心肌梗死患病率相似,死亡率较高。CMD不是良性疾病;它与发病率增加和主要不良心血管事件相关,CMD可能导致INOCA女性发生心血管疾病。
荟萃分析显示CMD在女性中更为普遍,尤其是绝经后妇女。其他大型研究表明,虽然女性CMD患病率高于男性,但两种人群的患病率普遍较高,并且无论性别如何,都与不良后果相关。
传统的心血管危险因素
多种心血管危险因素与CMD患病率增加有关。包括WISE,iPOWER和CorMicA研究在内的几项大型研究表明,高血压,血脂异常,糖尿病和年龄都与冠状动脉微血管功能受损有关。CMD在炎症状态下也更为普遍,并已被证明与炎症的血清生物标志物有关。
未来展望
CMD非常普遍,并且具有未满足的临床需求。因此迫切需要更多的研究和大规模的研究来解决这个重要的健康状况。
令人鼓舞的是,目前有多项关于CMD患病率,诊断和治疗的研究。
现在有多种用于检测CMD的非侵入性方法,但是缺乏证据表明,无创成像指导的管理改善了临床结果。CorCMR试验(NCT04805814)将评估定量负荷灌注CMR诊断CMD的临床效用,并确定由负荷灌注CMR结果指导的分层药物治疗是否能改善症状、幸福感、心血管风险以及健康和经济成果。
目前还没有用于治疗CMD的基于证据的疾病改善疗法。一些研究表明,包括他汀类药物和血管紧张素转换酶抑制剂(ACE-I)或受体阻滞剂(ARB)在内的强化药物治疗可能是有益的。WARIVER试验(NCT03417388)是一项多中心,前瞻性,随机,盲法的结果评估,用于评估强化药物治疗(高剂量他汀类药物+ACEi/ARB)与常规治疗对INOCA妇女主要不良心血管事件的影响。
PRISE试验(NCT04097314)中的精准药物也有很多期待。Zibotentan是内皮素a受体的有效,口服,选择性抑制剂。内皮素系统的失调与CMD的发展有关,因此zibotentan具有作为CMD的疾病改善疗法的潜力。PRISE试验将评估zibotentan作为CMD新疗法的疗效和安全性。
结 论
CMD是一个非常普遍和重要的健康问题,然而,临床医生往往无法识别它。准确的诊断和分层药物治疗对于改善CMD患者的症状,生活质量和长期预后至关重要。国际标准化标准为诊断这种疾病提供了一种结构化的方法,并且使用侵入性和非侵入性诊断方法对于CMD的准确诊断至关重要。然而,需要持续的研究来继续开发诊断方法和新的疾病改善疗法。
更多干货,关注XI区!
文献原文:Bradley C, Berry C. Definition and epidemiology of coronary microvascular disease. J Nucl Cardiol. 2022 Aug;29(4):1763-1775. doi: 10.1007/s12350-022-02974-x. 仅供专业人士参考,不用于商业用途。
2022年9月19日