原创 世超 差评
而发布会上最让世超眼前一亮的,莫过于 “ 灵动岛 ” 的设计了。

世超先带大家回顾一下这个灵动岛是啥:
简单来说,就是苹果对被大家诟病已久的刘海进行一次再设计。
通过不同的通知动画,把 “ 刘海 ” 这块地方给利用起来。
比如说显示导航的转向方向。

或者是显示录音,甚至计时器都不在话下。

苹果这次操作,属于是直接给 “ 刘海 ” 这道伤口上撒盐,越来越显眼。。。
再配上这精美的 UI 。。。看完发布会后世超疯狂的对钱包讲了几句对不起。

不过吧,支持灵动岛的 iPhone 14 Pro 发货实在是太慢了。。。
一定是办公室的网不行才让我抢不到的!!!▼

但是!
论创造性,隔壁的安卓可从来没有怕过谁,这不没两天。。。灵动岛 —— 安卓限定版就被大家给开发出来了。
甚至还不只一款。
今天世超就来和大家分享一下,如何在咱们的安卓手机上体验 “ 灵动岛 ”
以及真的没有安卓厂商,做过 “ 灵动岛 ” 嘛?
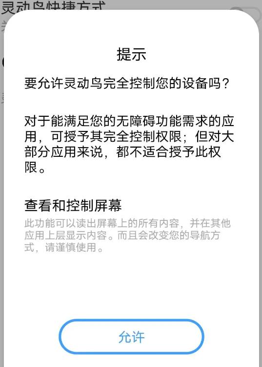
>/ 灵动鸟:
首先登场的是名字和灵动岛很像的来自酷安的灵动鸟选手。

它的界面非常简单易懂,在授予了各种权限之后,能支持模拟手机的电量显示以及蓝牙耳机的连接提示。

不过想要显示的效果好嘛。。。需要咱们得手动调整这个 “ 灵动岛 ” 的起始位置,把它给挪到挖空的位置上。

而且灵动鸟有个非常严重的问题,它的起始位置没法调整,只支持中置挖孔的手机。。。

万一咱们手上的机器是侧边挖空的,那就会显得有些呆。

>/ 小组件盒子:
比起灵动鸟,小组件盒子的开发效果看起来更加完善一些。
点击首页的 “ 耳机弹窗 & 灵动岛 ”,选择耳机之后打开 “ 耳机弹窗开关 ”。

然后点击下面的 “ 音乐灵动岛 ”,再打开灵动岛,授予音乐播放检测权限就行。

啊对,这次 “ 灵动岛 ” 的位置就可以左右横移,来适配那些偏左偏右的挖空屏手机了。
甚至还能 “ 灵动 ” 到屏幕中间。

不过吧,在这么短的时间里,这些 App 开发出来的功能也非常有限,小 Bug 也不少。
比如有时候充电的图标会莫名其妙弹出 “ 灵动 ” 提示。
世超就在蹲坑的时候突然被灵动鸟告知自己在充电。。。( 事发突然,没有拍下来 )
而且完全没有做手机机型的适配,全靠大家自己动手拖动来 “ 尝尝鲜 ”。
从隐私角度来说也是,为了保证 “灵动 ” 弹窗,这些 App 都会索要非常多的软件权限。。。如果不喜欢的话差友可以体验之后早些关闭。

看来咱们想要在安卓上有更加 “ 灵动 ” 的体验,可能还要多等等。
不过话又说了回来。
>/ 安卓真的需要灵动岛么?
这几天有个问题特别火:“ 为啥安卓这么多年了还没做出灵动岛?”

其实这个问题一开始就错了,咱们国产安卓厂商不是没有做过类似的设计。
无论是荣耀的 “ 胶囊 ”

还是魅族的电量环。

甚至是 VIVO 的原子通知。

其实又何尝不是另一种形式的 “ 灵动岛 ” 呢?
不过安卓有安卓的生态,苹果有苹果的环境,在不同的土壤上培育出的交互也不完全相同。
毕竟每年就四五款手机,一两个 “ 模具 ”,IOS 的软件适配起来是简单了太多。
而安卓呢,光厂商数量,一只手就数不过来。。。每年发布的手机款式数量甚至都上百了。


而且各家的 “ 刘海 ” 也各不相同,挖孔、水滴、刘海,左边、右边、中间,各种款式的都有。
你说说,这让开发者怎么适配。
所以说相比于去和苹果一样约束规范软件开发者,国产安卓厂商更倾向于通过不同的硬件手段来把刘海和挖孔直接 “ 干掉 ”。

从几年前机械结构带来的大体积的升降摄像头,到现在牺牲了部分前置画质的屏下摄像头。

再到把相机藏在边框里的超微孔摄像头。

这些都是国产安卓厂商提出来的不同解题思路。
而具体选哪种嘛,还是看差友喜欢就行。
反正在世超看来,选择越多越好!
撰文:小陈 编辑:面线
图片、资料来源:
灵动鸟 (com.hfhuaizhi.bird) - 1.0.1 - 应用 - 酷安
苹果官网
“ 升降摄像头 ” 为何火了一年就销声匿迹

原标题:《iPhone最新款上才有的灵动岛,我帮你在安卓上体验到了。》