原创 高丽丽 医学界消化肝病频道
仅供医学专业人士阅读参考
快收藏!
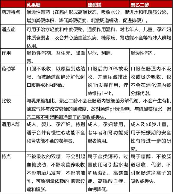
便秘是一种常见的消化系统症状,其表现为排便困难、排便次数减少、粪便干硬。根据严重程度,可分为轻度、中度、重度便秘;根据病程或起病方式,可分为急性和慢性便秘(一般病程≥6个月);根据病因,主要可分为器质性疾病、功能性疾病及药物引起3大类。
通便药物是目前治疗便秘的常用药物,主要包括容积性泻药、渗透性泻药、刺激性泻药,其中乳果糖、硫酸镁和聚乙二醇属于渗透性泻药,都可用于治疗便秘。那么,这3种药物的用量是多少?有何注意事项?有何区别呢?一起来看看吧!
1
乳果糖
乳果糖为不被吸收的糖类,其可增加肠腔内渗透压,增加肠腔内粪便的容积,刺激肠道蠕动,有渗透性泻剂的作用,能显著改善肠蠕动功能、改善排便频率与粪便性状等,可用于轻中度便秘、慢性或习惯性便秘的治疗,特别适于合并有慢性心功能不全和肾功能不全的老年便秘者。
除有渗透性泻剂的作用外,还有益生元的作用,通过调节肠道菌群的平衡起到治疗作用,其可在结肠中可被分解为乳酸和乙酸,能促进生理性细菌的生长,促进肠道有益菌增殖,抑制肠道有害菌,并可酸化肠道,兼有降血氨作用,在肝性脑病中也用于治疗和预防肝昏迷或昏迷前状态。
表1 乳果糖口服液用法用量(剂型为10g/15ml,以乳果糖含量计算)

肠梗阻、半乳糖或果糖不耐受、半乳糖血症、葡萄糖/半乳糖吸收不良综合症乳糖酶缺乏、急腹症者禁用。乳果糖用于治疗肝昏迷或昏迷前期时,因剂量较高,糖尿病者慎用。
2
硫酸镁
硫酸镁属于盐类泻药,可导泄、利胆,其在肠道不完全吸收,在肠内形成一定的渗透压,使水份渗入肠腔,刺激肠道蠕动而排便,同时可促使肠壁释放胆囊缩素,致泻作用增加,并使胆囊收缩,增加胆汁引流,可用于轻度和中度便秘者,仅适于短期症状缓解,或需快速清洁肠道者,需保证液体摄入,也可用于排出肠内毒素。
用法用量:导泻,口服,5-20g/次,1次/d,用水100-400ml溶解后顿服。
注意事项:过量硫酸镁可引起水电解质紊乱、高镁血症、高磷酸血症、脱水、便秘、麻痹性肠梗阻、血钙降低等。建议老年者和肾功能减退者慎用。镁离子可自由透过胎盘屏障,引起新生儿高镁血症,少数有呼吸抑制现象。少数孕妇出肺水肿。肠道出血、急腹症、有心肌损害、心脏传导阻滞者及经期妇女禁用。
3
聚乙二醇
聚乙二醇属于糖醇,口服后不被肠道吸收、代谢,能有效治疗便秘,其可增加局部渗透压,使水分保留在结肠腔内,使大便软化与含水量增加,促进对肠道的推动和排泄,同时含钠量低,不引起肠道净离子的吸收或丢失,可用于轻中度便秘、慢性便秘的治疗,适于成人及≥8岁的儿童便秘的症状治疗,也可用于糖尿病或需无糖饮食者。此外,聚乙二醇可用于肠道手术前及肠镜、钡灌肠和其他检查前的肠道清洁准备。
用法用量:口服10g/次、1-2次/d,或20g/次、顿服,每袋内容物溶于一杯水中后服用。
注意事项:可引起腹泻、腹胀、腹痛、恶心等,停药后24-48h可恢复正常。罕见过敏反应,有过敏性休克的报道。禁用于严重的炎症性肠病(如溃疡性结肠炎)或中毒性巨结肠、小肠或结肠器质性疾病患、消化道穿孔或有消化道穿孔危险、未诊断明确的腹痛症状、肠梗阻或疑似肠梗阻或症状性狭窄、对果糖不耐受者。
4
三种药物对比
三种药物的用法用量和使用注意事项已经在上文详细说明,小编将3种药物的对比总结在表2中,赶快点击收藏吧!
表2 三种药物对比

快来“医生站”瞧一瞧��
参考文献:
[1]慢性便秘基层诊疗指南(2019年)[J].中华全科医师杂志,2020,19(12):1100-1106
[2]2017版便秘的分度与临床策略专家共识[J].中华胃肠外科杂志,2018,21(3):345-346
[3]戒毒人员便秘处方专家共识(2021年)[J].中华消化杂志,2021,41(7):446-451
[4]老年人功能性便秘中西医结合诊疗专家共识(2019)[J].中华老年医学杂,2019,38(12):1322-1325
[5]中国慢性便秘专家共识意见(2019,广州)[J].中华消化杂志,2019,39(9):577-598
[6]通便药在妇产科合理应用专家共识[J].中华医学杂志,2014,94(46):3620-3621
[7]功能性便秘中西医结合诊疗共识意见(2017年)[J].中国中西医结合消化杂志,2018,26(1):18-25
[8]老年人慢性便秘的评估与处理专家共识[J].中华老年医学杂志,2017,36(74):374-375
[9]中国慢性便秘诊治指南(2013年,武汉)[J].中华消化杂志,2013,33(5):291-295
[10]韩英等.临床药物治疗学-消化系统疾病[M].北京:人民卫生出版社,2020:40-42
[11]中国慢性便秘的诊治指南(2007,扬州)[J].中华消化杂志,2007,27(9):619-621
本文首发:医学界消化肝病频道
本文作者:高丽丽
本文审核:杨卫生 景德镇市第二人民医院副主任医师
责任编辑:文嘉欣
版权申明
本文原创 如需转载请联系授权
-End-