原创 转网 转化医学网


作者:Jevin
导读:免疫系统的特定功能保护我们免受病毒和细菌等病原体引起的感染的影响。然而,随着年龄的增长,免疫系统功能就会下降,这在很大程度上归因于造血干细胞(HSC)中与年龄相关的缺陷,即免疫细胞层次结构的顶点细胞。研究人员发现Hippo信号通路转录效应因子TAZ能在旧的HSC中被有效诱导,并保护这些细胞免受功能下降的影响。
研究人员在连接PU.1和Hippo途径共激活剂TAZ的oHSCs中发现了一条途径。了解其在HSCs衰老中的失调可能有助于开发干预治疗策略,从而改善老年人群的免疫功能。该研究发布于《Nature Communications》。

造血干细胞功能逐渐丧失
01
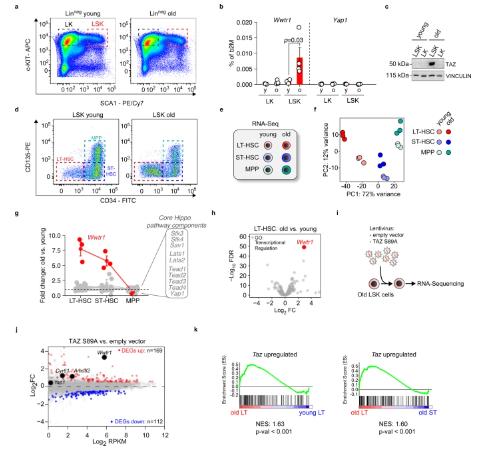
在自然衰老过程中,造血干细胞(HSC)的功能会逐渐丧失,同时再生潜力降低。关于老年人的另一个显著特征是产生淋巴细胞的数量减少,这可能导致老年人预防感染的能力受损。有充分的证据表明,这些缺陷在很大程度上是由于造血干细胞和祖细胞(HSPC)室的缺陷。矛盾的是,衰老导致免疫表型HSC数量增加,这些HSCs表现出髓系偏倚。多种细胞固有缺陷导致旧HSC的适应性较差,例如极性改变,自噬减少或表观基因组改变。
YAP / TAZ
02
YAP/TAZ-TEADs通过控制时间和空间特异性靶基因的表达,调控细胞增殖和凋亡来控制器官大小。是一条抑制细胞生长的信号通路,例如在骨细胞分化,脂肪细胞分化,肌细胞分化中都起到一定得调控作用,此外,Hippo信号传导通路不仅在癌症发生和转移、组织再生以及干细胞的功能调控上发挥着重要的作用,同时也受到分子生物学领域的关注。当Hippo信号传导通路被关闭时,YAP / TAZ可以进入细胞核并诱导基因转录。
在癌症等病理条件下,YAP / TAZ活性也会发生改变。研究表明它们对于诱导各种组织(例如肠道或肝脏)的再生至关重要。YAP / TAZ可以将细胞离体以及将体内重新编程为更原始的状态,这可能使它们能够更好地应对组织损伤过程中的压力。在稳态条件下,Yap1 或 Wwtr1(编码 TAZ 的基因)的缺失通常会导致表型较弱或无表型,类似于在年轻的 HSC (yHSC) 中删除它们,然而,当细胞面临分子损伤时,迫切需要YAP / TAZ来诱导再生反应。

03
鉴于它们在再生中的起到的显著作用,研究人员试图研究YAP / TAZ是否需要应对衰老的HSC中的细胞压力和再生潜力的下降。在这里,研究表明Hippo途径共激活剂TAZ在旧的HSC中是能够高度诱导的,并且对于维持这些细胞一定水平的功能至关重要。TAZ诱导的基因Clca3a1是体内TAZ活性的代理,可用于从老年小鼠中分离出“年轻”的HSCs。

参考资料:
https://www.nature.com/articles/s41467-022-32970-1
注:本文旨在介绍医学研究进展,不能作为治疗方案参考。如需获得健康指导,请至正规医院就诊。