原创 Serhiy Yanchuk等 集智俱乐部

导语
从流行病扩散到社交网络上的舆论传播,从大脑中意识的产生到地球气候系统中多种因素的互动,复杂网络是建模这些复杂系统的有力工具。2021年9月,The European Physical Journal 发表“复杂网络中的动力学现象”特刊,汇总了33篇关于复杂网络及其应用的论文。特刊分为三个部分,第一部分理论与方法介绍了网络社团检测、时间序列模式识别、同步、网络上的扩散传播现象等;其他两部分关注复杂网络在神经科学、地球科学中的应用,气候网络相关研究对于应对充满挑战性的地球气候问题具有重要意义。
由电子科技大学吕琳媛老师等发起高阶网络读书会正在进行中,围绕高阶交互网络的基本概念、模型、方法与应用等研究进行研讨,每周四晚在线举办,详情见文末,欢迎感兴趣的朋友参与。
研究领域:复杂网络,社团检测,同步,扩散过程,控制论,神经网络,气候网络
Serhiy Yanchuk, Antonio C. Roque, Elbert E. N. Macau, Jurgen Kurths | 作者
陈昊、胡一冰、任卡娜、吕丽莎 | 译者
邓一雪 | 编辑

特刊名称:
Dynamical phenomena in comple networks: fundatmentals and applications
特刊地址:
https://link.springer.com/article/10.1140/epjs/s11734-021-00282-y
摘要
本期特刊展示了33篇复杂网络及其应用领域的工作。部分工作致力于复杂网络的理论与方法方面,如可激发系统的集体动力学、传播过程、粗粒化、同步,以及延迟相互作用等。特刊特别关注神经科学与地球科学,尤其是功能性气候网络;其中的部分工作介绍了处理神经科学中的噪声与随机过程的方法;还介绍了一种从具有延迟反馈特点的单个动态网络节点构建具有任意拓扑的加权网络的方法。此外,也有文章对测地距离概念进行了概括、发展了基于网络测量的路径积分公式,为疾病传播动力学提供了基本洞察。地球科学应用领域的文章证实了气候网络对研究充满挑战性的地球过程和现象的预测能力。
目录
导言
理论与方法
1. 可激发单元中的扩展相态与两簇相态
2. 具有慢正反馈的耦合可激发系统的噪声诱导动力学
3. 使用递归微观态概率检测平稳时间序列中的数据破坏
4. 综述:力导向算法作为支持社团检测的工具
5. 标准映射中的亚扩散行为
6. 通过分层社团检测进行时间序列模式识别
7. 随机近似最优控制:加法、乘法、非马尔可夫与应用
8. 复杂网络中传播过程的路径积分公式
9. 二分网络上粗粒化算法的回顾和比较分析
10. 空间扩展系统中线性响应的预测变量
11. 使用相位动力学研究部分同步:三个实例
12. 集群系统中通过迭代删除连边进行网络社团检测
13. 时间延迟和相位滞后对移动主体对称圆形形成的影响
14. 使用单个时滞微分方程模拟复杂网络
15. 双层选民模型:在观点动力学中建模容忍度
神经科学中的应用
16. 对大脑进行建模:从具象连接映射到网络组织
17. 随机钙离子激增模型——建立过程与从神经元发放模型中得到的灵感
18. 神经网络与决策问题上的Fokker-Planck方法
19. 超极化激发阳离子电流对神经元膜时间常数和突触电位持续时间的影响
20. 基于体外电压依赖性发放概率函数的随机神经元建模与表征
地球科学中的应用
21. 时间序列距离函数对功能性气候网络构建的影响
22. 对地磁场多极相互作用拓扑的推断
23. MJO 相关波之间的信息流:波空间上的网络方法
24. 耦合网络分析揭示ENSO状态下海面温度和降水之间的全球月度协变模式
25. 亚马逊雨林极端火灾的时空分布
26. 描述强降水事件同步的功能性气候网络中连通性的空间组织
27. 大西洋经圈翻转环流减弱对亚马逊南部雨林稳定性的影响
28. 气候演变网络视角下ENSO和强烈火山喷发对全球地表气温的影响
29. 使用复杂网络分析南美季风低层环流变化
30. 使用基于物理的机器学习方法分析双稳态气候玩具模型
31. 从湖泊和空地到生存力算法:根据可持续管理的拓扑结构自动分类系统状态
32. 火灾地球系统模型中热带森林气候引起的滞后现象
33. 对复杂网络上交互引爆元素的非线性动力学进行建模:PyCascades软件包
导言
在过去几十年里,具有复杂拓扑结构的网络在神经科学、工程学、社会科学、经济学与地球科学等多个学科中发挥了重要作用。在动力系统理论、统计物理、时间序列分析与图论等多种理论中,我们都可以使用网络中相互作用的节点来对现实世界的复杂系统进行建模。复杂系统的规模非常多样,包含的个体少到屈指可数,多到数以亿计,还有更大的通信网络或大脑。网络的组织结构可能非常不同,如层级结构、稀疏结构,乃至扁平结构。
本期特刊源于德国科学基金会DFG和圣保罗研究基金会FAPESP资助的同名德国-巴西国际研究培训小组IRTG的研究工作。该组织于2011年启动,拥有来自德国和巴西团队的物理学家、数学家、气候学家、生物学家和地理学家,这些科学家均来自于圣保罗大学、国家空间研究所、柏林洪堡大学、波茨坦气候影响研究所等机构。
我们将这些研究划分为三个部分:理论与方法、神经科学中的应用,以及在地球科学中的应用。
首先,理论部分涵盖了可激发系统的集体动力学,集聚动力学(cluster dynamics)[1]、噪声与反馈的互动[2]、亚扩散行为[5]、网络上的传播现象[8]、粗粒化[9]、多部网络(multipartite network)、部分同步[11]和时滞相互作用[13,14]等内容。复杂网络作为系列工作的工具,在识别人造假数据[3]、社团检测(community detection)[4,12]、时间序列模式识别[6]、投票动力学建模[15]等问题中取得了巨大成功。
同时,复杂网络在地球科学与神经科学领域也有着广泛应用。在本特刊的神经科学部分,我们罗列了神经网络建模[16]、细胞内钙离子激增模型[17]、神经元整合与发放随机模型[18]等工作。此外,也有文章针对神经元发放模型的噪声建模[20]和超极化激活电流动力学效应[19]进行了研究。
最后,我们介绍了复杂网络在地球科学的应用。我们将重点放在功能性气候网络[21,26,28]上,同时也展示了复杂气候网络如何成为解释多种过程和现象的工具,例如与Madden-Julian振荡(MJO)相关的赤道波相互作用[23]、海面温度与降水之间的全球主要协变模式[24]、热带雨林中火灾产生的时间与区域[25]、亚马逊的大降雨[27]、南美低层环流[29]、泛热带森林气候引起的迟滞现象[32]等等。
以下我们将对本期特刊的贡献进行更详细的概述。
理论与方法
本节我们主要介绍了以方法为导向的研究。本节提到的很多文章同样与应用密切相关,这里的分类更多是为了方便,并不是十分严格。
1. 可激发单元中的扩展相态与两簇相态
论文题目:Splay states and two-cluster states in ensembles of excitable units
论文地址:https://doi.org/10.1140/epjs/s11734-021-00173-2
动力系统理论最多产的应用之一便是在神经科学领域,这与单个神经元可以被理解和建模为具有非线性反馈的电路这一事实有关。就其本身而言,神经元具有稳定的静息态,但当它受到足够的刺激时,如来自其他神经元的电信号刺激时,则会在短时间内转换到与静息态差异巨大的激发态,这种生理特性(通常称为兴奋性,excitability)可以对应于动力系统中的某个极限环分岔。描述神经元的关键概念之一便是兴奋性。I 类兴奋性转化为动态系统后接近鞍节点同宿分岔,而具有此特征的最简单的动力系统是主动旋转器(active rotator)。
周期性轨道分岔情景示意图,扩展相态与周期性两簇相态的分岔分别发生于s1和s2
Ronge和Zaks[1]发表的文章使用主动旋转器作为I类可兴奋元素的代表,研究了具有排斥相互作用的同质可激发单元系统中周期性集体振荡行为的涌现与稳定性,文章特别关注于扩展相态和双簇相态。
2. 具有慢正反馈的耦合可激发系统的噪声诱导动力学
论文题目:Noise-induced dynamics of coupled excitable systems with slow positive feedback.
论文地址:https://doi.org/10.1140/epjs/s11734-021-00171-4
在可激发系统中,超阈值刺激会引起强烈的反应,即“事件”。事件的生成通常由缓慢的反馈过程所调控。Kromer[2]使用主动旋转器模型,研究了可激发系统中噪声和事件触发反馈机制的相互作用。首先,文章回顾了具有正反馈的单个主动旋转器的最新研究结果:反馈可能导致突变,这是由亚阈值和超阈值机制之间的随机切换导致的,这两种方案能在有限的噪声强度范围内共存。
具有正反馈的单个有噪声主动旋转器中的噪声控制双稳态
其次,文章介绍了在存在正反馈的情况下,关于全对全(all-to-all)耦合主动旋转器的新结果:来自其他主动旋转器的噪声、反馈和输入的相互作用,可能导致单个个体的异步突变和整个网络的集体突变(Collective bursting),集体事件很大程度上受网络规模的影响。在固定的噪声强度下,大型网络中观察到稀疏的集体事件生成,而小型网络表现出快速的集体事件,中等网络规模则会发生集体突变。文章所呈现的结果有助于更深入地了解相互作用的可激发系统中,噪声和慢反馈过程的复杂相互作用。
3. 使用递归微观态概率检测平稳时间序列中的数据破坏
论文题目:Detection of data corruption in stationary time series using recurrence microstates probabilities
论文地址:https://doi.org/10.1140/epjs/s11734-021-00169-y
递归微观态可用于分析随机和确定性时间序列在平稳状态下的许多属性,包括随机信号的相关性水平。Prado等人[3]展示了如何使用递归微观态统计,来检测人工插入的数据(不属于原始静止信号的数据)。研究者们在文章中验证了该方法的灵敏性,并将文中的分析示例应用于 logistic 映射和洛伦兹方程中,最后在通过数值模拟生成的动力学时间序列数据和人类语音数据上进行了实例分析。
N=2的情况下,所有可能的递归微观态。
4. 综述:力导向算法作为社团检测的工具
论文题目:Force-directed algorithms as a tool to support community detection: a review
论文地址:https://doi.org/10.1140/epjs/s11734-021-00167-0
力导向算法是一类广泛应用于通过物理定律建模,并通过粒子模拟来解决问题的方法。一些研究者结合图可视化理论的内容,将力导向算法作为处理社团检测(community detection,也称社团划分)问题的工具。然而,这方面的研究似乎被复杂网络的文献所忽视。
一种力导向模型——弹簧嵌入器模型的示意图
Gouvêa等人[4]对使用力导向算法解决社团检测问题的研究进行了系统综述。该文章介绍了有关主题的基础内容和最新技术,重新审视了该领域已有的工作并指出其相似之处,但主要强调了关于绘制一般图问题的特殊性。该文献综述旨在组织有关该主题的知识并突出最新技术。文章调研表明,许多网络可视化工具选择的模型并不适合社团检测问题,还特别强调了力导向算法是最适合社团检测的算法。
5. 标准映射中的亚扩散行为
论文题目:Sub-diffusive behavior in the standard map
论文地址:https://doi.org/10.1140/epjs/s11734-021-00165-2
亚扩散(sub-diffusive)过程存在于自然科学的多个领域 。我们在复杂的物理、化学和生物系统中发现了大量实验证据,可证明亚扩散行为存在,因此有必要对该现象进行基本了解 。
Chirikov-Taylor 标准映射的相空间表示
Sliva等人[5]研究了 Chirikov-Taylor 标准映射中存在的亚扩散行为。研究表明,该系统在粘性影响下的轨迹演化可以被描述为一个亚扩散过程。他们开发的程序同样适用于其他哈密顿系统,也适用于研究复杂网络上的传输特性。
6. 通过分层社团检测进行时间序列模式识别
论文题目:Time series pattern identification by hierarchical community detection
论文地址:https://doi.org/10.1140/epjs/s11734-021-00163-4
时间序列模式识别是一个广泛的研究领域。在过去十年中,随着处理不同领域时间序列技术的发展,该领域取得了巨大的进步。其中一个重要的细分研究方向,是借助复杂网络来分析时间序列。无论是在数据复杂性方面还是在模型框架方面,对网络拓扑的研究有效促进了人们对该领域的理解。
方法流程图。*分段数量取决于实验中使用的窗口大小,**相似度同样是需要设置的参数。
Anghinoni等人[6]展示了一种使用复杂网络工具识别时间序列模式的方法。该方法首先根据时间序列不同片段之间的相关性,将时间序列转换为网络,然后通过网络指标(如模块度)捕获重复层级模式的存在,例如社团检测过程中的模块化。
7. 随机近似最优控制:加法、乘法、非马尔可夫与应用
论文题目:Stochastic near-optimal control: additive, multiplicative, non-Markovian and applications
论文地址:https://doi.org/10.1140/epjs/s11734-021-00185-y
在任何物理系统中,控制理论在微分方程的大多数应用中都发挥着重要作用。无论系统是否与时间有关,当人们尝试控制一个系统的一个或多个参数时(如温度、压力、物质浓度、投资、湿度、自动驾驶汽车的位置和速度、卫星、电磁参数、人群中的疫苗接种作用等),这一理论至关重要。
蒙特卡罗最优控制逼近实验
Lima等人 [7] 回顾了关于近似最优随机控制问题的最新研究成果。特别是,他们专注于噪声值的离散化方法,而不是正则时间离散化(canonical time-discretization)。
8. 复杂网络中传播过程的路径积分公式
论文题目:Path-integral formulation of spreading processes in complex networks
论文地址:https://doi.org/10.1140/epjs/s11734-021-00161-6
近年来,由于各类交通运输工具的速度日益提高,对突发疾病的预测和控制变得尤为重要。目前已有一系列论文致力于复杂网络中的感染到达时间问题,大多数基于共同的假设——与最大出行概率有关的单条主要路径足以准确估计传播过程的到达时间。虽然这在某些特定情况下是部分正确的,但在一般情况下,这种假设可能会导致较差的估计结果。
Lanelli和Sokolov[8]引入了一种基于网络的路径积分公式,对测地距离进行了定义,并提供了对疾病传播动力学的基本简介以及对感染到达时间的有效数值估计。
9. 二分网络上粗粒化算法的回顾和比较分析
论文题目:A review and comparative analysis of coarsening algorithms on bipartite networks
论文地址:https://doi.org/10.1140/epjs/s11734-021-00159-0
二分网络是一种常见的网络模式,该类型网络包含两种类型的节点,且每条连边均连接着不同类型的节点。在科学研究中,二分网络被广泛用于表示两类实体或现象之间的成对关系,例如文档和术语 、患者和基因表达、读者与书籍等。
二分网络的粗粒化过程:a图为标注了粗粒化方案的微观二分网络,b图将选定的节点折叠成一个超节点,并且任何与匹配节点相关的连边都折叠成超边,线的粗细表示相对连边权重。
Valejo等人[9]对二分网络上的粗粒化算法进行了回顾和比较分析,并展示了使用这些粗粒化算法解决二分网络上的粗粒化问题的示例。
10. 空间扩展系统中线性响应的预测变量
论文题目:Predictors and predictands of linear response in spatially extended systems
论文地址:https://doi.org/10.1140/epjs/s11734-021-00158-1
在其许多统计力学公式中,响应理论(response theory)的目标都是根据未扰动状态或应用扰动的知识,来预测系统的扰动响应。最近对该问题的新研究角度集中于提供一种能预测系统可观测变化的方法,具体来说是通过使用另一个可观察物作为实际观察对象的替代品。在信息不完整的情况下,这种方法或许能解决复杂系统中至关重要的因果关系问题。
Lorenz'96气候模型中,t时刻从xk开始的短时间扰动传播过程
Tomasini 和 Lucarini [10]的研究对空间扩展系统的响应理论做出了巨大贡献,研究者们提出了一种对可观测物的预测能力进行量化和排序的方法,并将其应用于范式空间扩展系统 Lorenz'96 气候模型的响应。
11. 使用相位动力学研究部分同步:三个实例
论文题目:Using phase dynamics to study partial synchrony: three examples
论文地址:https://doi.org/10.1140/epjs/s11734-021-00156-3
17世纪后期,人们对同步现象有了初步的观察。最初是荷兰医生Kaempfer发现了萤火虫的集体闪烁现象。几年后荷兰物理学家Huygens观察到:无论初始条件如何,同一横梁上的两个钟摆总是会向着相反的方向摆动。尽管目前该领域已经取得了重大进展,但同步仍然是一个十分热门的研究主题。特别是,许多研究致力于研究不同的部分同步状态。部分同步描述了完全同步和异步之间的状态,其中并非所有相位或频率都相等。在大多数系统中,部分同步占据了参数空间的最大部分,因此对部分同步现象的研究是一个重要的研究课题。
(a) M-Kuramoto 模型中孤立状态的可视化。(b) 不同参数下孤立状态的存在性。
Teichmann [11] 使用超越一阶近似的相位响应函数来研究部分同步状态。在该研究中作者给出了三个实例:首先,研究分析了相位响应曲线在描述宏观振荡器时的作用。其次,文中考虑了两组 Kuramoto 模型。此外,该研究还将三个 Stuart-Landau 振荡器的相位动力学扩展到了弱耦合极限之外。
12. 集群系统中通过迭代删除连边进行网络社团检测
论文题目:Network community detection via iterative edge removal in a flocking-like system
论文地址:https://doi.org/10.1140/epjs/s11734-021-00154-5
社团结构常见于许多真实网络中,例如社交网络、人员流动网络、企业政治和经济领域的精英网络等等。形式上,社团是密集连接的顶点集合,而不同社团之间的连接是稀疏的。社团检测(community detection)问题与图论中的图划分问题有关。在大多数情况下,找到最佳划分方式是一个 NP-hard 问题,于是激发了大量在可行时间内找出次优解决方案的相关研究。
社团检测效果。颜色表示了节点所属的真实社团,a、b为对比方法下得到的结果,c图为本文方法得到的划分结果。容易看出,本文提出的算法效果更佳。
Verri等人[12]提出了一种网络社团检测方法,该方法基于受自然启发的集群系统中出现的属性。所提出的算法包含两个交替运行的过程:首先在高维空间中控制粒子对对齐,其次为连边去除的迭代过程。
13. 时间延迟和相位滞后对移动主体对称圆形形成的影响
论文题目:The effects of time-delay and phase lags on symmetric circular formations of mobile agents
论文地址:https://doi.org/10.1140/epjs/s11734-021-00153-6
控制移动机器人集群在农业、数据收集等多个领域中都有应用。其中,控制机器人在圆形区域上行走被应用于无人机队列等系统中。在该任务中,系统中的个体需要在不同空间执行数据收集、巡逻等工作。
对称簇排列的示意图,各个分组间具有相同的距离。
在具有全对全交互的一阶移动机器人模型中,Freitas等人[13]研究了时间延迟和相位滞后对具有对称簇的圆形形成的影响。当信息交换时间延迟超过某个临界值时,系统会出现不连续或替代对称排列。
14. 使用单个时滞微分方程模拟复杂网络
论文题目:Emulating complex networks with a single delay differential equation
论文地址:https://doi.org/10.1140/epjs/s11734-021-00162-5
具有时间延迟的系统,或时滞微分方程(delay differential equations, DDE),在模拟各种自然现象和技术过程中发挥着重要的作用。如,在光电子学中, 由于元件之间的光或电信号有一定的传播时间,会出现延迟。在神经科学中,动作电位的传播延迟在大脑信息处理中也至关重要。
通过时滞系统实现多层神经网络
机器学习是时滞系统的另一个快速发展的应用领域。Stelzer 和 Yanchuk [14] 展示了具有时滞反馈的单个动态系统如何模拟神经网络。时滞系统的这种特性使它们成为机器学习应用中非常有用的工具。该研究描述了几种使用时滞系统模拟深度前馈神经网络以及循环神经网络的可行方法。
15. 双层选民模型:在观点动力学中建模容忍度
论文题目:Bi-layer voter model: Modeling intolerant/tolerant positions and bots in opinion dynamics
论文地址:https://doi.org/10.1140/epjs/s11734-021-00151-8
选民模型(voter model)描述了在可以持有两种不同意见(A 和 B)之一的选民群体中,观点变化和共识形成的简单过程。在演化的一个步骤中,随机选择的选民采用随机邻居的观点。重复此步骤,直到选民群体最终在一个有限系统中达成共识。在该系统中,所有个体都拥有相同的观点。由于其简单性和分析易处理性,选民模型已成为研究观点扩散的基本性质和选举动力学的范式模型。
双层选民模型示意图。第 1 层表示个体的容忍水平(+ 和 -)之间的交互,第 2 层表示个体意见(A 和 B)之间的交互。
Vega-Oliveros等人[15] 提出了一个双层选民模型,该模型能研究观点动力学与个人接受他人意见的容忍度之间的相互作用,并在决策过程中考虑了机器人和激进或不宽容的个人。系统的动力学发生在由交互主体组成双层网络中:一层用于观点动力学,个体在两种可行方法中进行选择;另一层用于容忍动力学,主体采用两个容忍级别中的一个。
神经科学中的应用
有关神经科学中应用的文章向我们说明了复杂动力学网络可以在多个神经科学话题下发挥作用。
16. 对大脑进行建模:从具象连接映射到网络组织
论文题目:Building a model of the brain: from detailed connectivity maps to network organization
论文地址:https://doi.org/10.1140/epjs/s11734-021-00152-7
作为已知的最复杂的系统之一,人脑中有着约800亿个神经元和数十万亿个突触。这种复杂性部分体现在脑细胞之间复杂的连接模式。目前有研究发现,作为一个复杂系统,大脑的完整功能要远超各个部分能力的总和。因此,对大脑中的单个离子通道、神经元或神经环路进行建模,不足以解释意识与认识等复杂功能的涌现特性。基于以上原因,在一定的合理性下对大脑连接进行建模成为试图揭秘大脑工作原理的重要环节。
从结构数据到脑连接网络。图a为人脑皮层示意图,放大部分为皮层切片,黑色方框表示皮质微电路。图b为结构连通性矩阵。图c为图b中矩阵的网络化表示。
Shimoura等人[16]简明地介绍了多种从实验记录出发来构建脑连接网络的模型。具体来看,文章首先介绍了从实验数据中记录结构数据的方法。随后,在对基本的神经元模型进行讨论后,文章介绍了从结构数据获得连接网络的方法。此外,文章将其介绍的数据驱动模型应用在了不同大脑区域(如大脑皮层、海马体),且对每种模型的优势进行了分析。
17. 随机钙离子激增模型——建立过程与从神经元发放模型中得到的灵感
论文题目:Models of stochastic 2+ spiking—established approaches and inspirations from models of neuronal spikes
论文地址:https://doi.org/10.1140/epjs/s11734-021-00174-1
在理论生物学中,系统建模必须在模型刻画的精细程度、模型复杂度和建模目的之间达到平衡。由于该领域的建模缺乏明确的第一性原理(first principle),因此,从建模对象对应的数学结构出发来设计模型方程十分重要。否则,得到的模型可能缺乏可推广性。目前只有少数细胞动力系统能够被表征到足以识别对应数学结构的程度,胞内钙离子动力学便是其中之一。
IP3诱导的钙离子信号的层级结构与对应结构离子浓度信号
Friedhoff等人[17]对胞内钙离子激增模型进行了全面回顾。胞内钙离子激增广泛存在于多种类型的细胞之中,通过对实验结果进行详细的分析,作者说明了该现象本质上是随机的。随后,作者回顾了用于解释峰值间隔统计数据的随机模型的最新进展,并讨论了它们的缺点。最后,由于细胞内钙离子激增模型与神经动作电位序列有相似的统计特征,他们还对细胞内钙粒子激增和神经元放电进行了对比,并提出了一些关于如何将用于描述后者的随机性方法转移到前者的建议。
18. 神经网络与决策问题上的 Fokker-Planck 方法
论文题目:Fokker-Planck approach to neural networks and to decision problems
论文地址:https://doi.org/10.1140/epjs/s11734-021-00172-3
Fokker-Planck方程在统计物理学中有着悠久的历史,是随机过程理论中的基本要素。在过去几十年里,它也在计算和认知神经科学中得到了应用。在这些领域中,引发系统(神经元、神经网络或决策过程)非线性动力学的不同类型函数可以用高斯噪声(Gaussian noise,一种具有正态分布概率密度函数的噪声)来描述。
由给定外部信号驱动的神经元的随机动力学
Vellmer和Lindner[18]回顾了基于Fokker-Planck方程来模拟整合发放(integrate-and-fire, IF)放电神经元网络的随机方法。大多数IF神经元随机网络都假设输入信号为白噪声,而本研究提出的框架则允许将输入信号扩展到有色噪声(coloured noise,功率谱密度函数不平坦的噪声)上。作者还回顾了Fokker-Planck方法在认知神经科学中二元决策序列建模上的应用,并介绍了一种新的二维随机决策模型。
19. 超极化激发阳离子电流对神经元膜时间常数和突触电位持续时间的影响
论文题目:Impact of the activation rate of the hyperpolarization-activated current Ih on the neuronal membrane time constant and synaptic potential duration
论文地址:https://doi.org/10.1140/epjs/s11734-021-00176-z
超极化激发环核苷酸门控通道是一种非选择性阳离子通道,它是超极化激发阳离子电流产生的基础。该类通道是皮质与海马体神经元远处突触整合过程的主要控制者。Ceballos等人[19]研究超极化激发阳离子电流Ih的时间常数如何影响动态神经元膜电位响应,尤其是兴奋性突触后电位(EPSPs)随时间的变化。
超极化激发阳离子电流的电压相关特性
这是神经科学中的一个重要课题,因为神经元具有多种动力学特征,而突触电位随时间的变化是突触整合的关键决定因素。作者对海马锥体神经元的霍奇金-赫胥黎型(Hodgkin-Huxley-type)模型进行了研究,该模型具有快和慢两种动力学的Ih电导,并描述了不同动力学下相同电流对EPSPs的振幅和持续时间的不同影响。
20. 基于体外电压依赖性发放概率函数的随机神经元建模与表征
论文题目:Modeling and characterizing stochastic neurons based on in vitro voltage-dependent spike probability functions
论文地址:https://doi.org/10.1140/epjs/s11734-021-00160-7
由于大脑规模与跨脑区神经元连接的复杂模式等原因,神经系统建模十分具有挑战性。此外,脑结构的复杂性导致其对内部与外部噪声都具有极高的敏感性。因此,对神经元进行建模时,来自于系统内部与外部的随机性需要被着重考虑。
不同噪声水平下,随机神经元模型在接收恒定直流电流时的可靠性
Cordeiro 等人[20]提出了一种将内在噪声纳入神经元放电模型的简单方法。他们考虑了一个触发-重置神经元模型(fire-and-reset neuron model),如同具有电压依赖放电概率函数的整合发放神经元。首先,作者展示了如何从实验膜电位时间序列中选择概率函数的参数。随后,他们评估了神经元对静态或随机的冷冻刺激反应的可靠性,并对照随机共振测试了该模型。最后,他们通过相图描述了随机神经元的随机网络在不同随机程度下的行为。
地球科学中的应用
地球科学是本期特刊重点关注的应用领域之一,共有12篇论文致力于该主题。
21. 时间序列距离函数对功能性气候网络构建的影响
论文题目:The effect of time series distance functions on functional climate networks
论文地址:https://doi.org/10.1140/epjs/s11734-021-00274-y
统计气候学为研究气象变量的时空动力学提供了多种工具。作为补充更传统分析技术的最新方法,在过去几十年中,复杂网络已成为统计分析和模拟地球气候等复杂系统的替代方法。
构建气候网络的示意图
Ferreira 等人[21]对功能性气候网络进行了研究。功能性气候网络中的模式对于气候动力学的研究十分重要,因为它们通常揭示了能量的长距离传输路径,可用于预测次季节(subseasonal)至年际甚至十年尺度的气候变化。作者基于全球温度数据,系统性地研究了29个时间序列距离函数对功能性气候网络构建的影响。他们观察到,过去文献中使用的距离函数通常会生成非常相似的网络,而替换后的函数则会生成相当不同的网络结构,从而揭示不同的远程连接。
22. 对地磁场多极相互作用拓扑的推断
论文题目:Inference of the topology of geomagnetic field multipole interactions
论文地址:https://doi.org/10.1140/epjs/s11734-021-00201-1
地磁场的一个显著特征是其偶极子分量对非偶极子分量具有显著优势。但是,自1833年高斯(Carl Friedrich Gauss)开始对其进行直接测量以来,已知地磁轴向偶极子模式的强度在不断降低。而弱偶极子场对许多事件具有潜在的重要影响,如有更大可能性出现地磁场对太阳高能粒子屏蔽较弱的区域(如南大西洋磁异常,the South Atlantic Magnetic Anomaly),此外弱偶极子场的出现也可能导致太阳对气候的影响更加显著。
两种不同模型下地磁场球谐分量之间的信息流。该图表示从x轴部分发送给y轴部分的信息流
Raphaldini等人[22]对地磁偶极子场的波动进行了研究。使用两个基于古地磁数据球谐拟合的千年尺度模型,作者发现地磁场的偶极子和较小尺度的谐波(四极子和八极子)之间存在着明显的相互作用。
23. MJO 相关波动之间的信息流:波空间上的网络方法
论文题目:Information flow between MJO-related waves: a network approach on the wave space
论文地址:https://doi.org/10.1140/epjs/s11734-021-00170-5
Madden–Julian 振荡(Madden–Julian oscillation, MJO)是热带地区季节内(20-90天)时间尺度上气象系统的主要组成现象。它被认为是短期气候变化的主要驱动原因,因为其具有调节季风系统的作用,也会控制热带气旋和飓风的发生与强度。
OLR 领域的 Wheeler-Kiladis 图
此外,MJO 作为厄尔尼诺-南方涛动(El Niño Southern Oscillation,下文简称 ENSO)的“随机”推动机制而发挥着重要作用,并因其与北大西洋涛动和其它遥相关(teleconnection)模式的相互作用而与全球极端气候和气象事件的发生有关。论文 [23] 的作者们利用因果关系概念在复杂网络中的应用,推断了与Madden–Julian 振荡相关的赤道波相互作用的特性。
24. 耦合网络分析揭示ENSO状态下海面温度和降水之间的全球月度协变模式
论文题目:Coupled network analysis revealing global monthly-scale co-variability patterns between sea-surface temperatures and precipitation in dependence on the ENSO state
论文地址:https://doi.org/10.1140/epjs/s11734-021-00168-z
地表入射太阳辐射的纬度不均匀分布导致了热量的经向差异:在热带地区能量过剩,而极地地区则相应不足。平衡该差异的经向热传输主要通过两种机制实现:其一是通过洋流,将温暖的表层水输送到两极,将寒冷的表层之下的水输送到热带;其二是通过大规模的大气环流。虽然海洋机制主要在热带地区占主导地位,但中高纬度地区的经向热传输也包含着可观的气象因素。
一般来说,海洋和大气通过不同类型的能量通量相互作用,从而通过传导和对流进行热交换。已发现这种海洋-大气耦合对于解释各种关键气候现象至关重要,从热带地区在 ENSO 影响下的季节性循环特征,到代际尺度气候变异的各种模式,都可基于此解释。其它方面,海面温度 (sea-surface temperatures, SST) 的动态模式会产生从海洋到对流层的能量和水分通量、气压变化以及环流模式,从而形成全球时空降水模式。
Ekhtiari等人[24]采用耦合气候网络分析,来表征月度尺度上海面温度与降水之间的主要全球协变模式。他们的分析揭示了与本地和远程统计联系相关的特征季节性模式,并证明了它们对当前ENSO阶段类型的依赖性。
25. 亚马逊雨林极端火灾的时空分布
论文题目:Spatio-temporal patterns of extreme fires in Amazonian forests
论文地址:https://doi.org/10.1140/epjs/s11734-021-00164-3
火是一个地球系统过程,数百万年来一直在塑造植被,并动态地影响大气成分。然而,在过去几十年里,火已经成为一种摧毁热带森林的简易手段。由于热带雨林难以适应火灾,其在组成、结构和功能方面都发生了重大变化。
2004 年巴西马托格罗索州东北部发生的一场极端火灾在空间和时间上的演进。该火灾从 2004年9 月4日开始,持续燃烧了10天。
Cano-Crespo等人[25]实现了一种基于复杂网络的方法来追踪单次火灾的时空动态。他们关注了2002-2019年间亚马逊热带雨林的火灾中最强烈的5%的极端火灾,结果观察到,增加森林可燃性的重大干旱与极端火灾的年份时常重合,此外他们还说明了人类活动的重要作用。
26. 描述强降水事件同步的功能性气候网络中连通性的空间组织
论文题目:Spatial organization of connectivity in functional climate networks describing event synchrony of heavy precipitation
论文地址:https://doi.org/10.1140/epjs/s11734-021-00166-1
极端气候一直是人类面临的巨大挑战之一。由于其社会和经济影响,了解极端事件之间的驱动因素和相互作用仍然是气候研究的中心主题。随着计算能力的提高,研究极端事件的同步性在过去十年中引起了越来越多的关注。其中大多数相应的研究都采用事件同步(event synchrony,ES,一种最初用于研究脑电脉冲序列以量化事件时间序列同步的方法)来检查暴雨的时空特征。利用事件同步构建地球气候系统的功能网络表征,在理解全球极端降雨模式、预测印度夏季风爆发和预测安第斯山脉中部的洪水等事件方面取得了重大进展。
暴雨事件功能气候网络表征的节点度模式
Wolf 和 Donner [26] 通过使用事件同步和事件一致性分析(event coincidence analysis,ECA)这两种不同的相似性度量方法,量化了事件的同步性,从而对功能性气候网络的特征进行了研究。他们观察到,方法构建和相关参数的选择会对网络拓扑结构和结论产生重大影响。
27. 大西洋经圈翻转环流减弱对亚马逊南部雨林稳定性的影响
论文题目:Impact of an AMOC weakening on the stability of the southern Amazon rainforest
论文地址:https://doi.org/10.1140/epjs/s11734-021-00186-x
人类排放的温室气体已经导致全球平均气温较工业化时代前升高了1.2摄氏度以上。尽管地球在过去长期经历了温暖的时期,但最近全球平均温度的增加在幅度和速度上都是前所未有的。这一快速增加可能对地球的气候和生态系统产生严重后果,尤其是对于所谓的“临界元素”(tipping elements,指在大尺度的地球系统中,到达某个阈值后受到微小扰动即会发生根本变化的子系统或系统成员)。全球变暖一旦超过临界阈值,这些子系统(其中包括大西洋经圈翻转环流[Atlantic Meridional Overturning Circulation,以下简称AMOC]、极地冰盖、热带季风系统以及亚马逊雨林)就有可能发生突变。目前,在理解这些临界元素及其各自的动力学方面已经取得了实质性进展。然而,量化相关的临界阈值仍然具有挑战性。
Ciemer 等人[27] 评估了温室气体驱动的热带大西洋变暖对亚马逊降雨的直接影响。此外,他们还估计了AMOC减弱或崩溃造成的影响。研究发现,由全球变暖引起的 AMOC 减弱和热带大西洋变暖这两个过程可能对亚马逊的降雨总量产生竞争性影响,从而影响亚马逊雨林的稳定性。
28. 气候演变网络视角下厄尔尼诺-南方涛动和强烈火山喷发对全球地表气温的影响
论文题目:Evolving climate network perspectives on global surface air temperature effects of ENSO and strong volcanic eruptions
论文地址:https://doi.org/10.1140/epjs/s11734-021-00269-9
气候数据的实证分析对于理解厄尔尼诺等气候现象的演变(以及随后开发更准确的预测方法)至关重要。通常,此类数据集来自于全球的不同地点的观测,包含了气温、降水或其它气候变量的时间序列。它们的共同特性是,在多个尺度上或尺度间,具有长程空间相关性,并常常包含时间相关性。
厄尔尼诺-南方涛动现象(ENSO)与20世纪中叶以来的三大火山喷发是两种重要的周期性突发气候事件。Kittel等人[28]采用功能性气候网络分析,区分了全球气候变化对ENSO的不同阶段与对这三大火山喷发的响应。
29. 使用复杂网络分析南美季风低层环流变化
论文题目:Variability of the low-level circulation of the South American monsoon analysed with complex networks
论文地址:https://doi.org/10.1140/epjs/s11734-021-00187-w
季风系统是大气过程在各种空间和时间尺度上复杂相互作用的结果。季风的强度和活跃度最显著的表现就是反常的高降水量。降水的强度与季风系统的低层环流存在必然的耦合,因此研究者们基于降水、压力系统和风,提出了季风活跃期与非活跃期的不同标准。活跃期和非活跃期与低层环流(low-level circulation)的变化密切相关。在发生异常高的降水时,季风的强度或活动常常最容易被人注意。
南美季风系统低层大气环流概览
Gelbrecht等人[29]利用流风网络(streamflow wind networks,一种跟踪风场局部流动的气候网络)以及对风、降水和位势高度场(geopotential height fields)的复合分析,研究了南美低层环流的可变性。
30. 使用基于物理的机器学习方法分析双稳态气候玩具模型
论文题目:Analysis of a bistable climate toy model with physics-based machine learning methods
论文地址:https://doi.org/10.1140/epjs/s11734-021-00175-0
定性了解复杂系统的高维混沌模型的行为和动力学是一项具有挑战性的任务。地球的气候、电网、人脑,以及感知或基因表达网络,都在系统参数的特定范围内,在不同的吸引域(basins of attractions,在一个吸引子的吸引域内,所有的点会趋向吸引子)内表现出向多稳态发展的趋势。能量平衡气候模型指出:太阳辐射的变化,与地球在寒冷状态和对应于当前气候的温暖状态之间的变化,存在已知的滞后效应;此时在双稳态区域的上限和下限处会发生不连续的转变。
不同太阳常数S下,双稳态气候玩具模型的冷热态分布
Gelbrecht等人[30]提出了一个用于研究高维混沌模型的第一类、第二类可预报性的框架。作者基于耦合洛伦兹96模型(Lorenz ’96,一种动力系统模型)和一种能量平衡模型,构建了一个新的多稳态气候玩具模型(toy model,指刻意简化的模型,用于简洁解释机制),并将上述框架应用于其中。随后作者使用了神经网络常微分方程来预测了系统的未来状态。
31. 从湖泊和空地到生存力算法:根据可持续管理的拓扑结构自动分类系统状态
论文题目:From lakes and glades to viability algorithms: automatic classification of system states according to the topology of sustainable management
论文地址:https://doi.org/10.1140/epjs/s11734-021-00262-2
为人类制定通往可持续未来的道路需要考虑不同的生物物理规律和社会的约束。Rockström 等人提出了行星边界概念,并由 Steffen 等人扩展。该理论定义了一组生物物理边界,以确保人类能在当前的地球上发展。从地球容纳人类新陈代谢的能力的角度来看,它们为安全运行空间设定了限制。Raworth 将框架扩展到包括社会基础,即社会每个成员都有体面的生计,从而实现公正和公平的人类发展。
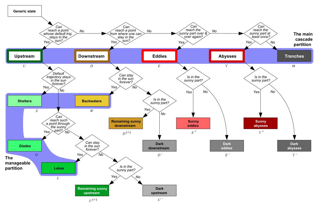
从可持续管理拓扑中划分状态空间
Kittel等人[31]将上述两种边界都称为可持续性边界。尊重两者的系统状态集被称为安全和公正的运行空间,认为只有在尊重行星边界和社会基础时,可持续发展才有可能。文章展示了如何使用生存力理论(viability theory)中的计算方法来更好地理解可控动力系统的状态空间。
32. 利用考虑火灾的地球系统模型研究热带森林中由气候引起的滞后现象
论文题目:Climate-induced hysteresis of the tropical forest in a fire-enabled Earth system model
论文地址:https://doi.org/10.1140/epjs/s11734-021-00157-2
热带雨林在地球气候系统和生态系统服务中发挥着关键作用。而火灾与砍伐可以改变热带雨林中的植被,影响气候反馈,从而导致多稳态的出现,这意味着对热带雨林系统的影响与其恢复存在滞后现象。例如,大气中二氧化碳水平升高以及温度升高可能会增加树木死亡率、促进草类生长,并将系统推向植被较少的稳态。随着草原生态系统中火灾的频繁燃烧,在气温下降和大气二氧化碳浓度下降的情况下,树木恢复可能会受到阻碍,从而导致锁定效应和双稳态。我们也能在大气水分循环和森林砍伐方面看到类似的机制。
地球系统模型CM2Mc的模型组件示意图
Drüke等人[32]研究了泛热带森林中气候引起的滞后现象,以及在未来气候条件下火灾带来的影响。他们使用了地球系统模型CM2Mc,并将该模型在生物物理上与考虑了火灾的当前最佳模型即动态全球植被模型LPJmL相耦合,结果说明了热带森林中气候引起的滞后现象,以及气候恢复到原始状态后森林恢复的滞后反应。
33. 对复杂网络上交互翻转成员的非线性动力学进行建模:PyCascades软件包
论文题目:Modelling nonlinear dynamics of interacting tipping elements on complex networks: the PyCascades package
论文地址:https://doi.org/10.1140/epjs/s11734-021-00155-4
近年来,复杂系统相关研究越来越关注临界点(tipping point)问题,因为在许多不同的系统,如生态系统、经济学、地球气候系统和社会系统中,都存在临界点的问题。临界点是临界元素(tipping elements)的临界阈值,其中一个小的扰动就足以引发整个系统的质变。
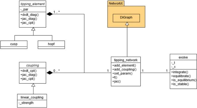
PyCascades核心的UML类,描述了PyCascades功能在不同 python 类中分离的结构和依赖关系。
Wunderling 等人 [33] 介绍了用于研究交互的临界元素的开源软件包 PyCascades。该软件可用于查询在哪些条件下,可能在相互作用的动力系统中出现潜在的级联风险,并特别关注了临界元素。
讨论与展望
我们希望本期特刊有助于讨论动态网络领域的进展,并促进进一步的研究。例如,[33]中介绍的软件可以用于研究临界元素的动力学机制。在神经科学的应用中,有一些很有前景的应用,它们使用统计物理方法来处理随机过程,涉及到从细胞内钙离子激增[17]和单个神经元发放[20],到顺序决策行为[18]的多个领域。地球科学应用领域的贡献清楚证明了气候网络在研究具有挑战性的地球过程和现象方面的预测能力[21, 26, 28]。在可能的进一步发展中,复杂动态网络将在机器学习领域发挥重要作用。例如,[14] 提出的方法使用有反馈的单个动态节点构建具有任意拓扑的加权网络,可以增加动力系统与机器学习社区之间的互动。
参考文献
[1] R. Ronge, M.A. Zaks, Splay states and two-cluster states in ensembles of excitable units. Eur. Phys. J. Spec. Top. (2021).
[2] J.A. Kromer, Noise-induced dynamics of coupled excitable systems with slow positive feedback. Eur. Phys. J. Spec. Top. (2021).
[3] T. de Lima Prado, E.E.N. Macau, S.R. Lopes, Detection of data corruption in stationary time series using recurrence microstates probabilities Eur. Phys. J. Spec. Top. (2021).
[4] A.M.M.M. Gouvêa, T.S. da Silva, E.E.N. Macau, M.G. Quiles, Force-directed algorithms as a tool to support community detection: a review. Eur. Phys. J. Spec. Top.
[5] M.S. Palmero, G.I. Díaz, I.L. Caldas, I.M. Sokolov, Sub-diffusive behavior in the standard map. Eur. Phys. J. Spec. Top. (2021).
[6] L. Anghinoni, D.A. Vega-Oliveros, T.C. Silva, L. Zhao, Time series pattern identification by hierarchical community detection. Eur. Phys. J. Spec. Top. (2021).
[7] L. Lima, P. Ruffino, F. Souza, Stochastic near-optimal control: additive, multiplicative, non-Markovian and applications. Eur. Phys. J. Spec. Top. (2021).
[8] F. Iannelli, I.M. Sokolov, Path-integral formulation of spreading processes in complex networks. Eur. Phys. J. Spec. Top. (2021).
[9] A.D.B. Valejo, W. de Oliveira dos Santos, M.C. Nadl, L. Zhao, A review and comparative analysis of coarsening algorithms on bipartite networks. Eur. Phys. J. Spec. Top. (2021).
[10] U.M. Tomasini, V. Lucarini, Predictors and predictands of linear response in spatially extended systems. Eur. Phys. J. Spec. Top. (2021).
[11] E. Teichmann, Using phase dynamics to study partial synchrony: three examples. Eur. Phys. J. Spec. Top. (2021).
[12] F.A.N. Verri, R.A. Gueleri, Q. Zheng, J. Zhang, L. Zhao, Network community detection via iterative edge removal in a flocking-like system. Eur. Phys. J. Spec. Top. (2021).
[13] V.L.S. Freitas, S. Yanchuk, H.L.C. Grande, E.E.N. Macau, The effects of time-delay and phase lags on symmetric circular formations of mobile agents. Eur. Phys. J. Spec. Top. (2021).
[14] F. Stelzer, S. Yanchuk, Emulating complex networks with a single delay differential equation. Eur. Phys. J. Spec. Top. (2021).
[15] D.A. Vega-Oliveros, H.L.C. Grande, F. Iannelli, F. Vazquez, Bi-layer voter model: Modeling intolerant/tolerant positions and bots in opinion dynamics. Eur. Phys. J. Spec. Top. (2021).
[16] R.O. Shimoura, R.F.O. Pena, V. Lima, N.L. Kamiji, M. Girardi-Schappo, A.C. Roque, Building a model of the brain: from detailed connectivity maps to network organization. Eur. Phys. J. Spec. Top. (2021).
[17] V.N. Friedhoff, L. Ramlow, B. Lindner, M. Falcke, Models of stochastic 2+ spiking—established approaches and inspirations from models of neuronal spikes. Eur. Phys. J. Spec. Top. (2021).
[18] S. Vellmer, B. Lindner, Fokker-Planck approach to neural networks and to decision problems—a unique method for stochastic models in computational and cognitive neuroscience. Eur. Phys. J. Spec. Top. (2021).
[19] C.C. Ceballos, R.F.O. Pena, A.C. Roque, Impact of the activation rate of the hyperpolarization-activated current Ih on the neuronal membrane time constant and synaptic potential duration. Eur. Phys. J. Spec. Top. (2021).
[20] V. Lima, R.F.O. Pena, R.O. Shimoura, N.L. Kamiji, C.C. Ceballos, F.S. Borges, G.S.V. Higa, R. De Pasquale, A.C. Roque, Modeling and characterizing stochastic neurons based on in vitro voltage-dependent spike probability functions. Eur. Phys. J. Spec. Top. (2021).
[21] L.N. Ferreira, N.C.R. Ferreira, E.E.N. Macau, R.V. Donner, The effect of time series distance functions on functional climate networks. Eur. Phys. J. Spec. Top. (2021).
[22] B. Raphaldini, A.S. Teruya, C.F.M. Raupp, P.L. da Silva Dias, D.Y. Takahashi, Inference of the topology of geomagnetic field multipole interactions. Eur. Phys. J. Spec. Top. (2021).
[23] B. Raphaldini, A.S. Teruya, C.F.M. Raupp, P.L. da Silva Dias, Information flow between MJO-related waves: a network approach on the wave space. Eur. Phys. J. Spec. Top. (2021).
[24] N. Ekhtiari, C. Ciemer, C. Kirsch, R.V. Donner, Coupled network analysis revealing global monthly-scale co-variability patterns between sea-surface temperatures and precipitation in dependence on the ENSO state. Eur. Phys. J. Spec. Top. (2021).
[25] A. Cano-Crespo, D. Traxl, K. Thonicke, Spatio-temporal patterns of extreme fires in Amazonian forests. Eur. Phys. J. Spec. Top. (2021).
[26] F. Wolf, R.V. Donner, Spatial organization of connectivity in functional climate networks describing event synchrony of heavy precipitation. Eur. Phys. J. Spec. Top. (2021).
[27] C. Ciemer, R. Winkelmann, J. Kurths, N. Boers, Impact of an AMOC weakening on the stability of the southern Amazon rainforest. Eur. Phys. J. Spec. Top. (2021).
[28] T. Kittel, C. Ciemer, N. Lotfi, T. Peron, F. Rodrigues, J. Kurths, R.V. Donner, Evolving climate network perspectives on global surface air temperature effects of ENSO and strong volcanic eruptions. Eur. Phys. J. Spec. Top. (2021).
[29] M. Gelbrecht, N. Boers, J. Kurths, Variability of the low-level circulation of the South American monsoon analysed with complex networks. Eur. Phys. J. Spec. Top. (2021).
[30] M. Gelbrecht, V. Lucarini, N. Boers, J. Kurths, Analysis of a bistable climate toy model with physics-based machine learning methods. Eur. Phys. J. Spec. Top. (2021).
[31] T. Kittel, F. Müller-Hansen, R. Koch, J. Heitzig, G. Deffuant, J.-D. Mathias, J. Kurths, From lakes and glades to viability algorithms: automatic classification of system states according to the topology of sustainable management. Eur. Phys. J. Spec. Top. (2021).
[32] M. Drüke, W. von Bloh, B. Sakschewski, N. Wunderling, S. Petri, M. Cardoso, H.M.J. Barbosa, K. Thonicke, Climate-induced hysteresis of the tropical forest in a fire-enabled Earth system model. Eur. Phys. J. Spec. Top. (2021).
[33] N. Wunderling, J. Krönke, V. Wohlfarth, J. Kohler, J. Heitzig, A. Staal, S. Willner, R. Winkelmann, J.F. Donges, Modelling nonlinear dynamics of interacting tipping elements on complex networks: the PyCascades package. Eur. Phys. J. Spec. Top. (2021).
高阶网络读书会启动
随着对现实世界的探索不断深入,人们发现在许多真实的复杂系统中,组成系统的个体之间不仅存在二元交互关系,也广泛存在多个体同时(或以特定顺序)进行交互,即高阶交互现象。为此,研究人员分别发展出了基于超图、单纯复形、依赖关系等的网络高阶表示模型,为复杂网络分析和研究提供了新的思路。为了促进此领域的交流与合作,我们发起了【高阶网络读书会】。
集智俱乐部读书会是面向广大科研工作者的系列论文研读活动,其目的是共同深入学习探讨某个科学议题,激发科研灵感,促进科研合作。【高阶网络读书会】由电子科技大学吕琳媛老师、任晓龙老师及中国地质大学(北京)管青老师联合发起,每周分享时间为每周四 19:30-21:30 进行,预计持续 10-12 周。这其间,我们将围绕高阶交互网络的基本概念、模型、方法与应用等研究进行研讨,本次读书会分享会按照「基础理论」+「深入理论」+「案例研讨」的模式展开。
原标题:《复杂网络中的动力学现象:基础与应用》