最新疫情
甘肃,在7月初即已呈现出“人流涌动”的旅游热潮。不仅敦煌莫高窟单日游客量在今年首次破万,甘肃省博物馆还因一匹文创“绿马”卖到脱销,而被纷至沓来的参观者“踏破门槛”。

天;传播力(有效再生数),由疫情早期4.4下降至1.76。但仍高于甘肃省今年三月份疫情的传播力和传播速度。崇左市7例,钦州市2例,柳州市1例,桂林市1例,贺州市1例)。控形势仍然不容乐观,需坚持“管住为王、以快制快”,精准分区分类施策,尽快全面实现社会面动态清零。北海市全面推进“清零攻坚行动”,确保核酸检测不漏一户,不落一人。百例以下,本次疫情累计报告本土感染者2071例,成为继广西北海后,本轮疫情又一个本土感染者超两千例的城市。,沙湾市2例,泽普县4例,博乐市2例,阿克苏市2例,拜城县3例,伊州区1例,天山区1例,沙依巴克区1例,达坂城区2例。
最新疫情
今早,国家卫健委通报:8月12日0—24时,31个省(自治区、直辖市)和新疆生产建设兵团报告新增确诊病例704例,其中本土病例646例(海南594例,广东12例,江西9例,浙江7例,四川5例,重庆4例,西藏4例,内蒙古2例,福建2例,青海2例,新疆2例,上海1例,江苏1例,广西1例),含16例由无症状感染者转为确诊病例(浙江5例,海南5例,广东2例,新疆2例,广西1例,重庆1例)。无新增死亡病例。无新增疑似病例。
31个省(自治区、直辖市)和新疆生产建设兵团报告新增无症状感染者1440例,其中本土1359例(海南832例,新疆334例,兵团50例,浙江37例,江西28例,西藏28例,广东11例,湖北9例,内蒙古7例,甘肃5例,广西4例,上海3例,重庆3例,四川3例,青海3例,安徽1例,陕西1例)。
今天上午,浙江省温州市龙湾区通报,龙湾国际机场发现4例阳性感染者。
昨天,上海本土新增1例确诊病例和3例无症状感染者。昨晚,上海徐汇发布《社会协查公告》要求部分人员立即停止流动,上海闵行发布公告,对梅陇镇曹行地区相关区域实行临时管控,对区域内人员、环境进行全面筛查。
8月12日,海南三亚市新增472例确诊病例、760例无症状感染者。8月1日至8月12日,累计发现确诊病例2633例、无症状感染者2826例。今天凌晨,天津航空GS7002航班载着215名三亚滞留旅客从三亚凤凰机场平稳起飞返回天津。8月13日起,海口美兰国际机场全面恢复国内客运航班常态化运行。
继海南三亚、广西北海、西藏拉萨之后,又一旅游胜地遭遇疫情。今天凌晨,甘肃敦煌发布通告,今天15时起,实施全域24小时静默管理。
北京:本土无新增
8月12日0时至24时,北京无新增本土确诊病例、疑似病例和无症状感染者;新增9例境外输入确诊病例和8例无症状感染者,无新增疑似病例。治愈出院3例,解除医学观察的无症状感染者6例。
上海:本土新增1+3例,一区域临时管控
2022年8月12日0—24时,上海新增本土新冠肺炎确诊病例1例和无症状感染者3例,均在隔离管控中发现。新增境外输入性新冠肺炎确诊病例8例和无症状感染者2例,均在闭环管控中发现。
上海一区域临时管控全员筛查
8月12日深夜,上海徐汇发布《社会协查公告》,要求部分人员立即停止流动。此外,8月12日晚,上海闵行发布公告,鉴于区域内核酸筛查发现异常情况,现对梅陇镇曹行地区相关区域实行临时管控,对区域内人员、环境进行全面筛查。
一足浴店涉7例感染者,其中5人被刑事立案侦查
8月12日,上海市公安局发布消息称,徐汇区卫强足浴店3名相关工作人员、2名曾到店的顾客以涉嫌妨害传染病防治罪,被公安机关刑事立案侦查。同时,另1人为足浴店员工代做核酸检测,被处以行政拘留十日的处罚。

海南:本土新增594+832例
8月12日0—24时,海南省新增本土确诊病例594例(含无症状感染者转确诊病例5例),其中三亚市472例(含无症状感染者转确诊病例5例)、陵水县31例、东方市25例、儋州市24例、乐东县20例、临高县11例、万宁市10例、海口市1例;新增本土无症状感染者832例,其中三亚市760例、万宁市28例、陵水县17例、临高县15例、乐东县5例、儋州市5例、海口市2例。
8月1日0时至8月12日24时,本轮疫情累计报告本土确诊病例3315例(三亚市2633例、陵水县153例、儋州市149例、东方市124例、临高县74例、万宁市61例、乐东县61例、澄迈县26例、海口市19例、琼海市9例、五指山市4例、定安县1例、昌江县1例);本土无症状感染者3084例(三亚市2826例、陵水县121例、万宁市50例、临高县31例、儋州市30例、乐东县11例、琼海市6例、海口市4例、澄迈县2例、五指山市2例、定安县1例)。
三亚:本土新增472+760例
8月12日0—24时,三亚市新增472例确诊病例(其中5例为无症状感染者转归)、760例无症状感染者。8月1日0时至8月12日24时,累计发现确诊病例2633例、无症状感染者2826例。
8月12日,三亚市发布关于进一步规范个人防护严防疫情扩散蔓延的通告,要求规范做好个人防护,严控人员跨区流动。
海口:全面恢复海口美兰国际机场国内客运航班常态化运行
8月12日,海南海口市方舱医院正式启用,收治首批89名阳性感染者。海口临时性静态管理时间延长至13日晚20时。
8月13日,海口市发布关于做好海口美兰国际机场离岛人员服务保障工作的通告:自8月13日起,全面恢复海口美兰国际机场国内客运航班常态化运行。自8月15日起,登机离岛查验政策经评估研究后另行公布。
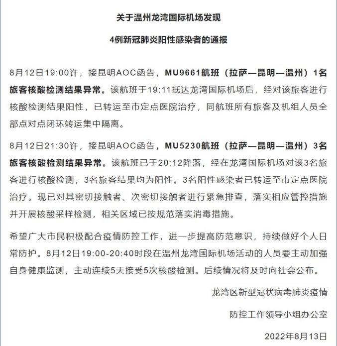
浙江:一机场发现4例阳性
今天上午,浙江省温州市龙湾区通报,龙湾国际机场发现4例阳性感染者。
8月12日19:00许,接昆明AOC函告,MU9661航班(拉萨—昆明—温州)1名旅客核酸检测结果异常。该航班于19:11抵达龙湾国际机场后,经对该旅客进行核酸检测结果阳性。
8月12日21:30许,接昆明AOC函告,MU5230航班(拉萨—昆明—温州)3名旅客核酸检测结果异常。该航班已于20:12降落,经在龙湾国际机场对该3名旅客进行核酸检测,3名旅客结果均为阳性。

新疆:本土新增2+334例,尚未出现拐点
8月12日0至24时,新疆维吾尔自治区新增确诊病例2例,为无症状感染者转确诊病例,其中,巴州库尔勒市1例、哈密市伊州区1例;新增无症状感染者334例,其中,伊犁州伊宁市126例、伊宁县30例,哈密市伊州区8例,昌吉州呼图壁县42例,塔城地区乌苏市12例、额敏县3例,吐鲁番市高昌区16例,乌鲁木齐市天山区19例、沙依巴克区41例、水磨沟区10例、高新区5例、经开区3例,博州博乐市1例,和田地区和田市2例,巴州库尔勒市6例,克州阿克陶县3例,喀什地区喀什市3例、莎车县3例、叶城县1例,均已转运至定点医疗机构进行隔离医学观察。新增无症状感染者解除隔离医学观察2例,均为塔城地区沙湾市。
截至8月12日24时,新疆维吾尔自治区现有确诊病例3例,其中,昌吉州呼图壁县1例,巴州库尔勒市1例,哈密市伊州区1例(重型);现有无症状感染者1647例,其中,伊犁州伊宁市944例、伊宁县144例、尼勒克县4例,塔城地区乌苏市13例、额敏县3例,哈密市伊州区24例,喀什地区喀什市7例、泽普县6例、叶城县5例、莎车县3例,博州博乐市11例,阿克苏地区阿克苏市2例、拜城县7例、库车市2例、新和县1例,乌鲁木齐市达坂城区7例、天山区85例、沙依巴克区88例、高新区32例、水磨沟区37例、经开区6例、米东区1例,吐鲁番市高昌区43例,昌吉州呼图壁县146例,和田地区和田市8例,阿勒泰地区阿勒泰市2例、布尔津县1例,巴州库尔勒市10例、焉耆县2例,克州阿克陶县3例。
8月12日晚,新疆维吾尔自治区通报,本轮疫情已波及到了12个地州市28个县市区,报告阳性感染者仍处高位,尚未出现拐点。此次疫情呈局部聚集性和多点散发态势,病毒传播力更强、传播速度更快,给防控工作提出了更高的要求。
甘肃:敦煌实施静默管理
今天凌晨,敦煌发布通告,近日,敦煌邻近多地出现疫情,整体形势严峻复杂。8月10日以来,多例有敦煌旅居史的游客离敦后确诊,决定全市范围内开展全员核酸检测,其间全域实施静默管理。
昨晚,敦煌市发布通告,从2022年8月12日21时起,暂时关闭全市室内演艺场所、互联网上网服务场所、公共文化服务场所、影剧院、棋牌室、游泳馆、健身场馆、洗浴足浴场所等,暂停举办文艺演出、展会展览、室内文化娱乐活动和聚集性群众文化活动。恢复开放时间另行通知。
承德市各县市区疫情防控办联系方式

出行政策一键查
原标题:《【疫情防控】转载|8月13日疫情速报》