原创 杨亚茹 钛媒体

▎就在口罩概念爆发的2020年,奥美医疗被竞争对手全面反超,目前,稳定是其较大优势,但资本市场并不买账,其股价已经下滑整整两年。

钛媒体编辑丨杨亚茹
员工“胶水中毒”新闻曝出,奥美医疗再回大众视野,但从市值、股价、营收规模来看,奥美医疗已全面落后于振德医疗、稳健医疗。

钛媒体App制图
医用敷料“三巨头”排位赛中,掉队的奥美医疗(002950.SZ)长期专注出口市场,虽然多年来保持出口第一,但其境外市场却受制于全球医用敷料增长趋缓而未能推动业绩跃升。奥美医疗国内市场布局较晚,在国产替代大潮中属于追赶者,疫情之下囿于产能限制,抢到的“口罩红利”较小,被竞争对手反超。
对于深埋产业链上游的医用敷料企业而言,单纯的to B业务很难获得二级市场的高估值,发展OTC产品直面C端受众,从而增加消费属性是增加估值溢价的重要途径,医用敷料三巨头中的稳健医疗(300888.SZ)就是以消费类企业来估值,拥有最高的PE。
奥美医疗深耕行业25年,消费品业务是其医疗器械业务的自然延伸,目前由全资子公司奥美生活运营。
根据“荆门发布”8月5日的官方通报,前述重度员工系荆门奥美湿巾车间员工,即奥美医疗的消费品业务范畴。另据奥美医疗公告,“中毒胶水”所涉生产流程为PET塑料硬盒的封盒过程,为近期首次导入生产,所涉生产流程仅限于荆门奥美,也不涉及奥美医疗生产的其他产品和其他生产流程。
“胶水中毒”事件,未完待续
8月4日,有媒体报道称,奥美医疗旗下位于荆门的工厂有员工或在车间生产过程中出现中毒情况。
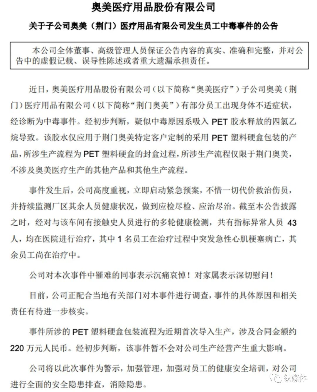
次日,奥美医疗发布公告称,子公司奥美(荆门)医疗用品有限公司(简称“荆门奥美”)有部分员工出现身体不适症状,经诊断为中毒事件。经初步判断,疑似中毒原因系吸入PET胶水释放的四氯乙烷导致。
根据介绍,截至公告发布时间,荆门奥美共有指标异常人员43人,均自医院进行治疗,其中1名员工在治疗过程中突发急性心肌梗塞病亡,其余员工尚在治疗中。
事件所涉的 PET 塑料硬盒包装流程为近期首次导入生产,涉及合同金额约220万元。经初步判断,该事件暂不会对公司生产经营产生重大影响。
8月5日,作为疫情之初大热的口罩概念股,奥美医疗低开低走,收盘报12.60元,跌2.10%。

图源于公司公告
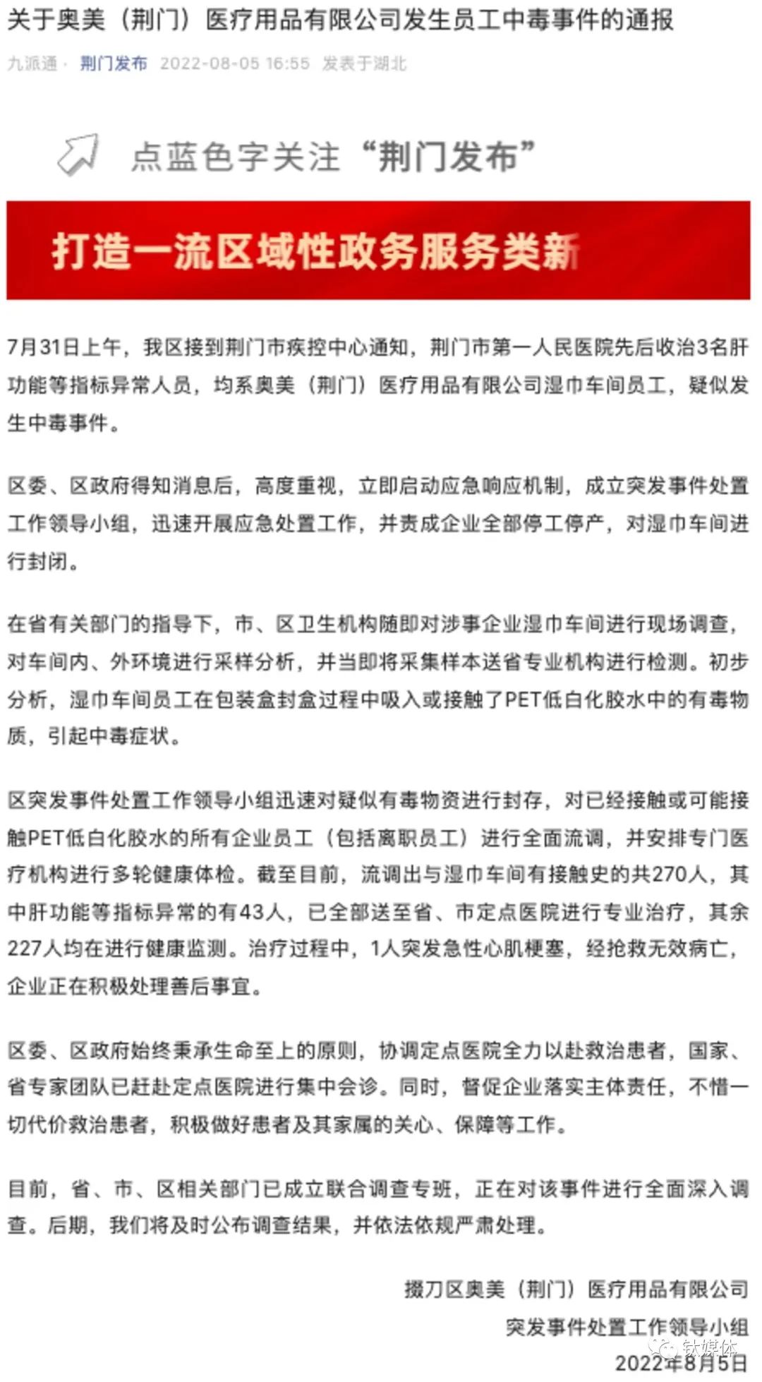
关于中毒事件的发生经过,湖北省荆门市人民政府新闻办公室官方微博“荆门发布”发出通报,相对详细地介绍了荆门奥美员工中毒事件的部分细节。
通报称,7月31日上午,荆门市疾控中心通知称,荆门市第一人民医院先后收治3名肝功能等指标异常人员,均系荆门奥美湿巾车间员工,疑似发生中毒事件。对此,区委、区政府成立突发事件处置工作领导小组,企业全部停工停产,对湿巾车间进行封闭。
采样后的初步分析显示,湿巾车间员工在包装盒封盒过程中吸入或接触了PET低白化胶水中的有毒物质,引起中毒症状。之后开展了对已经接触或可能接触PET低白化胶水的所有企业员工(包括离职员工)进行全面流调,并安排专门医疗机构进行多轮健康体检。
截至通报发布日期,流调出与湿巾车间有接触史的共270人,其中肝功能等指标异常的有43人,已全部送至省、市定点医院进行专业治疗,其余227人均在进行健康监测。治疗过程中,1人突发急性心肌梗塞,经抢救无效病亡,企业正在积极处理善后事宜。

图源自“荆门发布”公众号
据了解,目前市场上使用的三大分类分别为水性型胶水、UV紫外线胶水和需要加热的PUR胶水。从价格来看,UV胶约200多元/公斤,PUR胶水约90元/公斤,而水性型胶水的价格比PUR胶更加便宜。值得注意的是,水性型胶水会释放四氯乙烷。
四氯乙烷是一种无色液体,有氯仿样气味,具有毒性和刺激性。该气体对中枢神经系统有麻醉作用和抑制作用,可引起肝、肾和心肌损害。短期吸入主要为粘膜刺激症状。急性及亚急性中毒主要为消化道和神经系统症状,可有食欲减退、呕吐、腹痛、黄疸、肝大、腹水。长期吸入可引起无力、头痛、失眠、便秘或腹泻、肝功损害和多发性神经炎。
另据《每日经济新闻》报道称,导致奥美医疗员工中毒的PET胶水疑似为东莞市绿川胶粘剂有限公司生产的一种“PET低白化胶水”。而网售PET低白化胶水的商户表示,PET低白化胶水就是水胶,与普通的PET胶水相比,发白程度更低。
目前来看,中毒事件的争议之处在于,工作车间是否有完备的通风系统,有员工表示,湿巾车间内部没有通风设备,而奥美医疗证券部在回应媒体时表示,配备有通风系统,并强调该车间不是口罩车间,没有生产过口罩。另外,企业可能存在日常环境监测不到位,以及胶水入厂检测缺位等情况。
针对此次事件,湖北省、市、区相关部门已成立联合调查专班,正在对该事件进行全面深入调查。后期将及时公布调查结果,并依法依规严肃处理。
奥美医疗证券部则表示,目前公司主要精力仍集中在患者治疗,但可以明确的是,在对此次事件的后续处理中,不论在职的同事还是离职的同事,是正式工还是临时工,公司都会一视同仁地对待。
值得注意的事,在员工中毒事件发生后,大众就密切关注涉事工厂是否生产过口罩,奥美医疗方面已经予以否认,但在疫情以来的口罩生产大军中,湖北企业奥美医疗也曾是重要的一员,但在相关防疫物资生产竟备赛中落于下风。
掉队的奥美医疗,怎么了?
疫情伊始,湖北本土企业奥美医疗就承接了口罩等相关防疫物资的生产重任。
2020年也是奥美医疗业绩大增的一年,营收同比增长63%至38.34%,归母净利润同比增长255.27%至11.58亿元。但是这一增长相较于振德医疗(603301.SH)而言,有点过于“保守”。同年,振德医疗营收同比大增456.75%至103.99亿元,归母净利润暴增1524.99%至25.49亿元。
从营收规模来看,此前数年,奥美医疗都领先于振德医疗,当然,上市较晚的稳健医疗则长期居于首位。但就在口罩概念爆发的2020年,奥美医疗却被振德医疗全面反超。

钛媒体App制图;数据来源:Wind
疫情期间,上述国内三大医用敷料企业的不同表现,还要以三者不同的经营思路来分析。
国内医用敷料企业的崛起源于为国际知名医疗器械品牌厂商提供OEM(贴牌)服务。自20世纪90年代以来,欧美发达国家用工成本攀升,技术含量低却劳动力需求大的医用敷料生产环节开始流出,中国顺势承接。2014年至2020年全球医用敷料行业规模年均复合增速为3%,而中国高达12.82%。
因此,一批以出口为生的本土医用敷料厂商密集出现。最终,奥美医疗、振德医疗、稳健医疗成为医用敷料出口领域的头部企业。其中,奥美医疗的出口业务连续10年排在首位。
在疫情让整个行业焕发“第二春”之前,奥美医疗也一直醉心于贴牌业务,自有品牌经营缺位,专注于医用敷料生产,防疫品类占比较小,在疫情期间,口罩生产产能严重不足,在振德医疗口罩日产能力在1000万只左右时,奥美医疗的口罩日产能力不到200万只。2021年12月,公司疾控防护用品生产基地项目正式投产,但为时已晚,只能期待厚积薄发。
加之疫情爆发之初,奥美医疗身处疫情核心区域,生产作业受到影响较大。这一系列原因决定了奥美医疗在疫情期间分到的蛋糕最小。事实上,疫情前,奥美医疗已经出现了增长缓慢的问题。
数据显示,2016年至2019年,奥美医疗的平均收入增长率为11.1%,而振德医疗与稳健医疗分别为16.92%、26.57%。一方面,在于后两者有消费属性更强的自我品牌“振德”“全棉时代”的经营,另一方面,全球医用敷料市场增长规模越来越慢,而发达国家对医用敷料需求又在向高端产品转移,奥美医疗国外收入占比较高,受到影响也就越大。

钛媒体App制图;数据来源:Wind
BMI Research公布的数据显示,2014-2019年,全球医用敷料市场规模年复合增长率为2.4%,2019年同比增长2.7%,增速明显放缓,并显著低于2016年至2018年。

钛媒体App制图;数据来源:BMI Research
与此同时,随着国内老龄化趋势的加剧,中国医用敷料市场快速增长。根据BMI Research统计数据,国内医用敷料市场规模由2014年的39.89亿元增长至2019年的73.12亿元,2015年至2019年增速分别为17%、8%、7%、22%、12%,发展前景更为明朗。
而面对这一趋势,奥美医疗反应稍显“迟钝”,2019年才正式确立进军国内市场的战略。2017年至2021年,奥美医疗国内收入占比分别为4.26%、11.20%、11.59%、30.33%、20.16%。
为了快攻国内市场,以及完善OTC渠道布局,奥美医疗还开启了“买买买”模式。2020年11月,奥美医疗以4亿元战略投资正和祥,取得29.5%股权。四川正和祥是一家专注于连锁药店、连锁诊所、中药饮片生产和药品批发的综合性健康产业集团。
奥美医疗2021年财报显示,公司医疗器械产品进入了7万余家药店,其中多为国大药房、大参林、 高济、海王星辰、正和祥等连锁药房,此外,公司产品亦进入沃尔玛、家乐福、屈臣氏与罗森便利店等KA渠道进行销。
另外,为了发展消费业务,打造自有品牌,奥美医疗在2021年还与国家宝藏、饿了么、支付宝蚂蚁森林等联名推出口罩等产品。
不过,需注意,虽然奥美医疗在疫情期间全面掉队,但也因为其专注于主业,在口罩概念大幅下滑的2021年,奥美医疗收入同比下滑23.70%,在三家企业中下滑幅度最小。而稳健医疗与振德医疗2021年营收则是同比下滑35.87%、51.04%。
到2022年一季度,奥美医疗营收、净利均实现正向增长,增速分别为21.02%、35.61%,正在向疫前增长水平靠拢。2019年Q1,奥美医疗营收、净利增速分别为26.51%、34.80%。
目前,振德医疗则还在疫情红利退散的阵痛期,2022年Q1营收、净利分别同期同比下滑36.59%、56.99%,而有强消费属性加成的稳健医疗也步入了恢复期,营收同比增长2.37%、净利同比下滑25.69%。
奥美医疗在业内排位后移已成定局,稳定是其目最大的优势,但是,二级市场似乎对此并不理睬,甚至不及“一夜暴富”的振德医疗,奥美医疗股价自2020年7月至今,一直处于单边下滑态势。截至8月5日收盘,其最新总市值为79.79亿元,较此前市值高位237.18亿元已经蒸发了三分之二。
此次员工中毒事件尚未呈现全貌,但企业有不可推卸的责任,不论是品牌形象或是其正在发力的消费业务,都将受到一定的影响,传导至二级市场,又将是“先跌为敬”。8月9日,奥美医疗低开低走,一度深跌超4%。
(本文首发于钛媒体App 作者丨杨亚茹 编辑丨孙骋)
原标题:《深陷员工“中毒”漩涡,医用敷料“三剑客”之一奥美医疗已经悄悄掉队》