8月8日
是我国第14个全民健身日
按照国家体育总局和广东省体育局
“全民健身日”主题活动安排部署
今天
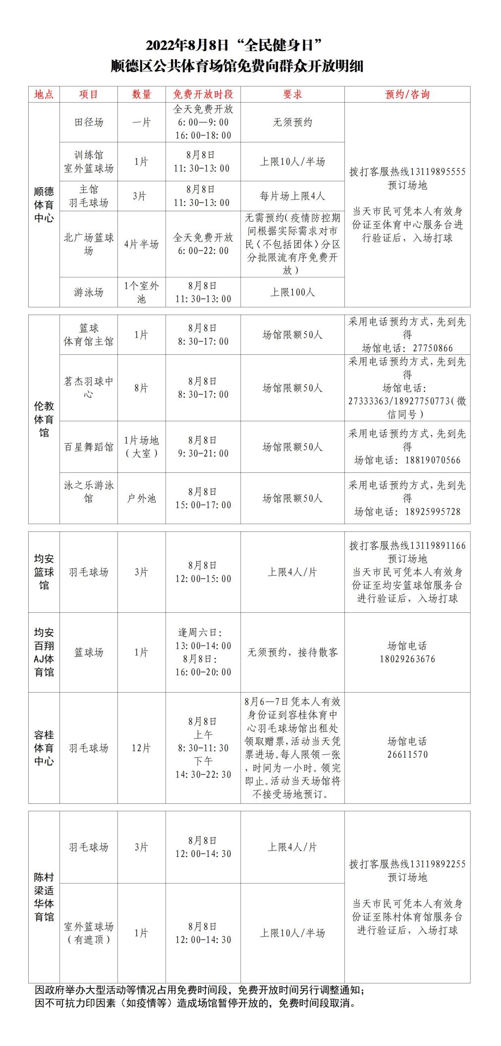
顺德这些体育场馆免费开放!
(点击放大查看图片)

温馨提醒:各场馆将严格落实各项防疫措施,去运动前记得关注场馆开放信息,部分场馆需要提前预约哦!
其实健身不一定要去体育馆
体育公园也是一个很不错的选择!
边运动边欣赏风景
今年佛山市
“十大市民喜爱的社区体育公园”
评选活动中
顺德有3个健身宝藏公园入选!
顺峰山公园
(美的体育广场)

位于顺峰山公园内的美的体育广场,是全民性、公益性运动场所,融体育健身与生态环保于一体。内设标准篮球场、儿童篮球场、羽毛球场、乒乓球台、儿童沙地、7人足球场、室内游泳馆、室内羽毛球馆。经过2021年的升级改造后,针对不同的健身要求,增设多款式健身器材,通过智慧化系统实现人机互动,可实时查看健身指导、运动时间、热量消耗等信息,引导市民更科学规范运动。
乐从镇龙狮运动体育公园

乐从镇龙狮运动体育公园建有乐从供销集团龙舟队员生活楼、罗浮宫龙舟文化展示中心、龙舟队员体能训练馆、乐从龙舟竞渡文化馆、龙舟码头、龙舟驿站、龙舟长廊、传统龙舟展示棚和龙舟队员餐厅。公园设施设备一应俱全,很好地满足职业化龙舟队训练需要,是顺德乐从职业化龙舟队和青少年龙舟队的集训基地,肩负着训练参赛和对外展示交流的任务。
伊之密体育运动公园

伊之密体育运动公园在顺德区容桂高新区科苑三路-22号,共建设三个场馆。此运动公园是采用BOT投资方式建成的公益项目(BOT是“build-operate-transfer”的缩写,意为“建设-经营-移交”),即由伊之密提供基础设施建设及经营管理,可进行的体育运动包括:网球、篮球、羽毛球、乒乓球、足球。
除了多个优质体育公园任你选之外
顺德区文化广电旅游体育局还联合
全区各镇街、各协会精心准备了
一系列“全民健身日”活动
(点击放大查看图片)

注:可联系活动对应举办单位了解详情。
你还在等什么?
赶紧放下秋天的第一杯奶茶
和家人好友们一起
运动走起!
关注顺德发布视频号,掌握顺德最新资讯↓

来源:顺德体育+、顺德文广旅体、123运动
审校:林楚琪、罗倩娴、黄嘉慧
原标题:《今天,顺德这些场馆免费开放!》