继海澜之家、京东、步步高之后,又一家上市公司遭遇了腾讯减持。这一次是A股影视巨头华谊兄弟(300027)。
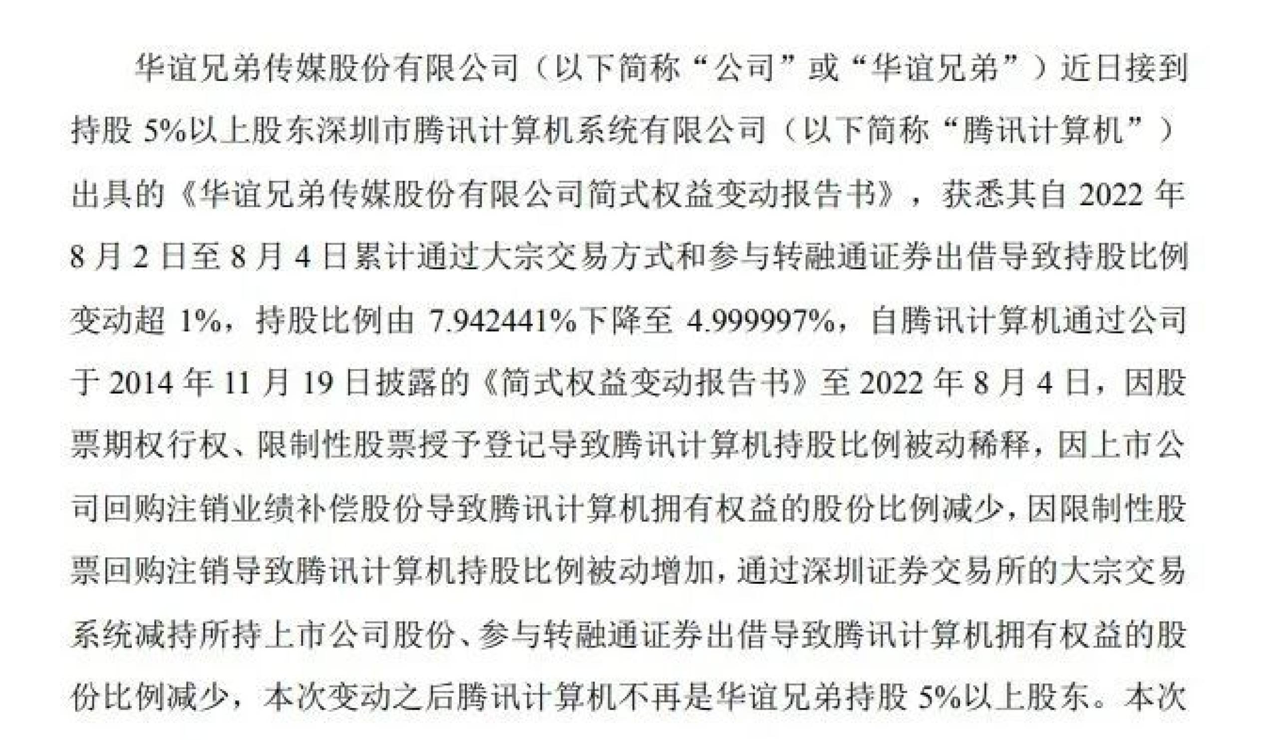
8月5日晚间,华谊兄弟传媒股份有限公司(华谊兄弟,300027)发布公告称,持股5%以上股东深圳市腾讯计算机系统有限公司(以下简称“腾讯”)自2022年8月2日至8月4日累计通过大宗交易方式和参与转融通证券出借导致持股比例变动超1%,持股比例由7.942441%下降至4.999997%。本次变动之后,腾讯计算机不再是华谊兄弟持股5%以上股东。

腾讯持股超10年
腾讯投资华谊兄弟始于2011年。腾讯最开始投资华谊兄弟,购买的是马云、虞锋、江南春等人持有的华谊兄弟股份。
根据华谊兄弟2011年5月发布的公告,公司股东马云、虞锋、江南春、高民、王育莲通过大宗交易方式,于2011年5月6日合计出售了公司2780万股,出售价格为16元/股,占公司总股本的4.6%。
这些股份被腾讯全部拿下,腾讯也成为华谊兄弟第4大股东。排在前面的分别是王忠军、王忠磊、马云。

此后,腾讯又多次对华谊兄弟增资。
根据华谊兄弟2014年11月的公告,腾讯拟以24.83元/股的价格,现金认购华谊兄弟5155万股,耗资接近13亿元。到2015年认购完成,腾讯持有的华谊兄弟股份超过8%,成为华谊兄弟第二大股东。
2015年来,腾讯因股票期权行权等事项,持股比例降至约7.94%。但这期间,腾讯并未减持过华谊兄弟股票,直到今年8月。
公告显示,8月2日至4日,腾讯通过大宗交易减持华谊兄弟股票5389万股,占公司总股本的1.94%,减持均价为2.2元/股。另外,腾讯通过参与转融通证券出借2774.5万股,导致持有的公司股份比例减少约1%。
两项合计,减持数量达到8163.8万股,占华谊兄弟总股本的2.94%。
此次减持完成后,腾讯合计持有的华谊兄弟股份比例降至5%以下。不过,如腾讯参与转融通证券出借业务涉及的约1%的华谊兄弟股份在出借期满后收回,其持股比例仍将超过5%。
腾讯为何会集中减持
此次腾讯持股比例下降会对华谊兄弟产生什么影响?
公告显示,本次权益变动中有4个原因:
1、腾讯计算机因股票期权行权、限制性股票授予登记导致持股比例被动稀释;
2、因上市公司回购注销业绩补偿股份导致拥有权益的股份比例减少;
3、因限制性股票回购注销导致持股比例被动增加;
4、通过深圳证券交易所的大宗交易系统减持所持上市公司股份、参与转融通证券出借导致拥有权益的股份比例减少。
奇怪的是,腾讯为何不在3块多减持,4块多减持,却在华谊兄弟的地下室价2块多减持,而且是集中减持?
一是行业大环境不佳。上半年国内多地区疫情再次出现反复,全国电影票房171.8亿元,较2021年同期下降37.7%;观影人次3.98亿,较2021年同期下降41.7%。
二是企业经营面临困境。华谊在2018年至2021年间分别净亏损11.69亿、39.78亿、10.48亿元、2.46亿元,四年亏损总额超64亿元。负面消息今年不断涌现。5月7日,被深交所下发年报问询函,要求说明“是否存在资金占用、违规对外担保、债务违约风险、大客户依赖等12项问题”。6月6日,王中军王中磊兄弟二人连收两份警示函,并被计入证券期货市场诚信档案。
除腾讯减持华谊兄弟外,根据华谊兄弟发布的2021年的年报显示,2021年度王忠军减持股份4,581万股,套现1.51亿元;王忠磊减持股份3,459.93万股,套现1.11亿元。另外,截止7月,王忠军质押华谊兄弟股份占其所持股份比例高达98.53%,王中磊质押华谊兄弟股份比例也达到87.14%。
“豪华朋友圈”合作密切
华谊兄弟的股东阵容可谓豪华。在腾讯之前,阿里已对华谊兄弟进行了投资。华谊兄弟上市后,“阿里系”又多次增资华谊兄弟。
截至2021年年底,杭州阿里创业投资有限公司持有华谊兄弟4.47%的股份,为公司第三大股东。加上马云持有的3.6%的股份,“阿里系”合计持股超过8%。

华谊兄弟是为数不多的同时被阿里和腾讯投资的企业,拥有“豪华朋友圈”也成为华谊兄弟在影视圈的优势之一。
华谊兄弟此前多次在公告中表示,公司在多年的业务发展中积累了一批长期稳定的战略合作伙伴,除了各大电影院线、电视台、视频网站以及国际电影公司外,还包括腾讯、阿里、平安等互联网生态和金融类的公司,这些合作伙伴的信任和支持,一定程度上构成了公司领先地位的资源保障。
据官网介绍,华谊兄弟传媒股份有限公司是中国大陆知名的综合性娱乐集团,由王中军、王中磊兄弟创立于1994年,并于2009年率先登陆创业板,被称为“中国影视娱乐第一股”。
华谊兄弟是目前国内一家将影视娱乐、品牌授权与实景娱乐和互联网娱乐三大业务板块及产业投资实现有效整合的娱乐传媒企业,是业内产业链完整、娱乐资源丰富的公司。
据财报显示,2021年华谊兄弟实现营收13.99亿元,同比下降6.73%。归属于上市公司股东的净亏损2.46亿元,亏损同比收窄76.5%。今年一季度营收1.32亿元,同比下降66.69%;归属于上市公司股东的净利润同比转亏,为-1.32亿元。
公告称,报告期内,国内部分地区疫情反复,影视行业在需求和供给端的双重不利影响下,票房和观影人次等主要指标明显弱于去年同期,行业整体生产经营受限,公司主要业务亦受到较大影响。截至8月5日收盘,华谊兄弟报2.65元,涨1.92%,年初至今跌33.08%。

商报君精选
等你来pick→
原标题:《投资超10年,腾讯突然割肉!发生了什么?》