依据《义务教育法》等法律法规,以及《沈阳市教育局关于印发2022年沈阳市普通中小学招生入学工作实施意见的通知》(沈教发〔2022〕18号)等文件,各区、县(市)教育局制定了本地区中小学学区划分方案,并已经本区、县(市)政府批准,现全市统一汇总公布如下:
和平区
2022年和平区教育集团划分表(小学)

2022年和平区教育集团划分表(初中)

2022年和平区学位分配表(小学)

备注:
1.房屋性质为普通住宅的,要求房证、户口簿两证合一;人户合一;房主为父母(父母无房的需提供无房证明,可为祖父母或外祖父母,且与祖父母或外祖父母同户同住),与父母同户同住;房证、全家户口满3年以上(8月31日前);产权人和户主统一,必须是适龄儿童的直系亲属,即父亲、母亲、祖父母、外祖父母。不同时符合上述条件的,按相对就近,回避学位紧张学校的原则进行分配。
2.房屋性质是公寓的,按《关于进一步促进我市房地产市场平稳健康发展的实施意见》(沈政办发[2017]26号)执行。
3.学位紧张学校学区每套住宅用房3年内只能安排1名适龄儿童入学(非独生子女家庭除外);同一房产多人共有产权的,只安排户主身份且房产份额超过50%以上条件的子女入学。
4.由于居住人口数量持续增加,学校规划布局进行调整,因此学区划分只能相对稳定,以当年公布为准。
2022年和平区学位分配表(初中)

备注:
1.房屋性质为普通住宅的,要求房证、户口簿两证合一;人户合一;房主为父母(父母无房的需提供无房证明,可为祖父母或外祖父母,且与祖父母或外祖父母同户同住),与父母同户同住;房证、全家户口满3年以上(8月31日前);产权人和户主统一,必须是适龄儿童的直系亲属,即父亲、母亲、祖父母、外祖父母。不同时符合上述条件的,按相对就近,回避学位紧张学校的原则进行分配。
2.房屋性质是公寓的,按《关于进一步促进我市房地产市场平稳健康发展的实施意见》(沈政办发[2017]26号)执行。
3.学位紧张学校学区每套住宅用房3年内只能安排1名适龄儿童入学(非独生子女家庭除外);同一房产多人共有产权的,只安排户主身份且房产份额超过50%以上条件的子女入学。
4.初中多校区的集团校,从2024年初中毕业升学开始(即2021年入学的学生),以独立招生的校区为单位,实施指标到校区的政策。
5.由于居住人口数量持续增加,学校规划布局进行调整,因此学区划分只能相对稳定,以当年公布为准。
沈河区
2022年沈河区教育集团划分表(小学)

2022年沈河区教育集团划分表(初中)

2022年沈河区学位分配表(小学)

备注:
1.学位紧张学校继续执行户籍转入时间限制,户口簿、房证两证统一,人户不分开,学生与父母同住,户口、房证3年以上,房主为父母,如房主为祖父母或外祖父母,父母需提供无房证明。同时要求学区内每套住房3年内只能安排一名适龄儿童入学(非独生子女家庭除外)。不符合上述条件的,按相对就近、回避学位紧张学校的原则进行分配。
2.随迁子女就读由教育局按照相对就近原则分配。
2022年沈河区学位分配表(初中)

备注:
1.学位紧张学校继续执行户籍转入时间限制,户口簿、房证两证统一,人户不分开,学生与父母同住,户口、房证3年以上,房主为父母,如房主为祖父母或外祖父母,父母需提供无房证明。同时要求学区内每套住房3年内只能安排一名少年入学(非独生子女家庭除外)。不符合上述条件的,按相对就近、回避学位紧张学校的原则进行分配。
2.2022年新建校要求户口簿、房证两证统一,人户不分开,学生与父母同住,房主为父母,如房主为祖父母或外祖父母,父母需提供无房证明。此外,2023年,要求户口簿、房证两证统一均满1年以上;2024年,要求户口簿、房证两证统一均满2年以上;2025年,要求户口簿、房证两证统一均满3年以上。
3.随迁子女就读由教育局按照相对就近原则分配。
铁西区
2022年铁西区大学区划分表(小学)

2022年铁西区大学区划分表(初中)

2022年铁西区学位分配表(小学)

备注:
1.学位紧张学校继续实行两证(房证、户口簿)统一,房主为父母,且与父母同户同住,全家落户同一户口本。2022年及以后要求房户合一满3年以上。父母无房的需全家落户祖父母或外祖父母家,并同时提供沈阳市不动产登记中心开具的父母双方在沈无房证明。学区内每套住房3年内只能安排1名适龄儿童入学(非独生子女家庭除外)。
2.小学学位特别紧张的学校从2021年开始,在房户合一满3年的基础上,2020年8月31日以后购买的二手房,需要满足房户合一满6年的条件。
3.同一房产多人共有产权的,父母占比房产份额超过50%以上(含50%)条件的子女可在本房产所在地入学。
4.不同时符合上述条件的适龄儿童、随迁子女,按照相对就近原则,统筹安排到有剩余学位的学校。
5.对于因身体健康等原因确需延缓入学的,父母或其他法定监护人应向教育局提出书面申请,获批准后方可延缓入学,不得擅自以在家学习替代国家统一实施的义务教育。
6.由于一些新建校在持续规划建设中,学区划分以当年公开发布的学区划分方案为准。
7.凡是阳光分班后补报的学生,均回避学位紧张学校。
该政策的解释权在铁西区教育局。
2022年铁西区学位分配表(初中)

备注:
1.学位紧张学校继续实行两证(房证、户口簿)统一,房主为父母,且与父母同户同住,全家落户同一户口本。2021年及以后要求房户合一满3年以上。父母无房的需全家落户祖父母或外祖父母家,并同时提供沈阳市不动产登记中心开具的父母双方在沈无房证明。学区内每套住房3年内只能安排1名适龄儿童入学(非独生子女家庭除外)。
2.同一房产多人共有产权的,父母占比房产份额超过50%以上(含50%)条件的子女可在本房产所在地入学。
3. 不同时符合上述条件的适龄儿童、随迁子女,按照相对就近原则,统筹安排到有剩余学位的学校。
4.对于因身体健康等原因确需延缓入学的,父母或其他法定监护人应向教育局提出书面申请,获批准后方可延缓入学,不得擅自以在家学习替代国家统一实施的义务教育。
5.由于一些新建校在持续规划建设中,学区划分以当年公开发布的学区划分方案为准。
6.凡是阳光分班后补报的学生,均回避学位紧张学校。
该政策的解释权在铁西区教育局。
皇姑区
2022年皇姑区大学区划分表(小学)

2022年皇姑区大学区划分表(初中)

2022年皇姑区学位分配表(小学)

备注:
1.要求两证(房证、户口簿)统一、实地居住、人户不分。两证不统一、人户分离的由教育局按照相对就近的原则统一分配。
2.2022年执行户籍转入时间的限制,以房证、户口时间为准,截止时间8月31日。2022年要求房证、户ロ满3年以上,学区内每套住宅每3年只接收一名适龄儿童入学,非独生子女家庭除外。不同时符合上述条件的,按相对就近、避开学位紧张学校的原则统一分配。
3.无配建学校的新建楼盘不在本学区划分范围内。
4.已配建学校的新建楼盘,原则上按照学校交付的时间执行。
5.2022年的学区划分按照皇姑区2006年街道办事处合并前的社区进行划分。
2022年皇姑区学位分配表(初中)

备注:
1.要求两证(房证、户口簿)统一、实地居住、人户不分。两证不统一、人户分离的由教育局按照相对就近的原则统一分配。
2.2022年执行户籍转入时间的限制,以房证、户口时间为准,截止时间8月31日。2022年要求房证、户ロ满3年以上,学区内每套住宅每3年只接收一名适龄少年入学,非独生子女家庭除外。不同时符合上述条件的,按相对就近、避开学位紧张学校的原则统一分配。
3.无配建学校的新建楼盘不在本学区划分范围内。
4.已配建学校的新建楼盘,原则上按照学校交付的时间执行。
5.2022年的学区划分按照皇姑区2006年街道办事处合并前的社区进行划分。
大东区
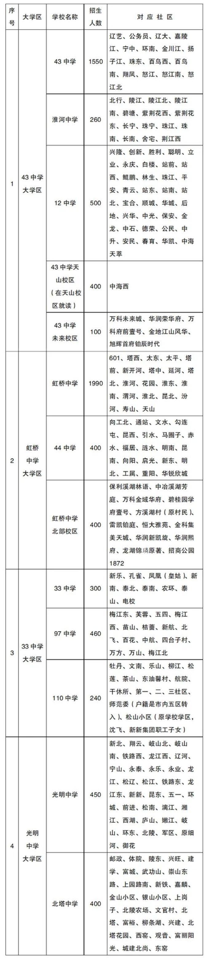
2022年大东区大学区划分(小学)

2022年大东区大学区划分表(初中)

2022年大东区学位分配表(小学)

小学备注:
1.房证、户口簿两证统一(下称“房户统一”)、实际居住。房主、户主均为适龄儿童父母,三人同一户口簿。
2.父母无房的需由市不动产登记中心开具无房证明,方可以祖父母或外祖父母房产为入学依据,且适龄儿童、父母与老人同户并实际居住。
3.2022年入学房证、户口需满三年以上,8月31日前办理结束。
4.学区内每套住房3年内只能保证安排一名适龄儿童入学(非独生子女家庭除外)。
5.同一房产多人共有产权的,只安排房主身份且房产份额超过50%以上条件的子女入学。
6.不同时符合上述条件的适龄儿童、随迁子女,按照相对就近原则,统筹安排到有剩余学位的学校就读。
7.报名数大于招生计划的学校,首先安排监护人房户统一的学生入学,其次安排房户不统一中有房无户的学生入学,再次安排房户不统一中有户无房的学生入学。
8.对于因身体健康等原因确需延缓入学的,需父母或其他法定监护人向区教育局提出书面申请,经批准后方可延缓入学。
2022年大东区学位分配表(初中)

中学备注:
1.房证、户口簿两证统一(下称“房户统一”)、实际居住。房主、户主均为适龄儿童父母,三人同一户口簿。
2.父母无房的需由市不动产登记中心开具无房证明,方可以祖父母或外祖父母房产为入学依据,且适龄儿童、父母与老人同户并实际居住。
3.2022年入学房证、户口需满三年以上,8月31日前办理结束。
4.学区内每套住房3年内只能保证安排一名适龄儿童入学(非独生子女家庭除外)。
5.同一房产多人共有产权的,只安排房主身份且房产份额超过50%以上条件的子女入学。
6.不同时符合上述条件的适龄儿童、随迁子女,按照相对就近原则,统筹安排到有剩余学位的学校就读。
7.报名数大于招生计划的学校,首先安排监护人房户统一的学生入学,其次安排房户不统一中有房无户的学生入学,再次安排房户不统一中有户无房的学生入学。
浑南区
2022年浑南区学位分配表(小学)

备注:
1.房证、户口本两证合一、人户合一,房主为学生父母。父母无房的需提供沈阳市不动产登记中心开具的无房证明,且学生、父母与祖父母或外祖父母同户同住满3年,可借用祖父母或外祖父母房产入学。
2.学位紧张学校要求两证(房证、户口本)合一满3年以上(8月31日前)。
3.学区内每套住房3年内只能安排一名适龄儿童入学(非独生子女家庭除外)。
4.不符合上述条件的适龄儿童,按相对就近原则分配到有剩余学位的学校。
5.对于因身体健康原因确需延缓入学的,父母或其他法定监护人应向教育局提出书面申请,获批准后方可延缓入学,不得擅自以在家学习替代国家统一实施义务教育。
6.房屋用途为商业的,按照《关于进一步促进我市房地产市场平稳健康发展的实施意见》(沈政办发〔2017〕26号)执行。
2022年浑南区学位分配表(初中)

备注:
1.房证、户口本两证合一、人户合一,房主为学生父母。父母无房的需提供沈阳市不动产登记中心开具的无房证明,且学生、父母与祖父母或外祖父母同户同住满3年,可借用祖父母或外祖父母房产入学。
2.学位紧张学校要求两证(房证、户口本)合一满3年以上(8月31日前)。
3.学区内每套住房3年内只能安排一名适龄儿童入学(非独生子女家庭除外)。
4.不符合上述条件的适龄儿童,按相对就近原则分配到有剩余学位的学校。
5.房屋用途为商业的,按照《关于进一步促进我市房地产市场平稳健康发展的实施意见》(沈政办发〔2017〕26号)执行。
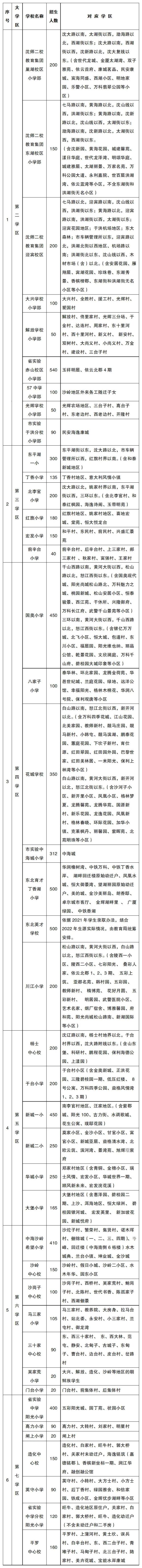
于洪区
2022年于洪区大学区划分表(小学)

2022年于洪区大学区划分表(初中)

2022年于洪区学位分配表(小学)

备注:
一、合作学校要求
一房一户、两证(房证、户口簿)合一、实地居住、房主为父母,且与父母同户同住,全家落户同一户口本,不同时符合上述条件的,如有空余学位,在不完全符合条件的学生中派位产生;房主为祖父母、外祖父母,需同户、同住并提供父母双方在沈无房证明。二手房小学需更名落户满6年。
二、其他学校要求
1.一房一户、两证(房证、户口簿)合一、实地居住、房主为父母,且与父母同户同住,全家落户同一户口本。房主为祖父母或外祖父母,需同户同住并提供父母双方在沈无房证明。
2.不同时符合上述条件的适龄儿童、随迁子女,按照相对就近原则,统筹安排到有剩余学位的学校。
3.对于因身体健康等原因确需延缓入学的,父母或其他法定监护人应向教育局提出书面申请,获批准后方可延缓入学,不得擅自以在家学习替代国家统一实施的义务教育。
三、学位紧张学校2022年要求两证(房证、户口簿)合一均满3年以上;2023年参照2022年招生政策。不符合上述条件的,按照相对就近,回避学位紧张学校的原则进行分配。
四、由于每年学生数量变动较大,且学校规划布局不断建设和调整,学区划分以当年官方公布为准。
2022年于洪区学位分配表(初中)

备注:
一、合作学校要求
一房一户、两证(房证、户口本)合一、实地居住、房主为父母,且与父母同户同住,全家落户同一户口本,不同时符合上述条件的,如有空余学位,在不完全符合条件的学生中派位产生。房主为祖父母、外祖父母,需同户、同住并提供父母双方在沈无房证明。二手房中学需更名落户满3年。
二、其他学校要求
1.一房一户、两证(房证、户口本)合一、实地居住、房主为父母,且与父母同户同住,全家落户同一户口本。房主为祖父母或外祖父母,需同户同住并提供父母双方在沈无房证明。
2. 不同时符合上述条件的适龄儿童、随迁子女,按照相对就近原则,统筹安排到有剩余学位的学校。
三、学位紧张学校2022年要求两证(房证、户口本)合一均满3年以上;2023年参照2022年招生政策。不符合上述条件的,按照相对就近,回避学位紧张学校的原则进行分配。
四、由于每年学生数量变动较大,且学校规划布局不断建设和调整,学区划分以当年官方公布为准。
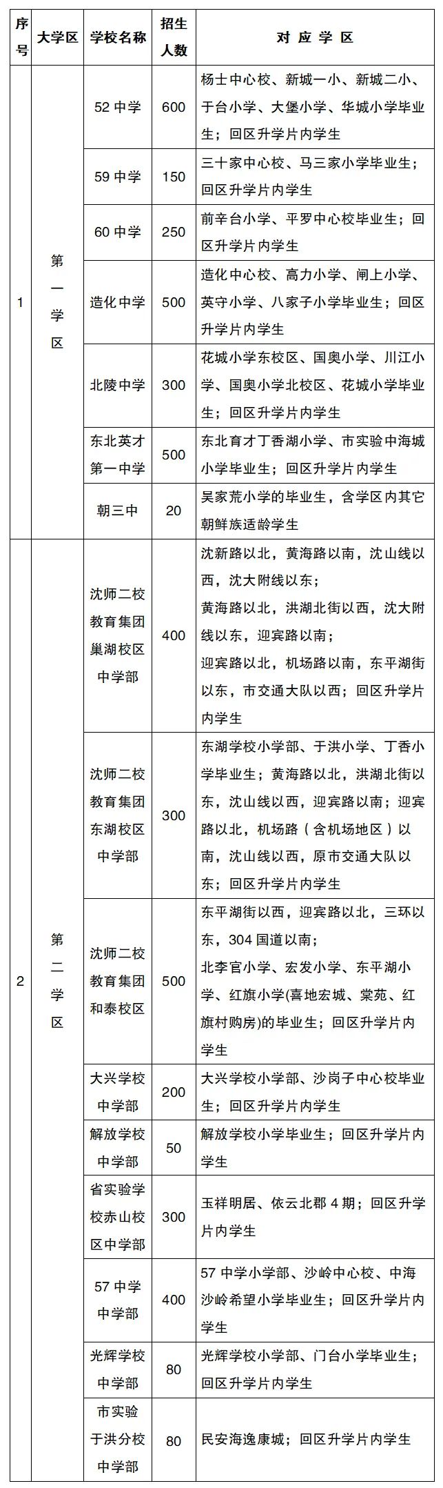
沈北新区
2022年沈北新区学位分配表(小学)

备注:
1.学位紧张的行政区域,对未交付使用的楼盘不明确学区,对无本地户口且房产未实际居住的不安排学位;每套普通住宅自首次入学登记起,每6年只对应1个小学学位、每3年只对应一个初中学位;每套具备居住属性的商业房产自首次入学登记起,每9年同一个家庭只对应1个小学学位和1个初中学位(非独生子女家庭除外)。
2.房户条件,首先安排房户合一的适龄儿童,其次按照房产入住时间顺序安排有房无户的适龄儿童,有户无房适龄儿童区域内统筹安排。房主、户主均为适龄学生父母,学生与父母同户;父母无房,使用祖父母、外祖父母房产为入学依据时,需要学生、父母与房主同户、同住并提供父母无房证明。
3.不满足上述条件时,按照相对就近、回避学位紧张学校的原则进行分配。
4.同一房产多人共有产权时,产权人拥有该房产份额超过50%(含50%),其子女可以获得房产所在地学位。
5.因身体健康等原因确需延缓入学的适龄儿童,其父母或其他法定监护人应向教育局提出书面申请,获批准后方可延缓入学。
6.2022年阳光分班以后报名的适龄儿童,按回避学位紧张学校的原则统筹安排。
7.本学区划分方案仅适用于2022年新生入学。依据新建学校陆续投入使用和学校周边人口变化情况,2023年的学区将结合实际情况相应调整。
2022年沈北新区学位分配表(初中)

备注:
1.学位紧张的行政区域,对未交付使用的楼盘不明确学区,对无本地户口且房产未实际居住的不安排学位;每套普通住宅自首次入学登记起,每6年只对应1个小学学位、每3年只对应一个初中学位;每套具备居住属性的商业房产自首次入学登记起,每9年同一个家庭只对应1个小学学位和1个初中学位(非独生子女家庭除外)。
2.房户条件,首先安排房户合一的适龄儿童,其次按照房产入住时间顺序安排有房无户的适龄儿童,有户无房适龄儿童区域内统筹安排。房主、户主均为适龄学生父母,学生与父母同户;父母无房,使用祖父母、外祖父母房产为入学依据时,需要学生、父母与房主同户、同住并提供父母无房证明。
3.不满足上述条件时,按照相对就近、回避学位紧张学校的原则进行分配。
4.同一房产多人共有产权时,产权人拥有该房产份额超过50%(含50%),其子女可以获得房产所在地学位。
5.2022年阳光分班以后报名的适龄儿童,按回避学位紧张学校的原则统筹安排。
6.本学区划分方案仅适用于2022年新生入学。依据新建学校陆续投入使用和学校周边人口变化情况,2023年的学区将结合实际情况相应调整。
苏家屯区
2022年苏家屯区学位分配表(小学)

备注:
1.房证、户口簿两证合一、人户不分离。房主为学生父母,学生与父母同住;当房主为祖父母或外祖父母时,要求学生全家与祖父母或外祖父母同住、同一户口,并提供父母双方沈阳辖区无房证明。
2.学位紧张的学校,首先安排两证(户口、房证)合一、人户不分离的学生入学(若满足两证统一的学生数量仍超过学位数量,按房户合一时间先后排序);如果有剩余学位,按照取得房证时间的先后顺序,安排部分房户不合一的学生入学;剩余学位排满后,仍未排入的学生由教育局统筹安排。
3.不符合上述条件的本区适龄儿童、随迁子女,按照相对就近原则,统筹安排到有剩余学位的学校就读。
4.2021年起,姚千九年一贯制学校的一年级停止招生。按照新的行政区划,依据家庭户口所在地和实际居住地,属于白清街道的,去白清九年一贯制学校报名入学;属于佟沟街道的,去佟沟学校报名入学。
2022年苏家屯区学位分配表(初中)

备注:
1.房证、户口簿两证合一、人户不分离。房主为学生父母,学生与父母同住;当房主为祖父母或外祖父母时,要求学生全家与祖父母或外祖父母同住、同一户口,并提供父母双方沈阳辖区无房证明。
2.学位紧张的学校,首先安排两证(户口、房证)合一、人户不分离的学生入学(若满足两证统一的学生数量仍超过学位数量,按房户合一时间先后排序);如果有剩余学位,按照取得房证时间的先后顺序,安排部分房户不合一的学生入学;剩余学位排满后,仍未排入的学生由教育局统筹安排。
3.不符合上述条件的本区小学毕业生、随迁子女,按照相对就近原则,统筹安排到有剩余学位的学校就读。
4.2021年起,姚千九年一贯制学校的七年级停止招生。姚千九年一贯制学校的小学毕业生,依据家庭户口所在地和实际居住地,属于新的佟沟街道的学生,到陈相九年一贯制学校七年级入学,属于白清街道的学生到白清九年一贯制学校七年级入学。
辽中区
2022年辽中区学位分配表(小学)

备注:
蒲西街道学区划分以父母房产为依据。
2022年辽中区学位分配表(初中)

备注:
蒲西街道学区划分以父母房产为依据。
新民市
2022年新民市学位分配表(小学)

备注:
1.原则上按照两证合一(即人户一致,含三代同堂里面的两证合一)、一证(房证,含三代同堂里面的一证)、购房合同(房主为父母)、单独户口的先后顺序进行录取。当报名人数大于招生计划数时按照取得房证和户口时间年限的先后顺序或者由教育局按相对就近原则分配到有空余学位的学校。
2.三代同堂指孩子与父母、祖父母或外祖父母同户同住,即户口在一起且需出具父母的无房证明。
3.带*的社区内小区为双学区:*城南社区(城南小区、芠荟苑);*南郊社区(西城国际、光申小区);*华翰苑为城区第四小学和城南小学的共有学区,由家长根据实际情况自由选择以上两所学校。
2022年新民市学位分配表(初中)

备注:
1.原则上按照两证合一(即人户一致,含三代同堂里面的两证合一)、一证(房证,含三代同堂里面的一证)、购房合同(房主为父母)、单独户口的先后顺序进行录取。当报名人数大于招生计划数时按照取得房证和户口的时间年限的先后顺序或者由教育局按相对就近原则分配到有空余学位的学校。
2.三代同堂指孩子与父母、祖父母或外祖父母同户同住,即户口在一起且需出具父母的无房证明。
法库县
2022年法库县学位分配表(小学)

备注:
学位紧张学校要求两证合一、人户合一、与父母同户同住。不符合上述条件的,按相对就近,回避学位紧张学校的原则进行分配。
2022年法库县学位分配表(初中)

康平县
2022年康平县教育集团划分表(小学)

2022年康平县教育集团划分表(初中)

2022年康平县学位分配表(小学)

备注:
1.两证(户口簿和房产证或规范的购房合同)统一,房主为父母。父母无房的,房主可为祖父母或外祖父母,要求与祖父母或外祖父母同一户口。
2.两证不统一、人户分离或其它情况时,按照相对就近、回避学位紧张学校的原则进行学位分配。
3.对于因身体健康等原因确需延缓入学的,父母或其它法定监护人应持县以上医院等证明材料向教育局提出书面申请,获批准后方可延缓入学,不得擅自以在家学习替代国家统一实施的义务教育。
2022康平县学位分配表(初中)

备注:
1.两证(户口簿和房产证或规范的购房合同)统一,房主为父母。父母无房的,房主可为祖父母或外祖父母,要求与祖父母或外祖父母同一户口。
2.两证不统一、人户分离或其它情况时,按照相对就近、回避学位紧张学校的原则进行学位分配。
学区划分咨询电话

注:各区、县(市)学区划分及入学相关事宜由各区、县(市)负责解释。
监制/王雪冬
原标题:《2022年沈阳市中小学学区划分方案公布!》