Wind
ESG在固收投资中的一个主流应用是ESG债券,集中于在一级市场引导资金支持全球可持续发展。我国ESG债券投资在绿色金融政策的加持下,以绿色债券发展领先,其他创新债券产品陆续发行为特点。本文重点介绍隶属于ESG债券类别之一的可持续发展挂钩债券发展历程、产品特点以及发行情况,充分分析债券市场这一新兴的融资工具。
// 什么是可持续发展挂钩债券? //
国际上,可持续发展挂钩债券(Sustainability-Linked Bond, SLB)始源于2019年的欧洲。2020年6月国际资本市场协会(ICMA)的《可持续发展挂钩债券原则 自愿性流程指引》发布。不久之后,中国银行间市场交易商协会在借鉴国际经验的基础上,发布了《可持续发展挂钩债券(SLB)十问十答》,作为可持续发展挂钩债券的具体指导标准和发行依据。
可持续发展挂钩债券相比传统券种或其他ESG券种具有以下两点明显优势:
1. 无资金投向规定
与绿色债券(碳中和债)规定的资金必须投向绿色项目相比,可持续发展挂钩债券是目标导向型的融资工具,对发行主体、发行方式、资金投向无硬性要求,更著重企业自定的目标是否达成,资金用途更加灵活。
2. 助力低碳转型升级
国内“30.60目标”提出后,部分传统行业尤其是钢铁、煤炭等碳密集行业面临着严峻挑战。可持续发展挂钩债券通过债券结构设计,为企业融资提供创新途径,助力实现双碳目标。
可持续发展挂钩债券的债券条款与关键绩效(KPI)实现情况挂钩,债券发行时发行人会设置与关键绩效指标相对应的定量可持续发展绩效目标(SPT),若未实现预设的目标则会影响到债券结构调整。监管要求发行人在遴选KPI时应遵循“相关性、稳定性、可靠性”原则,设定SPT时应遵循“实质性、可验证、时限性”原则,体现与“一切照常”运营情景的实质性改进。
// 总体发行量不大,券种主要为中期票据 //
通过Wind金融终端进行数据汇总,截至2022年6月底,共有30家主体发行37支可持续发展挂钩债券,发行规模合计514亿元;其中34支债专项用于可持续发展,另有3支债券与碳中和、乡村振兴等目标搭配发行。从券种来看,其中31支为中期票据,5支交易所公司债和1支定向债务融资工具,交易所市场在逐渐激活。

// 国企为主要发行人,碳排放较高的行业发行意愿较强 //
从企业性质来看,九成的发行主体为国有企业,为该种债券发行的主要力量,其余为两家民营企业和一家公众企业。分行业来看,该债券涵盖电力、热力生产与供应,制造业,采矿业等 7 个行业,碳排放较高的行业发行此类债券的意愿相对较强。具体而言,电力、热力生产与供应行业发行数量最多,共计 14 支;同时规模也是该行业最大,合计 229 亿元,占总规模比重为45%。

信用等级方面,发行可持续发展挂钩债券的主体信用等级均不低于 AA级,其中超过八成的主体为 AAA 级,信用资质普遍较好;约二分之一债券信用评级为AAA级,四成债券无债项评级。债券期限普遍不长,3 年期债券最多。
// 关键绩效指标融合行业特色与低碳转型 //
从债券结构调整方案来看,有 31支债券设置了利率上调条款,即若在规定期限内未完成预设目标,债券利率将上浮,预设的利率上调幅度从 10bp 到 50bp 不等,其中上浮幅度设置为 10bp的占比最高,达44%;其他结构调整方案包括利率下调,提前赎回和延长期限。
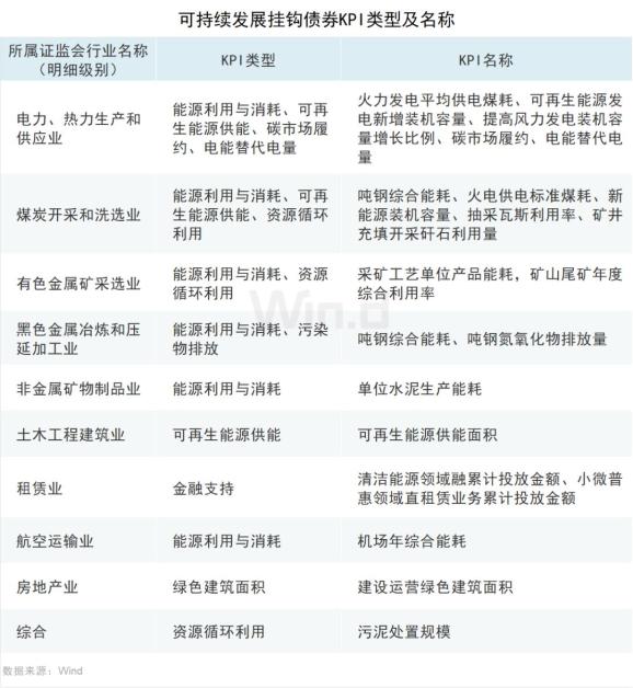
我们发现关键绩效指标的设定在同行业内和跨行业间均存在差异,但具备行业属性。由于相关指引中对关键绩效指标和“碳减排、碳中和”关联性的要求,发行人普遍性的将自身关键绩效指标的设定聚焦节能低碳转型,其中“可再生能源供能”类型的KPI占比最多。下图为分行业KPI设定汇总。

从KPI遴选的相关性角度分析,有不到三成的发行人明确披露了关键绩效指标与联合国可持续发展目标(SDGs)间的相关性,尤其挂钩目标与SDG7“负担得起的、可靠和可持续的现代能源”及 SDG13“气候行动”高度相关,更契合碳中和战略。

除了与SDGs的相关性外,几乎所有发行人都按要求披露了关键绩效指标与国家发展战略、行业发展规划和企业自身可持续发展战略的相关性。但是披露质量差异较大,有的发行人详细援引分析了行业的政策文件,有的发行人只是简单提及。
对SPT的披露进行分析可知,由于可持续发展挂钩债券条款的设置要求比较宽松,行业内没有统一标准,同行业目标设定的差距很大,以电力、热力、燃气及水生产和供应业为例,债券设定的可再生能源装机容量增长比例由单年7.19%至148.42%不等(由复合增长率折算而来)。因此,可持续发展绩效目标的设定在平衡可行性与挑战性,以及对企业所产生的约束力度方面还有待考量。比较乐观的是我们关注到虽然监管并未要求可持续发展挂钩债券衡量所产生的实际降碳效益,仍有6支债券明确披露了预期降碳效益,通过这样的披露来证明关键绩效指标选取的实质性。
// 万得开发ESG(绿色)债券板块,助力ESG投融资实践 //
在“3060”背景下,市场预计可持续发展挂钩债券的发行将会扩容,进一步发挥债券市场推动企业低碳转型和可持续发展的作用。此外,万得参考国际机构如气候债券倡议组织(CBI)、国际资本市场协会(ICMA)的ESG债券分类标准,研究国内上交所、深交所和银行间协会发布的相关专项产品指引文件,开发了一套适合国内融资环境的ESG债券分类体系,形成由八项子类,四项大类组成的ESG(绿色)债券板块。详情可通过Wind金融终端 债券数据浏览器(BDE) 查看 ESG(绿色)债券板块(代码ESGLS)及各细分板块。

原标题:《一文读懂债市创新品种——可持续发展挂钩债券》