7月15日
海口市秀英区、龙华区、
琼山区、美兰区发布通告
将在重点区域开展核酸检测
具体通告如下
↓↓↓
秀英区新型冠状病毒肺炎
疫情防控工作指挥部
关于开展重点区域核酸检测的通告
为了有效巩固我区疫情防控阶段性成果,不留死角、不留隐患,全力冲刺“7天社会面清零”目标,我区定于7月16日—18日,对我区重点区域组织实施三轮区域核酸检测,现将有关事项通告如下:
一、检测范围
海口市秀英区重点区域。
二、检测对象和安排
(一)重点区域人员:重点区域内(海秀街道办、秀英街道办、海秀镇、西秀镇、长流镇)全体常住人口和流动人口(除保障人员外),确保做到“应检必检,不落一户,不漏一人”。
1.时间:7月16日-18日,每天采样时间8:00-18:00,连续三天。
2.采样地点:秀英区域核酸采样点(详见附件1)
三、注意事项
(一)请携带手机,准备好海南健康码或健康码的图片(可从海南健康码导出保存),佩戴口罩,前往所属采样地点接受采样。确保应检必检、不漏一户、不落一人。
(二)已采核酸的市民凭借当日我区统一发放的“核酸检测贴纸”出入小区、村组、单位、公共场所和乘坐公共交通工具。“三港一站”在开展落地检时发放贴纸。
(三)请注意保持“一米线”距离,主动配合、佩戴口罩,听从工作人员指挥,有序排队,按要求进出场地。
(四)不交谈,不聚集,做好自我防护。
(五)在接种新冠病毒疫苗48小时内暂不进行核酸采样,待48小时后再进行采样,但需及时向社区工作人员报备说明情况。
(六)新冠病毒感染者出院后三个月内不参加核酸混管采样,如需核酸检测请务必联系单位或者居(村)委会提供单人单管采样服务。
(七)核酸检测结果出具前,请尽量减少流动,不参与聚集性活动,如有发热等不适症状,请主动到就近医院发热门诊就诊。
不参加核酸检测将会给您的生活带来诸多不便,造成严重后果的,还需承担相应法律责任。为了您和他人的健康,请广大居民不传谣不信谣,积极配合,确保检测工作高效完成。
秀英区新型冠状病毒肺炎
疫情防控工作指挥部
2022年7月15日

龙华区新型冠状病毒肺炎
疫情防控工作指挥部
关于开展重点区域核酸检测的通告
为有效巩固我区疫情防控阶段性成果,不留死角、不留隐患,全力冲刺“7天社会面清零”目标,我区定于7月16日—18日,对辖区重点区域组织实施三轮区域核酸检测,现将有关事项通告如下:
一、检测范围
海口市龙华区重点区域(包括大同街道、中山街道、滨海街道、金宇街道、金贸街道、海垦街道、城西镇辖区和龙桥镇观澜湖片区)。
二、检测对象和安排
1.检测对象:重点区域内全体常住人口和流动人口,确保做到“应检必检,不落一户,不漏一人”。
2.时间:7月16日-18日,每天采样时间8:00-18:00,连续三天。
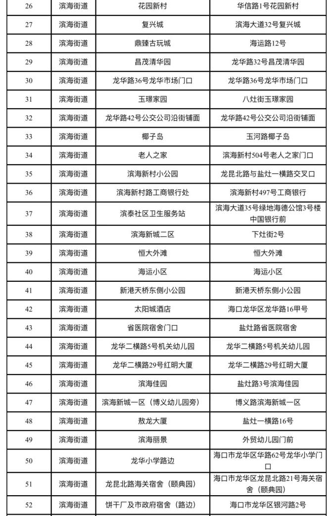
3.采样地点:龙华区域核酸采样点(详见附件)。
三、注意事项
(一)请携带手机,准备好海南健康码或健康码的图片(可从海南健康码导出保存),佩戴口罩,前往所属采样地点接受采样。
(二)已采核酸的市民凭借当日统一发放的“核酸检测贴纸”出入小区、村组、单位、公共场所和乘坐公共交通工具。
(三)请注意保持“一米线”距离,主动配合、佩戴口罩,听从工作人员指挥,有序排队,按要求进出场地。
(四)不交谈,不聚集,做好自我防护。
(五)在接种新冠病毒疫苗48小时内暂不进行核酸采样,待48小时后再进行采样,但需及时向社区工作人员报备说明情况。
(六)新冠病毒感染者出院后三个月内不参加核酸混管采样,如需核酸检测请务必联系单位或者居(村)委会提供单人单管采样服务。
(七)核酸检测结果出具前,请尽量减少流动,不参与聚集性活动,如有发热等不适症状,请主动到就近医院发热门诊就诊。
不参加核酸检测将会给您的生活带来诸多不便,造成严重后果的,还需承担相应法律责任。为了您和他人的健康,请广大居民不传谣不信谣,积极配合,确保检测工作高效完成。
龙华区新型冠状病毒肺炎
疫情防控工作指挥部
2022年7月15日









琼山区新型冠状病毒肺炎
疫情防控工作指挥部
关于开展重点区域核酸检测的通告
为了有效巩固我区疫情防控阶段性成果,不留死角、不留隐患,全力冲刺“7天社会面清零”目标,现定于7月16日—18日,对我区重点区域组织实施三轮区域核酸检测,现将有关事项通告如下:
一、检测范围
海口市琼山区重点区域。
二、检测对象和安排
(一)重点区域人员:重点区域内(范围为东至滨江路、北至国兴大道、西至龙昆南、南至绕城高速)全体常住人口和流动人口(除保障人员外),确保做到“应检必检,不落一户,不漏一人”。
1.时间:7月16日-18日,每天采样时间8:00-18:00,连续三天。
2.采样地点:琼山区域核酸采样点(详见附件1)
三、注意事项
(一)请携带手机,准备好海南健康码或健康码的图片(可从海南健康码导出保存),佩戴口罩,前往所属采样地点接受采样。确保应检必检、不漏一户、不落一人。
(二)已采核酸的市民凭借当日全区统一发放的“核酸检测贴纸”出入小区、村组、单位、公共场所和乘坐公共交通工具。
(三)请注意保持“一米线”距离,主动配合、佩戴口罩,听从工作人员指挥,有序排队,按要求进出场地。
(四)不交谈,不聚集,做好自我防护。
(五)在接种新冠病毒疫苗48小时内暂不进行核酸采样,待48小时后再进行采样,但需及时向社区工作人员报备说明情况。
(六)新冠病毒感染者出院后三个月内不参加核酸混管采样,如需核酸检测请务必联系单位或者居(村)委会提供单人单管采样服务。
(七)核酸检测结果出具前,请尽量减少流动,不参与聚集性活动,如有发热等不适症状,请主动到就近医院发热门诊就诊。
不参加核酸检测将会给您的生活带来诸多不便,造成严重后果的,还需承担相应法律责任。为了您和他人的健康,请广大居民不传谣不信谣,积极配合,确保检测工作高效完成。
琼山区新型冠状病毒肺炎
疫情防控工作指挥部
2022年7月15日

美兰区新型冠状病毒肺炎
疫情防控工作指挥部
关于开展重点区域核酸检测的通告
为了有效巩固我区疫情防控阶段性成果,不留死角、不留隐患,全力冲刺“7天社会面清零”目标,我区定于7月16日—18日,对我区重点区域组织实施三轮区域核酸检测,现将有关事项通告如下:
一、检测范围
海口市美兰区重点区域。
二、检测对象和安排
(一)重点区域人员:主城区九个街道、灵山镇、桂林洋开发区全体常住人口和流动人口(除保障人员外),确保做到“应检必检,不落一户,不漏一人”。
1.时间:7月16日-18日,每天采样时间8:00-18:00,连续三天。
2.采样地点:美兰区区域核酸采样点(详见以下表格)
三、注意事项
(一)请携带手机,准备好海南健康码或健康码的图片(可从海南健康码导出保存),佩戴口罩,前往所属采样地点接受采样。确保应检必检、不漏一户、不落一人。
(二)已采核酸的市民凭借当日统一发放的“核酸检测贴纸”出入小区、村组、单位、公共场所和乘坐公共交通工具。美兰机场在开展落地检时发放贴纸。
(三)请注意保持“一米线”距离,主动配合、佩戴口罩,听从工作人员指挥,有序排队,按要求进出场地。
(四)不交谈,不聚集,做好自我防护。
(五)在接种新冠病毒疫苗48小时内暂不进行核酸采样,待48小时后再进行采样,但需及时向社区工作人员报备说明情况。
(六)新冠病毒感染者出院后三个月内不参加核酸混管采样,如需核酸检测请务必联系单位或者居(村)委会提供单人单管采样服务。
(七)核酸检测结果出具前,请尽量减少流动,不参与聚集性活动,如有发热等不适症状,请主动到就近医院发热门诊就诊。
不参加核酸检测将会给您的生活带来诸多不便,造成严重后果的,还需承担相应法律责任。为了您和他人的健康,请广大居民不传谣不信谣,积极配合,确保检测工作高效完成。
美兰区新型冠状病毒肺炎
疫情防控工作指挥部
2022年7月15日




















原标题:《16日-18日海口4个区将开展重点区域三轮核酸检测(附检测点)》