王春梅
天津师范大学法学院教授,法学博士
要目
一、冲击与解构:自动驾驶对机动车责任保险之挑战
二、他山之石:英国《自动与电动汽车法案》之保险模型及保险责任规则
三、立法构设:中国自动驾驶汽车责任保险之模型选择及规则设计

人工智能的迅猛发展及其在自动驾驶领域的实践应用,不仅挑战着以人的行为及其过错为基础而构建起来的传统侵权责任立法及其理论,而且也在根本上冲击与解构着传统机动车责任保险。英国《自动与电动汽车法案》作为世界上首部自动驾驶汽车强制保险立法,贡献了“一体承保模型”及保险责任规则设计的他山之石。人机协同视域下中国自动驾驶汽车责任保险立法,可以在借鉴该法案之“一体承保模型”基础上,适当修正其保险规则,构设本土化的自动驾驶汽车责任保险立法,有效化解自动驾驶技术发展带来的科技风险,助力中国自动驾驶产业发展,使中国保险业在智慧时代焕发勃勃生机。

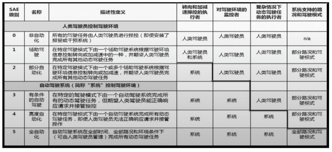
纵观近代之后人类历史上的数次科技革命,无一不引发交通领域的重大革命。在这次以人工智能、云计算、信息化为代表的第四次科技革命中,引发交通领域革命的主角正是无人驾驶技术的发展与应用。自动驾驶汽车从科幻变为现实,人类生活从颠覆驾驶开始受到人工智能全方位的冲击、影响。“汽车行业电动化、智能化、网联化、共享化发展趋势,不仅将重塑汽车行业价值链,还将深刻影响其他很多行业。有人预言无人驾驶汽车将颠覆33个行业,汽车经销、交通运输、城市规划等直接相关行业自不待言,其他行业包括保险、娱乐、零售等等。”法律因应于社会及其发展。自动驾驶技术的发展及其实践应用所带来的行业影响对既有的法律制度与法律规则提出了新的需求,并要求人们改变对法律的认知,重塑法律的规则形态,乃至法律的价值导向。按照国际汽车工程师学会(SAE)自动驾驶六级分类体系(SAE标准)(见表1),达到L3—L5级别的车辆始被纳入自动驾驶汽车范畴。2021年8月20日,国家市场监督管理总局、中国国家标准化管理委员会联合发布《汽车驾驶自动化分级》(以下简称《分级》),自2022年3月1日起实施,将汽车驾驶自动化等级划分为0级—5级6个级别(见表2)。《分级》与国际上采用的“六分法”标准在本质上是相同的,而且中国分级中的3级(有条件自动驾驶)、4级(高度自动驾驶)、5级(完全自动驾驶)三个等级,与SAE标准下L3、L4、L5三个级别也基本能够对应匹配。

表1 国际汽车工程师学会(SAE)自动驾驶六级分类体系(SAE标准)

表2 驾驶自动化登记与划分要素的关系
不过,就当下自动驾驶技术及其可预期发展来看,达到L4(高度自动驾驶)和L5(完全自动驾驶)级别尚需时日,L3级别的自动驾驶应该是可预见未来自动驾驶汽车发展应用的主要场景。在该场景下,人类驾驶人既要承担复杂路况下的驾驶任务,向自动驾驶系统输入行动指示,还要在紧急情况下正确响应请求和接管驾驶任务。也就是说,在自动驾驶技术发展的这一阶段,驾驶行为的完成不仅需要自动驾驶系统与环境交互,也需要人机交互、协同合作。另一方面,人机协同视域下的自动驾驶系统虽然具备了一定程度的智能性,能够在特定驾驶模式下独立完成所有的动态驾驶任务,从而显现出某种自主性与“行动”独立性,但其既不具备人类的心灵能力,也无法在财产特定化基础上赋予其法律人格,无独立承担责任之可能。职是之故,自动驾驶汽车致害的救济与责任分配仍然得以在现行侵权法律制度框架内获得解决。保险作为缓解先进技术的应用可能带来不可预料后果的工具,作为分担风险与责任的辅助手段,仍然可以成为解决自动驾驶汽车交通事故赔付和分散责任风险的有效机制。
但是,人机协同的自动驾驶在替代人类的身体劳动和脑力劳动,并解放人类身体的同时,也带来了司机角色和人类驾驶人注意义务的变化,并使自动驾驶系统和其他自动化配置在交通事故中的因果性比重提高,加大了因果关系判断上的复杂与不确定性,对以人类驾驶人过错为依据与核心建构起来的交通事故侵权责任提出改造要求,进而对现行机动车保险制度带来巨大的冲击与挑战。另一方面,系统操控自动驾驶汽车运行而发生事故时,最有可能的原因就是防碰撞系统本身存在故障或者汽车遇到了其程序还不能应对的情况,而非使用人有过错。一度被屏蔽在交通事故责任之外的汽车生产者、设计者等开始进入自动驾驶汽车致害责任分配考量的主体范围,这不仅对现行机动车交通事故责任提出立法改造之诉求,引发交通事故侵权责任与产品责任的立法配置与调适问题,更对现行的机动车责任保险带来根本性冲击,从而提出了机动车责任保险模式变革和规则构设之时代命题。
一、冲击与解构:自动驾驶对机动车责任保险之挑战
现行机动车责任保险建立在传统侵权责任基础上,以传统汽车为其承保对象,以人类为预设的驾驶人,人类的过错与因果关系既是判定交通事故责任构成、划定责任归属的主、客观依据,也是评估保险风险、厘定保险费率,以及判定保险责任承担与否之基础。但是,在人机协同视域下,自动驾驶汽车既无法被现行机动车保险所涵盖,其发生交通事故造成的损害与责任风险无法通过现有的保险制度予以救济、分散和转移,又将在相当程度上消解与解构现行机动车责任保险,从而对道路交通安全和中国保险市场与保险秩序构成冲击与影响。
首先,自动驾驶系统扩张了机动车保险中“驾驶人”的内涵与范围。在主客、人物二分的民法视野中,机动车作为人造机器,应当归入客体/物的范畴,并具有鲜明的工具属性,由人类进行运行控制。《中华人民共和国道路交通安全法》(以下简称《道路交通安全法》)《机动车交通事故责任强制保险条例》(以下简称《交强险条例》)及各保险公司的商业三者险条款将其表述为“驾驶人”,俗称“司机”。而驾驶人的驾驶行为不仅关乎其自身的安全,更关乎道路交通安全,关乎社会公众的利益,故《道路交通安全法》不仅对驾驶人设定有资格要求,而且规定了一系列操作规范和行为准则。同时,这些资格要求与操作规范、行为准则也成为中国机动车责任保险确定保险人责任风险与责任免除的法律依据与来源。在人机协同视域下,自动驾驶汽车的工具属性与客体属性并未发生改变,但司机的角色将不再由人类独自扮演与承担,自动驾驶系统也可以作为车辆的运行控制主体而成为“司机”,即自动驾驶汽车的自主性意味着人类驾驶人将逐渐向自动驾驶系统移交汽车的驾驶权,不存在符合现行法意蕴的驾驶人。而且,自动驾驶的级别越高,系统控制运行的环节越多,自动驾驶系统对汽车的驾驶权越大。而根据《交强险条例》的规定,驾驶人不仅是机动车的运行控制者,也是交强险的被保险人。由此,在人机协同视域下,司机角色变化不仅改变和扩大了“驾驶人”的内涵与范围,还将引发对“被保险人”界定的混乱,引发责任主体、风险对象等的扩张与改变。
其次,人机协同扩大了机动车责任保险的风险对象和风险因素,从而改变了保险人厘定费率的基础。保险作为应对和管理风险的基本方式,以风险为其存在前提和构成要素,并依风险大小厘定保险费率。交强险和商业三者险均以“车”为保险标的,保险人亦对该“车”致害承担保险责任,则“车”即为机动车保险的风险对象。但是,“车”由“人”来控制运行,故受害人的损害表面上源自“车”,实则源自“人”的驾驶行为,故“车”和“人”均是致害的风险因素。而且,对于“人”的驾驶行为风险,《道路交通安全法》第76条还区分了交通事故发生在机动车之间还是机动车与非机动车、行人之间,分别考察该“人”在主观上是否具有可归责性,即实行不同的归责原则。对于投保人而言,其投保机动车责任保险的目的正在于转移该“车”与“人”带来的责任风险。对于保险公司而言,该“车”与“人”的风险是其厘定费率的基础与依据。而人机协同视域下,“车”依然是保险标的与风险对象,但自动驾驶系统及其他自动运行设备作为“车”的组成部分,却成为脱离驾驶人控制的、独立的风险因素。而且,自动驾驶系统的深度学习能力,“即使是最细心的设计者、编程者以及制造者都没有办法控制或者预测人工智能系统之后将会经历些什么”,由此意味着该风险因素又具有极大的不确定性与不可预测性,既不被现行机动车责任保险所涵盖,更不在其厘定费率的风险对象之中。由此,随着自动驾驶汽车智能化程度的提高,交通事故致害的风险将日趋由“人”转向自动系统本身,保险人厘定费率的风险对象与基础将发生根本性改变,从而要求自动驾驶汽车责任保险考虑并解决自动系统带来的技术风险及其风险配置和保险产品类型问题。
再次,人机协同改变了机动车责任保险认定保险人责任的基础,扩张了责任主体范围,进而引发机动车责任保险模型的改变。中国现行机动车责任保险,基本以被保险人在交通事故中应当承担的侵权责任,即机动车交通事故责任为保险人承担赔偿责任的基础和依据,只是交强险因其立法目的的特殊性,保险人的赔偿责任与被保险人的侵权责任在一定程度上显现出某种分离。当然,由于《中华人民共和国民法典》相关规定和《道路交通安全法》第76条对交通事故责任实行不同的归责原则,使得作为保险人承担责任基础的侵权责任存在过错责任和无过错责任之别,但“人”的驾驶行为是交通事故受害人致损的原因,也是交通事故责任的构成基础。然而,在人机协同视域下,自动驾驶系统开始承担和扮演司机的角色,使用人并没有实施驾驶行为,汽车运行实质上由系统操控。因此,自动驾驶汽车发生事故,最有可能的原因就是防碰撞系统本身存在故障或者汽车遇到了其程序还不能应对的情况,而非使用人有过错,亦非使用人的“驾驶行为”,而是由作为产品的该系统或程序本身造成的,应当归属于产品责任范畴。虽然在现行机动车责任保险中也存在因机动车或其零部件质量瑕疵而引发交通事故之可能与现实,且保险人在依照交通事故责任承担保险责任之后,也可以向应当承担责任的生产者、销售者进行追偿,但一则这是小概率事件,二则保险人通过追偿权的行使与产品责任产生关联,并没有直接成为保险人承担赔偿责任的基础。也就是说,产品责任整体上是与交通事故责任分离并存的、独立的责任形态,通常不作为机动车责任保险中保险人承担责任的基础。而自动驾驶汽车引发的事故虽然也可以将其视为交通事故,但致损的原因则主要应当归属于产品瑕疵,产品责任从而成为自动驾驶汽车责任保险主要和基本的责任形态。由此,必然要求将自动驾驶汽车的生产者或系统的设计者等纳入交通事故的责任主体范围之中,“生产者的责任不再局限于产品责任,其具备多重身份,逐渐从幕后走向台前,受害人往往选择直接向生产者请求赔偿。要而言之,自动驾驶技术下,民事责任呈现一种新的态势,原来机动车驾驶人承担的责任逐渐移转给了生产者,生产者将承担更重的责任,并且这也导致了强制保险被架空的危险。”也就是说,“根据目前关于产品责任的法律框架——产品的制造者对于产品故障(malfunction)负责——适用于机器人或者人工智能造成的损害”。另一方面,法律责任和审判制度也必须对责任主体从传统的驾驶人扩大到技术系统的制造商和设计者做出有效调整。虽然致害责任最终归属于哪方主体承担将可能面临因果关系的复杂与开放、系统自身的深度学习能力,以及车辆所有人或驾驶人的训练等因素影响而不易确定,从而可能影响机动车责任保险填补受害人损害功能的实现,但自动驾驶汽车致害的责任主要表现为人的责任+产品责任形态是确定无疑的。因此,以侵权责任为单一责任形态与责任基础的现行机动车责任保险,必然面临人机协同所提出的变革责任保险模型的要求与考验。
二、他山之石:英国《自动与电动汽车法案》之保险模型及保险责任规则
自动驾驶汽车的发展与应用不仅要求对交通事故的责任主体做出有效调整,并要求构建新的机动车交通事故责任规则,更对机动车责任保险带来全方位的冲击、影响与解构。而就保险业与保险实践而言,这种冲击、影响与解构最终要体现和落实在自动驾驶汽车责任保险模型的变革与选择之上。有鉴于此,欧盟《关于人工智能系统运行的责任立法倡议》提出对自动驾驶汽车等高风险的人工智能系统实行强制保险制度;美国、德国等发达国家已经开始以立法形式积极应对,如美国众议院于2017年通过了联邦层面首部自动驾驶汽车立法——《自动驾驶法案》,以解决自动驾驶汽车生产、车辆安全标准、测试或评估等问题;德国则通过修改《道路安全法》的方式,提出设立专门的保险制度来应对和解决自动驾驶交通事故问题。
相较而言,英国作为世界上较早开办汽车保险业务和推行汽车强制责任保险制度的国家,其对人工智能和自动驾驶汽车给保险业带来的冲击与挑战更具有洞察力与判断力,也更具有针对性、可操作性与可借鉴性。早在2016年,英国保险公司Adrian Flux就率先推出了针对自动驾驶汽车的保险政策。同年,在英国交通部公布的一份名为《通向无人驾驶之路》的咨询文件中,曾提议将机动车强制保险延伸至涵盖产品责任,以便在驾驶人将车辆控制权交给自动驾驶系统时使该驾驶人能够被涵盖在保险范围内。2017年2月22日,英国政府出台了新的汽车保险法规——《汽车技术和航空法案》(Vehicle Technology and Aviation Bill)。虽然该法案最终因议会解体而夭折,但却是世界上第一个自动驾驶汽车保险法案。不过很快,英国政府又于2017年10月公布了《汽车技术和航空法案》的继承者——《自动与电动汽车法案》(Automated and Electric Vehicles Bill,简称AEV法案),并于2018年7月19日获得通过,从而成为世界上首部将自动驾驶汽车纳入车辆强制保险的正式法律。
对于自动驾驶汽车保险的模型,AEV法案承袭了《汽车技术和航空法案》为自动驾驶汽车保险构设的“单一承保模型”,即要求现有汽车强制保险必须同时覆盖车主和自动驾驶汽车,车主需要同时为本人和自动驾驶汽车购买强制责任保险产品。当自动驾驶汽车发生事故时,由保险公司对第三方受害者先行赔付,然后再根据产品责任法等现行法律规定向汽车制造商追偿。也就是说,针对自动驾驶汽车带来的风险因素、风险对象,以及保险人责任基础与责任形态的改变,法案既将自动驾驶汽车及其系统的产品瑕疵风险与产品责任纳入其车辆强制保险之中,以其作为保险人和车辆所有人承担责任的基础,又允许受害人非依产品责任而直接向保险人或所有人请求赔偿,从而简化和降低了受害人的获赔程序与获赔成本,便于其救济与保障。当然,这一承保模型在制定《汽车技术和航空法案》时就经过了充分讨论,曾经提出三种可供选择的方案,一是不做任何改变,二是强制同时承保车主和自动驾驶汽车,三是产品质量保险。最后,综合考虑生产厂商、车主和交通事故受害者等各方利益及立法改造的成本,《汽车技术和航空法案》采纳了第二种方案,即“单一承保模型”。
对自动驾驶汽车的保险责任规则,AEV法案也做了很多细化规定:其一,明确自动驾驶汽车范围,规定对自动驾驶汽车“自我驾驶”发生事故造成的损失,由保险人或车辆所有人承担首要责任。对于自动驾驶汽车的范围,法案第1条授权国务大臣拟定自动驾驶汽车目录并保持更新,但对法案规范的自动驾驶汽车级别,可以排除对L1和L2级别的自动驾驶汽车,而L3级别的自动驾驶汽车是否适用则不很明确。在上述自动驾驶汽车发生交通事故的责任方面,法案第2条根据是否投保予以分别规定,即自动驾驶汽车已投保而“自我驾驶”发生交通事故造成被保险人或其他人的损失,由保险人在赔偿限额范围内承担赔偿责任;应当投保却因某种法定原因没有投保而“自我驾驶”发生事故造成他人的损失,由车辆所有人承担赔偿责任。由此,法案一方面在明确自动驾驶汽车范围的同时,将自动驾驶汽车本身作为致害和承保的风险对象,使得其车辆强制保险框架由承保司机转向承保汽车,并将被保险人的损害也纳入保险赔偿范围,另一方面为保险人和车辆所有人确立了首要责任和严格责任,以凸显车辆强制保险的救济和保障功能。其二,为保险人和车辆所有人设置共同过失条款,使其得以依据受害人的过失获得责任减免。保险人和车辆所有人的严格责任意在强化对被保险人及其他受害人的救济和保障,但并不意味受害人过失行为造成的损害也由保险人和车辆所有人负责。对此,法案第3条确立了“共同过失条款”,并规定了两种减免保险人和车辆所有人责任的情形,一是由受损害方过错引起自动驾驶汽车交通事故发生或造成损害时,可以相应减免保险人或车主的责任数额;二是车辆控制者因其疏忽而在不适宜的情况下允许车辆进行“自我驾驶”引发交通事故导致损害时,免除保险公司或车辆所有人的责任。应当说,共同过失条款以受害人或车辆控制者的过失减免保险人和车辆所有人的责任,体现了责任自负和公平原则的要求,也是过失相抵规则在严格责任中的适用。其三,以责任豁免条款对限制和免除保险人责任的法定情形进行了规定。自动驾驶汽车的“自我驾驶”功能实现与车辆的安全运行在很大程度上有赖于智能软件系统的有效维护与更新。而擅自更改智能软件系统或者不及时更新,势必使车辆本身存在安全隐患,从而增加发生交通事故的可能性。因此,法案第4条规定,被保险人或第三人违反保险条款的禁止规定更改软件,或者被保险人明知或应知该软件更新攸关安全却未及时更新而发生交通事故造成损失的,可以免除或限制保险人的责任。由此,该条既为保险人设定了责任豁免条款,又为自动驾驶汽车的所有人设定了依法更新、维护软件系统的义务,公平地配置了保险人与车辆所有人的义务与责任。当然,如果该违法更改或不及时更新软件的行为是第三人实施,并进而发生交通事故的,根据首要责任规定,保险公司应当先行赔付后再进行追偿,以此实现受害人救济与保险人权利之间的平衡。其四,在第三人原因引发交通事故致损时,赋予保险人和车辆所有人以追偿权。首要责任要求保险人和车辆所有人对自动驾驶汽车引发交通事故导致的损害进行先行赔付,以此寻求快速救济受害人和稳定社会秩序立法目的之实现。但是,在因可归责于第三人的原因,包括可归责于生产者的原因导致交通事故的损害时,还必须令第三人承担应当承担的法律责任。因此,法案第5条规定和赋予保险人和车辆所有人在其所负责任的数额已经确定时,可以在第三人应负的赔偿责任范围内,享有追偿的权利,以此保护保险人和车辆所有人的利益,体现了保险人、车辆所有人与致害第三人之间的利益平衡。
三、立法构设:中国自动驾驶汽车责任保险之模型选择及规则设计
自动驾驶汽车时代机遇与挑战并存,《道路交通安全法》也在修改中,以驾驶人为法律责任主体的规定或将改变。如何秉持“保险为技术买单”之理念,重塑与重构中国机动车责任保险,使其涵盖自动驾驶汽车,借以分散其责任风险,不仅事关被保险人及其他受害人的救济和保护,事关车辆所有人、生产者、控制人和受害人之间的利益平衡,更事关中国自动驾驶汽车产业的发展与国际竞争力的提升。
选择保险模型是中国自动驾驶汽车责任保险首先需要解决的问题。比较英国在制定《汽车技术和航空法案》时所提出的三种备选方案,第一种方案针对自动驾驶汽车立法不做任何改变,而交由市场推动生产厂商或保险公司自行设计方案解决,几无立法改造成本,生产厂商或保险公司出于市场竞争考虑,也会投保产品责任保险或开发新产品,而当下的现实也是这样处理的。这实际上是一种自由主义的方案,立法者无为而治,将责任风险的分配全部交由市场,可以给生产厂商和保险人极大的自治空间。但一方面,该种方案将可能因过于自由而使责任边界和保险覆盖范围及其责任规则丢失最基本的强制与统一,另一方面还可能会因自动驾驶系统的不确定性和因果关系认定的复杂性而不利于受害者的救济与保护,从而最终影响和阻碍自动驾驶汽车产业的发展,故不足取。
第三种方案将自动驾驶系统引发的责任风险纳入产品质量保险框架,是一种系统而周密的解决方案。但是,一则由于传统产品责任以产品缺陷为逻辑基础与构成,故以产品责任保险化解自动驾驶系统引发的产品责任风险需要解决两个基本难点,一是自动驾驶系统的产品属性,二是产品缺陷的存在与认定。如果说自动驾驶系统的产品属性问题可以通过分析阐释得以确定,而在自动驾驶系统的缺陷判断与认定方面,即便安装“黑匣子”记录“自我驾驶”状态下的数据与运行状态,可以在一定程度上辅助判断系统是否存在缺陷,但因自动驾驶系统的深度学习能力使得产品缺陷包括原始缺陷和学习缺陷,后者又包括自身学习缺陷和用户教育缺陷,要认定仅应由生产者负责的缺陷极其困难,而且是非常不经济的。因此,从这一角度来看,对自动驾驶汽车产品缺陷的认定更多的应该是一个价值考量问题,而非纯粹的事实认定问题。二则自动驾驶汽车作为复杂的智能系统,由感知模块、中央决策模块、底层控制模块等多个智能模块组成,分别负责感知路况、自主驾驶和控制车辆运行等,而这些模块可能由不同的生产者提供,在发生事故时,是单一产品或模块的缺陷造成,还是各模块或系统共同造成亦难以辨别与确定,故由车辆生产者投保责任保险,还是各零部件产品或系统投保产品责任保险,以及各生产者或提供者之间如何协调和分配责任都需要立法进行重新设计与安排。三则在人机协同视域下,存在人类司机驾驶汽车的可能,届时交通事故造成的损害是人类司机的驾驶行为造成,还是系统的产品缺陷造成,将成为启动和适用产品责任保险救济受害人需要解决的另外一个前置问题。而这种因果认定颇为复杂和困难,难免影响受害人的救济。而且,随着用户与汽车交互的深入,用户对于自动驾驶汽车的支配力会越来越强,将自动驾驶汽车交通事故的致害风险分配给不具有运行利益的生产者也难谓公平。职是之故,以产品责任保险方案作为自动驾驶汽车责任保险模型不仅需要重构产品责任保险本身,还需要解决产品责任、交通事故责任、道路交通安全法等诸多基础问题,立法改造成本高昂,且不利于受害人获得快捷的救济与保护,可以作为长远方案应用于完全自动驾驶汽车广泛普及的未来,却不宜作为人机协同视域下自动驾驶汽车责任保险的模型选择。
第二种方案,即英国AEV法案和《汽车技术和航空法案》所采取的“单一承保模型”,这种方案同时覆盖和承保车主与自动驾驶汽车,在人类司机驾驶发生事故时,保险人按照传统车辆责任保险承担责任;在系统“自我驾驶”发生事故造成损害时,则既不以肇事车辆方存在过错为前提,也不问是“人”的责任还是“车”的责任,都径行由保险人承担责任,然后再根据是否存在应当承担责任的第三方而进行追偿。这样可以在一定程度上避免第三种方案中需要面对和解决的种种问题,从而便利受害人的救济与补偿。当然,这一方案因将自动驾驶汽车及其系统风险纳入车险范围一体承保,对保险公司提出了更高的技术和管理要求,即要求其在设计和改造机动车责任保险产品时需要对自动驾驶汽车有一定的了解和相对准确的风险预判,并需要进行人员培训和流程再造等,但这一问题是可以克服和解决的。因此,比较而言,这一方案是比较可行的,颇为适合作为人机协同阶段自动驾驶汽车责任保险模型。
当然,自动驾驶汽车责任保险的“单一承保模型”在风险对象与风险范围上虽然由“人”转向“车”,但人机协同视域下的自动驾驶汽车责任保险还要涵盖“人”的风险,即中国的“一体承保模型”要同时承保“人”和“车”的风险。此外,中国“单一承保模型”下的规则设计,还要考虑中国现行机动车保险的制度设计与改造,考虑中国民众的保险意识与投保能力等因素,故在框架结构与规则内容上应当别于英国AEV法案而体现出中国的独特性,具体可以从以下几方面进行制度与规则构设:
第一,自动驾驶汽车责任保险的保险模式与救济保障对象。中国现行机动车责任保险在实施模式上采取强制险(交强险)和自愿险(商业三者险)的组合结构,后者发挥补充作用,弥补前者责任限额之不足。至人机协同阶段,人类司机驾驶车辆发生交通事故致损的概率降低,自动驾驶汽车所有人分散责任风险的欲求随之减少,自愿性商业三者险对自动驾驶汽车必要性降低,故可以对自动驾驶汽车取消商业三者险,同时将交强险改造为自动驾驶汽车责任保险,借助强制保险的运营模式保障道路交通安全和行人、受害人利益。当然,对于这一阶段存在的传统汽车,可以保留和适用现行交强险与商业三者险,但考虑到其与自动驾驶汽车同路混行,责任风险加大,故应适当提高交强险的责任限额,待将来自动驾驶汽车全面替代传统汽车之后再加以弃用。
另外,基于自动驾驶汽车风险的复杂性与不确定性、致害后果的严重性,以及平衡生产者与保险人利益之考量,可以借鉴英国AEV法案,对自动驾驶汽车责任保险采取限额赔偿机制,但一则鉴于自动驾驶汽车交通事故导致的损害可能比较大,二则鉴于现行交强险的限额偏低,三则鉴于自动驾驶汽车测试阶段各国均已要求提供较高金额的保险保障,故在当下对自动驾驶汽车交通事故致损风险尚缺少准确数据的情况下,可以比照中国测试阶段要求的保险金额设定自动驾驶汽车强制责任保险的责任限额,以充分救济和保护受害者利益。至于是否如中国有学者建议的改交强险“事故分项限额制”为“受害人概括限额制”,则取决于自动驾驶汽车强制责任保险所设定的责任限额高低,即如果设定的责任限额较高,基本可以满足受害人救济之需要,亦可以维持现行交强险之分项限额机制而不予打通,但如果考虑到强制险之性质与经营理念,并为平衡投保人与受害人之利益,兼顾保险业及自动驾驶汽车行业之发展,设定了偏低的责任限额,立法又不再配置商业三者险的补充,则可以考虑改交强险的分项限额为概括限额。
对于救济和保障的对象,中国现行机动车责任保险“属于纯粹的第三者责任保险,不保第二人即乘客责任,更不保第一人即本车司机的损害”。但是,至人机协同阶段,自动驾驶汽车责任保险不承保本车司机已经不符合智能汽车的实际情况。因为,人类除可能基于体验和享受驾驶乐趣目的而作为司机驾驶自动汽车外,多数时候他(她)只负责开启车辆自动驾驶模式,或在必要时接管自动驾驶汽车,其他时候将更多处于乘客状态。此时,自动驾驶汽车运行对于启动车辆自动模式的人员及其他车上人员,与车下行人或其他受害者带来的风险与损害基本没有本质的区别,即车内人员与车外受害人已然同质化,故没有必要排除投保人和被保险人,也没有必要区分车上人员与车下第三者,即应当借鉴英国AEV法案,将车上人员与车下行人统一作为自动驾驶汽车责任保险的保障对象,予以同样的救济与保护。由此,承保“车内人员所受人身损害”将是自动驾驶背景下的必然产物,中国法律也应当把自动驾驶汽车责任保险的保障和救济范围扩大到人类司机和车上乘客。
第二,自动驾驶汽车责任保险的投保主体。人机协同视域下的“一体承保模型”保险人同时承保“车”和“人”的风险,但该“车”的风险与“人”的风险及其致损的责任都来源、归属于不同的主体,即前者来源、归属于生产者,后者来源、归属于车辆驾驶人或所有人,由此就需要解决是由“车”的责任风险主体投保还是“人”的责任风险主体投保问题。现行机动车责任保险由于主要承保“人”的风险,不涉及由“车”而引入的生产者等责任主体,故由车辆所有人或管理人作为投保主体自无异议。但是,在自动驾驶汽车交通事故责任引入生产者等主体之后,是否仍然由车辆的所有人投保则有待商榷:一则,在人机协同阶段,自动驾驶汽车交通事故致损的原因多源于“车”的系统风险,中国“一体承保模型”下的自动驾驶汽车责任保险也意在借助保险机制应对和消解自动驾驶汽车发展带来的技术风险,并以此保障和促进中国自动驾驶汽车产业的发展与应用,故由技术风险的制造者与法律责任的承担者,即生产者作为投保人来买单更具有合理性;二则,相较于车辆所有人,无论生产者基于其自身长远利益考虑,还是基于其资金实力,都具有更强的投保动力与投保能力,而且更主要原因在于其还具有通过产品定价机制内化保费成本的优势;三则,人机协同阶段的自动驾驶汽车技术可能处于不稳定状态,价格本身也比较高,很多消费者必然处于犹豫和观望状态,再加上中国保险市场的成熟度和民众的保险观念远不如英美等国家,此时再将车辆所有人作为投保主体,不仅将对自动驾驶产业造成打击,与促进产业发展的政策导向不符,而且将使消费者承担本应当由生产者承担的风险与投保成本。对于这一问题,德国学者在修订《道路交通法第八修正案(草案)》过程中就曾经指出,由消费者投保,将使其过度承担额外的义务以及第三方责任车险的预期溢价增长。日本学者在讨论自动驾驶中损害赔偿责任方案时,也提出需要考虑保险费增加与负担主体的问题。中国也有学者指出这一问题在中国尤显重要,更有学者明确认为可以将投保主体由个体消费者转向汽车生产者。四则,“一体承保模型”只是人机协同这一过渡阶段的保险责任模型选择,随着中国和世界自动驾驶汽车技术的进一步发展、成熟与产业化,该保险模型终将被“产品责任保险模型”所取代。而且,随着共享经济发展和完全自动驾驶时代的到来,目前的私家车模式将逐步让位于购买交通服务的共享模式,从而使自动驾驶汽车的制造商将同时成为车辆的所有人,故由生产者作为投保人更便于完全自动驾驶时代“一体承保模型”与“产品责任保险模型”的衔接与转化。综上,中国“一体承保模型”下的自动驾驶汽车责任保险不宜采纳英国AEV法案由机动车所有人投保的方式,更宜由生产者作为投保人为自动驾驶汽车购买交通事故责任保险。
第三,自动驾驶汽车责任保险的保险责任与除外责任。保险责任和除外责任是保险产品最重要的内容,事关被保险人保障及受害人救济的条件与程度问题。中国“一体承保模型”下的自动驾驶汽车责任保险既以交通事故为保险风险,并以强制保险为运营模式,则救济和保障受害人的利益,以及促进和维护道路交通安全即应为其首要立法目的与功能。因此,虽然人机协同视域下的自动驾驶汽车交通事故的风险与致害原因,既可能源于“车”,也可能源于“人”,但从自动驾驶汽车强制责任保险的立法目的与立法宗旨考量,应当借鉴英国AEV法案对保险人首要责任和严格责任的设置,规定被保险自动驾驶汽车在保险期间内发生道路交通事故,导致受害人人身伤亡和财产损失时,保险人即应当在责任限额范围内承担赔偿责任。而且,保险人的赔偿责任在范围方面,应当包括任何受害人,即车上和车下受害人的人身伤亡和财产损失两部分,以此体现所有的交通参与者同等有权就汽车导致的人身伤亡损失获得补偿的社区理念。
自动驾驶汽车责任保险的除外责任,除现行机动车责任保险中既有的除外风险外,还应当参考和借鉴英国AEV法案,将被保险人和第三人违反规定更改软件、不及时更新或安装与安全攸关的软件,从而引发交通事故造成的损害纳入除外责任范畴,免除保险人的赔偿责任,以此体现自动驾驶汽车技术风险的独特性。
第四,保险人的代位追偿权。保险代位追偿权是平衡受害人、保险人和致害行为人利益的立法机制。人机协同视域下中国自动驾驶汽车责任保险基于救济和保障受害人利益考量,而令保险人对交通事故受害人进行先行赔付的同时,也应当赋予保险人以追偿权,以维护保险人的利益,令致害第三人承担应有的责任。保险人追偿权行使的对象,除一般引起交通事故发生的第三人外,还应当包括人类司机。因为,虽然“一体承保模型”同时承保“车”和“人”的风险,并对包括司机在内的任何人的损害承担赔偿责任。但是,在自动驾驶汽车责任保险的基础已由交通事故责任转向产品责任的趋势下,其责任保险的承保风险与责任内容也已偏重于产品责任保险。因此,在由生产者负担自动驾驶汽车责任保险投保成本的设计中,如果能够确定交通事故的发生是由可归责于人类司机的原因造成的,保险人在赔偿保险金之后,有权向该司机进行代位追偿。这在某种程度上揭示出人类司机在人机协同视域下也应当负有相应的注意义务。实际上,德国在2017年修订的《道路交通法》要求必须有驾驶人坐在座位上,并准备随时接管车辆,对人类司机设定了警觉和接管的义务,这非常贴近与契合人机协同视域的前置预设。由此,在人类司机违反该警觉义务或违反接管义务,从而导致事故发生并造成损害时,人类司机应当承担相应的责任,保险人也有权对其行使追偿权。
人机协同、人机交互是自动驾驶汽车发展与应用的可预见未来,以保险机制分散和转移技术风险是现代社会多数国家的理性与良善选择。立基于中国现行机动车责任保险,构设偏重于以产品责任为责任基础的自动驾驶汽车责任保险,并将投保义务强制性地配置给生产者,既因应于自动驾驶时代系统的风险性与成本的外化性,又可以减轻车辆所有人或管理人的保险费投入负担,从而在长远上有利于自动驾驶汽车产业的发展。而保险人的先行赔付责任与追偿权的设置则可以在一定程度上实现受害人与保险人的利益平衡,并实现权利与责任配置上的公平。当然,人机协同视域下的自动驾驶汽车责任保险可能需要与传统机动车责任保险相并行,以此契合由自动驾驶汽车技术发展进程所决定的自动驾驶汽车与传统汽车同路混行之现实。与此同时,自动驾驶汽车责任保险所无法解决的,因交通事故发生而遭受的车辆本身损失问题,仍然需要机动车保险(车身险)予以解决,由此也对现行机动车损失保险提出了改造要求。此外,在人机协同视域下的“一体承保模型”设计中,人类司机存在最终承担自动驾驶汽车交通事故责任的风险与可能,是否为其责任风险的转移配置相应的责任保险,也另需考虑。总而言之,自动驾驶汽车的迅猛发展与应用给传统保险理论、保险制度,乃至整个保险业带来的影响是深刻而全方位的,但也“勾画出未来车险发展的全新蓝图。车险要在智能驾驶领域预先布局和加快落地,在智能交通革命中抢得先机,并做好深耕智能驾驶领域的准备,运用保险的专业服务技术及行业资源打造智能驾驶的保险服务高地”,必须顺势而为,从新的视角、运用新的理论予以审视和阐释,并对现行机动车责任保险及其他相应险种进行全面改造和创新,贯彻与落实保险为技术买单之理念,以此才能在助力、引导和保障中国自动驾驶汽车产业发展的同时,使中国保险业抓住机遇,在智慧时代焕发出勃勃生机。
原文责任编辑:苏建军
原文链接
人工智能与人类社会 | 人机协同视域下中国自动驾驶汽车责任保险立法构设《上海师范大学学报》(哲学社会科学版)简介
《上海师范大学学报(哲学社会科学版)》(以下简称“哲社版”),是上海市教育委员会主管、上海师范大学主办的一份综合性哲学社会科学学术期刊。哲社版1958年创刊,双月刊,每年出版6期,通过邮局向国内外公开发行,为“中文社会科学引文索引(CSSCI)来源期刊”、“全国中文核心期刊”、“中国人文社会科学核心期刊”、“中国人文社科学报核心期刊”。此外,哲社版是武汉大学中国科学评价研究中心(RCCSE)认定的“核心期刊”,连续获得中国人文社科学报学会“全国百强社科学报”等称号。

原标题:《王春梅|人机协同视域下中国自动驾驶汽车责任保险立法构设》