工信部官网宣布:行程卡取消“星号”
今天(6月29日)15时,工信部官网发布消息宣布:通信行程卡取消“星号”标记!
通告称,为坚决落实党中央、国务院关于“外防输入、内防反弹”总策略和“动态清零”总方针,支撑高效统筹疫情防控和经济社会发展,方便广大用户出行,即日起取消通信行程卡“星号”标记。

广东省新冠肺炎疫情情况
6月28日0-24时,广东省新增本土确诊病例1例和无症状感染者2例,均为深圳报告。广东省新增境外输入确诊病例6例(其中1例为无症状感染者转确诊),广州报告3例,分别来自美国、新西兰和埃及;佛山报告3例,分别来自俄罗斯、新加坡和伊朗。
珠海发布通告
澳门入境有新变化
今天(6月29日),珠海市新型冠状病毒肺炎疫情防控指挥部发布通告,对所有澳门入境人员实施“7天集中隔离医学观察+3天居家健康监测”健康管理措施。
详情如下:
关于调整澳门入境人员
健康管理措施的通告
根据国务院联防联控机制综合组制定的《新型冠状病毒肺炎防控方案(第九版)》精神,经珠澳联防联控机制协商,现将澳门入境人员健康管理措施调整如下:
对所有澳门入境人员实施“7天集中隔离医学观察+3天居家健康监测”健康管理措施。粤澳跨境货车司机、殡仪馆接送人员、危重症医疗救治人员和紧急公务人员的入境政策,仍按现行规定执行不变。
本通告自发布之日起执行。所有单位和个人须严格遵守上述防疫政策,违反规定造成疫情传播的将追究相关法律责任。
珠海市新型冠状病毒肺炎
疫情防控指挥部
2022年6月29日
“低风险地区”定义有新变化
国务院应对新型冠状病毒肺炎疫情联防联控机制综合组6月27日发布了《新型冠状病毒肺炎防控方案(第九版)》。新版方案对中高低风险地区的划分标准做了更新,特别是“低风险地区”的定义有了新的变化。

高风险区连续10天无新增
可降到低风险区
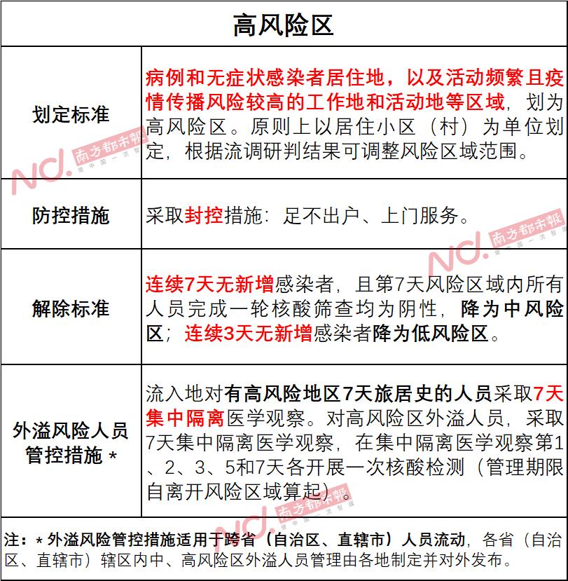
在第九版防控方案中,高风险区是指病例和无症状感染者的居住地,以及活动频繁且疫情传播风险较高的工作地、活动地等区域。高风险区原则上以居住的小区或者村为单位划定,可根据流行病学调查的结果进行研判、调整风险区域范围。高风险区采取“足不出户、上门服务”的封控措施。
高风险区连续7天无新增感染者可以降为中风险区,之后如果连续3天没有新增感染者,可降为低风险区。对跨区域外溢的高风险区人员,采取7天的集中隔离医学观察。在集中隔离的第1、2、3、5、7天各开展一次核酸检测。

第九版方案中关于“高风险区”的定义和管控要求。
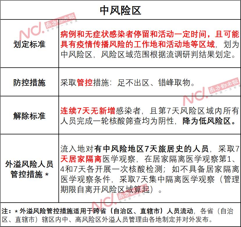
中风险区则是指病例和无症状感染者停留和活动一定时间,且可能具有疫情传播风险的工作地和活动地等区域。
中风险区采取“人不出区、错峰取物”的管控措施。如果连续7天没有新增感染者,可降为低风险区。对跨区域溢出的中风险区人员,采取7天居家医学观察,在居家医学观察期间第1、4、7天各开展一次核酸检测。如果不具备进行居家隔离条件的,采取集中隔离医学观察。

第九版方案中关于“中风险区”的定义和管控要求。
“低风险区”定义变化
人员离开所在地应持48小时核酸
方案明确,中高风险区所在的县(市、区、旗)的其他地区划定为低风险区。低风险区采取“个人防护、避免聚集”的防范措施。低风险区域人员离开所在的地区或城市,应持48小时核酸检测阴性证明。
值得注意的是,新版防控方案明确,“对跨区域外出的低风险区域人员,不需要采取隔离管控措施,但要求3天内完成两次核酸检测,并做好个人健康监测。”

第九版方案中关于“低风险区”的定义和管控要求。
发生疫情后的县(市、区、旗)所有中高风险区解除后,所在的县(市、区、旗)全域实行常态化防控措施。
同时,第九版防控方案还明确规定,在疫情处置过程中,如果个别病例和无症状感染者对居住地、工作地、活动区域的传播风险较低,密接人员已经及时管控,经研判,没有社区传播风险,那么也可以不划定风险区域。

据了解,在新版防控方案发布之前,中国有2套风险区域的划分标准。一套是高中低风险区的划分;另一套是封控区、管控区和防范区的划分。新版防控方案将两类风险区域划定标准和防控措施进行衔接对应,统一使用中高风险区的概念,形成新的风险区域划定及管控方案。
密接管控时间缩短为7+3
发生大规模疫情时可实施5+5
此前,密切接触者、入境人员的隔离管控时间为“14天集中隔离医学观察+7天居家健康监测”。隔离管理期限自末次暴露后算起,解除集中隔离后应“点对点”闭环返回至居住地。
按照新版方案,“集中隔离医学观察第1、2、3、5、7天和居家健康监测第3天核酸检测,采集口咽拭子”,解除集中隔离医学观察前不要求双采双检。
此外,新版方案也明确,密接的密接管控措施从“7天集中隔离医学观察”调整为“7天居家隔离医学观察”,第1、4、7天核酸检测。
值得注意的是,新版防控方案明确,发生较大规模疫情时,为缓解集中隔离点资源严重不足,对密切接触者可采取“5天集中隔离医学观察+5天居家隔离医学观察”措施,集中隔离医学观察的第 1、2、3、5 天各开展一次核酸检测,居家隔离医学观察第2、5 天各开展一次核酸检测。
此前报道:重大调整:密接和入境人员隔离管控变“7+3”!中国疾控中心传防处研究员王丽萍表示,这样的调整并不意味着防控措施的“宽松”,而是根据奥密克戎变异株的流行特点对防控措施的进一步优化,不会增加疫情传播的风险,是精准防控的体现。
如需查询各地疫情防控政策措施
可点击文章下方“阅读原文”进行跳转

* 本文部分来源:工信部官网、广东卫健委、健康广东、南方都市报、羊城晚报
原标题:《行程卡“星号”标记取消!“低风险地区”定义有新变化》