原创 腾讯医典
在你小时候,或你的孩子是否有过这样的经历——
听别人讲话、做作业时很容易分心走神
很难在位置上坐住,总想出去玩
上课不认真,经常被老师批评
脾气暴躁、行为冲动
......
有这样经历的孩子,经常被贴上“不听话”、“不懂事”、“捣蛋鬼”等标签,且很有可能学习成绩不佳。

然而,以上的表现也是注意缺陷多动障碍(ADHD,俗称“多动症”)的常见症状[1](但有以上症状不代表就是多动症)。
在中国,儿童多动症的总患病率为5.6%,并且男生患病率远高于女生,分别为7.7%、3.4%[2]。男孩和女孩的多动症表现可能也有所不同。例如,男孩可能更活跃,而女孩可能更倾向于能保持安静,但是注意力不集中。据估计,全国患多动症的孩子接近2000万[3]。

尽管多动症发病率高,但在国内就诊率仅有10%[3]。
多动症通常不会带来身体上的明显不适和缺陷,这或许也是多动症没被重视的原因。很多父母可能认为孩子只是比较调皮、不爱学习,长大就懂事了。
但事实上,多动症是一种可能影响终生的疾病,有70%的患儿症状持续到青春期,30%~50%会持续到成年[3]。
多动症的表现和危害也远不只是“坐不住”。多动症患儿通常还会伴有学习障碍、情绪障碍以及社会关系适应障碍。和普通人相比,多动症患者可能学业或工作水平更低,更易出现抑郁症、焦虑症、物质滥用等问题,并且可能不擅长社交[3]。
多动症其实是一种神经发育障碍性疾病,它是由生物学因素、心理因素和社会因素协同作用下导致的,遗传、母亲孕期接触烟酒、家庭关系严重不和睦、父母教育方式不当等都可能与多动症有关[3]。

多动症主要分为三种:
注意力不集中
过度活跃和冲动
混合型:即注意力不集中和过度活跃、冲动症状都有
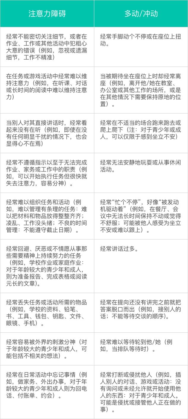
临床医生诊断多动症时,会看患者是否满足“注意力障碍”和(或)“多动/冲动”。
诊断标准中,满足6项或超过6项注意力障碍或多动/冲动的表现(对于17岁及以上青少年和成人,满足5项及以上),且持续至少6个月,达到了与发育水平不相符的程度且直接影响到学习,则可以被认为是注意力障碍或多动/冲动(表1)[3]:

(表1 注意力障碍与多动/冲动的表现)
如果孩子长期有以上表现,且程度较重,父母可以考虑带孩子进一步检查。
但是,以上这些表现的判断多数都是偏主观的,很多小朋友天生就是精力旺盛、活泼好动,因此有些性格好静的父母可能会觉得自己的孩子似乎符合多动症的每一条症状。如果孩子的学习成绩良好,社交能力正常,那么也可能说明孩子的好动是正常范围内的[3]。
如果家长怀疑孩子可能有多动症的问题,一定要到正规医院就医。

目前还没有能完全治愈多动症的方法,但是通过长期且个性化的治疗方案可以帮助孩子大大改善症状,并减少一些容易与多动症共同出现的心身疾病的发生,并提高社会功能。治疗方法包括:药物治疗、行为治疗、家长培训和学校干预等[3]。

这些相对传统的方法可能会有治疗依从性差、用药配合困难,难以坚持,成本较高等问题。因此,近些年,也有研究人员开始寻找更方便且易执行的方法应用在多动症的治疗当中,而数字疗法就是其中一个方向。数字疗法是应用电子程序和互联网等技术进行治疗的方法。
目前在国外,已经有一些针对多动症的数字疗法产品应用于临床。EndeavorRx是第一款经美国食品药品监督管理局 (FDA))认证的、基于游戏的处方类数字疗法产品,用于改善8~12岁多动症患儿的注意力[4]。
该产品上市前进行了多项临床试验,覆盖了600多个儿童,被证明可以显著提高患儿注意力评分和学习成绩,且无严重不良反应[4]。73%的患儿表示注意力得到了改善,68%的父母表示在治疗两个月后,孩子的多动症有所改善[5]。
这一产品应用了一项叫“选择性刺激管理引擎(SSMETM)”的技术。在游戏中,孩子需要控制游戏人物完成任务、躲避障碍物等操作,游戏的难度也会根据孩子的表现不断地调整,进而让孩子保持专注[5]。

目前EndeavorRx只在国外且需要由医生开具处方才能使用,国内也有越来越多医药公司投入研发数字疗法产品,但目前还没有针对多动症的本土产品上市。
另外,EndeavorRX仅作为多动症整体治疗计划的一部分,不能替代药物治疗和其他常规治疗。

在中国,还有大量多动症的孩子未被确诊。
患儿以及他们的父母可能都会感到苦恼,在社交媒体上有很多人分享自己的经历——
有些患儿因不善社交、“不听话”等险些被学校开除;也有些患儿被同学排挤、被同学家长投诉;
有父母照顾多动症孩子照顾到“崩溃”,但孩子却像个“没事人”一样,很难理解父母的痛苦。
如果感觉自身或者自己的孩子有多动症的表现,建议及时到精神科就诊。如果确诊,积极治疗能够帮助患儿改善症状,尽早融入群体中。
也希望有一天,我们会有更有效的治疗方法,帮助多动症孩子更好地自我控制、融入社会!
* 本文为中立科普内容,不涉及任何商品推广。文中所介绍疗法有明确适应证,需要医生开具处方,具体治疗方法请遵医嘱。
审稿专家:臧寅垠
北京大学心理与认知科学学院研究员、博士生导师
参考文献
[1]郝伟, 陆林. 精神病学[M]. 第8版. 人民卫生出版社, 2018: 231-235.
[2]http://html.rhhz.net/zhlxbx/20180724.htm
[3]郑毅, 刘靖 . 中国注意缺陷多动障碍防治指南[M]. 2 版 . 北京:中华医学电子音像出版社,2015.
[4]U.S. Food & Drug Administration. FDA permits marketing of first game-based digital therapeutic to improve attention function in children with ADHD[EB/OL].(2020-09-15)[2021-06-30].https://www.fda.gov/news-events/press-announcements/fda-permits-marketing-first-game-based-digital-therapeutic-improve-attention-function-children-adhd.
[5]https://www.endeavorrx.com/the-research/
作者:陈泽雄