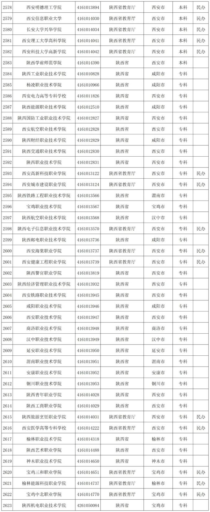
6月17日,教育部正式发布全国高等学校名单。截至2022年5月31日,全国高等学校共计3013所,其中:普通高等学校2759所,含本科院校1270所、高职(专科)院校1489所;成人高等学校254所。该名单未包含港澳台地区高等学校。
全国普通高等学校名单













































全国成人高等学校名单




一句话
为你的母校代言!
原标题:《教育部最新发布,全国高校全名单→》
媒体:辽沈晚报 2022-06-18 15:22
6月17日,教育部正式发布全国高等学校名单。截至2022年5月31日,全国高等学校共计3013所,其中:普通高等学校2759所,含本科院校1270所、高职(专科)院校1489所;成人高等学校254所。该名单未包含港澳台地区高等学校。
全国普通高等学校名单













































全国成人高等学校名单




一句话
为你的母校代言!
原标题:《教育部最新发布,全国高校全名单→》