原创 吴梅梅 IT桔子
作者:吴梅梅 编辑:Judy
来源:IT桔子
5月28日,据国家市场监管总局官网消息,知名演员景甜为广州无限畅健康科技有限公司(下简称“无限畅”)相关商品的广告代言涉嫌违反广告法有关规定,对景甜作出没收违法所得257.9万元,并罚款464.22万元,合计罚没金额合计722.12万元。
经查,2021年4月,无限畅选用景甜为其生产经营的“无限畅果蔬压片糖”作广告代言,相关“果蔬类”食品为普通食品,该公司无有效证据证实其具有“阻止油脂和糖分吸收”功效。该公司违反了“普通食品不得进行治疗、保健等功效宣传”的法律规定。

来源:无限畅食品官网
这次的热点事件给明星代言敲响了警钟,明星代言不能光盯着商业化、名气变现,还需要守法合规——包括不得对未使用过的商品或者未接受过的服务作推荐、证明;以及合理谨慎审查广告产品,确保代言真实。此外,《广告法》还规定,医疗、药品、医疗器械、保健食品广告不得利用广告代言人进行推荐、证明。
借此机会,我们来盘点这些年女明星代言食品背后所涉及的企业到底怎么样,这些代言会不会也有坑的可能?
杜鹃代言当下资本青睐的网红新消费品牌 “简爱”
2021年1月7日,简爱官宣 0 糖酸奶代言人杜鹃,双方合作拍摄了广告片。在片中,杜鹃发现保持好身材的秘密就在控糖,而简爱 0 糖酸奶主打 0 蔗糖、0 代糖、0添加。

简爱是当下最火的网红消费品牌之一。
在资本市场,它也颇受投资人追捧。尤其今年3月,简爱又获得了新的C轮融资,由德弘资本领投,QY Capital、行知资本跟投。在过去两年,简爱完成的A、B两轮融资总额已达12亿元,投资方包括国内一线知名VC红杉资本中国、经纬创投、云锋基金、麦星投资等等。
据IT桔子了解,简爱酸奶创始人夏海通自1999年加入蒙牛乳业后,从城市经理做到分公司总经理,再到大区总经理、蒙牛低温事业部总经理。2014年,36岁的他带着团队在广州创立了朴诚乳业,此后推出了“简爱”、“父爱配方”等多个酸奶品牌。创始团队的资源、背景和创业领域相符,这也是简爱得到资方青睐的重要原因。
在资本和消费升级时代的助推下,主打“无添加”高品质酸奶的简爱发展迅猛,不仅入驻了天猫、京东等线上渠道,在盒马、Ole、永旺、绿标的永辉等精品超市的货架上也经常能看见简爱酸奶的身影;2021年,简爱酸奶GMV达到30亿元。
回到产品本身,简爱酸奶在概念上突出的是0糖,在其配料表上也看不到糖的成分。对于食品生产来说,把控产品品质的关键还在于供应链——此前简爱酸奶采用的代工厂模式,自2020年简爱“虫卵门”事件爆光后,才开始着手在河北自建工厂,并逐步切入上游牧场。而这几年简爱的融资也都是在拿资方的钱补足供应链这环。尤其是此次C轮领投方德宏资本就有过多次牧场投资经验,或将助力简爱完成供应链升级。
在营销这环,简爱一直做得很足。不过,单纯从品宣规范来说,简爱酸奶看起来并没有不妥之处,虽然它把“其他没了”这种噱头注册成商标颇有些争议。
刘雨昕任新营养品牌WonderLab代言人
2021年8月6日,WonderLab官宣品牌代言人刘雨昕,后者为女团选秀节目《青春有你3》的冠军,THE 9 女团的 C 位成员。之前,WonderLab 还宣布了全新品牌大使金晨。

WonderLab的运营主体深圳美丽营养科技有限公司成立于2019年,两位创始人都是连续创业者:CEO刘乐是前腾讯电商食品类目运营负责人,曾任好色派沙拉COO;联合创始人肖国勋是前宝洁区域市场负责人,先后创办过路尚地产、好色派沙拉。
在资本层面,WonderLab自成立起已经拿下了5轮融资,融资总额过亿元,投资方包括投资了Manner咖啡、元气森林和喜茶的淡马锡,投资了周黑鸭、江小白的天图投资。值得一提的是,早在2015年,IDG资本就投了好色派沙拉的天使轮。团队对消费品行业的理解有独到之处,也是其知名风投机构多次支持的一大原因。
肖国勋认为,做消费行业想起量快要选一个大赛道,然后就是操盘要敏捷和稳健。很多新的消费品,生于流量,死于供应链。

据了解,2018年年底,WonderLab在官方公众号上发布第一款代餐奶昔后,发展势头强劲。2019年其登上天猫代餐品类第一的位置,当年销售额就超过6000万元。代餐产品“破圈”后,WonderLab迅速推出维生素泡腾片、纤维粉等产品,将品牌形象从单纯的“减肥瘦身”标签升级为“新营养健康”。
目前WonderLab的产品线比较丰富,包括代餐系列、益生菌、代餐奶昔、膳食纤维、玻尿酸软糖、睡眠软糖等。
WonderLab击中的是当下年轻打工人的消费需求——既要在“颜值即是正义”的今天保持良好体态,又要在高压的工作中实现“奶茶自由”。
回归产品本质,WonderLab仍存在一些问题。第一,在产品功效上,或有夸大和实际不符。谷歌搜索“WonderLab益生菌智商税”相关结果有7万条,该产品是其明星产品,俗称“小蓝瓶”,并宣称“一瓶400亿进口益生菌”,具有“安抚肠胃、提高身体免疫力、帮助减少热量摄入”三大功效。
就拿WonderLab宣传的帮助减脂功效来说,需要连续6个月每天摄入B420,且保持饮食习惯不变才在实验中得以被验证有效。按照这种服用方法,消费大几千元不说,到最后真正的效果也非常难以衡量,难怪关于它“智商税”的质疑就从未间断过。
第二,代工厂的运作模式不被认可。一些代工企业或生产工艺和管理模式落后,或为谋求利益而违规使用食品添加剂等操作;且品牌方难以对其实现完全透明的监管,从源头上也无法保障食品安全责任。据爆料,WonderLab代餐奶昔产品的加工厂为合作供应商衡美食品。
当前,我国《食品安全法》并没有对代餐产品做出明确的规定和标准,使得此类产品缺乏明显的边界;并且,在宣传上不少品牌方通过“偷换概念”等套路误导消费者和外界,认为其具有和保健品相同的功效。这样的代言,很容易让明星踩雷。
陈数代言小仙炖燕窝,所谓代言人也是明星股东
这几年,小仙炖在明星直播带货中经常露面,一直对外称陈数、章子怡为品牌代言人。而实际上,陈数是以投资,入股的方式变相代言,和广告代言人在法律形式上有很大的差别,其责任和义务也差以千里。

小仙炖品牌隶属深圳市榕树堂生物科技有限公司,成立于2012年。创始人苗树2007年加入深圳市飞亚达集团,2014年离职创业。苗树的搭档,联合创始人林芙容在创业前曾就职于南方医院,后转行进入周大福集团。
根据IT桔子数据,在2017年4月,陈数、梦泉时尚集团联合投资了小仙炖A轮2000万元。2021年,IDG资本、正心谷资本、CMC资本等也投资了小仙炖燕窝。

小仙炖主打即食鲜食燕窝、每周冷鲜配送的概念,并力邀当红女明星助阵,凸显品牌高端定位,在营销上也是做足了“噱头”。然而,真实情况如此吗?
2021年5月,北京市朝阳区市场监督管理局公布的一则罚单显示,北京市小仙炖电子商务有限公司(“小仙炖”经营主体之一)因存在虚假宣传行为,而被处罚20万元并警告。
处罚信息显示,小仙炖此前在其产品参数界面宣传的即食燕窝原料、干燕窝含量、商品产地、食品添加剂等10项指标均与真实情况不符。
其违法事实包括2020年中至2021年初,小仙炖在天猫“小仙炖旗舰店”产品参数界面宣传“即食燕窝原料:燕盏”,但实际使用原料包含燕盏和燕条。其宣称70g每瓶的鲜炖燕窝中,干燕窝含量为“2.5克(含)-5克(不含)”,实际上则为定量投料3.5g,在客观上误导消费者;商品产地标注为印度尼西亚,实际产地却为河北廊坊(先后为固安和霸州);宣传“不含食品添加剂成分”,却无法提供检测报告佐证等。
此外,小仙炖还将其产品定义为短保质期的“生鲜食品”,而非普通预包装食品,这也意味着产品售后维权纠纷争议较多。

无独有偶,IT桔子了解到,另一位女明星也代言了即食燕窝品牌。2020年5月30日,TwinLotus官宣关晓彤为双莲燕窝全球代言人。
不过,Twin Lotus双莲并非国内公司,而是泰国企业,于1977年建立。官网信息显示,TwinLotus双莲燕窝的原材料来自泰国自然保护区洛坤府海岸线自建金丝燕燕屋,2019年建设了自营工厂,通过了FTIR认证及泰国医学部产品成分检测。
燕窝树立了高端滋补食品的业界地位,受到女性消费者的追捧,其高价暴利使得众多商家和资本趋之若鹜,但消费者甄别产品质量的成本太高,这一行业还很不透明,也缺乏相应的行业标准,监管维权难度比较大。
迪丽热巴代言的澳洲保健品大牌Swisse斯维诗,已被中国公司收购
2019年10月27日,Swisse正式宣布迪丽热巴担任品牌代言人。一年后,在2020年10月21日,Swisse正式宣布新生代实力偶像刘雨昕担任胶原蛋白系列代言人。

根据2015年9月1日开始正式施行的新《广告法》,保健食品不得利用广告代言人作推荐、证明。不过,该法主要适用于国内企业。近几年,不止一家像Swisse这样的海外保健品品牌,为了开拓中国市场,请中国当红明星代言,也是在变相地规避法律责任。
据IT桔子了解,Swisse于1969年在澳大利亚成立,总部位于墨尔本,是澳洲国宝级保健品品牌,也是在澳洲代购圈经常出现的大牌。除了维生素等保健品,Swisse还有护肤品产品线,不过其王牌产品仍是维生素类等营养保健品。
2015年底,总部位于香港的中国公司健合集团/合生元宣布以76.67亿港实现对Swisse 83%股权的控股收购。一年后,合生元再次收购其剩余小股东的17%股权,实现100%控股,加上从PGT(宝洁与特瓦的合资公司)手中收回Swisse在全球的分销代理权,健合国际集团合计花费了近百亿元。
2018年,SWISSE®钙维生素D片首次在国家市场监督管理总局特殊食品安全监管监督司,完成了进口保健食品备案,备案号为食健备J201800000024。
根据健合(H&H)集团发布的财报,2020年公司营收人民币111.9亿元,中国市场是集团营收的最大贡献者,占集团总收入的82.8%。
在成人营养及护理用品业务(ANC)板块,2020年Swisse斯维诗中国市场贡献占集团ANC的61.3%,营收约为23.71亿元,同比上涨25.4%,比上年相应地增加了4.8亿元的销售额。2021年健合集团ANC业务,实现营收42.09亿元,同比增长8.8%。
迪丽热巴代言Swisse对品牌销量起到了多大的作用虽然难以量化,但从营收来看,Swisse品牌知名度的确提升了,财报业绩更好看了,这正是皆大欢喜的结果。
对品牌方来说,邀请合适的明星代言品牌/产品,不失为一步好棋。对明星而言,则需要谨慎挑选品牌方,避免代言产品质量问题(尤其食品涉及人身安全),而被品牌方 “拉下水”,得不偿失。
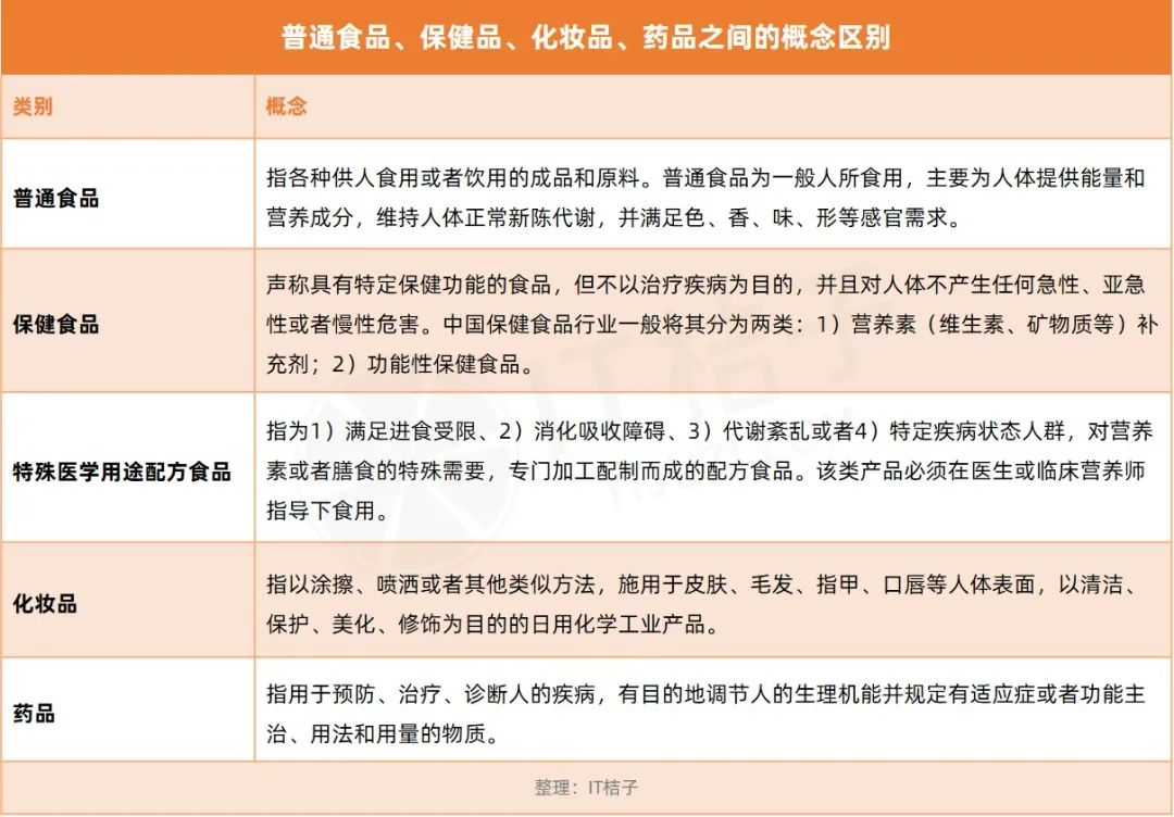
随着商家各类出奇的创新营销,普通食品和保健品之间的边界逐渐模糊,给消费者的判断造成了困扰,我们在此列出各类产品的概念、用途属性,供参考。(这些都归食药监局管)
附录

原标题:《景甜、热巴等女明星代言食品品牌背后的资本局及行业「乱象」》