2022年高考考点设置及地址

阅读延伸
今年我市高考报名人数为23611人
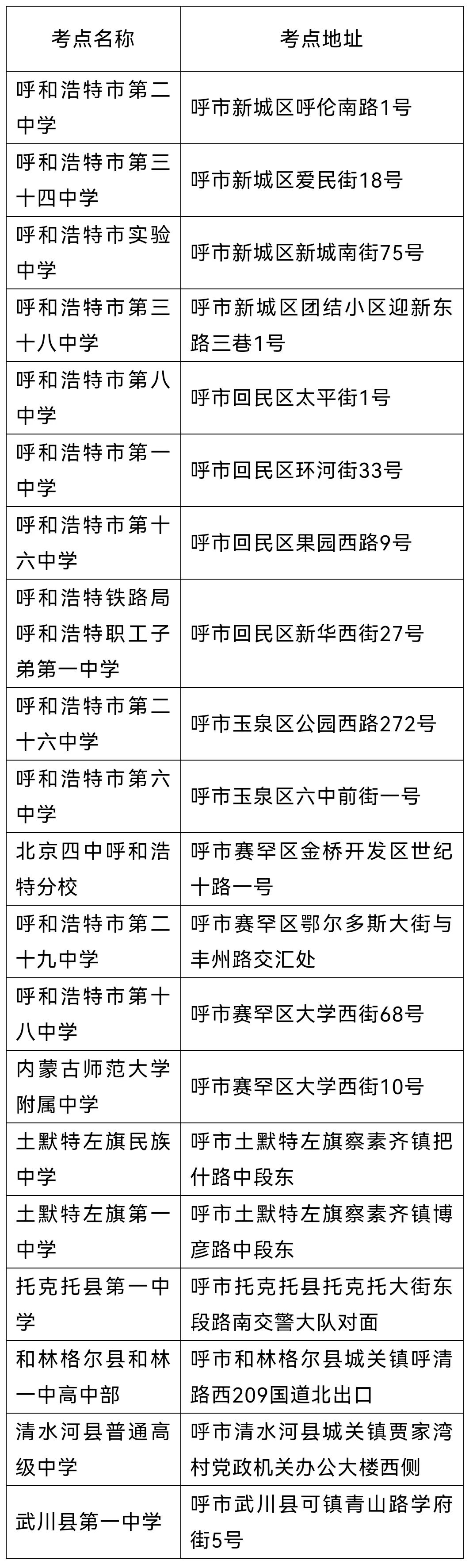
共设20个考点、611个考场
5月30日,记者从呼和浩特市教育招生考试中心获悉,今年我市高考报名人数为23611人,较去年减少2873人,实际参加高考人数为17697,这其中有5914人为区内高职院校单独录取考生及单考考生,这些考生不需参加考试。今年我市共设9个考区、20个考点、611个考场。
据了解,今年高考市四区设考点14个,参加考试人数11850人;旗县设考点6个,参加考试人数5847人。具体考区及考点设置为:新城区考区设4个考点,分别为呼市二中、呼市实验中学、呼市三十四中、呼市三十八中;赛罕区考区设4个考点,分别为呼市十八中、呼市二十九中、内蒙师大附中、北京四中分校;回民区考区设4个考点,分别为呼市一中、呼市八中、呼市十六中、呼市铁一中;玉泉区考区设2个考点,分别为呼市六中、呼市二十六中;土左旗考区设2个考点,分别为土左旗一中、土左旗民中;托县、和林县、清水河县、武川县考区各设1个考点,分别为托县一中、和林县一中、清水河县普通高中、武川县一中。
今年我市高考的考点设置有变化,具体为:新城区取消十九中考点,赛罕区取消赛罕民中考点,托县民中改为托县一中。
今年高考时间为6月7、8、9日,6月9日上午安排有考试的考点共9个,分别为:呼市三十八中、呼市铁一中、呼市六中、内蒙古师大附中、土左旗一中、托县一中、和林县一中、清水河县普通高中、武川县一中。
原标题:《2022年高考考点设置及地址》