❖
为深入贯彻落实《交通运输部海事局党组关于在直属海事系统开展严肃风纪学习教育活动的通知》的部署,广东海事局聚焦思想认识、风纪意识、精神状态、管理水平、整体形象“五个明显提升”目标,以“五化”促“五度”,教育引导广大干部职工严肃海事风纪、提振精神风貌,全力推动严肃风纪学习教育活动快起步、全覆盖、深推进、见实效。

1
抢前抓早,系统部署到位。自4月18日收到部海事局关于开展严肃风纪学习教育活动通知以来,迅速成立专题督导检查组,局领导亲自谋划工作方案,研究推进举措,把抓好严肃风纪学习教育作为履行党委监督责任的重要内容,并于4月21日制定印发《广东海事局严肃风纪学习教育活动方案》。
2
对标对表,细化任务到位。对标对表严肃风纪学习教育活动任务,明确专题学习交流、专题对照自查、专题研究三阶段工作时间节点及工作任务,确保科学安排教育内容、时间和组织方式。
3
全面动员,督导问效到位。在广东海事局内网“海事执法督察工作”专栏增加“严肃风纪学习教育活动”模块,组建专项工作群,要求各单位加强严肃风纪学习教育活动的宣传报道,运用图文、公众号等多种形式,培树正面典型,推广先进经验。目前全部21个单位均已制定印发《严肃风纪学习教育活动方案》,并持续在“严肃风纪学习教育活动”专栏发布工作动态,全力推动严肃风纪学习教育活动走深走实。

1
丰富载体重点学。通过中心组理论学习、支部大会、处务会、网络视频等形式,组织干部职工深入学习“两规范”“两禁令”“两规定”,共开展集中学习19次,支部或部门学习133次,督察6次,覆盖在编在岗公务员3585人,后勤职工130人。
2
军事训练示范学。组织开展军事化训练,狠抓细节作风养成,重点对立正、稍息、敬礼、礼毕、停止间转法、齐步走、跑步走、正步走等队列动作进行训练,着力提升海事队伍的战斗力、执行力和凝聚力。
3
以考促教测试学。以海事法律法规、“两规范”“两禁令”“两规定”为主要内容,制定《广东海事局严肃风纪学习教育活动测试题》,定期测试学习成果,实现“以考促教,以教促行”,切实增强干部队伍规矩意识和纪律观念。

1
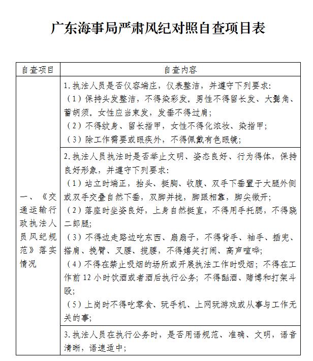
细化指标全面查。对照“两规范”“两禁令”“两规定”,提炼检查清单《交通运输行政执法人员风纪规范》等6方面内容,制定《广东海事局严肃风纪对照自查项目表》,细化55小项工作任务,并要求各单位严格对照指标任务,全面查摆存在问题,形成问题整改清单。
2
领导带队督导查。组建5个专题督导检查组,由局领导带队,执法督察处、办公室、党组工作部、纪检监察处、人事教育处具体负责开展专题督导检查,对发现的细节问题均当场指出并纠正,进一步完善问题整改清单,全力推动问题整改取得实效。
3
深入基层走访查。通过开展调查研究、政风走访、座谈交流、问需问计等方式,深入船员船企、码头渡口、水工单位等服务管理对象,零距离收集问题评价,全方位查摆风纪问题。

1
整改任务清单化。制定《广东海事局风纪问题整改清单》,收集各单位部门自查问题,逐一明确整改项目、整改内容、整改建议、责任部门和整改措施,真正做到全面改、深入改、彻底改、改到位。
2
整改问题责任化。建立“一个整改事项、一名分管局领导、一个工作部门、一个解决方案”工作责任制,“一对一”落实责任,确保风纪整改工作一抓到底、快步推进。
3
整改督促全程化。由执法督察处“嵌入”学习教育活动全过程,对查找出的风纪问题的整改情况进行全面督察,全面准确客观做好风纪问题排查、整改落实、跟踪评估等工作,推动风纪问题边查边改、立行立改。

1
用心精准问需。开展基层站所开放日、基层海事处处长接待日活动,将行政相对人请进来、问需求、作承诺,找准相对人的操心事、烦心事和揪心事,及时发现执法和管理方面存在的问题,不断改进执法作风、优化执法风纪。
2
用情精准服务。以企业和群众需求为导向,启动政务服务“好差评”试点工作,科学设置服务规范、服务效率、服务便民度等评价指标,规范各岗位人员文明用语,严格落实首问负责制、岗位负责制、一次性告知制,切实转变队伍工作作风,提升服务质量。
3
用力精准办好。当好“普法店小二”,将“点菜式”普法服务“嵌入”行政执法,引导行政相对人依法维权、理性维权,切实保障行政相对人合法权益,充分运用法治思维和法治方式严肃海事队伍风纪。
★
下一步,广东海事局将认真对照活动方案,落细落实学习教育活动各项工作任务,力争实现五个“明显提升”,为打造“革命化、正规化、专业化、职业化”的高素质广东海事铁军提供坚强的纪律保障。
供稿丨广东海事局法规处
编辑丨周易
审核丨李立
原标题:《严肃风纪 | 广东海事局以“五化”促“五度” 从严从紧从实抓好严肃风纪学习教育活动》