日前
青田全面启动
鼓励非标电动自行车
提前淘汰置换工作
进一步贯彻落实
电动自行车综合治理基层改革决策部署
↓↓↓
稳步推进提前淘汰置换工作
为推进置换工作高效完成,我县深入推进电动自行车综合治理集成改革,出台《青田关于鼓励备案非标电动自行车提前淘汰置换实施方案》,为鼓励提前淘汰置换,根据“政府引导、鼓励淘汰、集中换购”原则,采取“企业让一点、回收抵一点、运营商惠一点、金融机构助一点”的具体举措,平稳推进备案非标电动自行车淘汰置换工作。

01
“企业让一点”
引导生产企业主动履行社会责任,自觉维护市场公平竞争秩序,积极参与淘汰置换工作,在保证产品质量的前提下推出优惠营销方案,坚决杜绝先涨价再降价的价格欺诈行为,确保最大程度让利于民。鼓励驾校根据车主实际需求,推出培训优惠套餐。
02
“回收抵一点”
根据非标电动自行车车型、蓄电池类型及容量等要素,在回收环节据实抵补回收价格。
03
“运营商惠一点”
引导电信、移动、联通等运营商根据车主群体的实际需求制定多档优惠套餐方案,优化业务流程,加大宣传推广力度,实现便捷办理。
04
“金融机构助一点”
引导金融机构根据车主及商家的实际需求,推出减息、免息、送礼包、免手续费等优惠举措。引导保险公司通过降低保费提高保额、提供分级保险方案等方式,提高电动自行车投保率。

9月底完成淘汰总量100%目标
此次备案非标电动自行车提前淘汰置换工作,旨在引导人民群众积极参与,切实保障备案非标电动自行车在过渡期结束前有序退出或置换为合规车辆,有效减少电动自行车安全事故,切实保障人民群众合法权益,全力维护社会和谐稳定。

就做好提前淘汰置换工作,部署会议要求,要提高站位、深化认识,全面增强责任感和紧迫感;要真抓实干、压茬推进,确保各项任务落细落实;要严守底线、攻坚克难,筑牢淘汰置换工作压舱石;电动自行车提前淘汰置换工作涉及面广、社会影响大,各部门要切实增强风险意识和底线思维,周密部署、分步实施、依法依规、稳妥推进。到今年9月底要完成省专班部署的淘汰总量100%的目标任务。

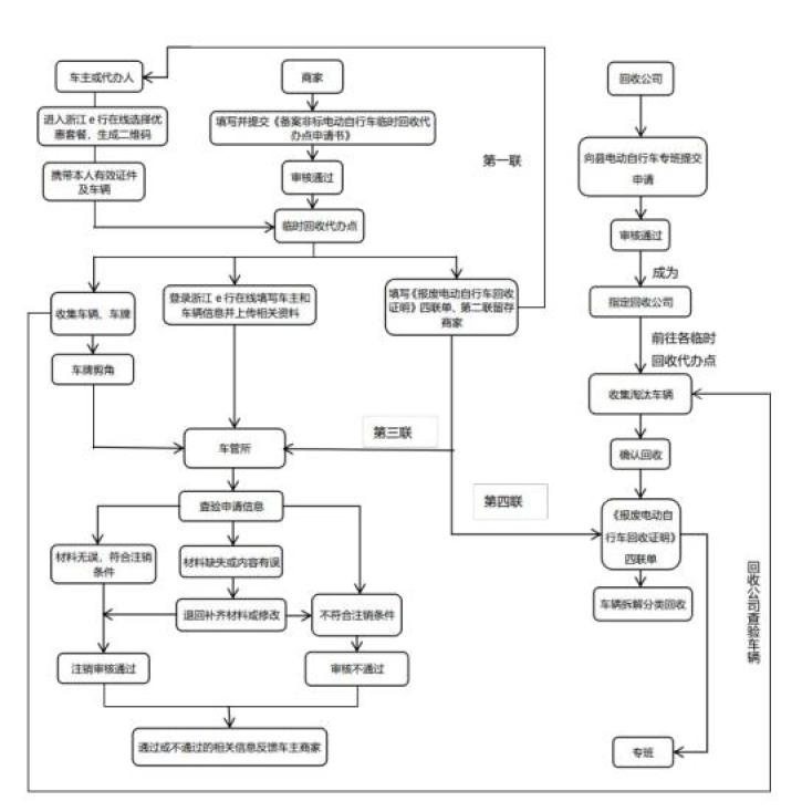
△备案非标电动自行车提前淘汰置换流程图(试行)
温馨提示
据统计
目前我县备案的
非标电动自行车约有7.5万辆
根据有关规定
2023年1月1日起
自备案之日起使用期未满七年的
备案非标电动自行车不得上道路行驶
也就是2016年1月1日之后备案的
非标电动自行车都不得上道路行驶
Q:2023年1月1日后,骑非标电动车上道路会有什么后果?
根据《浙江省电动自行车管理条例》第十九条规定,驾驶备案非标电动自行车上道路行驶的,由公安机关交通管理部门责令改正,处三百元以上五百元以下罚款;拒不改正的,由公安机关交通管理部门没收备案非标电动自行车。
如何辨别自己的电动车
是否为新国标车?
▼
提前淘汰置换工作
将采取线上线下相结合方式
车主可以登录“浙江e行在线”
上传提交相关信息
完成淘汰置换
后续青田还将推出
线下淘汰置换点位名单
请持续关注~
原标题:《@青田人,备案非标电动自行车淘汰置换全面启动!》