5月10日
政事君从市商务局获悉
《成都市“十四五”服务业发展规划》(以下简称《规划》)
已经正式印发
其中提出,到2025年,成都服务业增加值达到1.7万亿元,对经济增长的贡献率达到70%,形成一批具备重要影响力的服务业示范引领区,基本建成全面践行新发展理念的服务业核心城市。


01
重点产业
生产性服务业+生活性服务业
《规划》特别明确了
成都服务业发展的重点产业
▼
以服务产业转型升级为导向
加快发展生产性服务业
以促进消费提档升级为导向
转型发展生活性服务业
针对生产性服务业
《规划》主要聚焦
科技服务、金融服务、流通服务
信息服务、商务服务
����
科技服务
成都将开展科技服务赋能行动,到2025年,初步建成具有全国影响力的科技创新中心,全社会研究与试验发展经费占地区生产总值比重达到3.5%。


金融服务
到2025年,金融业增加值达到3000亿元。


流通服务
到2025年,建成“一带一路”进出口商品集散中心和具有亚欧影响力的贸易中心,规模以上交通运输、仓储和邮政业营业收入达到1700亿元。


信息服务
到2025年,建成具有全国辐射能力的信息中心,规模以上信息传输、软件和信息技术服务业营业收入达到1500亿元。

商务服务
到2025年,基本建成与国际接轨的商务服务体系和国际会展之都,规模以上租赁和商务服务业营业收入达到1200亿元。
针对生活性服务业
成都将以现代商贸、文体旅游
医疗健康、社区服务为重点
进一步巩固和提升
生活中心和消费中心地位
����
现代商贸
到2025年,社会消费品零售总额达到1.1万亿元,推动商业零售提质升级、提升住宿餐饮发展品质、推动电子商务数字赋能。
文体旅游
到2025年,实现旅游总收入年均增速16%,并加快建设世界文创名城、加快建设世界旅游名城、加快建设世界赛事名城、加快建设国际音乐之都。
医疗健康
到2025年,健康服务业总体发展水平走在全国前列,同时要构建大健康服务新生态、规范发展医美服务。
社区服务
到2025年,建成1000个布局合理、业态丰富、功能完善、智慧便捷、规范有序、服务优质、商居和谐的一刻钟便民生活圈,并推进社区服务设施建设、提升社区生活服务品质、应用现代科技迭代便民服务。
02
空间格局
“一核多极驱动、两轴三带协同、五链N点耦合”
《规划》按照成都新一轮城市总体规划、发展定位和人口分布,精准对接《成都市国土空间总体规划(2020—2035年)》,突出“三个做优做强”,构建以产业生态圈为引领、主体功能明显、优势特色突出的“一核多极驱动、两轴三带协同、五链N点耦合”的服务业空间格局。
一核多极驱动
“一核”是指建设中心城区现代服务业核心承载区,聚焦科技信息、创意设计、总部办公、金融商务、现代商贸等产业;
“多极”是指城市新区和郊区新城服务业增长极,四川天府新区、成都东部新区、成都高新区主动承载国家赋能,强化创新策源转化、国际门户枢纽、新兴产业集聚等核心功能,助力打造成渝地区高质量发展新动力源和高能级发展新平台,联动成都经开区、成都国际铁路港经开区、淮州新城,打造先进制造业和现代服务业协同发展区。
围绕做优做强郊区新城生态价值转化、促进乡村全面振兴、公园城市乡村表达等核心功能,加快发展农业生产性服务业和社区生活性服务业,助力打造超大城市持续健康发展的重要战略支撑。

两轴三带协同
“两轴”即城市南北向服务业联动轴。以天府大道为主轴,串联五城区、成都高新区、四川天府新区的带状区域,推动创新要素加速流动,实现服务极核功能、服务创新枢纽、流通枢纽等功能的联动发展;城市东西向服务业联动轴。围绕城市东西轴线,串联五城区、龙泉驿区和东部新区,推动中心区域高端服务要素向东西部外溢,强化国内外高端服务要素由东部新区枢纽向中心区域集聚。
“三带”是指成德临港服务业协作带、成眉高新技术服务业协作带、成资临空服务业协作带——
成德临港服务业协作带包括与德阳共建共享成都国际铁路港经开区建设势能,强化物流枢纽建设,完善物流通道运行能力,共创国家开放口岸,大力发展流通服务、临港商贸、供应链金融等临港服务。
成眉高新技术服务业协作带包括成都高质量发展示范区和眉山彭山、东坡和仁寿的部分区域,协同发展科技服务、信息服务等高技术服务,协同布局科学研究、成果转化等产业链,助力科技服务创新发展。
成资临空服务业协作带包括与资阳共享成都东部新区建设势能,共建成都(天府)临空经济示范区,聚焦流通服务、跨境电商等临空服务,引领带动成渝中部崛起。

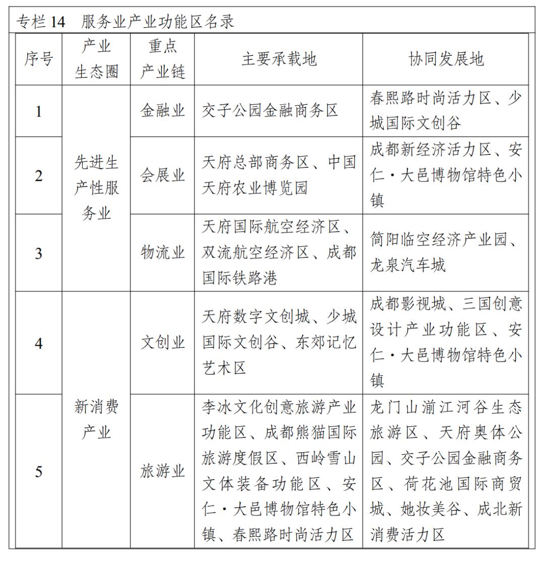
五链N点耦合
“五链”即5个服务业重点产业链,“N点”即服务业产业承载地。
根据《规划》,以服务业产业生态圈构筑服务业城市比较优势,推动服务业建圈强链,构建高水平现代化供应链、要素链、创新链、价值链,形成良好发展生态。优化重点产业布局,夯实重点产业链“主要承载地+协同发展地”的载体支撑。

03
八大行动
做强“极核”引擎和“主干”支撑
围绕落实《成渝地区双城经济圈建设规划纲要》《关于新时代服务业高质量发展的指导意见》和《成都都市圈发展规划》等重大战略部署,《规划》提出“实施通道口岸畅通行动,建设国际门户枢纽”“实施强链补链延链行动,建设泛欧泛亚贸易强市”等八大行动,明确具体工作任务,充分发挥试点示范溢出效应,做强“极核”引擎和“主干”支撑。
《规划》明确,实施通道口岸畅通行动,建设国际门户枢纽,提升国际航空枢纽位势、提升国际铁路港枢纽能级、拓展国际客货和信息网络通道、打造高能级双向开放合作平台、加强新型物流基础设施建设;实施强链补链延链行动,建设泛欧泛亚贸易强市,拓展供应链网络通道、创新供应链服务体系、强化供应链国际协同、提升供应链稳控能力、推动货物贸易扩能提质、推进服务贸易创新发展、推动“引进来”“走出去”量质齐升。
《规划》提出,实施总部经济提能行动,建设“一带一路”要素配置运筹中心,发展高能级总部经济、提升总部经济运筹能力、拓展城市全球合伙人;实施新消费创生引领行动,建设国际消费目的地,扩大国际消费供给、建强国际消费终端、优化国际消费环境;实施制度集成创新行动,建设国际化营商环境标杆城市,推动自贸试验区扩容升级、持续深化“五项制度”改革、进一步深化“放管服”改革。
《规划》提出,实施“两化”融合行动,建设数字服务示范城市,统筹建设新一代信息基础设施、打造数字化融合应用场景推动产业数字化转型、提升服务业数字化应用能力;实施幸福美好生活创建行动,建设高品质生活宜居地,实施高品质公共服务倍增计划、推动生活成本竞争力提升、推进绿色低碳循环发展;实施区域协同发展行动,建设服务业极核城市,推动成渝服务业协同发展、推动都市圈服务业联动发展。
蓉城政事记者 邹悦
编辑 周霖
原标题:《成都服务业发展空间格局定了!》