原创 张燕北 中国基金报
中国基金报记者 张燕北
公募ETF市场再迎新品。
5月9日,7家基金公司上报了中证生物育种主题ETF,这是市场首现中证生物育种主题基金。业内评价道,生物育种已被列入我国重大科技发展战略规划,公募基金布局相关主题基金是服务国家战略、推动创新驱动发展和经济转型升级的重要举措。
记者注意到,随着ETF市场竞争日趋白热化,今年以来新申报的产品多聚焦在一些与可持续发展战略相关的赛道。除生物育种这一与人类生命与安全息息相关的领域外,碳中和、esg等也是公募发力的重点方向。
首批7只生物育种主题ETF上报
5月9日,证监会官方网站显示,包括天弘基金、华夏基金、广发基金、富国基金、华泰柏瑞基金、华安基金、华泰基金在内的7家基金公司集体上报了中证生物育种主题交易型开放式指数证券投资基金,证监会目前已接收相关申请材料。
据了解,这是市场首现中证生物育种主题基金,这也意味着一旦这类基金获得受理获批发行,场内ETF市场又将迎来新的品种。

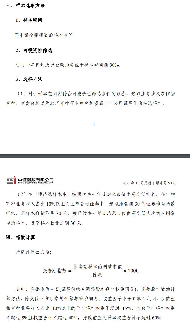
生物育种主题指数是如何编制的?指数表现如何?记者在中证指数公司官网找到了答案。按照介绍,中证生物育种主题指数于2021年11月9日发布,是从沪深市场中选取业务涉及生物育种领域的代表性上市公司证券作为指数样本,以反映生物育种主题上市公司证券的整体表现。
该指数以2014年12月31日为基日,以1000点为基点。将待选样本按照过去一年日均总市值由高到低排名,在生物育种业务收入占比 10%以上的上市公司证券中,选取排名前 30 的证券作为指数样本。

指数样本每半年调整一次,样本调整实施时间分别为每年6 月和 12 月的第二个星期五的下一交易日。权重因子随样本定期调整而调整,调整时间与指数样本定期调整实施时间相同。在下一个定期调整日前,权重因子一般固定不变。
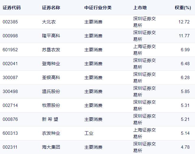
具体而言,前十大重仓股分别为大北农、隆平高科、苏垦农发、登海种业、荃银高科、温氏股份、牧原股份、新希望、农发种业、海大集团。前十大权重股合计占比高达70.54%。

从指数表现上看,中证生物育种主题指数今年以来下跌了12.37%,最近一年下跌0.13%,最近三年上涨11.03%。与中证畜牧指数相比,该指数表现更胜一筹,波动性也更小。

发展生物育种已升至国家战略高度
基金公司齐齐上报生物育种主题ETF产品、争饮“头啖汤”的背后,生物育种已被列入我国重大科技发展战略规划。
中国科学院院士、中国科学院植物研究所研究员种康指出,生物育种是利用遗传学、分子生物学、现代生物工程技术等方法原理培育生物新品种的过程,体现着当代生物科学研究的最新成果及其应用,是当今最前沿的科技门类之一。
广义上讲,生物育种技术发展经历三个主要时期:原始驯化选育(1.0版)、杂交育种(2.0版)、分子育种(3.0版)。智能分子设计育种(4.0版)是育种的未来方向。我国是一个14亿人口大国。

生物育种的概述图
据预测,到2030年,粮食产量必须比目前提高15%、肉蛋奶产量提高30%至50%才能满足国家对食物需求。近年来,我国粮食进口持续增加,2020年进口量已超过我国粮食总消费量25%。因此,粮食安全不容忽视。

在2021年召开的第二十三届中国科协年会上,中国工程院院士、中国作物学会理事长万建民表示,确保国家粮食安全是国家的重大需求,而种业是确保粮食安全的重要源头。目前,良种对我国粮食增产贡献率达到45%,必须重视发展生物育种和育种科技,如此才能“把中国人的饭碗牢牢端在自己手中”。
当前,世界种业已进入到“常规育种+现代生物技术育种+信息化育种”的育种4.0时代,大幅度提高了育种效率,使育种工作实现了由“经验”向“科学”的转变。特别是生物育种,它是农业科技现代化的重要标志,同时也是国际科技竞争的一个焦点。抢占生物育种技术及其产业发展制高点,已成为世界各国增强农业产业核心竞争力的重大战略选择。
事实上,发展生物育种是我国长期以来的重大科技战略。“十四五”规划中,“生物育种”被列为需要强化国家战略科技力量的八大前沿领域之一。2021年中央一号文件再次强调,要尊重科学、严格监管,有序推进生物育种产业化应用。
去年底,农业农村部印发《“十四五”全国农业农村科技发展规划》,目标到2025年,力争突破一批受制于人的“卡脖子”技术和短板技术,农业领域原始创新能力大幅提升,农业科技整体实力稳居世界第一方阵,生物育种、农业5G应用、等领域居世界领先水平。
今年2月份,中央一号文件——《中共中央、国务院关于做好2022年全面推进乡村振兴重点工作的意见》。

南方基金宏观策略部联席总经理唐小东曾对记者表示,这次文件体现出对种业的高度重视,对推进种业技术攻关、研发都细化了政策要求,包括对种源等农业关键核心技术的攻关,要求各省因地制宜实施种业振兴行动方案,以及强调转基因等生物育种重大项目的研发等。
在前海开源基金执行投资总监、基金经理吴国清看来,中央一号文件中,粮食安全仍是着墨最多的部分,文件提出“要牢牢守住保障国家粮食安全和不发生规模性返贫两条底线”,同时强调要大力推进种源等农业关键核心技术攻关,“启动”农业生物育种重大项目,体现国家对种业振兴的重视程度,种业、生物育种、农业养殖、动保等板块将直接受益于后续政策的落地。
基金经理看好生物育种板块
基于生物育种在解决粮食这个人类生存最基本的问题中重要性,多位公募投资人士也表示,中长线看好生物育种板块投资机遇。
博时品质生活混合基金经理姚爽认为,民以食为天,食以粮为本。对于国内来说,粮食的稳产和增产是关键,任何时候都不能掉以轻心。
“在全球粮价上涨及粮食库存下降的背景下,中国保障农民的粮食种植收益和推动种业科技进步是解决问题的根本之道。因此,对于生物育种、转基因技术方向,国内领先的头部企业未来将迎来突破性的发展机遇和快速发展期,这是我们看好的方向之一。”姚爽说道。
万家基金基金经理刘洋多次表示,中长线仍继续看好转基因生物育种板块。他预计2022年是国内转基因玉米推广元年,转基因玉米商业化种植将打开行业成长空间。此外,全球粮食价格处于高位水平,种子板块景气度上行,去年四季度开始的玉米种子提价,有望带动行业业绩超预期。种子行业正在从政策主题投资变成有基本面的投资。
从具体上市公司来看,我国生物育种走在前列的是杭州瑞丰和大北农旗下的子公司北京大北农生物技术有限公司,去年大北农生物完成增资,今年1月份杭州瑞丰完成增资。
杭州瑞丰一直在做研发储备,去年建了莫干山转基因研发基地。浙江因为梅雨季节影响玉米授粉,露天环境下只能种植一季,莫干山基地建了大棚,8月份还可以遮挡阳光,可以种植两季玉米,这对研发比较便利。
另外,杭州瑞丰在海南还有南繁基地,目前还在育种阶段。制种目前还在考虑阶段,没有实质性进展。
大北农生物目前在南美开展业务,营收还不到千万元,因为国内还不允许玉米大豆等转基因农作物种植,大北农生物一直处于投入状态。
公募ETF瞄准可持续发展相关赛道
近两年ETF基金发行加速,基金公司布局的领域更加细分化。竞争白热化之下,记者注意到,今年以来新申报的ETF产品多聚焦在一些与可持续发展战略相关的赛道,而且不少为首批跟踪细分赛道的产品。范云六院士就曾大声疾呼,“转基因育种是我国农业可持续发展的根本方向。”
据一家基金公司产品人士表示,公募ETF的竞争已到白热化阶段,各家公司都在寻求创新性ETF、细分领域ETF产品,希望能跳出同质化竞争红海,寻求差异化竞争,使弯道超车成为可能。
除生物育种这一与人类生命与安全息息相关的领域外,碳中和、esg等也是公募发力的重点方向。
同样在5月9日,上投摩根基金、建信基金、华宝基金等多家基金公司上报了中证碳中和60ETF基金,是首批上报的跟踪中证碳中和60指数的ETF基金。

而在不久前,易方达基金、招商基金、广发基金、富国基金、汇添富基金、南方基金、工银瑞信基金、大成基金8家基金公司一起上报中证上海环交所碳中和ETF,证监会目前已接收相关申请材料。这是国内首批上报的碳中和ETF产品,其中,沪市、深市交易所各有四只产品。
同时,越来越多的基金公司开始发力布局ESG投资领域,市场上的ESG基金也迎来井喷式增长。据不完全统计,截至去年年底,泛ESG的公募基金超过150只。
今年以来,ESG主题投资延伸至ETF基金。富国中证500ESG基准ETF正在发行,在此之前,跟踪沪深300ESG基准指数的ETF基金在年初发行。公开信息显示,华夏基金旗下华夏沪深300ESG基准ETF募集资金达到2.91亿元。
业内人士评价到,可持续发展观是科学发展观的核心内容。可持续发展是指不仅满足当代人的需要,而且不损害后代满足其需要的能力的发展。中国人均资源相对不足,生态环境基础薄弱。选择和实施可持续发展战略,是中华民族彻底摆脱贫困、创造高度文明的明智选择。
“公募基金作为机构投资者中最重要的一员,不仅仅要给基金持有人带来长期收益,也要为资本市场稳定作出贡献,要在服务国家战略、推动创新驱动发展和经济转型升级、促进共同富裕等方面发挥更大功能效用。”
业内人士指出,同时,随着越来越多相关细分领域ETF上线,可供投资者选择的投资产品和投资机会也越来越多,带来的投资体验也将逐渐提高。
编辑:舰长
版权声明
《中国基金报》对本平台所刊载的原创内容享有著作权,未经授权禁止转载,否则将追究法律责任。
授权转载合作联系人:于先生(电话:0755-82468670)
原标题:《又有ETF新品!七大基金公司率先上报》