@济南长运巴士公交:
关于部分线路逐步恢复运行的通知
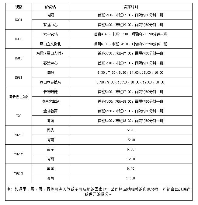
随着济南市疫情防控趋势向好,为方便广大群众出行,根据上级部门的指示精神,自5月10日起逐步恢复以下线路:

(此表仅供参考,以实际运行为准)
温馨提示:
一、乘车时必须全程按照疫情防控要求佩戴口罩、测量体温、主动扫描场所码,并将扫描结果展示给工作人员,待确认后方可购票乘车。
二、针对未使用智能手机的老年人等人群乘车时,除了全程按照防控要求佩戴口罩、测量体温外,还必须提供7日内纸质版核酸检测证明、健康码、行程码,持本人身份证进行人工登记信息后,方可购票乘车。
三、凡出现以下情况之一的将严禁乘车:体温异常、健康码为“红码”或者“黄码”、核酸检测亮“黄牌”、行程码核验“带星”的。
四、购票时,请尽量使用公交卡或者电子支付方式。
五、凡不按照疫情防控要求进行登记、未佩戴口罩及体温异常者,工作人员可拒绝其乘车。对拒不服从有关防疫规定、扰乱公共乘车秩序的,交由公安部门依法处理。
疫情期间,请广大乘客严格遵守疫情防控要求,乘车时请自觉佩戴好口罩,主动扫描场所码,配合工作人员做好疫情防控工作,对于您的支持和理解,我们表示感谢!
济南长运巴士公共交通有限公司
2022年5月9日
济南这些区际公交线路
将于5月10日恢复运营
根据济南市城乡交通运输局下发的文件要求,济南好运巴士公共交通有限公司于5月10日有序恢复公交运营。
运营线路如下:
K902(济南市长途汽车总站-章丘汽车站)
济长巴士1路(长清-济南长途汽车总站,途径经十西路)
济长巴士2路(长清-济南长途汽车总站,途径大学城)
795(万德汽车站-营市街经六路)
796(灵岩寺-营市街经六路)
797-1(葛条峪-营市街经六路)
798(马山镇-营市街经六路)
799(双泉镇-济南长途汽车总站)
BRT971(章丘客运总站-济南长途汽车东站)
K902(章丘客运总站-济南长途汽车总站)
K903(章丘客运总站-济南长途汽车东站)
K917(高官寨-济南长途汽车东站)
K918(黄河乡-济南长途汽车东站)
区际公交线路以及长清城区城乡公交线路,具体发车时间详询96369。
5月10日起,
章丘部分区际公交恢复运营,
新开通3条定制公交
5月9日,章丘客运站发布公告,章丘客运总站BRT-971、K903、K917、K918、K927区际公交恢复运营,并新开通3条定制公交。
一、常规公交发车时间
BRT-971
章丘首班5:00,末班18:20
济南首班6:30,末班19:30
发车间隔:上下班高峰15分钟一班
平峰30分钟一班
K903
章丘首班5:00,末班18:00
济南首班6:30,末班19:30
发车间隔:上下班高峰15分钟一班
平峰30-40分钟一班
K927
文祖街道办 7:00 14:00
燕山立交东 9:30 17:30
K917
高官寨(辛马社区)6:30 14:00
济南东站 9:30 17:00
K918
黄河(北大寨) 6:00 13:30
济南东站 9:00 16:00
二、DZ1(碧桂园—牛旺庄)、DZ2(诺贝尔—高新区)、DZ3(莱蒙湖—燕山立交)、DZ4(明珠小区—燕山立交)同步恢复运营。
三、新开通试运营三条定制公交
DZ5(明珠小区—齐鲁软件园)
发车时间:明一花园6:30,美莲广场17:40。
停靠站点:明一花园,中医院,人保,丽园小区,南华联、舜华路南口,美莲广场。
DZ6(百货大楼—省博物馆)
发车时间:嘉华购物6:30,省博物馆17:40。
停靠站点:嘉华购物、章丘宾馆、香港街、荣元广场、银座商城、龙泉壹号、双山大街南口、经十路-舜华路、人保大厦、省立东院、经十路-奥体西路、省博物馆。
DZ7(眼明泉小区—齐鲁软件园)
发车时间:东方冷库6:40,美莲广场17:30。
停靠站点:眼明泉东方冷库、泉山逸品、福泰小学、体育公园、君帝园、山水北城北门、北胡、舜华路南口、美莲广场。
以上站点全部按照城区同名站点停靠。
票价:以上三条定制票价全部执行10元每人次。
同时为进一步做好疫情防控工作,保障市民乘客健康出行,乘坐公交车须遵守如下疫情防控政策:
1、乘客上车前须扫描“场所码”,并主动向驾驶员出示“健康码”、“行程卡”,显示“绿码”、7日核酸检测阴性证明且行程码不带星的,方可乘车。2、凡出现7日核酸检测“黄牌”、疫情重点地区核验“带星码”,严禁乘车。3、未使用智能手机的老年人等群体,乘车时需携带纸质7日内“健康码”、“行程卡”,核酸检验纸质报告,否则严禁乘车。
4、乘坐公交须全程规范佩戴口罩、配合体温测量,凡出现发热等异常情况,严禁乘车。
乘车咨询热线:83216111、83235829,章丘客运总站全体人员竭诚为广大市民服务。
5月10日起,济南长途汽车总站
恢复低风险地区道路客运班车运行
自2022年5月10日起,济南长途汽车总站逐步恢复低风险地区客运班车运行。
区际公交线路
1、济南至莱芜:7:00、9:00、10:30、12:00、13:30、15:00、16:30、18:00。
2、K919济南至万德(区间):7:10、10:50、14:20、15:20。
3、k902济南至章丘:7:30、9:00、10:30、12:00、13:30、15:00、16:30、18:00。
4、济南至双泉镇:10:40、12:40、16:40。
5、 济长巴士2路:9:20、11:20、13:50、16:20、18:20。
6、济南至平阴:8:00、10:00、12:00、14:00、17:00、18:30。
市际班线
1、济南至滨州:9:50、15:30。
2、济南至东营:7:00、10:30、12:00。
3、济南至菏泽:10:00、12:00。
4、济南至聊城:9:30、11:30、14:00、17:00。
5、济南至平阴:8:10、9:00、10:30、11:30、13:00、15:00、16:00、 17:00、18:00。
6、济南至临沂:10:50。
7、济南至青岛:14:50。
8、济南至范县:10:10、13:30、15:30、18:00。
9、济南至梁山:10:30、15:30。
10、济南至临清:9:00、13:00、15:00、17:00。
11、济南至夏津:10:00、14:00、16:00、18:00。
12、济南至昌邑:11:30。
13、济南至石家庄:17:00。
14、济南至驻马店:9:20。
全面升级疫情防控工作力度
工作人员严格把牢车站“入口关”,查验旅客核酸检测结果阴性证明、行程码及场所码信息和进行测温后方可进站。站务员正确引导,提醒旅客戴好口罩、保持1米线安全间隔。车站候车厅、超市等公共区域消毒频次增加到每两小时一次,努力为旅客营造健康安全的出行环境。
温馨提示
到站乘车的旅客请佩戴好口罩并提前扫描场所码,出示行程码,提供七天以内核酸阴性证明(部分地区根据疫情防控政策需提供48小时核酸阴性证明),配合车站做好疫情防控常态化各项工作。疫情特殊时期,总站班次会根据上级有关政策进行调整,广大旅客可随时拨打24小时客户服务热线0531-96369咨询班次。
平阴县公交线路今天恢复运营
5月9日7:30起,平阴县恢复城区、城乡和部分区际公交线路运营,防疫措施也“升级”,“黄牌”、“带星码”的乘客严禁乘车。
根据山东交运通达客运有限公司发布的消息,为进一步做好疫情防控工作,平阴县乘客乘坐公交车的防疫政策“升级”。
乘客上车前须扫描“场所码”,并主动向驾驶员出示“健康码”、“行程卡”,显示“绿码”、7日核酸检测阴性证明且行程码不带星的,方可乘车。凡出现7日核酸检测“黄牌”、疫情重点地区核验“带星码”,严禁乘车。
未使用智能手机的老年人、学生等群体,乘车时需携带纸质7日内“健康码”、“行程卡”,核酸检验纸质报告,否则严禁乘车。
同时,乘客乘坐公交须全程规范佩戴口罩、配合体温测量,凡出现发热等异常情况,严禁乘车。
据了解,4月1日起,平阴至济南所有线路、平阴城区公交线路、平阴城乡公交线路暂时停运。如今,平阴县公交线路在暂时停运38天后恢复运营。
济南地铁线网全面恢复正常运行
5月9日上午10点,济南地铁二号线八里桥站,市民有序进站乘车。当日,济南地铁线网全面恢复正常运行。

据了解,受疫情影响,自4月26日起济南部分区域开始实施临时管控措施,济南地铁线网客流量由日均20万人次下降至1万人次。同时,济南轨道交通集团运营公司半数以上员工被临时封控或隔离,工作人员特别是电客车司机异常紧缺,导致无法按既有行车间隔正常运转。
随着市疫情防控形势趋稳向好,为满足乘客出行需求,当日,济南全面恢复地铁线网正常运行。市民乘坐地铁需出示行程卡、健康码,测温并扫描车站场所码后进站乘车,到站时扫描场所码出站。

来源:齐鲁晚报(qiluwanbao002),综合记者 程凌润 于泊升 王鑫 支倩倩 实习生 王正晓、济南好运巴士公交、济南长途汽车总站、济南长运巴士公交
原标题:《最新公告!明天起,济南这些线路恢复运行》