原创 新望 周伟 中制智库
编者按 ✦
十四五规划明确要在十四五期间建成若干个具有世界竞争力的先进制造业集群。2019年以来,工信部已牵头组织开展了两轮国家先进制造业集群竞赛,有9个省(直辖市)的25个集群获批首批国家级先进制造业集群。目前工信部正积极着手培育县域产业集群。制造业集群化发展是一个规律,也是培育区域竞争力的法宝。众多的中小制造业企业嵌入到一个区域性产业集群当中,再以集群方式参与全球产业链分工和制造业竞争,也是大趋势。受诸城市人民政府委托,中制智库在梳理了当地的产业格局的基础上完成了《诸城市产业发展战略构想》咨询报告,重点提出发展县域制造业产业集群。报告撰写过程中得到了中国工程院制造业研究室主任屈贤明研究员、工信部材料工业司、节能司原司长周长益先生、中国汽车工业协会副秘书长师建华先生以及南京大学长江产业经济研究院张月友教授等人的支持,吸收了他们的宝贵意见。在此一并感谢。
作者:中制智库理事长新望 中制智库政府合作部主任周伟
围绕国家、山东省、潍坊市的发展战略,依托诸城的产业基础和优势,展望第十四个五年规划和二〇三五年远景目标,通过梳理诸城现有产业格局并在SWOT分析的基础上,中制智库就诸城城市产业定位、产业发展战略、产业集群建设、发展布局、区域合作等方面提出基本思路与构想。总体是围绕发展优势产业,抓住区域优势和科技发展带来的战略机遇,谋求要素集聚,实现产业升级和质跃,帮助诸城在十四五和2035远景战略中打造成具有鲜明特色的北方工业强市、具有核心竞争力的山东半岛先进制造业基地。
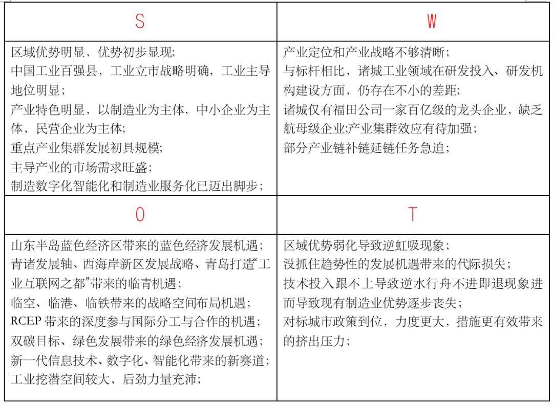
第一部分:诸城产业的SWOT分析:
诸城是中国工业百强县,2020年规模以上工业企业主营业务收入达到1142.7亿元,五年年均增长5.9%。2020年诸城地区生产总值达652.8亿元,年均增长5.4%左右。
诸城产业特色明显,以制造业为主体,中小企业为主体,民营企业为主体,通过强化新旧动能转化,诸城经济发展总体健康,高新技术产业产值占比达到56.9%,工业转型升级步伐加快。诸城重点产业集群发展已经初具规模,商用车及零部件产业、现代食品加工产业入选山东省主导产业集群。
1、区域优势已初步显现
山东半岛城市群建设、胶东经济圈一体化发展、国家农业开放发展综合试验区等区域发展战略加快推进,为诸城高质量发展提供了潜力和空间。在区域发展战略叠加下,诸城工业发展已实现机遇和优势的良性互动。在全面建成小康社会进程中走在山东省前列,被评为山东省县域经济高质量发展先进市,位列全省第四位。
从更大的视角看,诸城作为长三角与京津冀都市圈中继站和南北经济大循环格局下的重要枢纽,在高铁的带动下将拥有多重发展机遇。诸城的区域优势将为其实现“三区一市”的目标提供战略空间,奠定坚实的基础。
2、工业主导地位明显,挖潜空间较大
诸城坚持制造立市、制造强市战略,通过实施产业基础再造和产业链提升工程,全方位提升了制造业发展水平,进一步提高了制造业在国民经济中的比重,目前已培育起规模以上工业企业348家。
从诸城2020年的工业投资项目数量和投资规模来看,两者都有待提高,投资结构有待优化。技改投资方面,诸城的投资额度相较周边县市偏低。与寿光相比,诸城工业领域在研发投入、研发机构建设方面,都还存在不小的差距。
2020年诸城的销售利润率为3.8%,低于潍坊平均1.3个百分点,销售利润率不高。产成品存货和应收账款等“两金”占用率为32.3%,比潍坊平均高1.6个百分点,“两金”占用率较高。这说明诸城产业的市场竞争力还有较大的挖潜空间。
3、产业化集群初具规模,集群效应有待强化
从产业结构看,诸城目前主要以汽车、食品、装备、服装纺织四大产业为主导。从营业收入看,61家汽车类企业2020年共实现营业收入489.0亿元,占规上营业收入的比重42.8%;57家现代食品加工业企业共实现营业收入313.1亿元,占比27.4%。这两大产业集群已初具规模,在诸城产业结构中集群优势较为明显。排名前10的大类行业269家,占企业数量的77.3%,营业收入占规上比重94.2%。
从营收角度观察,诸城营业收入过100亿元企业仅北汽福田诸城汽车厂1家,营收为384.2亿元;营业收入50-100亿元企业仅东晓集团、华宝食品、外贸公司3家,营业收入10-50亿元企业有12家。目前诸城仅有福田公司一家百亿级的龙头企业,总体缺乏航母级企业,产业集群的效应有待提升。
4、园区经济布局尚需优化
诸城共有13个重点园区,其中省级开发区2个,汽车及零部件产业园、高端通用装备制造产业园等专业园区特色较明显。部分园区科技含量较高,效益比较好,但必须看到部分园区科技含量低、管理不善,招商引资难度大,亟待提升。诸城的园区总体布局需要结合诸城的区域优势、产业定位以及产业优势加以优化。
5、创新驱动和数字经济格局正在形成
诸城自主创新能力不断增强,省级以上研究中心、技术中心发展到125家;新认定高新技术企业已累计86家,创新创业共同体发展到6个,在省内县域处于第一梯队。四大主导产业呈现链条式、集群化发展;生物医药、电子信息、新能源等战略性新兴产业逐步壮大;国家科技型中小企业数量居潍坊各县市区首位。
诸城的重点制造行业正深入推进智能工厂和数字化车间建设,加大产品全生命周期管理、客户关系管理、供应链管理系统的推广应用,提升智能制造关键技术装备的集成应用水平,促进工艺仿真优化、数字化控制、实时监测和自适应控制。这些建设工作主要是龙头企业的单一行为,尚未形成市一级的统一规划,广大中小企业的创新意识和数字化改造动力不足,仍需引导和支持。
6、制造业服务化在多个产业已形成商业模式
借助互联网、大数据和人工智能等信息技术的深度应用,诸城一些龙头企业已经开始实现制造业服务化,延伸价值链。惠发食品生态食材供应链平台、新郎希努尔打造普兰尼奥高端订制服装平台、佳士博品牌餐饮供应链整合等通过发展网络精准营销和在线支持服务已经创造了新的商业模式并取得良好的经济效益,有效提升了企业品牌。
制造业服务化有利于企业从单纯提供产品向提供全生命周期管理及系统解决方案转变,有利于解决低端产能过剩、高端产能不足的问题,有利于推动产业转型升级。通过在设计研发、品牌运营、高端订制等环节加强技术创新,加快智能制造和绿色制造,促进产业链垂直整合,进而从根本上改善供给体系的质量和效益。
通过对诸城产业的总体梳理分析,我们可以看到诸城产业的优劣势和当前产业发展面临的机会与遭遇的挑战。SWOT分析主要是帮助我们认识自己,看到发展机遇,看清发展方向,在此基础上,我们结合国家政策、技术和规则带来的发展趋势、区域优势等方面在报告第二部分就诸城的发展战略、产业定位、发展布局、区域合作、工作抓手等方面提出了具体的建议。
诸城产业发展的SWOT分析如下:

第二部分:产业集群发展战略
依托国家战略、区域优势和产业发展趋势,诸城的经济发展要实现两个化,一是蓝色化,一是绿色化。蓝色化指的是加强发展蓝色经济,依托国务院批复的《山东半岛蓝色经济区发展规划》,凭借我国第一个以海洋经济为主题的山东半岛蓝色经济区区域发展战略,打造临海临空临港的海洋经济。绿色化指的是加快发展绿色经济,在双碳目标和绿色发展新进程的大背景下,依托绿色产业链构建绿色、低碳、循环发展的经济体系,打造低碳绿色经济。“十四五”期间,我国将进入以降碳为重点的战略方向,促进经济社会发展全面绿色转型。诸城经济发展的蓝色化和绿色化符合产业发展趋势,有助于提高发展质量和效益,有助于转型升级创新发展,有助于充分利用区位优势,优化营商环境,有助于扩大产业优势,弥补劣势,强链补链。
围绕诸城“产业立市,工业优先”的战略,总体目标是将诸城打造成具有鲜明特色的北方工业强市、具有核心竞争力的山东半岛先进制造业基地。这将作为诸城打造的城市定位和城市品牌。
结合总体目标,市委市政府要出台工业强市指导意见和十年行动纲领,确认主导产业集群,分别制定主导产业集群的发展规划。通过梳理整合,我们建议优先发展商用车和零部件产业集群、食品和生物医药产业集群以及智能装备产业集群这三大主导产业集群。争取在十四五期间三大产业集群都能跃上千亿级的量能,至少保一个产业集群能上千亿级。
在主导产业集群上要加强构建产业链、创新链、资金链和人才链四者协同发展的产业生态。主导产业集群要在研发、知识产权、标准和战略方面走在国内前列,通过四者联动机制变成行业规则,形成技术壁垒,从而带动产业链的发展。
在空间布局上要借鉴苏州工业园区的成功经验,紧扣优势区域优势产业,充分发挥临空临港临铁的优势和发展空间,全力打造南北经济融通的要道。资源要向头部园区倾斜,实现强者更强,优者更优,充分发挥头部优势,加速产业集聚。通过腾笼换鸟,倒逼落后产能加速出清,提升园区的吸引力和影响力,从而有效促进主导产业集群的集聚和发展。
结合提出的总体目标和产业定位,我们对选取商用车和零部件产业集群、食品和生物医药产业集群以及智能装备产业集群这三大产业集群以及对传统产业的改造提升的一些思考和发展思路阐述如下:
1、商用车和零部件产业集群
商用车产业具有很强的产业联动效应,北汽福田在轻中卡领域在全国甚至全球已有很好的品牌效应。链主是领头者同时也是布链者,在产业链发展中发挥着至关重要的作用,诸城要紧抓链主,全力支持北汽福田打造全国中高端商用车制造基地,通过提升链主从而提升整个产业集群。要加快推进福田公司高端中重卡、车身车间智能化改造等重点项目建设,全力推动整车产品实现中高端全系列全价值链运营转型。同时通过加大在关键零部件、关键材料、关键工艺方面的掌控来带动整个产业链的升级,提高话语权。
坚持以开放的心态开展合作,加强与更多的国内外商用车品牌开展多层次多形式的合作。推进诸城汽车产业集群的南向战略,加强与长三角地区汽车产业集群的联动和合作。与同在山东的济南重汽基地东西呼应,着力打造“商用车之带”。同时通过新能源汽车和数字化、智能化应用来提升改造诸城的商用车产业集群,要在新能源和数字化智能化的赛道上谋划未来产业发展,通过持续创新以颠覆性的改变来实现汽车产业战略性转型升级。
加快加大培育新能源汽车产业集群。中国是汽车消费大国,未来也是汽车从化石能源车升级换代到新能源车的消费升级大国,这个容量极其巨大,趋势决不能小视。中国在双碳工作方面稳步推进,新能源将得到强有力的政策支持和推动。诸城汽车产业决不能错过新能源汽车这个新赛道,要先入为主,在新赛道上实现弯道超车。尽快与国内优秀企业建立合作关系,发扬“走遍千山万水、道尽千言万语、历尽千辛万苦、想尽千方百计”的精神,紧紧抓住新能源汽车发展的这个红利期,确保诸城在新能源汽车产业集群上与时俱进,取得先发红利。
加强数字化和智能化在商用车领域的应用,抓住智能化应用的发展趋势。智能化在商用车的应用会走在乘用车前面,因为商用车很多都是场景用车。要充分利用并进一步提升福田汽车智能车联网平台,引导零部件龙头制造企业以用户为中心构建智能服务平台和网销公司,建设智能网联试验区、无人驾驶试验区等先进平台,加快数字化智能化改造和场景应用。
2、生物医药食品产业集群
诸城的现代食品和生物医药都有良好的基础,我们把这两个产业归入一个产业集群,首先它们都是以生物、农作物为原料,其次也符合监管原则。生物医药食品产业群有山东半岛腹地和资源的支撑,国内外需求旺盛,整体产业发展势头良好,必将成为诸城实现工业转型升级“123”战略的重要一翼,将有力增厚诸城的产业基础,因此诸城要在做强做大该产业集群上持续加大扶持,加快培育百亿级的龙头企业。
生物医药食品产业集群目前面临的主要工作是补链延链,要把产业链向上下游延伸,比如围绕东晓的中间产品进行扩链延链,从中间产品向上下游延伸,增加产品的附加值。向上延伸就是农业的工业化、农产品深加工系列。向下延伸就是更好更全面地服务终端客户。通过补链延链提高整个产业集群的竞争力,从而提升产业集群的效益和影响力。
围绕补链延链,诸城要寻找和弥补产业链薄弱环节,以打造产业集群为目标,加强产业链招商。实践证明,一旦某个产业培育出比较完整的产业链,必会吸引更多垂直和协作关系的企业来投资,从而盘活招商大局。诸城在生物医药食品产业集群上可以通过建立项目库、资源库、目标库、政策库和专家智库,聚焦头部产业园区和开发区等承接平台,加强产业链招商,形成倍增效应。
3、智能装备产业集群
以5G、人工智能、大数据、物联网等为代表的新一代信息技术正加速推进,在新技术发展进程中,数字化、网络化、智能化和自动化的应用正深刻地改变着传统制造业。智能制造是以智能技术为代表指导的先进制造,智能装备产业集群是战略性新兴产业和先进制造业的代表。新材料产业包括新材料及其相关产品和技术装备,是提升传统制造业的基础性产业,是智能装备产业集群的一部分。在智能装备产业领域,诸城已拥有迈赫机器人这样的一些领头企业,在智能技术应用基础上发展起来的智能装备产业在诸城已有较好的基础。迈赫优沃工业互联网系统研发及示范应用项目以及汽车制造业智慧运维系统等项目已完成研发,进入产业化进程。
依托工业物联网大数据平台,加快推广诸城现有的省级产业互联网平台经验,引导企业推动新一代信息技术在工业设计、制造、服务等各环节深度应用,打造开放、创新的工业生态体系。以发展工业互联网为契机,借力青岛打造“工业互联网之都”的战略,围绕产业转型升级和新技术应用,牵头联建共性技术创新中心,推进一批重点科技项目建设,加大培育创新链“舵手企业”,吸引优质资源集聚,从而壮大智能制造产业集群。
智能装备产业集群的重点在于人才问题,要加强与高校、科研院所的合作,加强外联协作,加快推动科研成果转换。加强与中国工程院、机械科学研究总院这样的国家级平台的合作,推动创立内外资、产学研合作创新共同体。根据产业创新要素驱动和技术驱动的特点,与企业共同组建智能装备研究院,实行灵活的用人机制,不求所在但求所用,实现创新要素驱动。强化产业基金对企业的引导作用,积极采取阶段参股、跟进投资等方式,利用市场化手段吸引民间资本,着力引进科技含量高、带动作用强的企业落户诸城。
在大力发展三大产业集群的同时,诸城对纺织服装等具有比较优势的传统产业要加快支持改造提升。市府市政府可以制定专门的传统产业改造升级三年行动方案,充分利用数字化、智能化进行技术改造来提升企业在个性化、定制化上的服务能力,帮助传统产业的这些企业抓住国货潮的红利,进而实现产业升级。
在以内循环为主的新发展格局下,大消费开始发力,国产品牌有了新的内涵、新的发展机会。这几年,不管是电子、服装、母婴等领域,我们都可以明显感受到不断有国产“潮牌”正在崛起,国货正在成为新的消费亮点。伴随着品质的提升、民族信心不断上升以及消费理念趋于成熟理性,国产品牌正在快速崛起。国产品牌崛起的本质是消费者对国产产品品质的认可,由此带来的是国产产品持续的进口替代,国产商品在技术进步和产品升级下存在提价的空间。诸城的传统产业以往主要是为国外品牌贴牌生产,在品质上有很好的基础,政府要着力帮助这些企业改造升级,使之在新发展格局下获得品牌溢价,取得更好的效益。
第三部分:产业集群发展三年行动计划
为推动三大产业集群的发展和提升传统产业,围绕工业强市建设的指导意见,诸城在大力改善营商环境的同时可以开展五大工程作为实现总体目标的工作抓手。这五大工程分别是制造业科技创新动力再造工程、数字化提升工程、专精特新小巨人工程、制造业绿色工程以及临港临空临铁经济锻造工程。
1、制造业科技创新动力再造工程
当今经济发展在很大程度上取决于对科技的掌握和技术的转换落地,谁在科技创新上领先,获得趋势性发展机遇,谁就获得先机和新经济发展的红利。因此,诸城要开展寻求制造业科技创新动力再造工程。
科技局将牵头梳理全市的制造业相关技术,建立数据库,摸清建链强链补链扩链的技术需求,联合国内权威的技术转化平台,建设市级的科技创新与转化服务平台,帮助企业和产业园区建立专业化的技术创新体系和数据库,帮助企业进行找对象结对子。在这个过程中要充分注意,创新的主体是企业,创新是为了求发展,找到解决问题的办法实现发展就是创新。
2、数字化提升工程
我们建议的三大优先发展产业集群能否带动诸城整体产业的转型升级在很大程度上取决于数字化智能化能否有效应用。实际上,诸城所有的产业都不同程度地与这个提升工程息息相关。可以不夸张地说,这个提升工程关乎到诸城产业发展战略和发展定位能否在未来有效实施。这个提升工程是一个正向迭代的过程,越早开发利用,就越具有壁垒优势。
工信局将牵头实施数字化提升工程,要与专业化的机构合作,在数字工程、数字营销、数字园区、数字供应链等方面开展数字化应用。要尽可能多地拓展应用场景,包括在传统产业上结合数字化来加强改造实现产业升级,使之发挥新的活力。
3、专精特新小巨人工程
诸城中小企业比重大,中小企业走专业化、精细化、特色化发展之路特点明显,已经形成了一些像大业集团这样的“隐形冠军”。这些专精特新小巨人企业在每个价值单元基础上充当着“串链者”的角色,在创新上形成闭环,在经营上良性竞争,共同推动所在产业链的健康发展。中小企业是市场的主体,一个普遍的规律是,中小企业发展得好的地方,经济都很好。充满活力的中小企业,多样性、差异化的经济生态,是我国经济韧性最重要的保障。
基于诸城产业的这个特点和优势,诸城要梳理全市众多的中小型企业,发现培育具有专长、专业、专注、专家四个专特色的企业,锻造企业的专业化能力。加快实施“个转企、小升规、规升巨”企业提升计划,壮大“瞪羚”“小巨人”“独角兽”企业和制造业单项冠军队伍。积极推动专精特新小巨人企业参与本地产业整合以及跨区域收购兼并,鼓励到资本市场上市融资。
工信局将牵头实施专精特新小巨人工程,在工信部的指导下,提出专门的工作方案,通过搭建最适合的政策工具包在痛点难点上精准滴灌持续发力,引导提升政策资金扶持力度和服务保障水平。此工程将帮助企业聚焦主业、苦练内功、强化创新,在细分领域做精做强,在细分领域拥有话语权和标准制造权,获得行业领导地位,引导形成工匠精神、科学精神和企业家精神相结合的小巨人企业。
4、制造业绿色化工程
国家能源战略正在进行着非常大的调整,环保要求也越来越严,制造业必须适应、跟进国家能源战略的调整和环保要求。绿色制造技术、绿色材料、绿色能源、绿色设计数据库等正逐步形成庞大的新产业,发展绿色制造势在必行。低熵的制造生产模式对制造业提出了新的要求也提供了前所未有的发展机遇。未来绿色技术、绿色标准将成为产业发展中的新的护城河和壁垒。这种发展趋势要求诸城制造企业与时俱进,以积极开放的心态看待这个变化,积极跟上时代的步伐,从变化中找商机求发展。
工信局、环保局等相关部门共同推进制造业绿色工程,加强顶层设计,坚持问题导向,以系统的思维和前瞻性的视角制定专门的行动纲领和实施方案。与制造企业在绿色集成制造技术和绿色集成制造体系等绿色制造领域共同加强研究,推动产业结构优化、推进能源结构调整,支持绿色低碳技术研发推广,引导诸城产业的绿色健康发展。在具体实施中要服从于发展的目标,当下可以把节能减排作为重点,绿色工程要与各种废弃物利用结合起来,园区循环化改造要作为重点来抓。
5、临港临空临铁经济锻造工程
临港临空特别是高铁给诸城带来了千载难逢的发展机会,诸城地处南北沿海两大都市圈的枢纽地带和核心腹地。从当前国家发展的环境和经验表明,我国经济在未来相当一段时间将以内循环为主,在此背景下现代交通对要素布局和产业布局将带来颠覆性革命性的变化。
在国内统一的大市场和内循环机制下,现代交通已成为产业发展的关键要素。国内已经有若干个区域中心城市通过高铁改变了产业发展的方向,改变了经济结构,实现量级腾飞。
面对临港临空临铁带来的战略机遇,诸城一定要紧紧抓住这个机会,发改局牵头成立专门的研究小组,聘请国家级的专家,对现代交通给诸城带来的产业布局和要素布局的影响拿出应对方案和可行性研究报告。
临青部分的核心是实现青诸一体化。要深入研究青岛整体的发展战略,特别是青岛“工业互联网之都”的战略和布局,使诸城的战略和行动与青岛的战略和节奏合拍同频,产生共振。青岛提出发展“青诸发展轴”,尤其是胶州和青岛西海岸新区发展战略升级、胶州“上合示范区”建设、山东自贸实验区青岛片区运行等,有利于整体推动诸城与青岛发展战略与空间布局的对接,带动诸城区域经济转型升级。充分发挥诸城区域优势的一个关键点在于能否做好与青岛的融合上。要围着这个关键点加大基础设施建设,积极推进青诸同城化,实现在公共服务和基础设施的互联互通。通过青诸同城化加大双招双引,促进要素集聚。
依托青岛保税港区诸城功能区、山东头临港高端产业示范区、诸城青岛产业园,积极打造融青小镇,承接青岛扩张性外溢项目和蓝色经济区产业链延伸,加快融入青岛西海岸经济新区建设。全力推进青岛-诸城产业主体在生产、技术、经营、资本方面的无缝对接,积极承接青岛资本转移,在优势领域吸引青岛转移项目来诸城落户。特别是在工业互联网领域,要把握好青岛的发展节奏,与其形成战略支撑,共同在工业互联网领域发力,推动工业互联网在山东半岛的发展。
借鉴长三角珠三角周边城市融入核心城市的成功经验,推动主导产业集群的跨区一体化发展与布局。利用半岛蓝色经济区的国家战略以及RECP提供的机遇,加强与日韩的产业融合。
智库研究
目前,我国对中小企业的支持政策已经呈现连续性、梯度性的特点,中小企业在成长的过程中无论是经营战略、营销模式、还是产品研发、后期服务,都有各自独到的宝贵经验。
中制智库联合中央广播电视总台融媒体与凤凰网财经共同打造“隐形冠军示范工程”项目,以《隐形冠军》节目配套”隐形冠军闪耀100”年度评选,旨在发现、展示、表彰制造业细分领域的隐形冠军企业。并与德国隐形冠军协会、浙江大学隐形冠军国际研究中心联合推出了中国制造业企业隐形冠军的评价体系,引导专精特新企业持续打造核心竞争力。
✎
THE END
编辑:雨辰
声明:文章来源于中制智库,版权归原作者所有。非经注明,文中图片均来自网络。
原标题:《如何培育县域制造业产业集群——以山东诸城为例》