

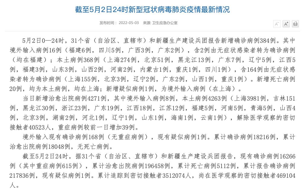
5月2日0—24时,31个省(自治区、直辖市)和新疆生产建设兵团报告新增确诊病例384例。其中境外输入病例16例(福建6例,四川5例,广西3例,广东2例),含2例由无症状感染者转为确诊病例(均在福建);
本土病例368例(上海274例,北京51例,黑龙江13例,广东7例,辽宁5例,江西5例,福建3例,山东3例,山西2例,河南2例,内蒙古1例,重庆1例,四川1例),含164例由无症状感染者转为确诊病例(上海155例,北京3例,辽宁2例,广东2例,山西1例,重庆1例)。新增死亡病例20例,均为本土病例,均在上海;新增疑似病例1例,为境外输入病例(在上海)。
31个省(自治区、直辖市)和新疆生产建设兵团报告新增无症状感染者5690例,其中境外输入43例,本土5647例(上海5395例,辽宁79例,浙江34例,江西29例,新疆26例,吉林21例,江苏13例,北京11例,山东11例,黑龙江10例,河北5例,广东5例,河南4例,云南2例,安徽1例,重庆1例)。
当日新增治愈出院病例4271例,其中境外输入病例8例,本土病例4263例(上海3981例,吉林151例,黑龙江30例,浙江23例,广东19例,江西18例,江苏12例,福建5例,河南5例,青海5例,山西4例,北京3例,湖南2例,河北1例,辽宁1例,山东1例,海南1例,云南1例),解除医学观察的密切接触者40523人,重症病例较前一日增加39例。
境外输入现有确诊病例168例(无重症病例),现有疑似病例1例。累计确诊病例18216例,累计治愈出院病例18048例,无死亡病例。
截至5月2日24时,据31个省(自治区、直辖市)和新疆生产建设兵团报告,现有确诊病例16266例(其中重症病例615例),累计治愈出院病例196458例,累计死亡病例5112例,累计报告确诊病例217836例,现有疑似病例1例。累计追踪到密切接触者3512074人,尚在医学观察的密切接触者469104人。
当日解除医学观察的无症状感染者28045例,其中境外输入67例,本土27978例(上海27121例,吉林459例,河北97例,江苏93例,山东34例,安徽28例,江西21例,黑龙江19例,云南18例,山西14例,广西13例,福建12例,湖北12例,浙江11例,河南8例,辽宁7例,广东6例,青海2例,新疆2例,北京1例);当日转为确诊病例166例(境外输入2例);尚在医学观察的无症状感染者133610例(境外输入516例)。
累计收到港澳台地区通报确诊病例481663例。其中,香港特别行政区330773例(出院59739例,死亡9318例),澳门特别行政区82例(出院82例),台湾地区150808例(出院13742例,死亡871例)。
上海本土新增“274+5395”
上海市卫健委5月3日通报:5月2日0—24时,上海市新增新冠肺炎本土确诊病例274例和无症状感染者5395例,其中155例确诊病例为既往无症状感染者转归,117例确诊病例和5324例无症状感染者在隔离管控中发现。
5月2日0—24时,新增本土死亡20例。平均年龄83.95岁,最小年龄49岁,最大年龄101岁。20位患者合并有多种急慢性基础疾病和晚期肿瘤,包括伴全身广泛转移的皮肤隆突性纤维肉瘤、膀胱癌、鼻咽癌以及急性心肌梗死、冠心病、心功能不全、高血压3级(极高危)、创伤性硬膜下出血伴癫痫、阿尔兹海默症、糖尿病、自身免疫性肝病等。患者入院后,原发肿瘤或基础疾病迅速进展,经抢救无效死亡。死亡的直接原因为晚期肿瘤或基础疾病。
5月2日0时至24时,解除医学观察本土无症状感染者27121例。
北京昨新增62例本土感染者
5月2日0时至24时,北京新增51例本土确诊病例(含2例4月29日、1例5月1日诊断的无症状感染者转确诊病例,确诊病例1至30昨日已通报)和11例无症状感染者(无症状感染者1至8昨日已通报),无新增疑似病例;无新增境外输入确诊病例、疑似病例和无症状感染者。治愈出院5例。

北京今起连续开展三轮区域核酸筛查
根据市疫情防控工作领导小组部署,定于5月3日、4日、5日,除5个生态涵养区外的平原地区,包括东城、西城、朝阳、海淀、丰台、石景山、房山、通州、顺义、昌平、大兴、经开区12区,连续开展三轮区域核酸筛查。
东城新增2例感染者系夫妻,4月23日曾赴环球度假区
据健康东城消息,5月2日晚,东城区新增新冠肺炎病毒感染者2例,目前均已转入定点医疗机构,具体情况:
感染者1:现住东城区龙潭街道绿景苑小区,工作地为丰台区广安路9号院4号楼10层。
感染者2:为感染者1丈夫,住址同感染者1,工作地为海淀区学院路768号西区12号楼。
主要风险点位——
4月21日
12:00,国投阳光食堂。
4月22日
12:00,华莱士汉堡(北京西站店)。
12:26,便利蜂(国投财富广场店)。
4月23日
11:30-21:12,北京环球度假区。
4月24日
8:30,便利蜂(国投财富广场店)。
12:00,国投阳光食堂。
4月25日
10:00,银泰百货华谊兄弟影院(丰台区马家堡东路101号院10号楼)。
4月26日
17:44,北京协和医院发热门诊(东单北大街53号)。
18:32,味千拉面(新东安apm店)。
4月27日
12:00,国投25餐厅。
4月28日
12:00,国投阳光食堂。
4月29日
12:00,便利蜂(国投财富广场店)。
18:50,味多美(广渠门店)。
5月1日
16:26,东方时尚日杂店(光明中街44号)。
经东城区疾控中心综合评估,为防止疫情扩散,将绿景苑小区划为封控区,实行“区域封闭、服务上门”。将光明社区、华城社区划为防范区,采取“强化社会面管控,严格限制人员聚集”的管控措施。
东城区已第一时间启动应急响应,对涉及的风险点位进行临时管控,同时开展流行病学调查、环境消杀和核酸检测等工作。
在此提醒广大市民朋友:请与以上活动轨迹有时空交集的人员,立即主动向居住地所在社区(村)、工作单位、居住酒店报告。
据北京环球度假区此前发布通告称,根据疫情防控要求,北京环球度假区自5月1日起暂时关闭。北京地铁官方微博也发布消息称,因疫情防控工作需要,自2022年5月1日(星期日)9时起至另有通知时止,1号线八通线、7号线环球度假区站封闭,列车通过不停车,并停止换乘。
三原因致续发感染者较多
北京市疾控中心对4月22日以来引发续发感染者较多的病例进行分析后,发现如下特点——
在传染期有多人聚餐行为,引发聚集性疫情;
未接种疫苗,感染风险增加;
活动范围较广,导致疫情多点散发。
3地升级高风险,1地升级为中风险
庞星火介绍,截至2022年5月1日24时,朝阳区建外街道北郎东社区、劲松街道农光东里社区近14天各累计报告6例本土确诊病例;房山区窦店镇一街村近14天累计报告9例本土确诊病例。
经市疾控中心评估,按照《北京市新冠肺炎疫情风险分级标准》,本市即日起将朝阳区建外街道北郎东社区、劲松街道农光东里社区,房山区窦店镇一街村由中风险地区升级为高风险地区。
北京各公园、博物馆室内场所,全部暂停开放
5月2日晚,北京市园林绿化局发布通知称,根据当前疫情防控需要,各公园室内场所自5月3日起全部暂停开放,含展览展示、体育健身、游览游艺等项目。
同日18时许,北京市文物局发布消息称,为有效防范聚集性风险,即刻起北京地区博物馆室内展厅应全部暂停开放。
政策将根据首都疫情防控形势动态调整,恢复开放时间另行通知。
全域封闭!全员核酸!一地最新通告
邢台市任泽区新冠肺炎疫情防控工作领导小组办公室最新发布关于实施临时全域封闭管理和开展全员核酸检测的通告↓↓↓
邢台市任泽区新冠肺炎疫情防控工作领导小组办公室关于实施临时全域封闭管理和开展全员核酸检测的通告
广大居民朋友:
为坚决阻断新冠疫情传播途径,保障人民群众身体健康和生命安全,根据当前我区疫情形势变化,经区新冠肺炎疫情防控工作领导小组研究决定,对任泽区实行临时全域封闭管理,并开展全员核酸检测。现将有关事项通告如下:
1.临时全域封闭管理时间:自2022年5月3日6时起,解除时间另行通知。
2.临时全域封闭管理区域:任泽区全域。
3.自2022年5月3日6时起,开展全员核酸检测。核酸检测范围为任泽区域内所有居民,含外来人员和各类已复工复产企业、工地及其他市场主体的从业人员。48小时内接种过新冠疫苗的人员不能进行核酸采样,要向所在村居工作人员说明情况,提供证明并做好登记,居家48小时后再及时采检核酸。
4.全区所有村居实行临时封闭管理。每个村、居民小区原则上只保留一个出入口,24小时值守。除参与疫情防控工作和处置应急突发事件等特殊情况的人员持区防领办证明(医务人员持单位证明)允许进出外,其他人员静态管理。确因急需就医等特殊情况需离开的,必须经所在社区(村)备案审批。
5.临时封闭管理期间所有人员坚持“里不出、外不进、内不动”,足不出户,保持相对静止,并做好居家人员健康监测。如出现发热、咳嗽等症状应及时主动向所在村居如实报告,同时请配合做好核酸检测等防控措施。
6.全区商超、市场、沿街店铺等经营性场所暂停营业,发改局(商粮局)、市场监管局、各乡镇(区)全面做好居民的基本生活物资供应配送保障。
7.临时全域封闭管理期间对拒不服从管理、私自闯卡进出、隐瞒行程的,将依法依规追究相关责任。请广大居民相互告知、主动配合做好疫情防控工作,共同筑牢我区疫情防控屏障。
邢台市任泽区新冠肺炎疫情
防控工作领导小组办公室
2022年5月2日
浙江此地要封城?真相来了
有网民在微信群发布“嘉善凌晨要封城”的消息,经向嘉善县疫情防控指挥部核实,该信息不实,为谣言!

网络不是法外之地,请广大网民以官方发布的信息为准,不造谣、不信谣、不传谣,对编造、传播、散布谣言、扰乱社会秩序的违法行为,公安部门将依法查处!

信息来自国家卫生健康委员会官方网站、央视新闻、北京日报、北京东城、北京环球度假区、@北京地铁、邢台任泽发布、南湖晚报、in嘉善APP
支持我们请分享 评论 点赞 在看☟☟☟
公众号ID:Science_China
公众科普 科学传播
中国科协官方微信 国家科普平台
原标题:《368+5647!一地12个区域今起连续三轮核酸!这些室内场所全部暂停开放》