五一劳动节假期将至
为方便大家放假期间就诊需求
发布哥从南昌各大医院、南昌疾控
了解到门急诊安排情况及
预防接种门诊开诊安排
市民可根据时间和需求合理安排
同时
提醒大家遵守医院的防疫要求
江西省人民医院
(南昌医学院第一附属医院)
4月30日—5月4日,江西省人民院爱国路院区、红谷滩院区普通门诊、专家/特需门诊、专病门诊和急诊、发热、核酸检测门诊照常开诊。
4月30日—5月4日,爱国路院区体检上午7-12时开放,5月7日体检全天开放;红谷滩院区健康体检均暂停开放。
南昌大学第一附属医院
【门诊安排】
1、4月30日(周六)上午开诊,下午不开诊
2、5月1日(周日)上午开诊,下午不开诊
3、5月2日(周一)、5月3日(周二)、5月4日(周三)全天开诊
4、5月7日(周六)全天开诊,专家门诊按周三排班
【急诊安排】
1、急诊科24小时开诊
2、发热门诊、儿科急诊、缓冲就诊区等均24小时开诊
南昌大学第二附属医院
(点击图片放大更清晰)


江西省儿童医院



江西省妇幼保健院
【八一大道院区】
照常开诊科室:
产科门诊、新生儿门诊、儿内科门诊、妇科门诊、肿瘤科门诊、内分泌门诊、宫腔镜、计划生育门诊、优生遗传门诊、中医门诊、皮肤性病门诊、儿童常规体检及部分专科门诊、便民门诊、急诊科、美容科(包括夜间门诊)。
部分开诊科室:
妇女保健科:4月30日--5月1日停诊,5月2日开始照常开诊;
儿外科:4月30日--5月1日停诊,5月2—4日上午开诊、下午停诊;
辅助生殖门诊女性不孕上午开诊、下午停诊;
乳腺门诊:上午开诊、下午停诊。
停诊科室:
健康管理体检科(含HPV疫苗门诊)、心理门诊、更年期门诊
【九龙湖院区】
照常开诊科室:
产科门诊、新生儿门诊、儿内科门诊、妇科门诊、辅助生殖门诊、优生遗传门诊
部分开诊科室:
妇女保健科:4月30日--5月2日停诊,5月3日开始照常开诊。
停诊科室:
健康管理体检科(HPV疫苗门诊)、美容科、乳腺门诊。
【青山湖院区】
照常开诊科室:
产科门诊、妇科门诊、新生儿门诊、儿童常规体检及部分专科门诊。
停诊科室:
中医门诊、优生遗传门诊、妇女保健科、辅助生殖门诊、美容科、健康管理体检科(HPV疫苗门诊)、儿童眼保健门诊、乳腺门诊。
特殊情况停诊,以当日微信小程序挂号信息为准
南昌大学附属口腔医院
一、5月1日,一楼急诊科24小时接诊,其它科室均停诊;
二、4月30日、5月2日至4日,全院各临床科室按双休日排班正常开诊;
新冠疫情特殊时期,因口腔治疗要张口近距离操作,为了大家的安全,请门诊患者提供48小时内的核酸阴性结果(急诊患者除外),做好防护,合理安排时间就诊。
南昌市第一医院
【南院区】
急诊24小时开诊。B超、急诊检验、心电图、影像科(CT、放射)24小时检查。
南院区胃镜检查时间:5月1日上午8:00-12:00、5月3日上午8:00-12:00。
【红谷滩门诊部】
普通内科照常开诊,口腔科5月3日、5月4日开诊。体检中心五一假期期间不开诊。
门诊就诊须知
1. 门诊入口请主动出示本人的“健康码”、“行程码”、48小时核酸结果,配合医院工作人员做好测温、扫码、查询轨迹、核酸结果信息等工作,查验合格后方可进入门诊区域。
2.请严格遵守“一医一患一诊室”原则,候诊、排队取药、缴费时请执行“一米线”排队,就诊等候时请隔位就坐,尽量减少陪同人员。
温馨提示:发热门诊和愿检尽检人员核酸采集点仍在改造中,五一期间南昌第一医院北院区不开诊,带来不便,请谅解!
住院须知
1.新入院患者及陪护人员必须持有24小时核酸阴性报告方可进入病区。
2.根据《陪护探视制度》内容,我院严格实施“非必要不陪护”,如需陪护必须完善核酸检测。实施一人一陪护,谢绝探视。医院对住院患者固定的一名陪护家属提供免费核酸检测。
建议通过电话、微信视频、语音等方式慰问和探视。
南昌市第三医院
4月30日-5月4日,抚河院区、朝阳院区急诊、发热门诊24小时开诊
【抚河院区】
一、抚河院区专家门诊
4月30日-5月4日,乳腺专家门诊照常开诊,4月30日上午下午魏文嵩,5月1日 上午下午 范小庆5月2日 上午下午李志华,5月3日上午下午胡平华,5月4日 上午下午陈戈,其他科室专家门诊停诊 。
二、抚河院区普通门诊
1.4月30日-5月4日,乳腺外科、普外科、肝胆外科、泌尿外科、骨科、内分泌代谢科、心血管内科、呼吸与危重症医学科、消化内科、神经内科、肾内科、肿瘤内科、血液内科、妇科、产科、儿科、口腔科门诊照常开诊。
2.4月30日-5月4日,儿童保健科、内科门诊(原保健科)、肝病门诊、肠道门诊、临床营养科、便民门诊、全科医学科、体检中心、疼痛科门诊停诊。
3.中医科、耳鼻喉科、眼科、康复科:4月30日、5月1日上午开诊,下午停诊;5月2日、5月3日、5月4日 正常开诊。
4.乳腺中医科、皮肤科:4月30日 上午开诊,下午停诊;5月1日上午下午停诊;5月2日、5月3日、5月4日 正常开诊。
【朝阳院区】
一、朝阳院区专家门诊
1.4月30日-5月4日,乳腺专家门诊照常开诊,4月30日上午刘秋明,下午停诊,5月1日上午胡平华,下午停诊,5月2日 上午下午范小庆,5月3日 上午下午刘秋明,5月4日 上午下午龚宇,其他科室专家门诊停诊。
二、朝阳院区普通门诊
1.4月30日-5月4日,乳腺外科、普外科、泌尿外科、肝胆外科、神经外科、骨科、内分泌代谢科、消化内科、心血管内科、呼吸与危重症医学科、肾内科、神经内科、肿瘤内一科、乳腺肿瘤内科、儿科、儿童保健科、妇科、产科、口腔科、耳鼻喉科、眼科门诊照常开诊;入托体检科、麻醉门诊停诊。
2.皮肤、中医科、康复科:4月30日、5月1日 上午开诊、下午停诊;5月2日、5月3日、5月4日 正常开诊。
3.乳腺中医科:4月30日、5月1日 停诊;5月2日、5月3日、5月4日 正常开诊。
4.放疗科:4月30日、5月1日、5月2日 停诊;5月3日、5月4日 正常开诊。
5.便民门诊、全科医学科:4月30日、5月1日停诊;5月2日、5月3日、5月4日 上午开诊,下午停诊。
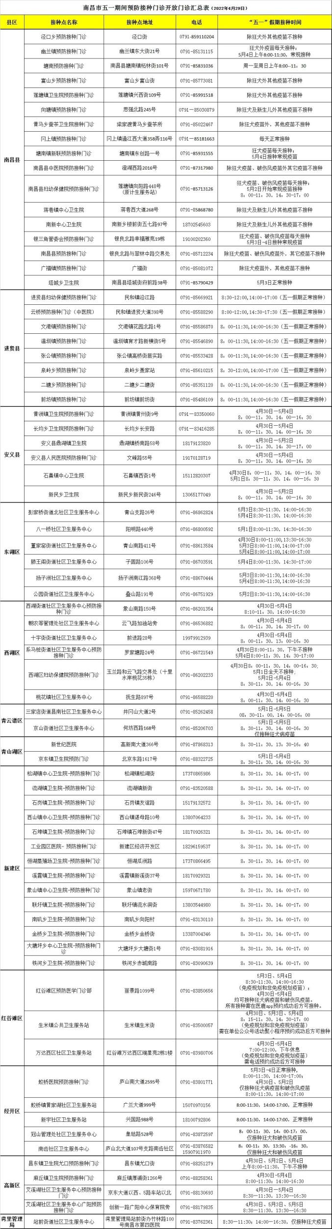
南昌疾控发布
“五一”期间预防接种门诊开放公告
亲爱的市民们:
我市正在有序恢复预防接种工作(新冠肺炎疫苗除外)。
五一劳动节即将来临,因假日期间人员可能会流动比较频繁,为了更好地保护您的安全,方便市民接种疫苗,特公示全市各县(区)“五一”期间开放的预防接种门诊地址、电话和接种时间。
请关注“南昌疾控”微信公众号,今后接种门诊信息如有变动,我们也将会及时更新。
注意事项
1.为了避免人员聚集,请大家按照各接种单位的要求预约成功后前往接种单位接种。原则上每名受种者陪同人员不超过1人。受种者和陪同人员请全程佩戴口罩,配合工作人员测量体温、出示健康码“绿码”、行程码“绿码”、24小时内核酸检测阴性证明等措施。详情请咨询各接种单位。
2.居家健康监测人员、一线保障人员闭环管理期及休养期、近14天有封控区、管控区、中高风险地区旅居史的人员不得前往预防接种单位。
3.前期暂缓跨区接种,有接种需求的居民前往当前实际居住地所在县区的预防接种单位进行接种。后期由属地疫情防控指挥部根据实际情况评估后,逐步有序开放跨区接种。
疫情防控需要你我共同努力,请广大市民朋友给予更多理解和支持!
另外,新冠疫苗接种工作将在五一假期后适时恢复,请大家密切关注,及时接种新冠疫苗!
预防接种门诊开诊安排
2022.4.30-2022.5.4
(直接点击下图放大)

原标题:《“五一”期间南昌各医院门诊、预防接种门诊安排出炉!》