近日
国家卫生健康委办公厅印发了
《“千县工程”县医院综合能力提升工作县医院名单》
(简称《县医院名单》)
云南部分县医院入选

图源:“蒙自市人民医院公众号”微信公众号
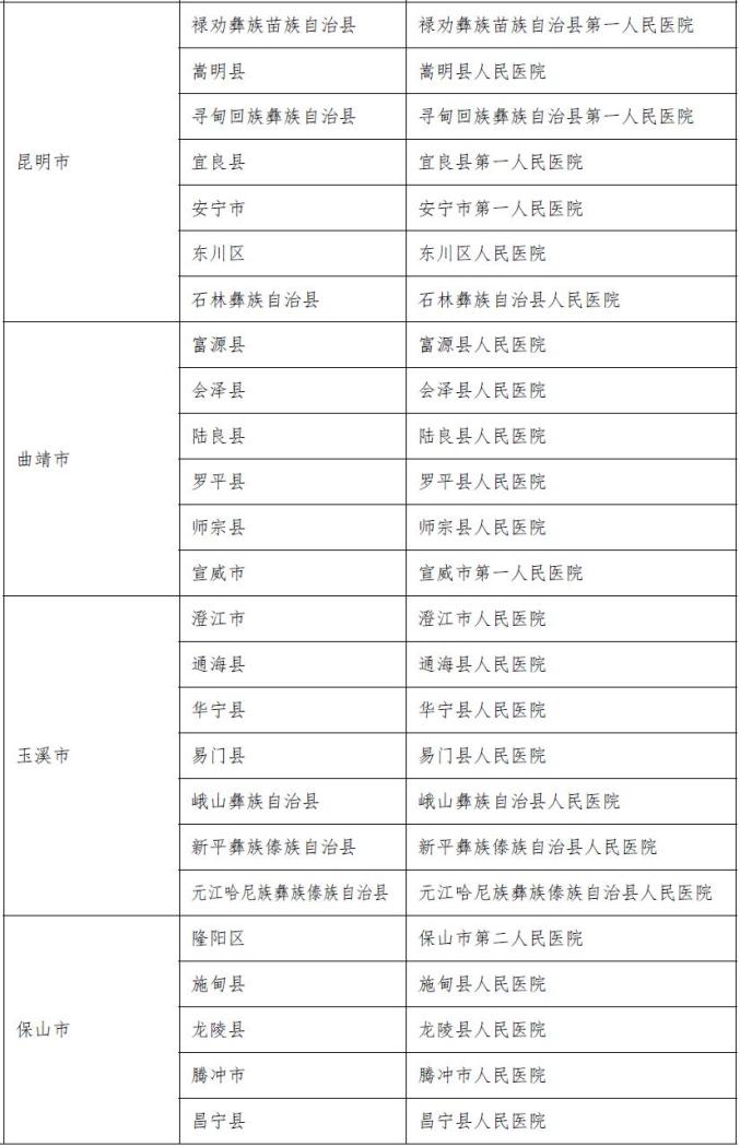
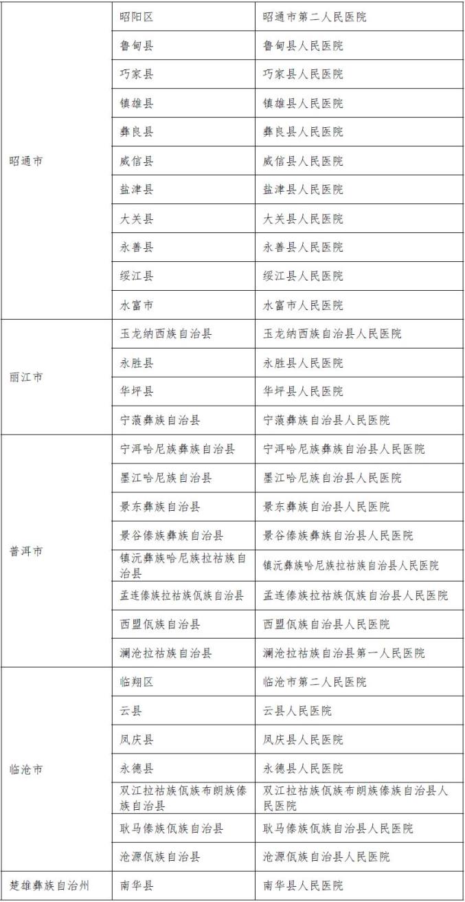
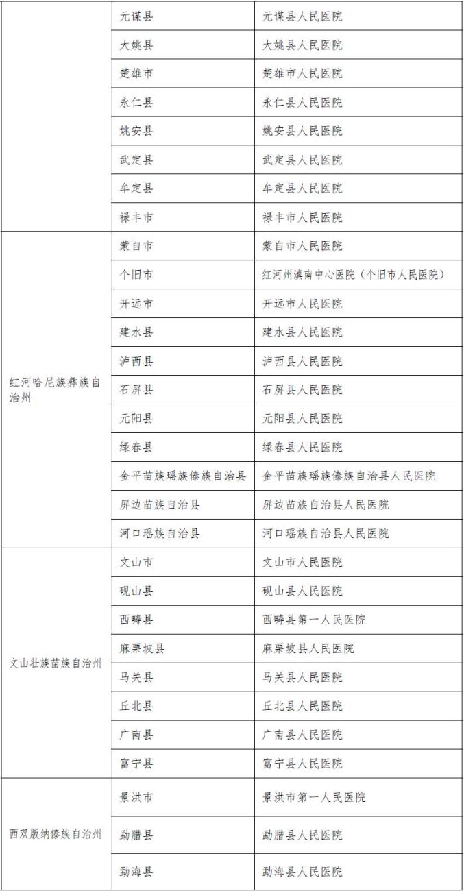
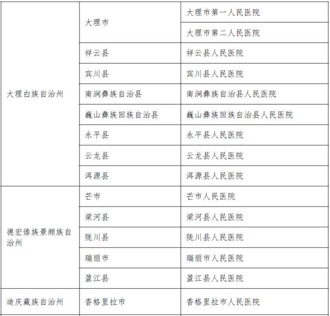
云南入选名单如下
��




知道多一点
《县医院名单》印发背景
《国民经济和社会发展第十四个五年规划和2035年远景目标纲要》提出“县级医院为重点,完善城乡医疗服务网络”,“推动省市优质医疗资源支持县级医院发展,力争新增500个县级医院(含中医)达到三级医院设施条件和服务能力”的工作要求,《国务院办公厅关于推动公立医院高质量发展的意见》《公立医院高质量发展促进行(2021-2025年)》等文件都明确要求提升县级医疗服务能力。
为进一步巩固县医院综合能力建设积极成果,持续提升县医院综合能力,满足县域居民基本医疗服务需求,2021年10月国家卫生健康委印发《“千县工程”县医院综合能力提升工作方案(2021-2025年)》(以下简称《工作方案》),明确了“千县工程”县医院综合能力提升工作的总体要求、重点任务,根据工作安排,国家卫生健康委组织各省份推荐并确定了参与“千县工程”县医院综合能力提升工作的县医院名单。
县医院推荐条件
国家卫生健康委按照《国务院办公厅关于推动公立医院高质量发展的意见》和《工作方案》要求,结合“十三五”时期县医院医疗服务能力第三方评估情况,确定了以下推荐条件:
一是以脱贫地区、三区三州、原中央苏区、易地扶贫搬迁安置地区等特殊地区为重点,按照《县医院医疗服务基本标准和推荐标准》评估的县医院医疗服务能力情况;
二是县医院临床专科能力建设情况;
三是在分级诊疗制度建设中落实县医院功能定位情况;
四是县医院综合能力建设发展规划;
五是地方政府支持保障政策等。
全国所有设县(不含市辖区)的省份均开展了推荐工作,国家卫生健康委结合推荐条件,并组织各省份进行了2轮复核,共有1233家县医院参与“千县工程”县医院综合能力提升工作。
关于纳入名单县医院的管理
国家卫生健康委将组织县医院医疗服务能力评估,根据评估情况和《工作方案》有关工作要求推进进展,中期调整《县医院名单》。对未参与“千县工程”县医院综合能力提升工作,但能力提升明显并符合推荐条件的县医院,可经省级卫生健康行政部门推荐纳入;对在《县医院名单》内,但工作进展不明显,经中期评估与达到三级医院服务能力目标差距较大的县医院,将从名单中剔除。
做好组织实施
《县医院名单》印发后,地方各级卫生健康行政部门要将“千县工程”县医院综合能力提升工作作为推动公立医院高质量发展的重要内容,按照《工作方案》中明确的职责任务,指导纳入“千县工程”的县医院不断提升综合能力,落实各项重点任务。国家卫生健康委将加强培训和评估,做好对地方卫生健康行政部门和县医院的工作指导,挖掘推广典型经验。
恭喜这些上榜的县医院!
原标题:《这份全国名单公布!云南多个县医院上榜》