原创 奇点糕 奇点网 收录于话题 #肥胖 20个

当前,肥胖已成为一种全球性“流行病”,可引起代谢紊乱,增加机体罹患2型糖尿病、脂肪肝、心血管疾病的风险,已成为全人类高度关注的公共卫生问题[1]。
我们都知道肥胖的危害性,也知道“管住嘴,迈开腿”是减肥的两大利器,奈何打工人难以逃脱“996”的工作节奏和高热量美食的强大诱惑力,最终也只能在肥胖之路上一去不复返。这时候,每个减肥人心中都不禁感叹,啥时候才能有新的高效减肥方法呢?
近日,华东师范大学生命科学学院马欣然、徐凌燕研究员及张强研究员,联合上海交通大学附属第六人民医院胡承教授在《细胞》上发表重要研究成果,并被选为封面故事(Cover story)。研究发现,局部温和热疗可通过激活热休克转录因子1(HSF1)-A2b1转录轴诱导米色脂肪产热,进而安全有效地防治肥胖,并改善胰岛素抵抗和肝脏脂质沉积等代谢紊乱问题[2]。

图文摘要:局部热疗通过激活HSF1-A2b1转录途径促进白色脂肪棕色化
我们都知道肥胖是指机体总脂肪量过多和(或)局部脂肪含量增多及分布异常,但并不是所有的脂肪组织都是坏的。哺乳动物的脂肪组织可根据解剖位置和功能特性分成白色脂肪、棕色脂肪及米色脂肪。其中白色脂肪负责存储多余的热量,棕色脂肪促进脂肪分解产热,而米色脂肪静息时与白色脂肪类似,而在寒冷刺激、运动或激活β肾上腺素受体时,米色脂肪中解偶联蛋白-1(UCP-1)蛋白表达增加,可促进产热和能量消耗。这种现象被称为白色脂肪棕色化,可作为肥胖和代谢疾病防治中的重要靶点[3]。

白色脂肪棕色化
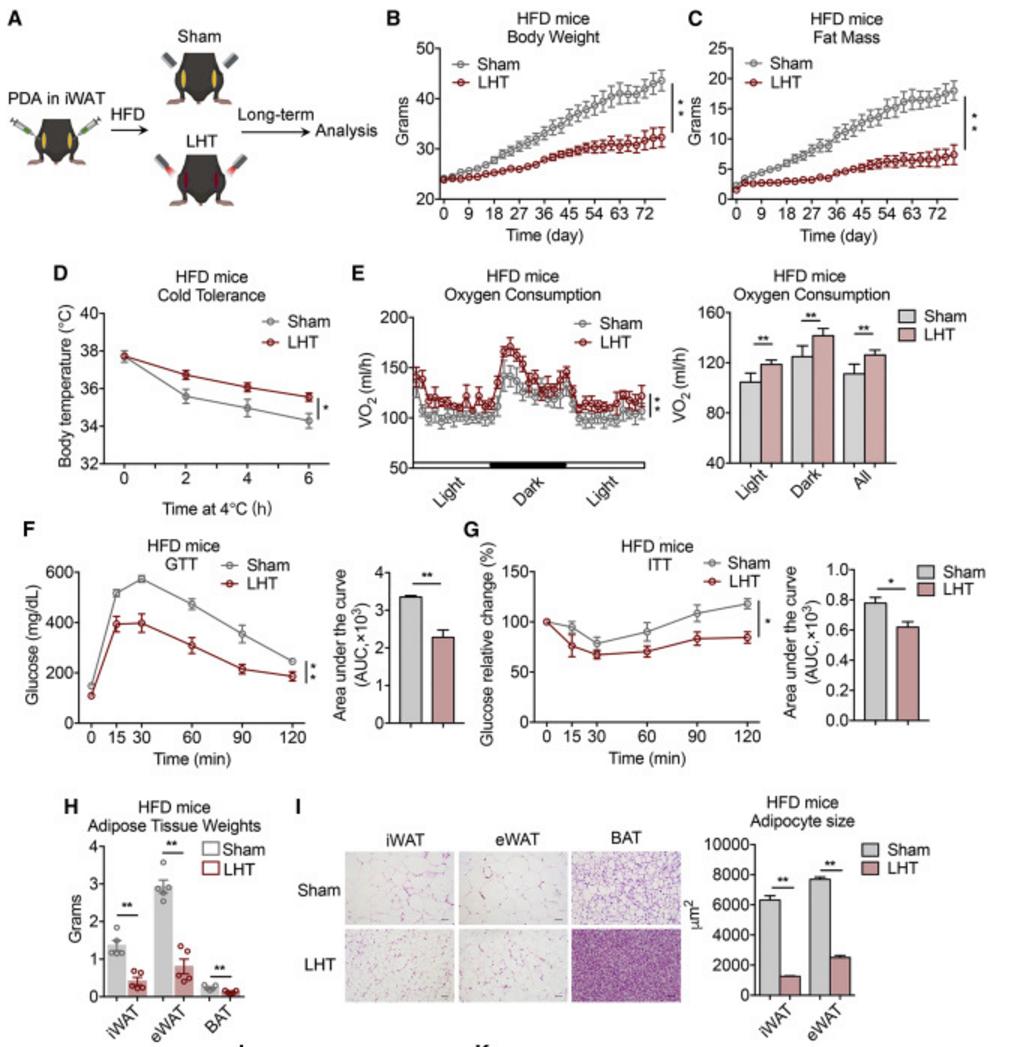
由于米色脂肪可以通过细胞自主的方式感应温度变化,而且热水浴也被证明可在一定程度上改善糖脂代谢[4],研究人员考虑利用热疗来促进白色脂肪棕色化的可能性。考虑到全身热疗可能诱发神经系统和心血管疾病,研究人员决定使用局部热疗法(Local hyperthermia treatment ,LHT),即使用聚多巴胺纳米颗粒构筑的光热水凝胶(PDA)在小鼠腹股沟白色脂肪部位进行注射,同时用非侵入性、无创的能透皮的近红外光(NIR)激活PDA,实现局部脂肪组织在温和温度下(41℃±0.5℃)的热疗。
对于一种新技术的使用,安全性和有效性是最受关注的问题。因此,团队首先在小鼠中验证LHT长期使用的效果。与对照组相比,LHT组可在不依赖中枢交感神经系统和免疫系统的情况下,通过减少肝脏脂质沉积、改善糖脂代谢、提高胰岛素敏感性等机制预防和治疗高脂饮食诱发的小鼠肥胖,并不产生明显的毒副作用,证实了长期使用LHT的安全性和有效性。

长期局部热疗法可抵抗高脂饮食诱导的小鼠肥胖
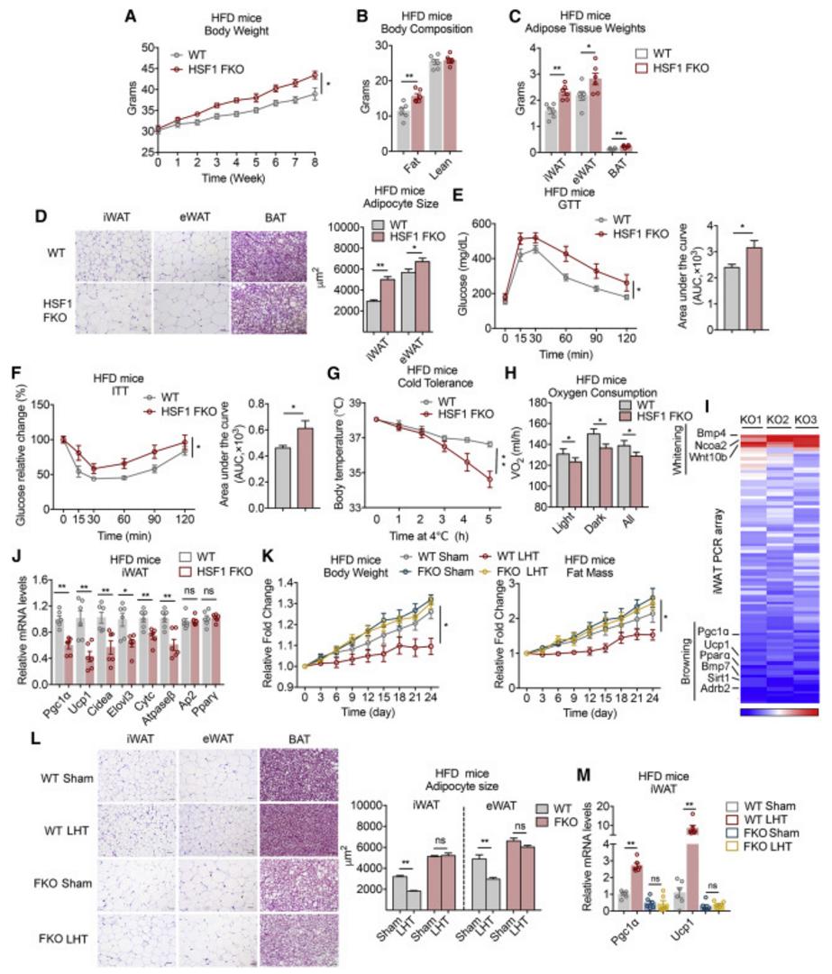
机制方面,虽然高温(>42℃)可激活TRPV1离子通道进而促进白色脂肪的分解和棕色化[5],但研究者发现敲除TRPV1并不影响LHT促进米色脂肪产热。另一方面,考虑到热休克转录因子1(Heat Shock Factor 1,HSF1)在热应激等环境压力下可表达增高,同时马欣然/徐凌燕课题组的前期研究也发现HSF1激活后可增强代谢组织线粒体功能并改善小鼠肥胖[6]。
研究人员通过构建HSF1脂肪特异性敲除小鼠探索LHT促进米色脂肪产热的机制。结果显示局部热疗以HSF1依赖的方式抵抗和治疗肥胖,减轻胰岛素抵抗和脂肪肝。研究团队还发现小鼠米色脂肪过表达激活型HSF1同样能预防肥胖和改善肥胖。

局部热疗以HSF1依赖的方式促进白色脂肪棕色化
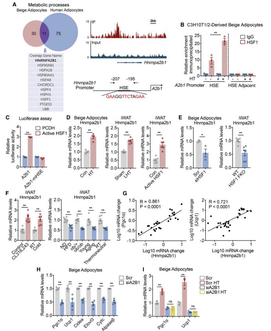
为了进一步阐明HSF1调控米色脂肪激活的机制,研究人员利用染色质免疫共沉淀测序(ChIP-Seq)技术,在全基因组范围内筛查米色脂肪中HSF1的下游靶点,发现HSF1可能通过影响下游分子HNRNPA2B1 (A2B1)转录发挥调控作用。
为了进行验证,研究人员构建了米色脂肪特异性过表达/敲减A2B1小鼠及A2B1敲除小鼠,结果发现A2B1可促进白色脂肪棕色化,对预防和改善小鼠肥胖和代谢功能障碍具有不可或缺的作用。具体来说,A2B1可维持脂肪组织中Pgc1α、Ucp1、Elovl3、Cytc等关键代谢基因的mRNA稳定性,进而促进白色脂肪棕色化和能量代谢。

HSF1通过促进Hnrnpa2b1的转录发挥调控作用
当然,LHT能否在人体上发挥效果也是团队成员所关心的。有研究发现成年人锁骨附近分布有米色脂肪[7],而研究团队的临床研究显示LHT可在不增加核心温度和激活肾上腺素途径的基础上,促进志愿者们锁骨上脂肪组织沉积部位持续增加产热,提示LHT可能通过激活米色脂肪细胞产热。
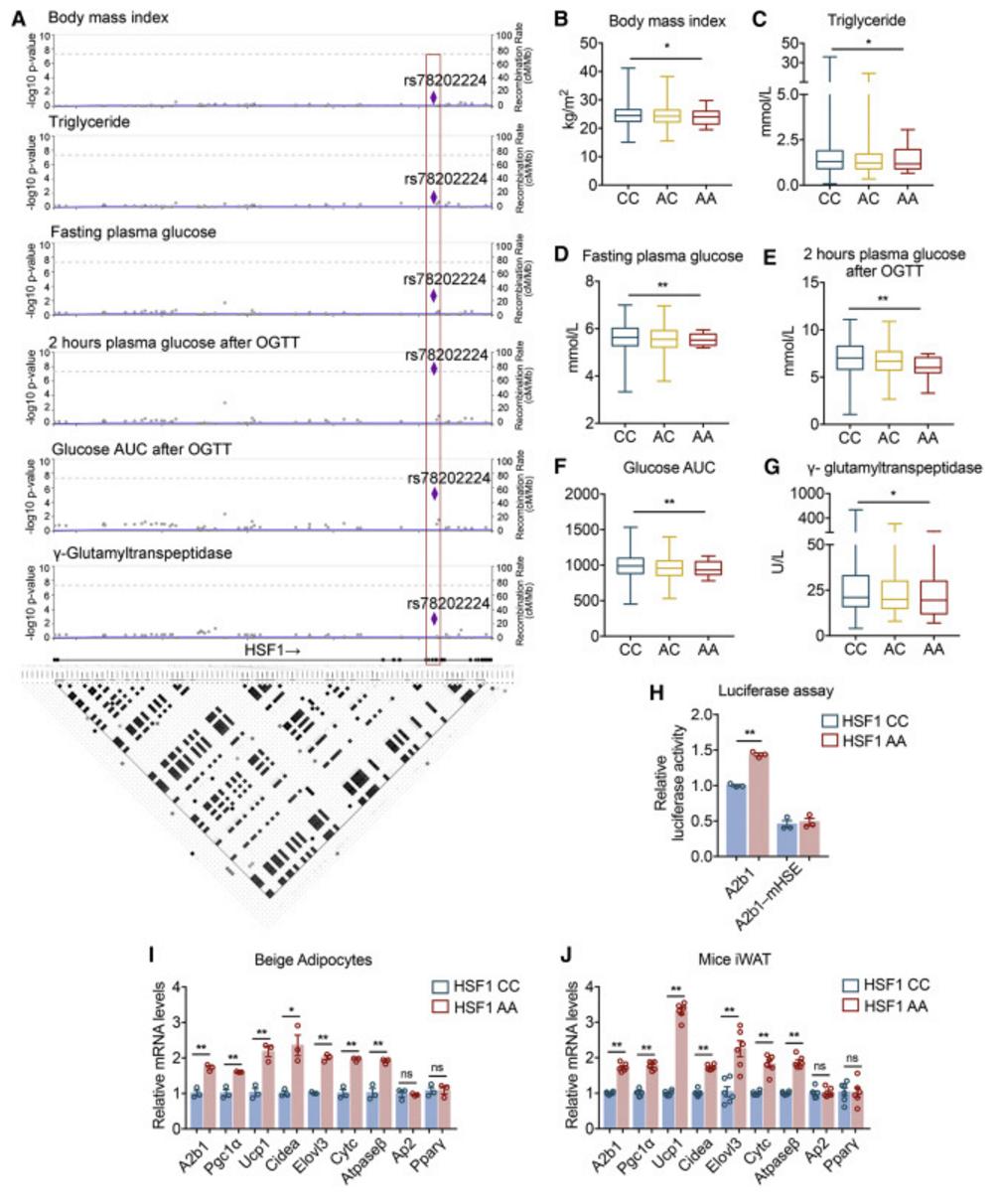
为了进一步评估HSF1与人类代谢性状的相关性,研究团队对10082人的基因组数据进行分析,最终在HSF1基因的9号外显子中发现了一个错义变体——p.Pro365Thr(c.1093C>A, rs78202224),其中约7%的受试者携带A等位基因突变。
不同基因型受试者的特征有明显差异,而携带A等位基因的受试者与多种代谢性状的改善相关,如较低的体重指数(BMI),低血清甘油三酯水平、更好的糖耐量及更低的γ-谷氨酰转肽酶水平降低等(让人流下了羡慕的泪水~)。并且HSF1的这一功能性突变能够在细胞和小鼠中促进A2B1及棕色脂肪相关基因(Pgc1α、Ucp1、Cidea、Elovl3、Cytc)的表达,证实激活HSF1-A2B1转录途径对于肥胖的防治具有重要临床意义。

HSF1调控米色脂肪细胞中基因转录水平
总的来说,这项研究创新性地发现米色脂肪可通过HSF1-A2B1转录途径感应局部温和热效应并激活产热,能安全有效地抵抗和治疗肥胖,并改善糖脂代谢紊乱问题,为后续临床药物研发和精准治疗提供了新靶点。
今年年初新加坡南洋理工大学科研团队开发的新型光热水凝胶不仅能明显降低肥胖小鼠皮下和内脏脂肪,还可以改善胆固醇等多种代谢指标[8],进一步验证了LHT在肥胖和代谢病的防治中大有可为。研究团队也期待未来能在此基础上发展相关可穿戴设备,为肥胖及代谢病治疗提供更安全高效的解决措施,减轻社会负担。
最后,想要提醒大家的是,虽然研究结果喜人,但还需进一步验证,咱们现阶段减肥还是得老老实实管住嘴,迈开腿!

参考文献
[1] Ji C, Guo X. The clinical potential of circulating microRNAs in obesity. Nat Rev Endocrinol. 2019;15(12):731-743. doi:10.1038/s41574-019-0260-
[2] Li Y, Wang D, Ping X, et al. Local hyperthermia therapy induces browning of white fat and treats obesity [published online ahead of print, 2022 Feb 24]. Cell. 2022;S0092-8674(22)00144-1. doi:10.1016/j.cell.2022.02.004
[3] Bartelt A, Heeren J. Adipose tissue browning and metabolic health. Nat Rev Endocrinol. 2014;10(1):24-36. doi:10.1038/nrendo.2013.204
[4] Archer AE, Rogers RS, Von Schulze AT, et al. Heat shock protein 72 regulates hepatic lipid accumulation. Am J Physiol Regul Integr Comp Physiol. 2018;315(4):R696-R707. doi:10.1152/ajpregu.00073.2018
[5] Shamsi F, Piper M, Ho LL, et al. Vascular smooth muscle-derived Trpv1+ progenitors are a source of cold-induced thermogenic adipocytes. Nat Metab. 2021;3(4):485-495. doi:10.1038/s42255-021-00373-z
[6] Ma X, Xu L, Alberobello AT, et al. Celastrol Protects against Obesity and Metabolic Dysfunction through Activation of a HSF1-PGC1α Transcriptional Axis. Cell Metab. 2015;22(4):695-708. doi:10.1016/j.cmet.2015.08.005
[7] Jespersen NZ, Larsen TJ, Peijs L, et al. A classical brown adipose tissue mRNA signature partly overlaps with brite in the supraclavicular region of adult humans. Cell Metab. 2013;17(5):798-805. doi:10.1016/j.cmet.2013.04.011
[8] Zan P, Than A, Zhang W, Cai HX, Zhao W, Chen P. Transdermal Photothermal-Pharmacotherapy to Remodel Adipose Tissue for Obesity and Metabolic Disorders. ACS Nano. 2022;16(2):1813-1825. doi:10.1021/acsnano.1c06410