记者从广州市卫健委获悉,2022年4月11日0时至24时,广州市新增本土确诊病例16例(其中6例为此前报告的无症状感染者转确诊)和本土无症状感染者15例。新增境外输入确诊病例2例和境外输入无症状感染者5例。新增出院病例1例。尚在院治疗77例。
截至2022年4月11日24时,全市累计报告新冠肺炎阳性感染者5115例,其中确诊病例2402例(境外输入1803例、本土599例),无症状感染者2713例(境外输入2475例、本土238例)。
新增16例本土确诊病例和15例本土无症状感染者情况
本土确诊病例1(无症状感染者转确诊):男,53岁,中国籍,居住在白云区白云湖街道大冈街。
本土确诊病例2(无症状感染者转确诊):女,47岁,中国籍,居住在白云区白云湖街道大冈街。
本土确诊病例3(无症状感染者转确诊):男,36岁,中国籍,居住在白云区石门街道红星村浮山大街。
本土确诊病例4(无症状感染者转确诊):女,19岁,中国籍,居住在白云区嘉禾街道上胜东街北九巷。
本土确诊病例5(无症状感染者转确诊):女,23岁,中国籍,居住在白云区人和镇横沥南街东三巷。
本土确诊病例6(无症状感染者转确诊):女,52岁,中国籍,居住在海珠区南洲街道后滘南边街九巷。
上述确诊病例1-6均为广州市4月10日已公布的本土无症状感染者转确诊。
本土确诊病例7:女,27岁,中国籍,居住在白云区人和镇和乐东街西一巷。
本土确诊病例8:男,19岁,中国籍,居住在白云区嘉禾街道上胜东街北九巷。
本土确诊病例9:男,29岁,中国籍,居住在越秀区矿泉街道三元里大道603号。
本土确诊病例10:女,19岁,中国籍,居住在海珠区南洲街道后滘北大街。
本土确诊病例11:女,28岁,中国籍,居住在白云区钟落潭镇五龙街。
上述确诊病例7-11均在隔离管控的密切接触人员排查中发现。
本土确诊病例12:女,43岁,中国籍,居住在花都区新华街道商业大道五洲花园。
本土确诊病例13:女,24岁,中国籍,居住在番禺区南村镇员岗大道顺达大街。
本土确诊病例14:女,21岁,中国籍,居住在白云区人和镇茅布街。
本土确诊病例15:女,36岁,中国籍,居住在海珠区南洲街道池滘村南大街。
本土确诊病例16:男,37岁,中国籍,居住在白云区棠景街道沙涌北大街。
上述确诊病例12-16均在在重点人群筛查中发现。
本土无症状感染者1:女,20岁,中国籍,居住在海珠区江海街道西安大街。
本土无症状感染者2:男,28岁,中国籍,居住在白云区永平街道解放庄大道。
本土无症状感染者3:女,20岁,中国籍,居住在白云区人和镇人和墟北后西街。
本土无症状感染者4:女,25岁,中国籍,居住在白云区白云湖街道大冈街。
本土无症状感染者5:男,29岁,中国籍,居住在白云区新市街道纵横缤城。
本土无症状感染者6:女,70岁,中国籍,居住在白云区白云湖街道大冈村。
本土无症状感染者7:女,21岁,中国籍,居住在白云区永平街道解放庄大道。
本土无症状感染者8:男,49岁,中国籍,居住在白云区白云湖街道大冈村。
本土无症状感染者9:男,38岁,中国籍,居住在白云区松洲街道增槎路富力半岛。
上述无症状感染者1-9均在隔离管控的密切接触人员排查中发现。
本土无症状感染者10:女,26岁,中国籍,居住在白云区棠景街道棠岗路。
本土无症状感染者11:女,33岁,中国籍,居住在白云区新市街道保利紫薇花园。
本土无症状感染者12:女,32岁,中国籍,居住在白云区新市街道阳光美居。
上述无症状感染者10-12均在管控区域排查中发现。
本土无症状感染者13:男,21岁,中国籍,居住在白云区人和镇秀水村攀桂西北街。
本土无症状感染者14:男,20岁,中国籍,居住在白云区永平街道平中街东平钟兴三巷。
本土无症状感染者15:男,33岁,中国籍,居住在越秀区流花街道桂花岗四街。
上述无症状感染者13-15均在在重点人群筛查中发现。
上述确诊病例和无症状感染者均已转至广州医科大学附属市八医院隔离治疗。
根据流行病学调查,目前已甄别上述新增感染者涉及重点场所如下:
白云区
永平街道:东平乐佳生活超市、陆成百货、美宜佳(东平广场店)、安华汇;
棠景街道:柏曼酒店(三元里大道中店)、红叶棋牌室(三元里大道中店)、海湾石油远景加油站、棠溪优购生活超市、乐家羊鸡牛煲、扶正堂推拿(乐嘉路)、心谊路中田健身;
人和镇:华通广场、好胜客超市(秀水店)、福多多生活超市(人和北后西街店)、卤先生(人和六分店);
白云湖街道:美宜佳(大冈街店)、潮味盛源(大冈街店)、生活一站便利店直营店;
新市街道:欧park时空创业中心、惠而美超市(美居一街店)、芙蓉兴盛超市(黄沙岗店)、巴巴罗蒂面包店、百信广场、肯德基(棠涌黄沙岗南街餐厅)、北京饭莊(新市新街店);
嘉禾街道:港式猪肚鸡(望岗店);
石井街道:点都德(金满楼);
龙归街道:蓝电网吧;
鹤龙街道:夏茅维记饭店;
三元里街道:白云万达广场;
太和镇:太和锦顺商务宾馆。
海珠区
南洲街道:景业产业园、凯旋超市(后滘大街)、好惠多超市(后滘北大街店)、蜜雪冰城(后滘西大街店)、家兴旺百货、大利家生活超市(新滘中路店);
华洲街道:惠万家超市(龙潭南约万年西街店);
江海街道:菜鸟驿站(新村西华十五巷)。
越秀区
登峰街道:怪叔美食店;
北京街道:天河城百货;
流花街道:穗江饺子店;
矿泉街道:麦当劳(三元里第三分店);
华乐街道:咏春葱油饼(淘金路店)。
荔湾区
龙津街道:肯德基(广州新光餐厅)、六记肠粉(龙津东店)、小西关面家(龙津东路店)、卡明西餐城光荟店;
岭南街道:新中国大厦4楼。
花都区
花山镇:精益大酒店;
新华街道:蓝眼酒吧(拉丁茂广场店)。
天河区
沙河街道:广州金马服装交易城。
番禺区
南村镇:员岗村(51家庭管家、鲜果坊、乐事多)、香辣坊(员岗店)、超润甜品店。
新增2例境外输入确诊病例和5例境外输入无症状感染者情况
境外输入确诊病例1:女,25岁,中国籍。4月8日从日本乘坐JL87航班于当日飞抵广州入境。
境外输入确诊病例2:男,51岁,中国籍。4月9日从阿联酋乘坐EK362航班于当日飞抵广州入境。
境外输入无症状感染者1:男,24岁,中国籍。4月9日从美国乘坐CZ328航班于次日飞抵广州入境。
境外输入无症状感染者2:女,21岁,中国籍。4月9日从美国乘坐CZ328航班于次日飞抵广州入境。
境外输入无症状感染者3:男,51岁,中国籍。4月9日从美国乘坐CZ328航班于次日飞抵广州入境。
境外输入无症状感染者4:女,24岁,中国籍。4月9日从阿联酋乘坐EK362航班于当日飞抵广州入境。
境外输入无症状感染者5:女,22岁,中国籍。4月8日从加拿大乘坐CZ312航班于次日飞抵广州入境。
上述确诊病例和无症状感染者入境后,按全程闭环管理程序转运至集中隔离点。隔离期间检测新冠病毒核酸阳性,即转广州医科大学附属市八医院隔离治疗。
相关消息
广州市荔湾区开展全区全员核酸检测
4月12日,广州市荔湾区发布《荔湾区关于开展全区全员核酸检测工作的通告》。其中,南源、逢源、多宝、昌华、岭南、华林、沙面、桥中、石围塘、花地、茶滘、冲口、白鹤洞、东漖、中南、东沙、海龙共17条街道于上午10时开始,截止时间晚上22时。金花、西村、龙津、站前、彩虹共5条街道于下午14时开始,截止时间晚上22时。全文如下:
广大居民朋友:
因疫情防控需要,我区将于2022年4月12日在全区范围内启动全员核酸检测工作,现就有关事项通告如下:
一、检测对象:荔湾区域内所有居民,含外来人员。
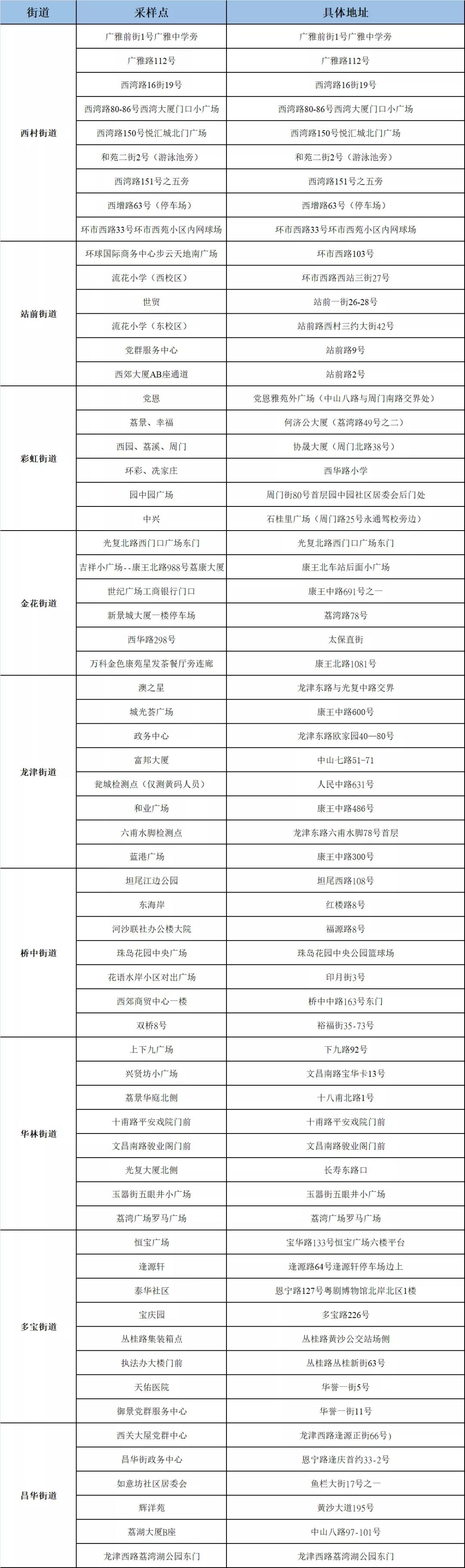
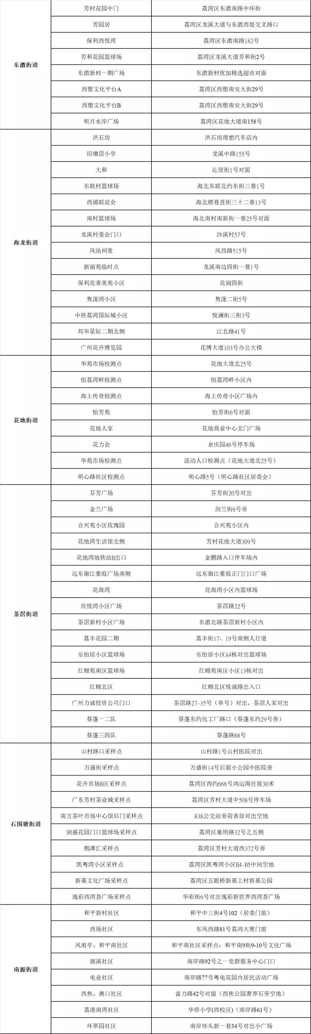
二、检测地点:



三、检测时间:
(一)南源、逢源、多宝、昌华、岭南、华林、沙面、桥中、石围塘、花地、茶滘、冲口、白鹤洞、东漖、中南、东沙、海龙共17条街道于上午10时开始,截止时间晚上22时。
(二)金花、西村、龙津、站前、彩虹共5条街道于下午14时开始,截止时间晚上22时。
四、注意事项:
(一)请携带手机,准备好“粤核酸小程序”采样码,佩戴口罩,前往所属采样地点接受采样。确保应检尽检、不漏一户、不落一人。
(二)请注意保持“一米线”距离,主动配合、佩戴口罩,听从工作人员指挥,有序排队,按要求进出场地。
(三)不交谈,不聚集,做好自我防护。
(四)在接种新冠病毒疫苗48小时内暂不进行核酸采样,待48小时后再进行采样,但需及时向社区工作人员报备说明情况。
(五)核酸检测结果出具前,请尽量减少流动,不参与聚集性活动,如有发热等不适症状,请主动到就近医院发热门诊就诊。
不参加核酸检测将会给您的生活带来诸多不便,造成严重后果的,还需承担相应法律责任。为了您和他人的健康,请广大居民不传谣不信谣,积极配合,确保检测工作高效完成。
广州市荔湾区新冠肺炎疫情
防控指挥部办公室
2022年4月12日
广州南沙区开展第二轮区域核酸检测
4月12日,广州南沙区发布通告称,12日9时起在南沙区范围内开展第二轮区域核酸检测。以下是通告全文:
南沙区广大居民朋友:
根据最新疫情防控形势,切实保障广大人民群众身体健康和生命安全,根据市、区疫情防控工作部署,现定于2022年4月12日9时起(具体时间以各镇(街)、村(社区)公告为准)在南沙区范围内开展区域核酸检测”。现将有关事项通告如下:
一、坚持“应检尽检,不漏一户,不落一人”。请广大居民朋友按照所在镇(街)、村(社区)工作人员的通知指引,分时段有序到达指定地点开展核酸检测,做到“应检尽检”,确保不漏一户、不落一人。
二、提前准备好“粤核酸2小程序”【大规模核酸筛查】粤核酸码,以便采样现场的快速高效查验。老人、小孩没有智能手机或不方便使用智能手机的,可在家人手机账号下添加生成其二维码。
三、已接种新冠疫苗的市民群众,请于48小时后再进行核酸采样。如已计划接种新冠疫苗的,请尽快完成检测后再行接种。
四、请持健康码黄码以及收到短信提醒的市民朋友,切勿到大规模采样点检测,到就近黄码核酸采样点进行核酸检测。“穗康码”或“粤康码”红码人员,请迅速联系所属社区;正落实“三天两检”或正居家健康监测以及其他管控措施的人员,请按要求落实相应的健康管理,切勿前往核酸检测点。
五、核酸采样过程,请全程佩戴口罩,排好队,与他人保持1米以上间隔,不交谈,不聚集,听从现场工作人员指引,有序完成扫码、登记、采样等工作流程。
六、核酸检测结果出具前,请尽量减少流动,不参与聚集性活动,如有发热等不适症状,请主动到就近医院发热门诊就诊。
不参加此次核酸检测将会给您的生活带来诸多不便,造成严重后果的,还需要承担相应法律责任。为了您和他人的健康,请广大市民不信谣不传谣不造谣,积极配合,确保检测工作高效完成。
广州市南沙区新冠肺炎疫情
防控指挥部办公室
2022年4月12日
南沙区区域核酸检测采样点安排(4月12日)
扫描下方二维码了解
此前报道
刚刚通报!广东昨日新增本土16+19,广州多区开展新一轮全员核酸检测4月11日佛山市新增本土无症状感染者4例
4月12日,佛山市新冠肺炎防控指挥办通报,2022年4月11日0时至24时,佛山市新增本土无症状感染者4例,3例为外省来佛货车司机阳性个案关联重点人员,1例在重点区域核酸筛查阳性个案的密接中发现。新增境外输入无症状感染者2例。
截至4月11日24时,全市累计报告新型冠状病毒肺炎确诊病例366例(其中境外输入261例),无死亡病例报告。
一、外省来佛货车司机阳性个案关联疫情新增3例无症状感染者:
个案25:女,36岁,南海区西樵镇科技工业园某纺织厂工人。4月7日作为外省来佛货车司机关联无症状感染者(个案11,西樵镇科技工业园某纺织厂工人)的密接,实行集中隔离。4月11日核酸检测阳性。
个案26:女,50岁,南海区西樵镇科技工业园某家具厂工人。4月9日作为外省来佛货车司机关联无症状感染者(个案17,西樵镇科技工业园某家具厂工人)的密接,实行集中隔离。4月11日核酸检测阳性。
个案27:男,53岁,南海区西樵镇科技工业园某家具厂工人。4月9日作为外省来佛货车司机关联无症状感染者(个案17,西樵镇科技工业园某家具厂工人)的密接,实行集中隔离。4月11日核酸检测阳性。
根据流行病学调查,上述新增感染者在佛山市活动期间涉及重点场所如下——
南海区:西樵镇科技工业园;西樵镇民乐社区乐卖特西樵镇樵岭国际功夫水饺;西樵镇樵岭国际安踏体育用品店西樵镇樵岸市场泸州老店
二、重点区域人员筛查阳性个案关联密接中新增1例无症状感染者:
女,9岁,为重点区域人员筛查阳性个案密切接触者(系4月11日公布的阳性个案的女儿),4月9日、10日核酸检测阴性,4月10日其父亲核酸检测阳性后即纳入密接隔离管理,4月11日在集中隔离点核酸检测阳性。
根据流行病学调查,上述新增感染者在佛山市活动期间涉及重点场所如下——
禅城区:祖庙街道佛铁公寓
南海区:桂城街道保力健羽毛球馆
顺德区:乐从镇松韵琴行
以上4名人员结合临床表现判断为无症状感染者,均已闭环转运至专用隔离场所医学观察,密接、次密接和所涉重点场所均已落实管控。
疫情防控,人人有责。为及时排查管控风险,请4月5日至4月10日期间到过涉疫重点场所的人员及时向社区报备,按规定进行健康管理,配合做好疫情防控工作。4月11日开展全市全员核酸筛查,共采样1018.98万人次,截至当天24时,已出结果348万人次,均为阴性。4月6日以来,禅城南庄开展核酸筛查六轮、南海西樵开展核酸筛查三轮,除在关联重点人员中发现阳性个案外,其余均为阴性。
三、新增2例境外输入无症状感染者
个案1:3月30日从韩国出发,乘坐KE865航班于当日抵达广州白云机场入境,全程闭环转运至集中隔离点。集中隔离期间检测新冠病毒核酸阳性,即在专用隔离场所医学观察,4月11日判断为无症状感染者。
个案2:3月28日从泰国出发,乘坐AQ1008航班于当日抵达广州白云机场入境,全程闭环转运至集中隔离点。集中隔离期间检测新冠病毒核酸阳性,即在专用隔离场所医学观察,4月11日判断为无症状感染者。
请市民朋友进一步提高防范意识,做好个人日常防护,科学佩戴口罩,勤洗手,常通风,保持社交安全距离。积极配合街道、社区采取必要的核酸检测等疫情防控措施,进入公共场所主动出示检测证明,同时要尽快完成全程疫苗接种,如有发热等不适症状,尽量避免乘坐公共交通,及时到医疗机构发热门诊就诊。
来源 | 羊城晚报、金羊网、羊城派
原标题:《刚刚通报!广州新增本土16+15,活动轨迹及重点场所公布️→》