4月10日
中山市新冠肺炎疫情防控
指挥部办公室发布通告称
4月11日起连续三天
市民群众进入中山公共场所
须持核酸证明
4月11日凌晨
中山市新冠肺炎疫情防控
指挥部办公室发布补充通告
将市民群众进入公共场所
须持核酸证明执行时间细化明确
↓↓↓
补充通告
现将市民群众进入公共场所须持核酸证明执行时间细化明确如下:
一、14天内有发生本土疫情的地市来(返)人员进入各类公共场所须持24小时核酸检测阴性证明,自4月11日14时起执行。
二、其他所有人员(中小学生及儿童除外)进入各类室内公共场所、住宅小区、乘坐公共交通工具,须持48小时内核酸检测阴性证明,或核酸采样证明,自4月12日14时起执行。
中山市新冠肺炎疫情防控
指挥部办公室
2022年4月11日
核酸采样证明怎么查?
那么,市民如何快速查看
核酸检测证明和核酸采样证明?
一起来看看吧!
↓↓↓


③点击“核酸检测”,进入“核酸检测记录”界面,点击“检测中”,即可查看“已采样未出结果的核酸检测记录”,即“核酸采样证明”。

为方便广大街坊
就近开展核酸检测
中山部分镇街公布了
便民核酸采样点最新安排
↓↓↓
东区街道
4月11日至13日
东区街道开设
6个便民核酸采样点

4月11日至13日
石岐街道开设
9个便民核酸采样点

4月11日至13日
三乡镇6个便民核酸采样点
三乡镇体育运动中心
文化广场
白石党群服务中心
前陇社区卫生站篮球场
平南儿童公园
古鹤新牌坊
三乡镇村(社区)60个核酸采样点


4月11日—13日
小榄镇将开放
31个便民核酸采样点

4月11日起连续三天
沙溪镇除便民核酸点外
全镇11个社区卫生服务站
(其中龙瑞采样点设在龙瑞广场)
和沙溪中心市场均设临时核酸采样点

4月11日:上午9:30-12:00,下午2:30-5:30;
4月12-13日:上午9:00-12:00,下午2:30-5:30。
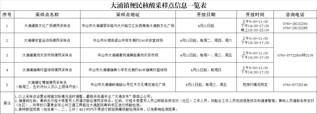
大涌镇
4月11日起,大涌镇旗峯篮球场便民采样点暂停服务,新文化广场便民采样点晚上服务时间延长至22时。

温馨提醒:更多资讯请留意各镇街公众号。
离你最近的核酸检测点在哪?
排队情况如何?
长按二维码进入平台
点击“核酸地图”便可查询
↓↓↓
注:
1. 阅读后别忘了点亮“在看”和给个赞。
2. 再点“阅读原文”,积攒商城积分,可兑换礼品!
您的每一次鼓励,都将是我们前进的动力。
中山市妇联编辑
来源:中山日报、中山市新冠肺炎疫情防控指挥部办公室、各镇街公众号
原标题:《核酸采样证明怎么查?答案在这里!》