4月10日0—24时
广东省新增本土确诊病例19例
广州报告18例
中山报告1例
新增本土无症状感染者18例
广州报告9例
深圳报告1例
佛山报告8例
广州
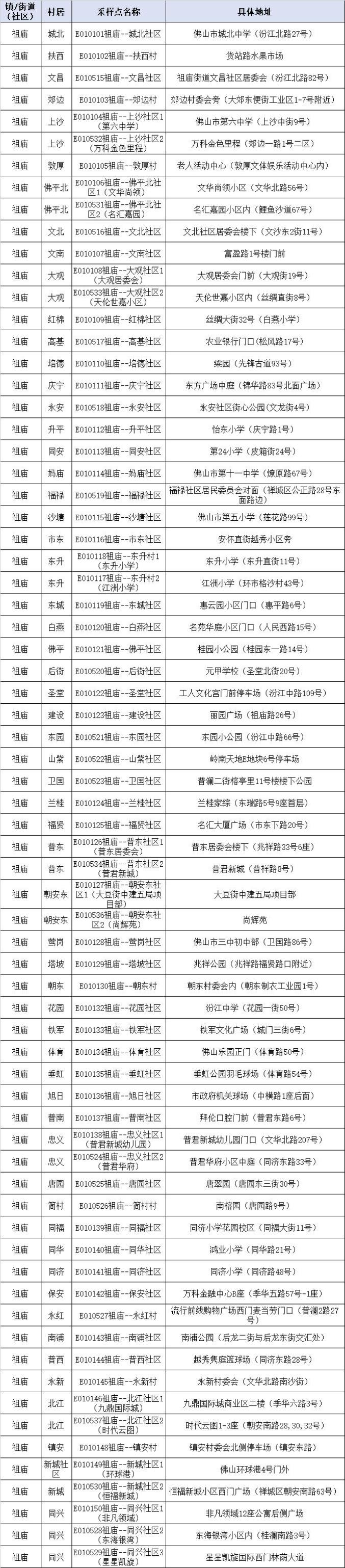
广州11区娱乐场所等
密闭半密闭场所暂停营业
越秀区:全区娱乐场所(KTV、卡拉OK、歌舞厅、游艺厅等)、电影院、室内游泳馆、剧院、酒吧、健身房、网吧、台球厅、棋牌室、麻将馆、密室逃脱、足浴店、按摩院、洗浴中心、室内景点等密闭半密闭场所4月10日、11日、12日暂停营业3天。
荔湾区:全区网吧、娱乐场所(KTV、卡拉OK、歌舞厅、游艺厅等)、电影院、室内体育场馆(健身房、室内游泳池、桌球厅等)、酒吧、剧院、图书馆、棋牌室、麻将馆、密室逃脱、博物馆、足浴店、按摩院、洗浴中心、室内景点等密闭半密闭场所4月10日-12日暂停营业3天。
海珠区:全区娱乐场所(KTV、卡拉OK、歌舞厅、游艺厅等)、酒吧、网吧、棋牌室、密室逃脱、足浴店、按摩院、洗浴中心、室内景点等密闭场所4月10日、11日暂停营业2天。
天河区:全区娱乐场所(KTV、卡拉OK、歌舞厅、游艺厅等)、酒吧、网吧、棋牌室、密室逃脱、足浴店、按摩院、洗浴中心、室内景点等密闭场所4月10日、11日暂停营业2天。
员村街相关区域按照《关于天河区员村街道部分区域疫情分级分类防控的通告》落实管控措施。该街辖内除封控、管控区域以外的餐饮服务单位限制堂食,提倡到店自取、外卖订餐;大堂餐桌实际使用数量不超过平时的50%,餐桌之间的距离不少于1米。
白云区:从通告印发之日起至4月15日24时,全区密闭半密闭场所全部暂停营业,包括批发市场(农贸市场、农产品批发市场除外)和网吧、娱乐场所(KTV、歌舞厅、游艺厅)、电影院、健身房、室内游泳馆、酒吧、剧院、图书馆、棋牌室、密室逃脱、足浴店、按摩院、洗浴中心、室内景点、校外培训机构、景区、博物馆、大型商场(不含生活超市)等。
黄埔区:全区娱乐场所(KTV、卡拉OK、歌舞厅、游艺厅等)、电影院、剧院、酒吧、网吧、棋牌室、密室逃脱、足浴店、按摩院、洗浴中心、健身运动场所、室内景点等密闭场所4月10日、11日暂停营业2天。
番禺区:全区娱乐场所(KTV、卡拉OK、歌舞厅、游艺厅等)、电影院、室内游泳馆、剧院、酒吧、健身房、网吧、台球厅、棋牌室、麻将馆、密室逃脱、足浴店、按摩院、洗浴中心、室内景点等密闭半密闭场所4月10日、11日暂停营业2天。
4月10日、11日(两天)岭南印象园部分室内景点暂时关闭,具体如下:包拯庙、天后宫、斗姥元君、龙舟馆、香港馆、新印象美术馆、星空馆、木偶馆、粤剧馆、岭南书画馆、小谷围历史展等,其他区域正常开放。
花都区:全区网吧、娱乐场所(KTV、卡拉OK、歌舞厅、游艺厅)、电影院、健身房、室内游泳馆、酒吧、台球厅、剧院、图书馆、棋牌室、麻将馆、密室逃脱、足浴店、按摩院、洗浴中心、室内景点、博物馆等密闭半密闭场所暂停营业,所有培训机构(含托管)暂停线下服务。
南沙区:全区网吧、娱乐场所(KTV、卡拉OK、歌舞厅、游艺厅等)、电影院、室内体育场馆(健身房、室内游泳池、桌球厅等)、酒吧、剧院、图书馆、棋牌室、麻将馆、密室逃脱、博物馆、足浴店、采耳店、按摩院、洗浴中心、室内景点等密闭半密闭场所4月11日—13日暂停营业3天。
增城区:全区网吧、娱乐场所(KTV、卡拉OK、歌舞厅、游艺厅等)、电影院、室内体育场馆(健身房、室内游泳池、桌球厅等)、酒吧、剧院、棋牌室、麻将馆、密室逃脱、足浴店、美容按摩院、洗浴中心、室内景点、博物馆等密闭半密闭场所,自2022年4月11日—12日暂停营业2天。
全区所有社会餐饮服务单位(含饮品店、小吃店、早餐店等)自2022年4月11日—12日暂停堂食服务2天。
白水仙瀑景区 、广州二龙山花园 、七彩澳游世界4月11日至4月15日实行临时闭园,4月16日正常开放。大埔围景区 4月9日—4月11日暂停对外开放。正果老街景区自4月11日—12日实行临时闭园措施。
从化区:网吧、娱乐场所(KTV、卡拉OK、歌舞厅、游艺厅等)、电影院、室内体育场馆(健身房、室内游泳池、桌球厅等)、酒吧、剧院、棋牌室、麻将馆、密室逃脱(剧本杀)、足浴店、美容按摩院、洗浴中心、室内景点、博物馆等密闭半密闭场所4月11日—12日暂停营业2天。
广州交警:
白云区管控区域开通这些过境通道
记者11日上午从广州交警获悉,即日起,广州市白云区管控区域开通以下过境通道:机场路双向、白云大道双向、三元里大道部分路段。广州交警提醒,途经车辆请勿在过境通道停留,请驾驶员朋友提前规划路线,合理使用导航,服从现场民警指挥。
白云区棠景街开展第四轮核酸检测排查
根据市、区疫情防控工作安排,棠景街于4月11日(周一)上午10:30起开展免费全员核酸检测。检测对象为棠景街辖区居民群众(4月8日至10日已检测过的居民群众也要进行此次检测)。
棠景街核酸采样地点
(滑动查看↓)

海珠区开展第三轮全区全员核酸检测工作
海珠区定于2022年4月11日上午10时起在全区范围内启动第三轮全员核酸检测。
海珠区全员核酸检测服务点汇总表
(滑动查看↓)

海珠区“黄码”核酸检测服务点汇总表
(滑动查看↓)

广州南沙采样核酸结果全部阴性
4月9日,南沙区开展区域核酸检测,共完成采样964561人,现完成检测结果全部阴性。
佛山
佛山新增本土无症状感染者8例
2022年4月10日0时至24时,佛山市新增本土无症状感染者8例,5例为外省来佛货车司机阳性个案关联重点人员,3例在重点区域核酸筛查及密接中发现。新增境外输入无症状感染者5例。
截至4月10日24时,全市累计报告新型冠状病毒肺炎确诊病例366例(其中境外输入261例),无死亡病例报告。
一、外省来佛货车司机阳性个案关联疫情新增5例无症状感染者:
个案20:女,41岁,散工。4月6日曾与外省来佛货车司机关联无症状感染者(个案8和个案13,南庄易运农产品交易中心工作人员)同场所工作。4月9日晚核酸检测阳性。
个案21:男,44岁,南海区西樵镇科技工业园某纺织厂工人。4月7日作为外省来佛货车司机关联病例(个案5,西樵科技工业园某纺织厂员工)的同厂密接,实行集中隔离。4月9日晚核酸检测阳性。
个案22:女,49岁,散工。4月6日曾与外省来佛货车司机关联无症状感染者(个案8和个案13,南庄易运农产品交易中心工作人员)同场所工作。4月9日晚核酸检测阳性。
个案23:女,29岁,南海区西樵镇稔岗大塱工业区某纺织厂工人。4月5日曾与外省来佛货车司机关联病例(个案5,西樵科技工业园某纺织厂员工)共同聚餐,4月8日被判为密接实行集中隔离。4月9日晚核酸检测阳性。
个案24:男,25岁,南海区西樵镇科技工业园某材料机车公司工人。4月5日曾与外省来佛货车司机关联病例(个案5,西樵科技工业园某纺织厂员工)同场所就餐,4月7日被判为密接实行集中隔离。4月10日核酸检测阳性。
根据流行病学调查
上述新增感染者涉及重点场所如下:
禅城区:
南庄镇溶洲豪万通体砖仓库
南庄镇永源陶瓷(南庄镇东村物流仓20座)
南庄镇欧佩德陶瓷(南庄镇东村大道与魁奇路交叉口)
南庄镇石南大桥边贝岗村附近批发市场
张槎街道海口村
张槎街道大江村
南海区:
西樵镇太平村国兴四街
西樵镇稔岗大塱工业区
西樵镇百西菜市场
西樵镇科技工业园
二、重点区域人员筛查及密接中发现3例阳性个案
个案1:男,57岁,在广州市白云区绿地时代云都会工作,现住南海区里水镇金沙水岸小区。4月10日核酸检测阳性。
个案2:男,36岁,佛山奥亚健康管理有限公司销售员,现住禅城区祖庙街道佛铁公寓。4月10日核酸检测阳性。
个案3:女,36岁。4月10日在个案2的密接排查中核酸检测阳性。
根据流行病学调查
上述新增感染者涉及重点场所如下:
禅城区:
祖庙街道佛铁公寓
石湾镇街道佛山奥亚健康管理有限公司
南海区:
里水镇金沙水岸小区
南海一路发洗车场(广和大桥附近)
里水镇和顺大道8号万福城购物广场星辉影城和顺店
狮山镇松岗南国桃园汇江假日花园商业街汇江酒楼
以上8名人员结合临床表现判断为无症状感染者,均已闭环转运至专用隔离场所医学观察,密接、次密接和所涉重点场所均已落实管控。
为及时排查管控风险,请4月5日至4月10日期间到过涉疫重点场所的人员及时向社区报备,按规定进行健康管理,配合做好疫情防控工作。4月10日全市对相关重点区域开展核酸检测,累计采样268.3万人次,截至当天24时,已出结果213.4万人次,除在关联重点区域人员检出阳性人员外,其余均为阴性。
佛山五区通告:全员核酸
禅城区
4月11日,禅城区新型冠状病毒肺炎疫情防控指挥部办公室发布通告:
(滑动查看↓)
为进一步强化新冠肺炎疫情防控管控措施,切实保障广大人民群众身体健康和生命安全,根据市、区疫情防控工作统一安排,现定于2022年4月11日8时至14时,在全区范围内开展区域核酸检测。现将有关事项通告如下:
一、请按照所在镇(街道)社区(村居)通知,分时段参加核酸检测并做好个人防护。全区人员按照“应检尽检,不漏一人”的要求,免费参加核酸检测。
二、请携带手机,提前准备好“粤核酸4”小程序采样码。老人、未成年人等没有智能手机或不方便使用智能手机的,可在家人手机账号下添加生成其二维码。
三、请佩戴口罩,前往所属采样地点进行核酸检测,注意保持“一米线”距离,主动配合、听从工作人员指挥,有序排队,按要求进出场地。
四、请持黄码以及收到短信提醒的市民朋友,到就近黄码核酸采样点进行核酸检测。
五、在接种新冠病毒疫苗48小时内暂不进行核酸采样,待48小时后再进行采样,但需及时向社区(村居)工作人员报备说明情况。
六、核酸检测结果出具前,请尽量减少流动,不参与聚集性活动,如有发热、干咳、乏力、嗅觉味觉减退、鼻塞、流涕、咽痛、结膜炎、肌痛、腹泻等不适症状时,不自行购药、服药,应立即所在社区(村居)报告,及时就近至发热门诊就诊,并主动告知医生自己的旅行史,就诊过程中请做好个人防护,不乘坐公共交通工具。
为做好疫情防控工作,各类工厂企业、机关事业单位、住宅小区、营业场所等将加强核酸检测结果和“粤康码”亮码查验,为了您和他人的健康,请广大居民积极配合,确保核酸检测工作高效完成。
禅城区新型冠状病毒肺炎
疫情防控指挥部办公室
2022年4月11日
禅城区核酸采样点
(滑动查看↓)




南海区
4月11日,南海区新型冠状病毒肺炎疫情防控指挥部办公室发布通告:
(滑动查看↓)
为进一步强化新冠肺炎疫情防控管控措施,切实保障广大人民群众身体健康和生命安全,根据市、区疫情防控工作统一安排,现定于2022年4月11日9时起,在全区范围内开展区域核酸检测。现将有关事项通告如下:
一、请按照所在镇(街道)社区(村居)通知,分时段参加核酸检测并做好个人防护。全区人员按照“应检尽检,不漏一人”的要求,免费参加核酸检测。
二、请携带手机,提前准备好“粤核酸4”小程序采样码。老人、未成年人等没有智能手机或不方便使用智能手机的,可在家人手机账号下添加生成其二维码。
三、请佩戴口罩,前往所属采样地点进行核酸检测,注意保持“一米线”距离,主动配合、听从工作人员指挥,有序排队,按要求进出场地。
四、请持黄码以及收到短信提醒的市民朋友,到就近黄码核酸采样点进行核酸检测。
五、在接种新冠病毒疫苗48小时内暂不进行核酸采样,待48小时后再进行采样,但需及时向社区(村居)工作人员报备说明情况。
六、核酸检测结果出具前,请尽量减少流动,不参与聚集性活动,如有发热、干咳、乏力、嗅觉味觉减退、鼻塞、流涕、咽痛、结膜炎、肌痛、腹泻等不适症状时,不自行购药、服药,应立即向所在社区(村居)报告,及时就近至发热门诊就诊,并主动告知医生自己的旅居史,就诊过程中请做好个人防护,不乘坐公共交通工具。
为做好疫情防控工作,各类工厂企业、机关事业单位、住宅小区、营业场所等将加强核酸检测结果和“粤康码”亮码查验,为了您和他人的健康,请广大市民积极配合,确保核酸检测工作高效完成。
南海区新型冠状病毒肺炎
疫情防控指挥部办公室
2022年4月11日
顺德区
4月11日,顺德区新型冠状病毒肺炎疫情防控指挥部办公室:
(滑动查看↓)
为进一步强化新冠肺炎疫情防控管控措施,切实保障广大人民群众身体健康和生命安全,根据市区疫情防控工作统一安排,现定于2022年4月11日9时起,在全区范围内开展区域核酸检测。现将有关事项通告如下:
一、请按照所在镇(街道)社区(村居)通知,分时段参加核酸检测并做好个人防护。全区人员按照“应检尽检,不漏一人”的要求,免费参加核酸检测。具体核酸采样点设置详见各镇(街道)区域核酸检测通告。
二、请携带手机,提前准备好“粤核酸4”小程序采样码。老人、未成年人等没有智能手机或不方便使用智能手机的,可在家人手机账号下添加生成其二维码。
三、请佩戴口罩,前往所属采样地点进行核酸检测,注意保持“一米线”距离,主动配合、听从工作人员指挥,有序排队,按要求进出场地。
四、请持黄码以及收到短信提醒的市民朋友,到就近医院黄码核酸采样点进行核酸检测。
五、在接种新冠病毒疫苗48小时内暂不进行核酸采样,待48小时后再进行采样,但需及时向社区(村居)工作人员报备说明情况。
六、核酸检测结果出具前,请尽量减少流动,不参与聚集性活动,如有发热、干咳、乏力、嗅觉味觉减退、鼻塞、流涕、咽痛、结膜炎、肌痛、腹泻等不适症状时,不参加聚集性活动、不自行购药、服药,应立即所在社区(村居)报告,及时就近至发热门诊就诊,并主动告知医生自己的旅行史,就诊过程中请做好个人防护,不乘坐公共交通工具。
为做好疫情防控工作,各类工厂企业、机关事业单位、住宅小区、营业场所等将加强核酸检测结果和“粤康码”亮码查验,为了您和他人的健康,请广大居民积极配合,确保核酸检测工作高效完成。
顺德区新型冠状病毒肺炎
疫情防控指挥部办公室
2022年4月11日
高明区
4月11日,高明区新型冠状病毒肺炎疫情防控指挥部办公室发布通告:
(滑动查看↓)
为进一步强化新冠肺炎疫情防控管控措施,切实保障广大人民群众身体健康和生命安全,根据市、区疫情防控工作统一安排,现定于2022年4月11日10:00起,在全区范围内开展区域核酸检测。现将有关事项通告如下:
一、请按照所在镇(街道)社区(村居)通知,分时段参加核酸检测并做好个人防护。全区人员按照“应检尽检,不漏一人”的要求,免费参加核酸检测。
二、请携带手机,提前准备好“粤核酸”小程序采样码。老人、未成年人等没有智能手机或不方便使用智能手机的,可在家人手机账号下添加生成其二维码。
三、请佩戴口罩,前往所属采样地点进行核酸检测,注意保持“一米线”距离,主动配合、听从工作人员指挥,有序排队,按要求进出场地。
四、请持黄码以及收到短信提醒的市民朋友,到就近黄码核酸采样点进行核酸检测。
五、在接种新冠病毒疫苗48小时内暂不进行核酸采样,待48小时后再进行采样,但需及时向社区(村居)工作人员报备说明情况。
六、核酸检测结果出具前,请尽量减少流动,不参与聚集性活动,如有发热、干咳、乏力、嗅觉味觉减退、鼻塞、流涕、咽痛、结膜炎、肌痛、腹泻等不适症状时,不自行购药、服药,应立即所在社区(村居)报告,及时就近至发热门诊就诊,并主动告知医生自己的旅行史,就诊过程中请做好个人防护,不乘坐公共交通工具。
为做好疫情防控工作,各类工厂企业、机关事业单位、住宅小区、营业场所等将加强核酸检测结果和“粤康码”亮码查验,为了您和他人的健康,请广大居民积极配合,确保核酸检测工作高效完成。
高明区新型冠状病毒肺炎
疫情防控指挥部办公室
2022年4月11日
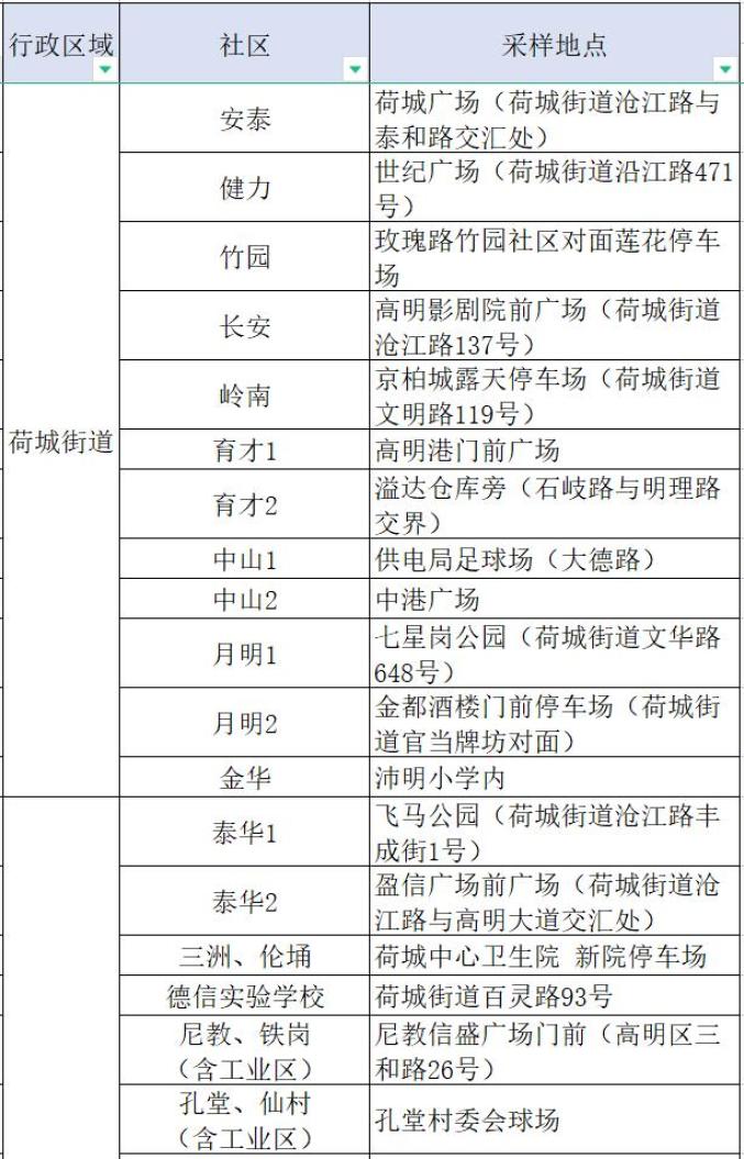
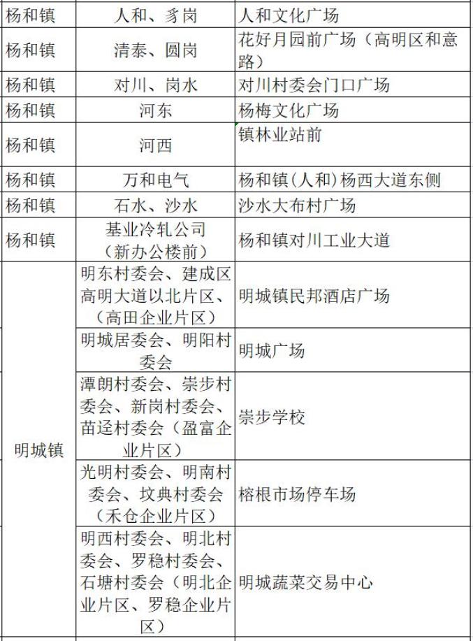
高明区核酸采样点
(滑动查看↓)




三水区
4月11日,三水区新型冠状病毒肺炎疫情防控指挥部办公室发布通告:
(滑动查看↓)
为进一步强化新冠肺炎疫情防控管控措施,切实保障广大人民群众身体健康和生命安全,根据市、区疫情防控工作统一安排,现定于2022年4月11日8时起,在全区范围内开展区域核酸检测。现将有关事项通告如下:
一、请按照所在镇(街道)社区(村居)通知,分时段参加核酸检测并做好个人防护。全区人员按照“应检尽检,不漏一人”的要求,免费参加核酸检测。
二、请携带手机,提前准备好“粤核酸4”小程序采样码。老人、未成年人等没有智能手机或不方便使用智能手机的,可在家人手机账号下添加生成其二维码。
三、请佩戴口罩,前往所属采样地点进行核酸检测,注意保持“一米线”距离,主动配合、听从工作人员指挥,有序排队,按要求进出场地。
四、请持黄码以及收到短信提醒的市民朋友,到就近黄码核酸采样点进行核酸检测。
五、在接种新冠病毒疫苗48小时内暂不进行核酸采样,待48小时后再进行采样,但需及时向社区(村居)工作人员报备说明情况。
六、核酸检测结果出具前,请尽量减少流动,不参与聚集性活动,如有发热、干咳、乏力、嗅觉味觉减退、鼻塞、流涕、咽痛、结膜炎、肌痛、腹泻等不适症状时,不自行购药、服药,应立即所在社区(村居)报告,及时就近至发热门诊就诊,并主动告知医生自己的旅行史,就诊过程中请做好个人防护,不乘坐公共交通工具。
为做好疫情防控工作,各类工厂企业、机关事业单位、住宅小区、营业场所等将加强核酸检测结果和“粤康码”亮码查验,为了您和他人的健康,请广大居民积极配合,确保核酸检测工作高效完成。
三水区新型冠状病毒肺炎
疫情防控指挥部办公室
2022年4月11日
三水区核酸采样点
(滑动查看↓)















深圳
深圳新增1例本土无症状感染者
4月10日0-24时,深圳新增1例本土新冠病毒无症状感染者,在社区筛查中发现。新增病例,情况如下:
病例1:女,42岁,居住在罗湖区莲塘街道莲塘村四巷,在社区筛查中发现,现已转送至市第三人民医院应急院区隔离治疗,情况稳定。
经初步流调
新增病例近日主要活动轨迹为:
罗湖区:
桂园街道
茂业奥特莱斯(和平路店)、桂园潮丰牛肉店(红桂路店)
莲塘街道
生意兴隆肠粉店(莲塘村四巷)
目前,正在有序开展流调溯源、隔离管控、核酸检测、医疗救治等处置工作。该病例的工作地、居住地已实施管控,活动过的重点场所已进行终末消毒。
//
参加大规模核酸检测时
请注意这件事
//
奥密克戎变异毒株主要传播方式有
呼吸道飞沫传播
接触传播和气溶胶传播
在参加大规模核酸检测时
如果不注意个人防护
非常容易发生交叉感染
在测核酸时
一旦有感染者张口呼气
周边空气中就会存在大量病毒
下一名检测者被采样时若不注意闭气
就很容易吸入病毒,最终导致感染
“做核酸时呼气
特别是深呼吸和咳嗽
都有传播风险”
广州医科大学附属市八医院
感染科首席专家蔡卫平建议
排队做核酸时大家不要太多交谈
尤其是不能大声说话
落座采样时,尽量闭气
不做深呼吸等动作
广州市卫健委提醒
因为核酸检测现场的操作台等
会有存在飞沫的可能
所以建议市民不要随意触碰
也不要把手机等私人物品放在台面上
当不小心触碰到时
要立即用酒精或消毒液进行消毒

核酸检测中如何做好个人防护?
▼

来源:南方+客户端、健康广东、南方日报、广州海珠发布、广州南沙发布、深圳卫健委、佛山发布、羊城晚报、金羊网、羊城派
南方+客户端记者:黄锦辉、祁雷、实习生易晴
羊城晚报全媒体记者:景瑾瑾、张闻
海报文案:黄锦辉 唐嘉欣
海报设计:张瑞威
原标题:《广州娱乐场所等暂停营业,佛山全员核酸!广东最新情况…》